Crossfire Server, Branches 1.12  R18729
plugin_common.h File Reference
#include <plugin.h>
+ Include dependency graph for plugin_common.h:
+ This graph shows which files directly or indirectly include this file:

Go to the source code of this file.

Macros

#define CF_PLUGIN
 
#define PLUGIN_ERROR_INT   0x0FFFFF
 

Functions

sstring cf_add_string (const char *str)
 
objectcf_archetype_get_clone (archetype *arch)
 
archetypecf_archetype_get_first (void)
 
archetypecf_archetype_get_head (archetype *arch)
 
archetypecf_archetype_get_more (archetype *arch)
 
sstring cf_archetype_get_name (archetype *arch)
 
archetypecf_archetype_get_next (archetype *arch)
 
objectcf_create_object (void)
 
objectcf_create_object_by_name (const char *name)
 
int cf_find_animation (const char *txt)
 
int cf_find_face (const char *name, int error)
 
sstring cf_find_string (const char *str)
 
void cf_fix_object (object *op)
 
void cf_free_string (sstring str)
 
objectcf_friendlylist_get_first (void)
 
objectcf_friendlylist_get_next (object *ob)
 
const char * cf_get_directory (int id)
 
mapstructcf_get_empty_map (int sizex, int sizey)
 
char * cf_get_maps_directory (const char *name, char *buf, int size)
 
const char * cf_get_month_name (int index)
 
const char * cf_get_periodofday_name (int index)
 
const char * cf_get_season_name (int index)
 
void cf_get_time (timeofday_t *tod)
 
const char * cf_get_weekday_name (int index)
 
int cf_init_plugin (f_plug_api getHooks)
 
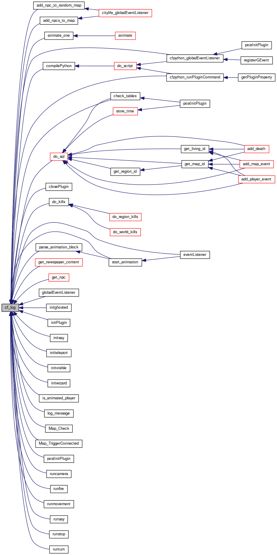
void cf_log (LogLevel logLevel, const char *format,...)
 
void cf_log_plain (LogLevel logLevel, const char *message)
 
int cf_map_change_light (mapstruct *m, int change)
 
int cf_map_get_darkness (mapstruct *map)
 
int cf_map_get_difficulty (mapstruct *map)
 
int cf_map_get_enter_x (mapstruct *map)
 
int cf_map_get_enter_y (mapstruct *map)
 
mapstructcf_map_get_first (void)
 
int cf_map_get_flags (mapstruct *oldmap, mapstruct **newmap, sint16 x, sint16 y, sint16 *nx, sint16 *ny)
 
int cf_map_get_height (mapstruct *map)
 
int cf_map_get_int_property (mapstruct *map, int property)
 
int cf_map_get_light (mapstruct *map)
 
mapstructcf_map_get_map (const char *name, int flags)
 
mapstructcf_map_get_map_property (mapstruct *map, int propcode)
 
objectcf_map_get_object_at (mapstruct *m, int x, int y)
 
int cf_map_get_players (mapstruct *map)
 
regioncf_map_get_region_property (mapstruct *map, int propcode)
 
int cf_map_get_reset_time (mapstruct *map)
 
int cf_map_get_reset_timeout (mapstruct *map)
 
sstring cf_map_get_sstring_property (mapstruct *map, int propcode)
 
int cf_map_get_width (mapstruct *map)
 
mapstructcf_map_has_been_loaded (const char *name)
 
objectcf_map_insert_object (mapstruct *where, object *op, int x, int y)
 
objectcf_map_insert_object_there (object *op, mapstruct *m, object *originator, int flag)
 
void cf_map_message (mapstruct *m, const char *msg, int color)
 
objectcf_map_present_arch_by_name (const char *str, mapstruct *map, int nx, int ny)
 
void cf_map_set_int_property (mapstruct *map, int propcode, int value)
 
void cf_map_set_string_property (mapstruct *map, int propcode, const char *value)
 
void cf_map_trigger_connected (objectlink *ol, object *cause, int state)
 
int cf_object_apply (object *op, object *author, int flags)
 
void cf_object_apply_below (object *pl)
 
int cf_object_cast_ability (object *caster, object *ctoo, int dir, object *sp, char *flags)
 
int cf_object_cast_spell (object *op, object *caster, int dir, object *spell_ob, char *stringarg)
 
int cf_object_change_abil (object *op, object *tmp)
 
void cf_object_change_exp (object *op, sint64 exp, const char *skill_name, int flag)
 
objectcf_object_change_map (object *op, mapstruct *m, object *originator, int flag, int x, int y)
 
objectcf_object_check_for_spell (object *op, const char *name)
 
int cf_object_check_trigger (object *op, object *cause)
 
objectcf_object_clone (object *op, int clonetype)
 
void cf_object_drop (object *op, object *author)
 
void cf_object_forget_spell (object *op, object *sp)
 
void cf_object_free (object *ob)
 
archetypecf_object_get_archetype_property (object *op, int propcode)
 
double cf_object_get_double_property (object *op, int propcode)
 
int cf_object_get_flag (object *ob, int flag)
 
float cf_object_get_float_property (object *op, int propcode)
 
sint64 cf_object_get_int64_property (object *op, int propcode)
 
int cf_object_get_int_property (object *op, int propcode)
 
const char * cf_object_get_key (object *op, const char *keyname)
 
long cf_object_get_long_property (object *op, long propcode)
 
mapstructcf_object_get_map_property (object *op, int propcode)
 
MoveType cf_object_get_movetype_property (object *op, int propcode)
 
const char * cf_object_get_msg (object *)
 
int cf_object_get_nrof (object *)
 
objectcf_object_get_object_property (object *op, int propcode)
 
partylistcf_object_get_partylist_property (object *op, int propcode)
 
sint16 cf_object_get_resistance (object *op, int rtype)
 
sstring cf_object_get_sstring_property (object *op, int propcode)
 
char * cf_object_get_string_property (object *op, int propcode, char *buf, int size)
 
int cf_object_get_weight (object *ob)
 
int cf_object_get_weight_limit (object *ob)
 
objectcf_object_insert_in_ob (object *op, object *where)
 
objectcf_object_insert_object (object *op, object *container)
 
void cf_object_learn_spell (object *op, object *spell, int special_prayer)
 
int cf_object_move (object *op, int dir, object *originator)
 
int cf_object_move_to (object *op, int x, int y)
 
int cf_object_out_of_map (object *op, int x, int y)
 
int cf_object_pay_amount (object *pl, uint64 to_pay)
 
int cf_object_pay_item (object *op, object *pl)
 
void cf_object_pickup (object *op, object *what)
 
objectcf_object_present_archname_inside (object *op, char *whatstr)
 
int cf_object_query_cost (const object *tmp, object *who, int flag)
 
int cf_object_query_money (const object *op)
 
void cf_object_remove (object *op)
 
void cf_object_say (object *op, char *msg)
 
void cf_object_set_flag (object *ob, int flag, int value)
 
void cf_object_set_float_property (object *op, int propcode, float value)
 
void cf_object_set_int64_property (object *op, int propcode, sint64 value)
 
void cf_object_set_int_property (object *op, int propcode, int value)
 
int cf_object_set_key (object *op, const char *keyname, const char *value, int add_key)
 
void cf_object_set_long_property (object *op, int propcode, long value)
 
void cf_object_set_movetype_property (object *op, int propcode, MoveType value)
 
int cf_object_set_nrof (object *, int nrof)
 
void cf_object_set_object_property (object *op, int propcode, object *value)
 
void cf_object_set_resistance (object *op, int rtype, sint16 value)
 
void cf_object_set_string_property (object *op, int propcode, const char *value)
 
void cf_object_set_weight (object *ob, int weight)
 
void cf_object_set_weight_limit (object *ob, int weight)
 
int cf_object_teleport (object *ob, mapstruct *map, int x, int y)
 
int cf_object_transfer (object *op, int x, int y, int randomly, object *originator)
 
void cf_object_update (object *op, int flags)
 
int cf_object_user_event (object *op, object *activator, object *third, const char *message, int fix)
 
partylistcf_party_get_first (void)
 
playercf_party_get_first_player (partylist *party)
 
const char * cf_party_get_name (partylist *party)
 
partylistcf_party_get_next (partylist *party)
 
playercf_party_get_next_player (partylist *party, player *op)
 
const char * cf_party_get_password (partylist *party)
 
int cf_player_can_pay (object *op)
 
playercf_player_find (const char *plname)
 
sstring cf_player_get_ip (object *op)
 
objectcf_player_get_marked_item (object *op)
 
partylistcf_player_get_party (object *op)
 
sstring cf_player_get_title (object *op)
 
void cf_player_message (object *op, char *txt, int flags)
 
int cf_player_move (player *pl, int dir)
 
void cf_player_set_marked_item (object *op, object *ob)
 
void cf_player_set_party (object *op, partylist *party)
 
void cf_player_set_title (object *op, const char *title)
 
char * cf_query_base_name (object *ob, int plural, char *name, int size)
 
char * cf_query_name (object *ob, char *name, int size)
 
sstring cf_query_name_pl (object *ob)
 
mapstructcf_random_map_generate (const char *OutFileName, RMParms *RP, char **use_layout)
 
int cf_random_map_set_variable (RMParms *rp, const char *buf)
 
const char * cf_re_cmp (const char *str, const char *regexp)
 
regioncf_region_get_first (void)
 
const char * cf_region_get_longname (region *reg)
 
const char * cf_region_get_message (region *reg)
 
const char * cf_region_get_name (region *reg)
 
regioncf_region_get_next (region *reg)
 
regioncf_region_get_parent (region *reg)
 
void cf_spring_trap (object *trap, object *victim)
 
char * cf_strdup_local (const char *str)
 
void cf_system_register_global_event (int event, const char *name, f_plug_api hook)
 
void cf_system_unregister_global_event (int event, const char *name)
 
int cf_timer_create (object *ob, long delay, int mode)
 
int cf_timer_destroy (int id)
 

Macro Definition Documentation

#define CF_PLUGIN

Definition at line 35 of file plugin_common.h.

#define PLUGIN_ERROR_INT   0x0FFFFF

Definition at line 40 of file plugin_common.h.

Function Documentation

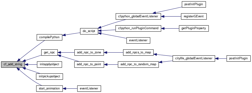
sstring cf_add_string ( const char *  str)

Wrapper for add_string(). This will add 'str' to the hash table. If there's no entry for this string, a copy will be allocated, and a pointer to that is returned.

Parameters
strstring to share.
Returns
pointer to string identical to str, but shared.

Definition at line 998 of file plugin_common.c.

References CFAPI_SSTRING, and cfapiSystem_add_string.

Referenced by compilePython(), get_npc(), initapplyobject(), initpickupobject(), and start_animation().

+ Here is the caller graph for this function:

object* cf_archetype_get_clone ( archetype arch)

Get clone of archetype.

Parameters
archarchetype, mustn't be NULL.
Returns
archetype's clone. Will never be NULL.

Definition at line 1584 of file plugin_common.c.

References CFAPI_ARCH_PROP_CLONE, CFAPI_POBJECT, and cfapiArchetype_get_property.

Referenced by Crossfire_Archetype_GetClone().

+ Here is the caller graph for this function:

archetype* cf_archetype_get_first ( void  )

Get first archetype.

Returns
first archetype in the archetype list.

Definition at line 1503 of file plugin_common.c.

References CFAPI_ARCH_PROP_NEXT, CFAPI_PARCH, and cfapiArchetype_get_property.

Referenced by getArchetypes().

+ Here is the caller graph for this function:

archetype* cf_archetype_get_head ( archetype arch)

Get head of archetype.

Parameters
archarchetype, mustn't be NULL.
Returns
archetype's head field.

Definition at line 1568 of file plugin_common.c.

References CFAPI_ARCH_PROP_HEAD, CFAPI_PARCH, and cfapiArchetype_get_property.

Referenced by Crossfire_Archetype_GetHead().

+ Here is the caller graph for this function:

archetype* cf_archetype_get_more ( archetype arch)

Get next part of archetype.

Parameters
archarchetype, mustn't be NULL.
Returns
archetype's more field.

Definition at line 1552 of file plugin_common.c.

References CFAPI_ARCH_PROP_MORE, CFAPI_PARCH, and cfapiArchetype_get_property.

Referenced by Crossfire_Archetype_GetMore().

+ Here is the caller graph for this function:

sstring cf_archetype_get_name ( archetype arch)

Get archetype's name.

Parameters
archarchetype, mustn't be NULL.
Returns
archetype's name.

Definition at line 1519 of file plugin_common.c.

References CFAPI_ARCH_PROP_NAME, CFAPI_SSTRING, and cfapiArchetype_get_property.

Referenced by Crossfire_Archetype_GetName(), and Crossfire_Archetype_GetNewObject().

+ Here is the caller graph for this function:

archetype* cf_archetype_get_next ( archetype arch)

Get next archetype in linked list.

Parameters
archarchetype for which we want the next. Can be NULL, in which case it is equivalent to calling cf_archetype_get_first().
Returns
next archetype.

Definition at line 1536 of file plugin_common.c.

References CFAPI_ARCH_PROP_NEXT, CFAPI_PARCH, and cfapiArchetype_get_property.

Referenced by Crossfire_Archetype_GetNext(), and getArchetypes().

+ Here is the caller graph for this function:

object* cf_create_object ( void  )

Wrapper for get_object(). Grabs an object from the list of unused objects, makes sure it is initialised, and returns it.

If there are no free objects, expand_objects() is called to get more.

Returns
cleared and ready to use object*.
Note
will never fail, as expand_objects() will fatal() if memory allocation error.

Definition at line 912 of file plugin_common.c.

References CFAPI_POBJECT, and cfapiObject_create.

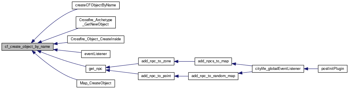
Referenced by createCFObject().

+ Here is the caller graph for this function:

object* cf_create_object_by_name ( const char *  name)
int cf_find_animation ( const char *  name)

Wrapper for find_animation().

Definition at line 1315 of file plugin_common.c.

References CFAPI_INT, and cfapiSystem_find_animation.

Referenced by findAnimation(), and Object_SetAnim().

+ Here is the caller graph for this function:

int cf_find_face ( const char *  name,
int  error 
)

Wrapper for find_face().

Definition at line 1327 of file plugin_common.c.

References CFAPI_INT, and cfapiSystem_find_face.

Referenced by findFace(), and Object_SetFace().

+ Here is the caller graph for this function:

sstring cf_find_string ( const char *  str)

Definition at line 1020 of file plugin_common.c.

References CFAPI_SSTRING, and cfapiSystem_find_string.

Referenced by find_by_name().

+ Here is the caller graph for this function:

void cf_fix_object ( object op)

Wrapper for fix_object(). Updates all abilities given by applied objects in the inventory of the given object.

This functions starts from base values (archetype or player object) and then adjusts them according to what the player/monster has equipped.

Note that a player always has stats reset to their initial value.

July 95 - inserted stuff to handle new skills/exp system - b.t. spell system split, grace points now added to system –peterm

November 2006: max armor speed is always taken into account, no exception.

Parameters
opobject to reset.
Todo:
this function is too long, and should be cleaned / split.

Definition at line 987 of file plugin_common.c.

References cfapiObject_fix.

Referenced by Crossfire_Object_Fix().

+ Here is the caller graph for this function:

void cf_free_string ( sstring  str)

Wrapper for free_string(). This will reduce the refcount, and if it has reached 0, str will be freed.

Parameters
strstring to release, which *must *have been returned from a previous add_string().
Note
the memory pointed to by str can be freed after this call, so don't use str anymore.

Definition at line 1013 of file plugin_common.c.

References cfapiSystem_remove_string.

Referenced by compilePython(), runapplyobject(), rundropobject(), runpickupobject(), and start_animation().

+ Here is the caller graph for this function:

object* cf_friendlylist_get_first ( void  )

Get first object on friendly list.

Returns
first object on friendly list.

Definition at line 1791 of file plugin_common.c.

References CFAPI_POBJECT, and cfapiFriendlylist_get_next.

Referenced by getFriendlyList().

+ Here is the caller graph for this function:

object* cf_friendlylist_get_next ( object ob)

Get next object on friendly list.

Parameters
obobject we want the next of. If NULL then equivalent of cf_friendlylist_get_first().
Returns
next object.

Definition at line 1807 of file plugin_common.c.

References CFAPI_POBJECT, and cfapiFriendlylist_get_next.

Referenced by getFriendlyList().

+ Here is the caller graph for this function:

const char* cf_get_directory ( int  id)

Gets a directory Crossfire uses.

Parameters
idwhat directory to return: -#Where the map files are
  1. Directory for the unique items
  2. Directory to use for temporary files
  3. Configuration files
  4. Read/write data files
  5. Where the player files are
  6. Read only data files
Returns
directory. Must not be altered. NULL if invalid value.

Definition at line 961 of file plugin_common.c.

References CFAPI_STRING, and cfapiSystem_directory.

Referenced by getConfigDirectory(), getDataDirectory(), getLocalDirectory(), getMapDirectory(), getPlayerDirectory(), getTempDirectory(), getUniqueDirectory(), and postInitPlugin().

+ Here is the caller graph for this function:

mapstruct* cf_get_empty_map ( int  sizex,
int  sizey 
)

Wrapper for get_empty_map().

Definition at line 777 of file plugin_common.c.

References CFAPI_PMAP, and cfapiMap_get_map.

Referenced by createMap().

+ Here is the caller graph for this function:

char* cf_get_maps_directory ( const char *  name,
char *  buf,
int  size 
)

Wrapper for create_pathname(). This makes a path absolute outside the world of Crossfire. In other words, it prepends LIBDIR/MAPDIR/ to the given path and returns the pointer to a static array containing the result. it really should be called create_mapname

Parameters
namepath of the map.
bufbuffer that will contain the full path.
sizebuffer's length.
Returns
buf.

Definition at line 900 of file plugin_common.c.

References CFAPI_STRING, and cfapiMap_create_path.

Referenced by cfpython_globalEventListener(), cfpython_runPluginCommand(), eventListener(), and postInitPlugin().

+ Here is the caller graph for this function:

const char* cf_get_month_name ( int  index)

Definition at line 1382 of file plugin_common.c.

References CFAPI_STRING, and cfapiSystem_get_month_name.

Referenced by getMonthName().

+ Here is the caller graph for this function:

const char* cf_get_periodofday_name ( int  index)

Definition at line 1400 of file plugin_common.c.

References CFAPI_STRING, and cfapiSystem_get_periodofday_name.

Referenced by getPeriodofdayName().

+ Here is the caller graph for this function:

const char* cf_get_season_name ( int  index)

Definition at line 1373 of file plugin_common.c.

References CFAPI_STRING, and cfapiSystem_get_season_name.

Referenced by getSeasonName().

+ Here is the caller graph for this function:

void cf_get_time ( timeofday_t tod)

Definition at line 1366 of file plugin_common.c.

References CFAPI_NONE, and cfapiSystem_get_time.

Referenced by get_newspaper_content(), getTime(), and store_time().

+ Here is the caller graph for this function:

const char* cf_get_weekday_name ( int  index)

Definition at line 1391 of file plugin_common.c.

References CFAPI_STRING, and cfapiSystem_get_weekday_name.

Referenced by getWeekdayName().

+ Here is the caller graph for this function:

int cf_init_plugin ( f_plug_api  getHooks)

Definition at line 134 of file plugin_common.c.

References cfapiArchetype_get_property, cfapiFriendlylist_get_next, cfapiGenerate_random_map, cfapiMap_change_light, cfapiMap_create_path, cfapiMap_get_map, cfapiMap_get_object_at, cfapiMap_get_property, cfapiMap_has_been_loaded, cfapiMap_message, cfapiMap_present_arch_by_name, cfapiMap_set_property, cfapiMap_trigger_connected, cfapiObject_activate_rune, cfapiObject_apply, cfapiObject_apply_below, cfapiObject_cast, cfapiObject_change_abil, cfapiObject_change_exp, cfapiObject_check_spell, cfapiObject_check_trigger, cfapiObject_clear, cfapiObject_clone, cfapiObject_create, cfapiObject_delete, cfapiObject_describe, cfapiObject_distance, cfapiObject_drain, cfapiObject_drop, cfapiObject_find, cfapiObject_find_archetype_inside, cfapiObject_fix, cfapiObject_forget_spell, cfapiObject_get_key, cfapiObject_get_property, cfapiObject_give_skill, cfapiObject_identify, cfapiObject_insert, cfapiObject_learn_spell, cfapiObject_merge, cfapiObject_move, cfapiObject_out_of_map, cfapiObject_pay_amount, cfapiObject_pay_item, cfapiObject_pickup, cfapiObject_query_cost, cfapiObject_query_money, cfapiObject_remove, cfapiObject_reset, cfapiObject_say, cfapiObject_set_key, cfapiObject_set_property, cfapiObject_split, cfapiObject_teleport, cfapiObject_transfer, cfapiObject_transmute, cfapiObject_update, cfapiObject_user_event, cfapiParty_get_property, cfapiPlayer_can_pay, cfapiPlayer_find, cfapiPlayer_message, cfapiRegion_get_property, cfapiSet_random_map_variable, cfapiSystem_add_string, cfapiSystem_directory, cfapiSystem_find_animation, cfapiSystem_find_face, cfapiSystem_find_string, cfapiSystem_get_month_name, cfapiSystem_get_periodofday_name, cfapiSystem_get_season_name, cfapiSystem_get_time, cfapiSystem_get_weekday_name, cfapiSystem_log, cfapiSystem_re_cmp, cfapiSystem_register_global_event, cfapiSystem_remove_string, cfapiSystem_strdup_local, cfapiSystem_timer_create, cfapiSystem_timer_destroy, cfapiSystem_unregister_global_event, and GET_HOOK.

Referenced by initPlugin().

+ Here is the caller graph for this function:

void cf_log_plain ( LogLevel  logLevel,
const char *  message 
)

Wrapper for LOG() that uses directly a buffer, without format

Definition at line 1359 of file plugin_common.c.

References CFAPI_NONE, and cfapiSystem_log.

int cf_map_change_light ( mapstruct m,
int  change 
)

Wrapper for change_map_light().

Definition at line 1237 of file plugin_common.c.

References CFAPI_INT, and cfapiMap_change_light.

Referenced by Map_ChangeLight().

+ Here is the caller graph for this function:

int cf_map_get_darkness ( mapstruct map)

Definition at line 1213 of file plugin_common.c.

References cf_map_get_int_property(), and CFAPI_MAP_PROP_DARKNESS.

Referenced by Map_GetDarkness().

+ Here is the call graph for this function:

+ Here is the caller graph for this function:

int cf_map_get_difficulty ( mapstruct map)

Definition at line 1197 of file plugin_common.c.

References cf_map_get_int_property(), and CFAPI_MAP_PROP_DIFFICULTY.

Referenced by Map_GetDifficulty().

+ Here is the call graph for this function:

+ Here is the caller graph for this function:

int cf_map_get_enter_x ( mapstruct map)

Definition at line 1225 of file plugin_common.c.

References cf_map_get_int_property(), and CFAPI_MAP_PROP_ENTER_X.

Referenced by Map_GetEnterY().

+ Here is the call graph for this function:

+ Here is the caller graph for this function:

int cf_map_get_enter_y ( mapstruct map)

Definition at line 1229 of file plugin_common.c.

References cf_map_get_int_property(), and CFAPI_MAP_PROP_ENTER_Y.

+ Here is the call graph for this function:

mapstruct* cf_map_get_first ( void  )

Gives access to first_map.

Returns
first_map.

Definition at line 804 of file plugin_common.c.

References cf_map_get_map_property(), and CFAPI_MAP_PROP_NEXT.

Referenced by getMaps().

+ Here is the call graph for this function:

+ Here is the caller graph for this function:

int cf_map_get_flags ( mapstruct oldmap,
mapstruct **  newmap,
sint16  x,
sint16  y,
sint16 nx,
sint16 ny 
)

Wrapper for get_map_flags(). This rolls up wall, blocks_magic, blocks_view, etc, all into one function that just returns a P_.. value (see map.h) it will also do map translation for tiled maps, returning new values into newmap, nx, and ny. Any and all of those values can be null, in which case if a new map is needed (returned by a P_NEW_MAP value, another call to get_map_from_coord is needed. The case of not passing values is if we're just checking for the existence of something on those spaces, but don't expect to insert/remove anything from those spaces.

Parameters
oldmapmap for which we want information.
newmapif not NULL, will contain the actual map checked if not oldmap.
x
ycoordinates to check
nx
nyif not NULL, will contain the actual coordinates checked.
Returns
flags for specified position, with maybe P_OUT_OF_MAP or P_NEW_MAP set.

Definition at line 1278 of file plugin_common.c.

References CFAPI_INT, CFAPI_MAP_PROP_FLAGS, and cfapiMap_get_property.

Referenced by Map_Check().

+ Here is the caller graph for this function:

int cf_map_get_height ( mapstruct map)

Definition at line 1221 of file plugin_common.c.

References cf_map_get_int_property(), and CFAPI_MAP_PROP_HEIGHT.

Referenced by find_by_name(), and Map_GetHeight().

+ Here is the call graph for this function:

+ Here is the caller graph for this function:

int cf_map_get_int_property ( mapstruct map,
int  property 
)
int cf_map_get_light ( mapstruct map)
mapstruct* cf_map_get_map ( const char *  name,
int  flags 
)

Wrapper for ready_map_name(). Makes sure the given map is loaded and swapped in.

Parameters
namepath name of the map.
flags
  • 0x1 (MAP_FLUSH): flush the map - always load from the map directory, and don't do unique items or the like.
  • 0x2 (MAP_PLAYER_UNIQUE) - this is a unique map for each player. dont do any more name translation on it.
Returns
pointer to the given map, NULL on failure.

Definition at line 764 of file plugin_common.c.

References CFAPI_PMAP, and cfapiMap_get_map.

Referenced by readyMap(), and runteleport().

+ Here is the caller graph for this function:

mapstruct* cf_map_get_map_property ( mapstruct map,
int  propcode 
)

Definition at line 255 of file plugin_common.c.

References CFAPI_PMAP, and cfapiMap_get_property.

Referenced by cf_map_get_first(), getMaps(), and Map_Next().

+ Here is the caller graph for this function:

object* cf_map_get_object_at ( mapstruct m,
int  x,
int  y 
)

Wrapper for GET_MAP_OB(). Gets the bottom object on a map. Not multitile aware.

Definition at line 559 of file plugin_common.c.

References CFAPI_POBJECT, and cfapiMap_get_object_at.

Referenced by eventListener(), and Map_GetFirstObjectAt().

+ Here is the caller graph for this function:

int cf_map_get_players ( mapstruct map)

Definition at line 1209 of file plugin_common.c.

References cf_map_get_int_property(), and CFAPI_MAP_PROP_PLAYERS.

Referenced by Map_GetPlayers().

+ Here is the call graph for this function:

+ Here is the caller graph for this function:

region* cf_map_get_region_property ( mapstruct map,
int  propcode 
)

Definition at line 264 of file plugin_common.c.

References CFAPI_PREGION, and cfapiMap_get_property.

Referenced by eventListener(), and Map_GetRegion().

+ Here is the caller graph for this function:

int cf_map_get_reset_time ( mapstruct map)

Definition at line 1201 of file plugin_common.c.

References cf_map_get_int_property(), and CFAPI_MAP_PROP_RESET_TIME.

Referenced by Map_GetResetTime().

+ Here is the call graph for this function:

+ Here is the caller graph for this function:

int cf_map_get_reset_timeout ( mapstruct map)

Definition at line 1205 of file plugin_common.c.

References cf_map_get_int_property(), and CFAPI_MAP_PROP_RESET_TIMEOUT.

Referenced by Map_GetResetTimeout().

+ Here is the call graph for this function:

+ Here is the caller graph for this function:

sstring cf_map_get_sstring_property ( mapstruct map,
int  propcode 
)

Definition at line 246 of file plugin_common.c.

References CFAPI_SSTRING, and cfapiMap_get_property.

Referenced by Map_GetMessage(), Map_GetName(), Map_GetPath(), Map_GetTempName(), and Map_TriggerConnected().

+ Here is the caller graph for this function:

int cf_map_get_width ( mapstruct map)

Definition at line 1217 of file plugin_common.c.

References cf_map_get_int_property(), and CFAPI_MAP_PROP_WIDTH.

Referenced by find_by_name(), and Map_GetWidth().

+ Here is the call graph for this function:

+ Here is the caller graph for this function:

mapstruct* cf_map_has_been_loaded ( const char *  name)

Wrapper for has_been_loaded(). Checks whether map has been loaded.

Parameters
namepath of the map to search. Can be NULL.
Returns
the mapstruct which has a name matching the given argument. return NULL if no match is found.

Definition at line 790 of file plugin_common.c.

References CFAPI_PMAP, and cfapiMap_has_been_loaded.

Referenced by add_npc_to_random_map(), and getMapHasBeenLoaded().

+ Here is the caller graph for this function:

object* cf_map_insert_object ( mapstruct where,
object op,
int  x,
int  y 
)

Wrapper for insert_ob_in_map_at().

Todo:
merge/replace with cf_object_change_map

Definition at line 1168 of file plugin_common.c.

References CFAPI_POBJECT, and cfapiObject_insert.

Referenced by Map_CreateObject(), and Map_Insert().

+ Here is the caller graph for this function:

object* cf_map_insert_object_there ( object op,
mapstruct m,
object originator,
int  flag 
)

Wrapper for insert_ob_in_map().

Definition at line 1154 of file plugin_common.c.

References CFAPI_POBJECT, and cfapiObject_insert.

Referenced by runghosted().

+ Here is the caller graph for this function:

void cf_map_message ( mapstruct m,
const char *  msg,
int  color 
)

Partial wrapper for ext_info_map().

Todo:
add missing parameters.

Definition at line 571 of file plugin_common.c.

References cfapiMap_message.

Referenced by Map_Message(), and runmessage().

+ Here is the caller graph for this function:

object* cf_map_present_arch_by_name ( const char *  str,
mapstruct map,
int  nx,
int  ny 
)

Kinda wrapper for arch_present().

Definition at line 1188 of file plugin_common.c.

References CFAPI_POBJECT, and cfapiMap_present_arch_by_name.

Referenced by Map_Check().

+ Here is the caller graph for this function:

void cf_map_set_int_property ( mapstruct map,
int  propcode,
int  value 
)

Definition at line 274 of file plugin_common.c.

References CFAPI_INT, and cfapiMap_set_property.

void cf_map_set_string_property ( mapstruct map,
int  propcode,
const char *  value 
)

Definition at line 281 of file plugin_common.c.

References CFAPI_STRING, and cfapiMap_set_property.

Referenced by Map_SetPath().

+ Here is the caller graph for this function:

void cf_map_trigger_connected ( objectlink ol,
object cause,
int  state 
)

Wrapper for trigger_connected().

Definition at line 859 of file plugin_common.c.

References CFAPI_NONE, and cfapiMap_trigger_connected.

Referenced by Map_TriggerConnected().

+ Here is the caller graph for this function:

int cf_object_apply ( object op,
object tmp,
int  aflag 
)

Wrapper for manual_apply(). Main apply handler.

Checks for unpaid items before applying.

Parameters
opobject causing tmp to be applied.
tmpobject being applied.
aflagspecial (always apply/unapply) flags. Nothing is done with them in this function - they are passed to apply_special().
Returns
  • 0: player or monster can't apply objects of that type
  • 1: has been applied, or there was an error applying the object
  • 2: objects of that type can't be applied if not in inventory

Definition at line 472 of file plugin_common.c.

References cfapiObject_apply.

Referenced by Crossfire_Object_Apply(), and runapplyobject().

+ Here is the caller graph for this function:

void cf_object_apply_below ( object pl)

Wrapper for player_apply_below(). Attempt to apply the object 'below' the player. If the player has an open container, we use that for below, otherwise we use the ground.

Parameters
plplayer.

Definition at line 483 of file plugin_common.c.

References cfapiObject_apply_below.

Referenced by runapply().

+ Here is the caller graph for this function:

int cf_object_cast_ability ( object caster,
object ctoo,
int  dir,
object sp,
char *  flags 
)

Should there be a difference nowadays between that and cast_spell ?

Todo:
either totally remove or replace by cf_object_cast_spell().

Definition at line 636 of file plugin_common.c.

References CFAPI_INT, and cfapiObject_cast.

Referenced by Crossfire_Object_CastAbility().

+ Here is the caller graph for this function:

int cf_object_cast_spell ( object op,
object caster,
int  dir,
object spell_ob,
char *  stringarg 
)

Wrapper for cast_spell().

Definition at line 624 of file plugin_common.c.

References CFAPI_INT, and cfapiObject_cast.

Referenced by Crossfire_Object_Cast().

+ Here is the caller graph for this function:

int cf_object_change_abil ( object op,
object tmp 
)

Wrapper for change_abil().

Definition at line 1488 of file plugin_common.c.

References CFAPI_INT, and cfapiObject_change_abil.

Referenced by Crossfire_Object_ChangeAbil().

+ Here is the caller graph for this function:

void cf_object_change_exp ( object op,
sint64  exp,
const char *  skill_name,
int  flag 
)

Wrapper for change_exp().

Definition at line 448 of file plugin_common.c.

References CFAPI_NONE, and cfapiObject_change_exp.

Referenced by Crossfire_Object_AddExp().

+ Here is the caller graph for this function:

object* cf_object_change_map ( object op,
mapstruct m,
object originator,
int  flag,
int  x,
int  y 
)

Wrapper for insert_ob_in_map_at().

Definition at line 546 of file plugin_common.c.

References CFAPI_POBJECT, and cfapiObject_transfer.

Referenced by Object_SetMap().

+ Here is the caller graph for this function:

object* cf_object_check_for_spell ( object op,
const char *  name 
)

Wrapper for check_spell_known(). Checks to see if player knows the spell. If the name is the same as an existing spell, we presume they know it.

Parameters
opobject we're looking into.
namespell name. Doesn't need to be a shared string.
Returns
1 if op knows the spell, 0 if it don't.

Definition at line 670 of file plugin_common.c.

References CFAPI_POBJECT, and cfapiObject_check_spell.

Referenced by Crossfire_Object_KnowSpell().

+ Here is the caller graph for this function:

int cf_object_check_trigger ( object op,
object cause 
)

Wrapper for check_trigger().

Definition at line 847 of file plugin_common.c.

References CFAPI_INT, and cfapiObject_check_trigger.

Referenced by Crossfire_Object_CheckTrigger().

+ Here is the caller graph for this function:

object* cf_object_clone ( object op,
int  clonetype 
)

Clone an object.

Parameters
opwhat to clone.
clonetype
Returns
clone.

Definition at line 587 of file plugin_common.c.

References CFAPI_POBJECT, and cfapiObject_clone.

Referenced by runghosted().

+ Here is the caller graph for this function:

void cf_object_drop ( object op,
object author 
)

Definition at line 874 of file plugin_common.c.

References cfapiObject_drop.

Referenced by Crossfire_Object_Drop(), and rundropobject().

+ Here is the caller graph for this function:

void cf_object_forget_spell ( object op,
object sp 
)

Wrapper for do_forget_spell(), except takes an object, not a string.

Todo:
make coherent with do_forget_spell() (string instead of ob).

Definition at line 660 of file plugin_common.c.

References cfapiObject_forget_spell.

Referenced by Crossfire_Object_ForgetSpell().

+ Here is the caller graph for this function:

void cf_object_free ( object ob)

Wrapper for free_object(). Frees everything allocated by an object, removes it from the list of used objects, and puts it on the list of free objects. The IS_FREED() flag is set in the object. The object must have been removed by remove_ob() first for this function to succeed.

Inventory will be dropped on the ground if in a map, else freed too.

Parameters
obobject to free. Will become invalid when function returns.

Definition at line 501 of file plugin_common.c.

References cfapiObject_delete.

Referenced by add_npc_to_point(), add_npc_to_zone(), Crossfire_Object_Remove(), eventListener(), and runghosted().

+ Here is the caller graph for this function:

archetype* cf_object_get_archetype_property ( object op,
int  propcode 
)

Definition at line 391 of file plugin_common.c.

References CFAPI_PARCH, and cfapiObject_get_property.

Referenced by Object_GetArchetype().

+ Here is the caller graph for this function:

double cf_object_get_double_property ( object op,
int  propcode 
)

Definition at line 407 of file plugin_common.c.

References CFAPI_DOUBLE, and cfapiObject_get_property.

Referenced by Object_GetExpMul().

+ Here is the caller graph for this function:

int cf_object_get_flag ( object ob,
int  flag 
)
float cf_object_get_float_property ( object op,
int  propcode 
)

Definition at line 383 of file plugin_common.c.

References CFAPI_FLOAT, and cfapiObject_get_property.

Referenced by Object_GetMoveSlowPenalty(), Object_GetSpeed(), and Object_GetSpeedLeft().

+ Here is the caller graph for this function:

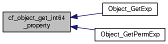
sint64 cf_object_get_int64_property ( object op,
int  propcode 
)

Definition at line 356 of file plugin_common.c.

References CFAPI_SINT64, and cfapiObject_get_property.

Referenced by Object_GetExp(), and Object_GetPermExp().

+ Here is the caller graph for this function:

const char* cf_object_get_key ( object op,
const char *  keyname 
)

Gets value for specified key, equivalent of get_ob_key_value().

Parameters
opobject for which we search a key.
keynamekey to look for. Not required to be a shared string.
Returns
value (shared string), or NULL if not found.

Definition at line 1454 of file plugin_common.c.

References CFAPI_SSTRING, and cfapiObject_get_key.

Referenced by Crossfire_Object_ReadKey(), and eventListener().

+ Here is the caller graph for this function:

long cf_object_get_long_property ( object op,
long  propcode 
)

Definition at line 318 of file plugin_common.c.

References CFAPI_LONG, and cfapiObject_get_property.

Referenced by Object_GetValue().

+ Here is the caller graph for this function:

mapstruct* cf_object_get_map_property ( object op,
int  propcode 
)

Definition at line 348 of file plugin_common.c.

References CFAPI_PMAP, and cfapiObject_get_property.

Referenced by Object_GetMap().

+ Here is the caller graph for this function:

MoveType cf_object_get_movetype_property ( object op,
int  propcode 
)

Definition at line 332 of file plugin_common.c.

References CFAPI_MOVETYPE, and cfapiObject_get_property.

Referenced by Object_GetMoveAllow(), Object_GetMoveBlock(), Object_GetMoveOff(), Object_GetMoveOn(), Object_GetMoveSlow(), and Object_GetMoveType().

+ Here is the caller graph for this function:

const char* cf_object_get_msg ( object )
int cf_object_get_nrof ( object )

Definition at line 1109 of file plugin_common.c.

References CFAPI_OBJECT_PROP_NROF, and cfapiObject_get_property.

object* cf_object_get_object_property ( object op,
int  propcode 
)
partylist* cf_object_get_partylist_property ( object op,
int  propcode 
)

Definition at line 399 of file plugin_common.c.

References CFAPI_PPARTY, and cfapiObject_get_property.

Referenced by cf_player_get_party().

+ Here is the caller graph for this function:

sint16 cf_object_get_resistance ( object op,
int  rtype 
)

Definition at line 289 of file plugin_common.c.

References CFAPI_INT16, CFAPI_OBJECT_PROP_RESIST, and cfapiObject_get_property.

Referenced by Crossfire_Object_GetResist().

+ Here is the caller graph for this function:

sstring cf_object_get_sstring_property ( object op,
int  propcode 
)
char* cf_object_get_string_property ( object op,
int  propcode,
char *  buf,
int  size 
)

Definition at line 423 of file plugin_common.c.

References CFAPI_STRING, and cfapiObject_get_property.

Referenced by Player_GetBedMap().

+ Here is the caller graph for this function:

int cf_object_get_weight ( object ob)

Definition at line 1080 of file plugin_common.c.

References CFAPI_INT, CFAPI_OBJECT_PROP_WEIGHT, and cfapiObject_get_property.

int cf_object_get_weight_limit ( object ob)
object* cf_object_insert_in_ob ( object op,
object where 
)

Wrapper for insert_ob_in_ob().

Definition at line 1137 of file plugin_common.c.

References cf_object_get_flag(), CFAPI_POBJECT, cfapiObject_insert, cfapiObject_remove, and FLAG_REMOVED.

Referenced by Crossfire_Object_InsertInto().

+ Here is the call graph for this function:

+ Here is the caller graph for this function:

object* cf_object_insert_object ( object op,
object container 
)

Definition at line 887 of file plugin_common.c.

References CFAPI_POBJECT, and cfapiObject_insert.

Referenced by Crossfire_Object_CreateInside(), eventListener(), and get_npc().

+ Here is the caller graph for this function:

void cf_object_learn_spell ( object op,
object spell,
int  special_prayer 
)

Wrapper for do_learn_spell().

Definition at line 648 of file plugin_common.c.

References CFAPI_NONE, and cfapiObject_learn_spell.

Referenced by Crossfire_Object_LearnSpell().

+ Here is the caller graph for this function:

int cf_object_move ( object op,
int  dir,
object originator 
)

Definition at line 461 of file plugin_common.c.

References CFAPI_INT, and cfapiObject_move.

Referenced by Crossfire_Object_Move(), eventListener(), and runmovement().

+ Here is the caller graph for this function:

int cf_object_move_to ( object op,
int  x,
int  y 
)

Wrapper for move_to(). Move an object one square toward a specified destination on the same map. The move takes into account blocked squares for op, and things like that. No check is done to know if the object has enough speed to move.

Parameters
opobject to move
x
ydestination coordinates
Returns
0 if op is on the specified spot, 1 if it moved towards the goal, 2 if it didn't find any path to the goal.

Definition at line 534 of file plugin_common.c.

References CFAPI_INT, and cfapiObject_transfer.

Referenced by runmoveto().

+ Here is the caller graph for this function:

int cf_object_out_of_map ( object op,
int  x,
int  y 
)

Definition at line 866 of file plugin_common.c.

References CFAPI_INT, cfapiObject_out_of_map, and obj::map.

Referenced by Crossfire_Object_GetOutOfMap().

+ Here is the caller graph for this function:

int cf_object_pay_amount ( object pl,
uint64  to_pay 
)

Wrapper for pay_for_amount().

Definition at line 612 of file plugin_common.c.

References CFAPI_INT, and cfapiObject_pay_amount.

Referenced by Crossfire_Object_PayAmount().

+ Here is the caller graph for this function:

int cf_object_pay_item ( object op,
object pl 
)

Wrapper for pay_for_item().

Definition at line 600 of file plugin_common.c.

References CFAPI_INT, and cfapiObject_pay_item.

Referenced by Crossfire_Object_Pay().

+ Here is the caller graph for this function:

void cf_object_pickup ( object op,
object what 
)

Definition at line 1251 of file plugin_common.c.

References CFAPI_NONE, and cfapiObject_pickup.

Referenced by Crossfire_Object_Take(), runpickup(), and runpickupobject().

+ Here is the caller graph for this function:

object* cf_object_present_archname_inside ( object op,
char *  whatstr 
)

Kinda wrapper for present_arch_in_ob().

Definition at line 509 of file plugin_common.c.

References CFAPI_POBJECT, and cfapiObject_find_archetype_inside.

Referenced by Crossfire_Object_CheckInventory().

+ Here is the caller graph for this function:

int cf_object_query_cost ( const object tmp,
object who,
int  flag 
)

Wrapper for query_cost().

Definition at line 824 of file plugin_common.c.

References CFAPI_INT, and cfapiObject_query_cost.

Referenced by Crossfire_Object_QueryCost().

+ Here is the caller graph for this function:

int cf_object_query_money ( const object op)

Wrapper for query_money().

Definition at line 812 of file plugin_common.c.

References CFAPI_INT, and cfapiObject_query_money.

Referenced by Object_GetMoney().

+ Here is the caller graph for this function:

void cf_object_remove ( object op)

Wrapper for remove_ob(). This function removes the object op from the linked list of objects which it is currently tied to. When this function is done, the object will have no environment. If the object previously had an environment, the x and y coordinates will be updated to the previous environment.

Will inform the client of the removal if needed.

Parameters
opobject to remove. Must not be removed yet, else abort() is called.
Todo:
this function is a piece of overbloated crap or at lest look like need cleanup it does to much different things.

Definition at line 492 of file plugin_common.c.

References cfapiObject_remove.

Referenced by Crossfire_Object_InsertInto(), Crossfire_Object_Remove(), eventListener(), runghosted(), and start_animation().

+ Here is the caller graph for this function:

void cf_object_say ( object op,
char *  msg 
)

Definition at line 880 of file plugin_common.c.

References CFAPI_INT, and cfapiObject_say.

Referenced by Crossfire_Object_Say(), and runsay().

+ Here is the caller graph for this function:

void cf_object_set_float_property ( object op,
int  propcode,
float  value 
)

Definition at line 371 of file plugin_common.c.

References CFAPI_FLOAT, and cfapiObject_set_property.

Referenced by Object_SetSpeed(), and Object_SetSpeedLeft().

+ Here is the caller graph for this function:

void cf_object_set_int64_property ( object op,
int  propcode,
sint64  value 
)

Definition at line 377 of file plugin_common.c.

References CFAPI_SINT64, and cfapiObject_set_property.

Referenced by Object_SetExp().

+ Here is the caller graph for this function:

int cf_object_set_key ( object op,
const char *  keyname,
const char *  value,
int  add_key 
)

Sets a value for specified key, equivalent to set_ob_key_value().

Parameters
opobject which will contain the key/value
keynamekey
valuevalue
add_keyif 0, key is only updated if it exists, else it's updated or added.
Returns
TRUE or FALSE.

Definition at line 1476 of file plugin_common.c.

References CFAPI_INT, and cfapiObject_set_key.

Referenced by Crossfire_Object_WriteKey(), eventListener(), and get_npc().

+ Here is the caller graph for this function:

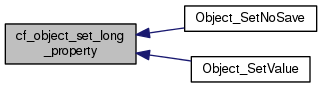
void cf_object_set_long_property ( object op,
int  propcode,
long  value 
)

Definition at line 365 of file plugin_common.c.

References CFAPI_LONG, and cfapiObject_set_property.

Referenced by Object_SetNoSave(), and Object_SetValue().

+ Here is the caller graph for this function:

void cf_object_set_movetype_property ( object op,
int  propcode,
MoveType  value 
)

Definition at line 326 of file plugin_common.c.

References CFAPI_MOVETYPE, and cfapiObject_set_property.

int cf_object_set_nrof ( object ob,
int  nrof 
)
Returns
-1=nrof is invalid, 0=nrof is ok#

Definition at line 1099 of file plugin_common.c.

References CFAPI_OBJECT_PROP_NROF, and cfapiObject_set_property.

Referenced by Object_SetQuantity().

+ Here is the caller graph for this function:

void cf_object_set_object_property ( object op,
int  propcode,
object value 
)

Definition at line 437 of file plugin_common.c.

References CFAPI_POBJECT, and cfapiObject_set_property.

Referenced by Object_SetEnemy(), and Object_SetOwner().

+ Here is the caller graph for this function:

void cf_object_set_resistance ( object op,
int  rtype,
sint16  value 
)

Definition at line 297 of file plugin_common.c.

References CFAPI_INT16, CFAPI_OBJECT_PROP_RESIST, and cfapiObject_set_property.

Referenced by Crossfire_Object_SetResist().

+ Here is the caller graph for this function:

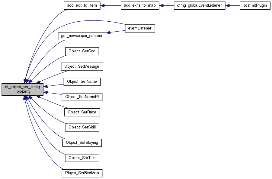
void cf_object_set_string_property ( object op,
int  propcode,
const char *  value 
)
void cf_object_set_weight ( object ob,
int  weight 
)

Definition at line 1066 of file plugin_common.c.

References CFAPI_INT, CFAPI_OBJECT_PROP_WEIGHT, and cfapiObject_set_property.

void cf_object_set_weight_limit ( object ob,
int  weight 
)
int cf_object_teleport ( object ob,
mapstruct map,
int  x,
int  y 
)

Definition at line 1177 of file plugin_common.c.

References CFAPI_INT, and cfapiObject_teleport.

Referenced by add_npc_to_point(), add_npc_to_zone(), Crossfire_Object_Teleport(), and runteleport().

+ Here is the caller graph for this function:

int cf_object_transfer ( object op,
int  x,
int  y,
int  randomly,
object originator 
)

Wrapper for transfer_ob(). Move an object (even linked objects) to another spot on the same map.

Does nothing if there is no free spot.

Parameters
opwhat to move.
x
ynew coordinates.
randomlyif true, use find_free_spot() to find the destination, otherwise use find_first_free_spot().
originatorwhat is causing op to move.
Return values
1op was destroyed.
0op was moved.

Definition at line 522 of file plugin_common.c.

References CFAPI_INT, and cfapiObject_transfer.

Referenced by Crossfire_Object_Reposition().

+ Here is the caller graph for this function:

void cf_object_update ( object op,
int  flags 
)

Definition at line 1245 of file plugin_common.c.

References cfapiObject_update.

Referenced by animate_one().

+ Here is the caller graph for this function:

int cf_object_user_event ( object op,
object activator,
object third,
const char *  message,
int  fix 
)

Definition at line 238 of file plugin_common.c.

References CFAPI_INT, and cfapiObject_user_event.

Referenced by Crossfire_Object_Event().

+ Here is the caller graph for this function:

partylist* cf_party_get_first ( void  )

Get first party.

Returns
first party in partylist.

Definition at line 1600 of file plugin_common.c.

References CFAPI_PARTY_PROP_NEXT, CFAPI_PPARTY, and cfapiParty_get_property.

Referenced by getParties().

+ Here is the caller graph for this function:

player* cf_party_get_first_player ( partylist party)

Get first player in party.

Parameters
partyparty, mustn't be NULL.
Returns
party's first player.

Definition at line 1663 of file plugin_common.c.

References CFAPI_PARTY_PROP_PLAYER, CFAPI_PPLAYER, and cfapiParty_get_property.

Referenced by Crossfire_Party_GetPlayers().

+ Here is the caller graph for this function:

const char* cf_party_get_name ( partylist party)
Parameters
partyparty, mustn't be NULL.
Returns
party's name.

Definition at line 1615 of file plugin_common.c.

References CFAPI_PARTY_PROP_NAME, CFAPI_SSTRING, and cfapiParty_get_property.

Referenced by Crossfire_Party_GetName().

+ Here is the caller graph for this function:

partylist* cf_party_get_next ( partylist party)

Get next party in party list.

Parameters
partyparty, can be NULL in which case behaves like cf_party_get_first().
Returns
party's next field.

Definition at line 1631 of file plugin_common.c.

References CFAPI_PARTY_PROP_NEXT, CFAPI_PPARTY, and cfapiParty_get_property.

Referenced by Crossfire_Party_GetNext(), and getParties().

+ Here is the caller graph for this function:

player* cf_party_get_next_player ( partylist party,
player op 
)

Get next player in party.

Parameters
partyparty, mustn't be NULL.
opplayer we want the next of. Can be NULL, in this case behaves like cf_party_get_first_player().
Returns
party's name.

Definition at line 1681 of file plugin_common.c.

References CFAPI_PARTY_PROP_PLAYER, CFAPI_PPLAYER, and cfapiParty_get_property.

Referenced by Crossfire_Party_GetPlayers().

+ Here is the caller graph for this function:

const char* cf_party_get_password ( partylist party)

Get party's password.

Parameters
partyparty, mustn't be NULL.
Returns
party's password field.

Definition at line 1647 of file plugin_common.c.

References CFAPI_PARTY_PROP_PASSWORD, CFAPI_SSTRING, and cfapiParty_get_property.

Referenced by Crossfire_Party_GetPassword().

+ Here is the caller graph for this function:

int cf_player_can_pay ( object pl)

Wrapper for can_pay().

Definition at line 752 of file plugin_common.c.

References CFAPI_INT, and cfapiPlayer_can_pay.

Referenced by Crossfire_Player_CanPay().

+ Here is the caller graph for this function:

player* cf_player_find ( const char *  plname)

Wrapper for find_player_partial_name().

Definition at line 690 of file plugin_common.c.

References CFAPI_PPLAYER, and cfapiPlayer_find.

Referenced by findPlayer().

+ Here is the caller graph for this function:

sstring cf_player_get_ip ( object op)

Definition at line 714 of file plugin_common.c.

References CFAPI_PLAYER_PROP_IP, CFAPI_SSTRING, and cfapiObject_get_property.

Referenced by Player_GetIP().

+ Here is the caller graph for this function:

object* cf_player_get_marked_item ( object op)

Definition at line 723 of file plugin_common.c.

References CFAPI_PLAYER_PROP_MARKED_ITEM, CFAPI_POBJECT, and cfapiObject_get_property.

Referenced by Player_GetMarkedItem().

+ Here is the caller graph for this function:

partylist* cf_player_get_party ( object op)

Definition at line 738 of file plugin_common.c.

References cf_object_get_partylist_property(), and CFAPI_PLAYER_PROP_PARTY.

Referenced by Player_GetParty().

+ Here is the call graph for this function:

+ Here is the caller graph for this function:

sstring cf_player_get_title ( object op)

Definition at line 699 of file plugin_common.c.

References CFAPI_PLAYER_PROP_TITLE, CFAPI_SSTRING, and cfapiObject_get_property.

Referenced by Player_GetTitle().

+ Here is the caller graph for this function:

void cf_player_message ( object op,
char *  txt,
int  flags 
)

Definition at line 679 of file plugin_common.c.

References CFAPI_NONE, and cfapiPlayer_message.

Referenced by Crossfire_Player_Message(), and runnotice().

+ Here is the caller graph for this function:

int cf_player_move ( player pl,
int  dir 
)

Definition at line 454 of file plugin_common.c.

References CFAPI_INT, and cfapiObject_move.

Referenced by runghosted(), and runmovement().

+ Here is the caller graph for this function:

void cf_player_set_marked_item ( object op,
object ob 
)

Definition at line 732 of file plugin_common.c.

References CFAPI_PLAYER_PROP_MARKED_ITEM, and cfapiObject_set_property.

Referenced by Player_SetMarkedItem().

+ Here is the caller graph for this function:

void cf_player_set_party ( object op,
partylist party 
)

Definition at line 742 of file plugin_common.c.

References CFAPI_PLAYER_PROP_PARTY, and cfapiObject_set_property.

Referenced by Player_SetParty().

+ Here is the caller graph for this function:

void cf_player_set_title ( object op,
const char *  title 
)

Definition at line 708 of file plugin_common.c.

References CFAPI_PLAYER_PROP_TITLE, and cfapiObject_set_property.

Referenced by Player_SetTitle().

+ Here is the caller graph for this function:

char* cf_query_base_name ( object ob,
int  plural,
char *  name,
int  size 
)
char* cf_query_name ( object ob,
char *  name,
int  size 
)

Definition at line 1032 of file plugin_common.c.

References CFAPI_OBJECT_PROP_NAME, CFAPI_STRING, and cfapiObject_get_property.

Referenced by Crossfire_Object_QueryName(), and Object_GetName().

+ Here is the caller graph for this function:

sstring cf_query_name_pl ( object ob)

Definition at line 1040 of file plugin_common.c.

References CFAPI_OBJECT_PROP_NAME_PLURAL, CFAPI_SSTRING, and cfapiObject_get_property.

Referenced by Object_GetNamePl().

+ Here is the caller graph for this function:

mapstruct* cf_random_map_generate ( const char *  OutFileName,
RMParms RP,
char **  use_layout 
)

Wrapper for generate_random_map(). Main random map routine. Generates a random map based on specified parameters.

Parameters
OutFileNamethe path the map should have.
RPparameters for generation.
use_layoutif not NULL, this should be a suitable layout.
Returns
Crossfire map, which should be free()d by caller.

Definition at line 1302 of file plugin_common.c.

References CFAPI_PMAP, and cfapiGenerate_random_map.

int cf_random_map_set_variable ( RMParms rp,
const char *  buf 
)

Wrapper for set_random_map_variable().

Definition at line 1290 of file plugin_common.c.

References CFAPI_INT, and cfapiSet_random_map_variable.

const char* cf_re_cmp ( const char *  str,
const char *  regexp 
)

Wrapper for re_cmp(). re-cmp - get regular expression match.

Parameters
strstring that will be matched against the regexp.
regexpregular expression.
Returns
  • no match or error in regexp.
  • pointer to beginning of matching string

Definition at line 974 of file plugin_common.c.

References CFAPI_STRING, and cfapiSystem_re_cmp.

Referenced by matchString().

+ Here is the caller graph for this function:

region* cf_region_get_first ( void  )

Get first region in region list.

Returns
first region.

Definition at line 1695 of file plugin_common.c.

References CFAPI_PREGION, CFAPI_REGION_PROP_NEXT, and cfapiRegion_get_property.

Referenced by getRegions().

+ Here is the caller graph for this function:

const char* cf_region_get_longname ( region reg)

Get longname of region.

Parameters
regregion. Mustn't be NULL.
Returns
region's longname.

Definition at line 1759 of file plugin_common.c.

References CFAPI_REGION_PROP_LONGNAME, CFAPI_SSTRING, and cfapiRegion_get_property.

Referenced by Crossfire_Region_GetLongname().

+ Here is the caller graph for this function:

const char* cf_region_get_message ( region reg)

Get message of region.

Parameters
regregion. Mustn't be NULL.
Returns
region's message.

Definition at line 1775 of file plugin_common.c.

References CFAPI_REGION_PROP_MESSAGE, CFAPI_SSTRING, and cfapiRegion_get_property.

Referenced by Crossfire_Region_GetMessage().

+ Here is the caller graph for this function:

const char* cf_region_get_name ( region reg)

Get name of region.

Parameters
regregion. Mustn't be NULL.
Returns
region's name.

Definition at line 1711 of file plugin_common.c.

References CFAPI_REGION_PROP_NAME, CFAPI_SSTRING, and cfapiRegion_get_property.

Referenced by Crossfire_Region_GetName().

+ Here is the caller graph for this function:

region* cf_region_get_next ( region reg)

Get next region in region list.

Parameters
regregion. Can be NULL in which case equivalent of cf_region_get_first().
Returns
next region.

Definition at line 1727 of file plugin_common.c.

References CFAPI_PREGION, CFAPI_REGION_PROP_NEXT, and cfapiRegion_get_property.

Referenced by Crossfire_Region_GetNext(), and getRegions().

+ Here is the caller graph for this function:

region* cf_region_get_parent ( region reg)

Get parent of region.

Parameters
regregion. Mustn't be NULL.
Returns
region's parent.

Definition at line 1743 of file plugin_common.c.

References CFAPI_PREGION, CFAPI_REGION_PROP_PARENT, and cfapiRegion_get_property.

Referenced by Crossfire_Region_GetParent().

+ Here is the caller graph for this function:

void cf_spring_trap ( object trap,
object victim 
)

Wrapper for spring_trap().

Definition at line 836 of file plugin_common.c.

References cfapiObject_activate_rune.

Referenced by Crossfire_Object_ActivateRune().

+ Here is the caller graph for this function:

char* cf_strdup_local ( const char *  str)

Wrapper for strdup_local().

Definition at line 1263 of file plugin_common.c.

References CFAPI_STRING, and cfapiSystem_strdup_local.

Referenced by initdropobject(), initnotice(), initsay(), initteleport(), registerCommand(), and start_animation().

+ Here is the caller graph for this function:

void cf_system_register_global_event ( int  event,
const char *  name,
f_plug_api  hook 
)

Definition at line 933 of file plugin_common.c.

References CFAPI_NONE, and cfapiSystem_register_global_event.

Referenced by postInitPlugin(), and registerGEvent().

+ Here is the caller graph for this function:

void cf_system_unregister_global_event ( int  event,
const char *  name 
)

Definition at line 940 of file plugin_common.c.

References CFAPI_NONE, and cfapiSystem_unregister_global_event.

Referenced by unregisterGEvent().

+ Here is the caller graph for this function:

int cf_timer_create ( object ob,
long  delay,
int  mode 
)

Creates a timer, equivalent of calling cftimer_create().

Parameters
obobject that will get called. Should handle EVENT_TIMER.
delaydelay, seconds or ticks.
modetimer mode, TIMER_MODE_SECONDS or TIMER_MODE_CYCLES
Returns
timer identifier, or one of TIMER_ERR_ID, TIMER_ERR_OBJ or TIMER_ERR_MODE

Definition at line 1421 of file plugin_common.c.

References CFAPI_INT, and cfapiSystem_timer_create.

Referenced by Crossfire_Object_CreateTimer().

+ Here is the caller graph for this function:

int cf_timer_destroy ( int  id)

Destroys specified timer, equivalent of calling cftimer_destroy().

Parameters
idtimer to destroy
Returns
TIMER_ERR_ID if invalid id, TIMER_ERR_NONE else.

Definition at line 1437 of file plugin_common.c.

References CFAPI_INT, and cfapiSystem_timer_destroy.

Referenced by destroyTimer().

+ Here is the caller graph for this function: