|
Crossfire Server, Branches 1.12
R18729
|
This graph shows which files directly or indirectly include this file:Go to the source code of this file.
Functions | |
| void | add_me_cmd (char *buf, int len, socket_struct *ns) |
| void | apply_cmd (char *buf, int len, player *pl) |
| void | ask_smooth_cmd (char *buf, int len, socket_struct *ns) |
| void | do_server (void) |
| void | draw_client_map (object *pl) |
| void | draw_client_map2 (object *pl) |
| void | draw_ext_info (int flags, int pri, const object *pl, uint8 type, uint8 subtype, const char *message, const char *oldmessage) |
| void | draw_ext_info_format (int flags, int pri, const object *pl, uint8 type, uint8 subtype, const char *new_format, const char *old_format,...) |
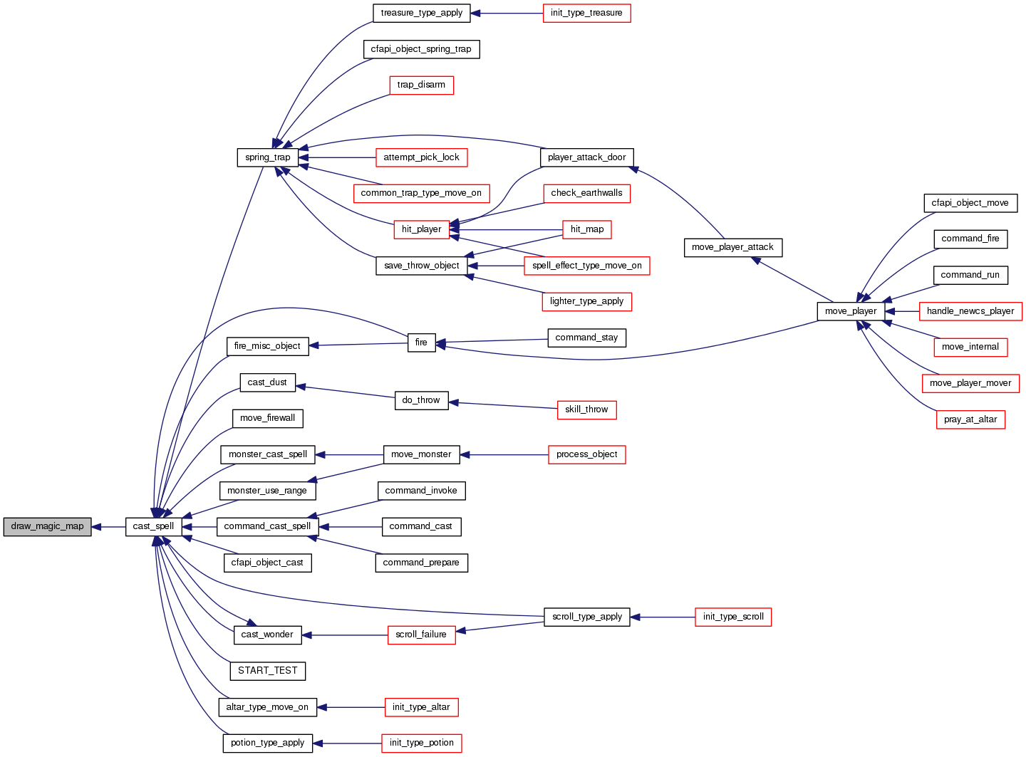
| void | draw_magic_map (object *pl) |
| void | esrv_add_spells (player *pl, object *spell) |
| void | esrv_del_item (player *pl, int tag) |
| void | esrv_draw_look (object *pl) |
| void | esrv_map_scroll (socket_struct *ns, int dx, int dy) |
| void | esrv_move_object (object *pl, tag_t to, tag_t tag, long nrof) |
| void | esrv_new_player (player *pl, uint32 weight) |
| void | esrv_remove_spell (player *pl, object *spell) |
| void | esrv_send_animation (socket_struct *ns, short anim_num) |
| void | esrv_send_face (socket_struct *ns, short face_num, int nocache) |
| void | esrv_send_inventory (object *pl, object *op) |
| void | esrv_send_item (object *pl, object *op) |
| void | esrv_send_pickup (player *pl) |
| void | esrv_update_item (int flags, object *pl, object *op) |
| void | esrv_update_spells (player *pl) |
| void | esrv_update_stats (player *pl) |
| void | examine_cmd (char *buf, int len, player *pl) |
| void | ext_info_map (int color, const mapstruct *map, uint8 type, uint8 subtype, const char *str1, const char *str2) |
| void | ext_info_map_except (int color, const mapstruct *map, const object *op, uint8 type, uint8 subtype, const char *str1, const char *str2) |
| void | ext_info_map_except2 (int color, const mapstruct *map, const object *op1, const object *op2, int type, int subtype, const char *str1, const char *str2) |
| void | final_free_player (player *pl) |
| void | flush_output_element (const object *pl, Output_Buf *outputs) |
| void | free_all_newserver (void) |
| void | free_newsocket (socket_struct *ns) |
| int | GetInt_String (const unsigned char *data) |
| short | GetShort_String (const unsigned char *data) |
| void | handle_client (socket_struct *ns, player *pl) |
| void | init_connection (socket_struct *ns, const char *from_ip) |
| void | init_server (void) |
| void | inscribe_scroll_cmd (char *buf, int len, player *pl) |
| int | is_valid_faceset (int fsn) |
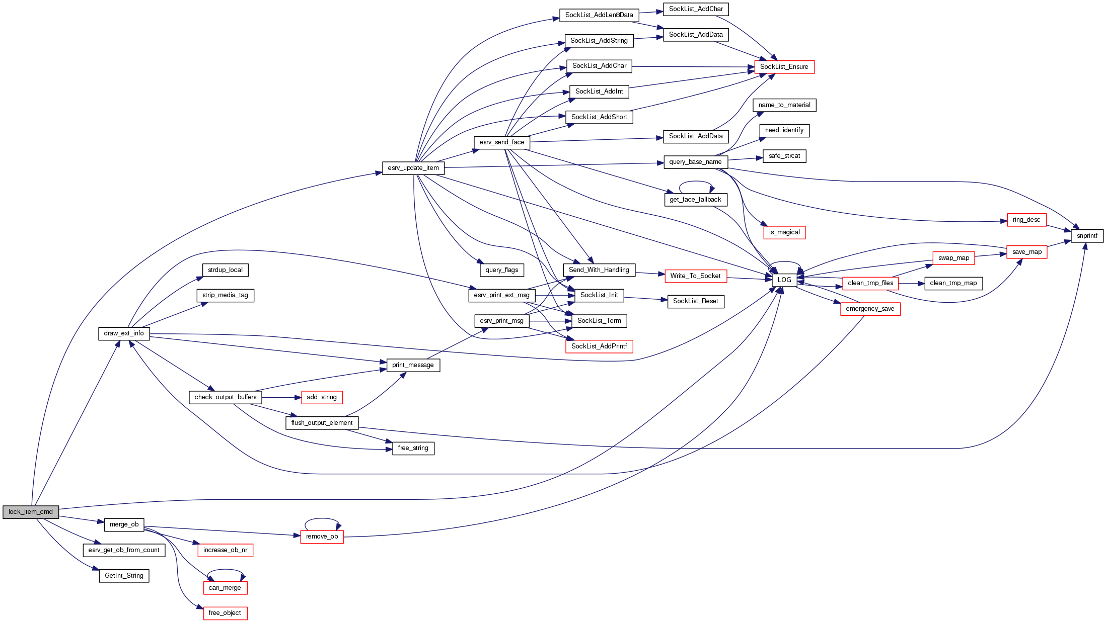
| void | lock_item_cmd (uint8 *data, int len, player *pl) |
| void | look_at (object *op, int dx, int dy) |
| void | look_at_cmd (char *buf, int len, player *pl) |
| void | magic_mapping_mark (object *pl, char *map_mark, int strength) |
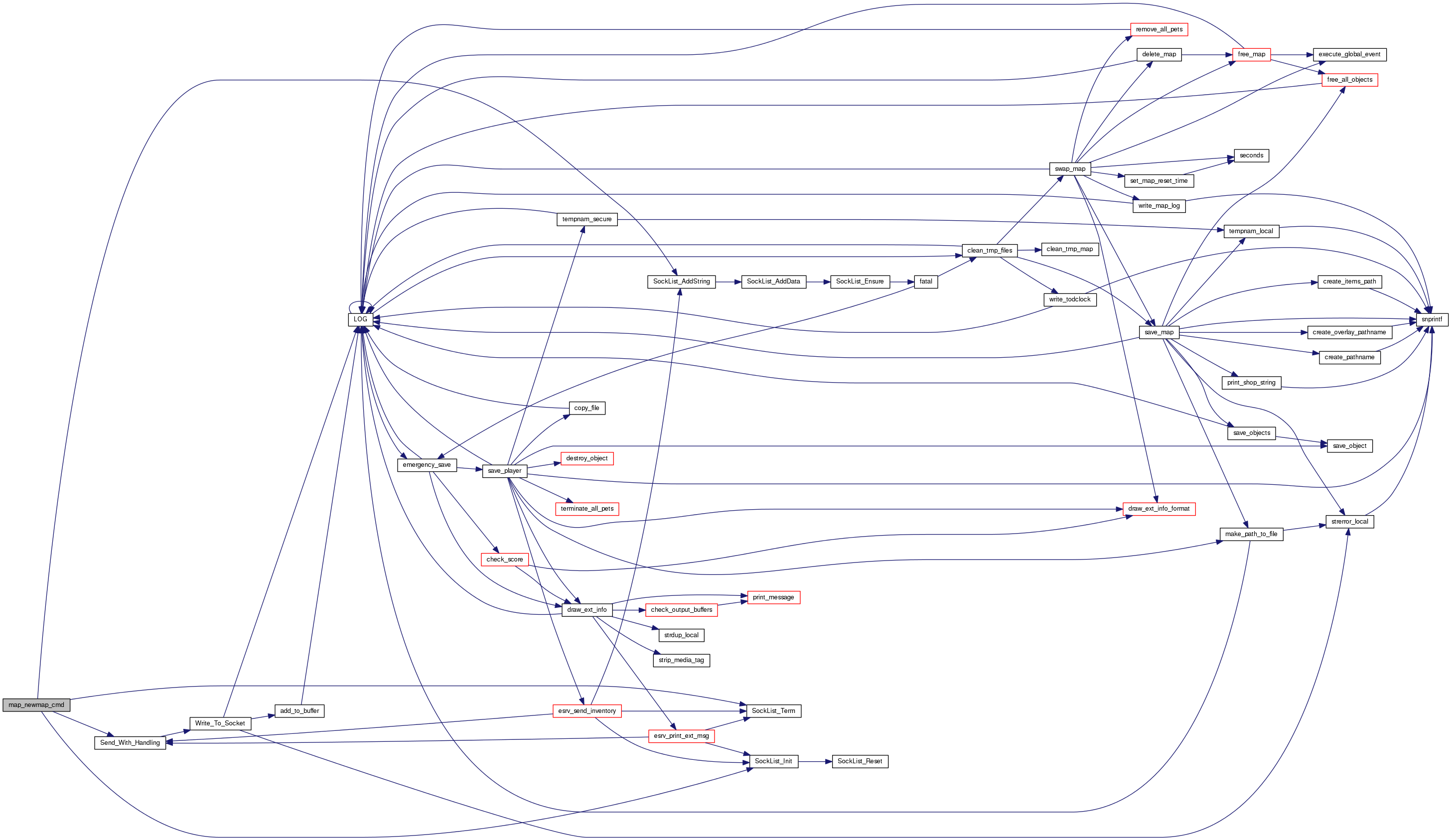
| void | map_newmap_cmd (socket_struct *ns) |
| void | map_redraw_cmd (char *buf, int len, player *pl) |
| void | mark_item_cmd (uint8 *data, int len, player *pl) |
| int | metaserver2_init (void) |
| void * | metaserver2_thread (void *junk) |
| void | metaserver_init (void) |
| void | metaserver_update (void) |
| void | move_cmd (char *buf, int len, player *pl) |
| void | new_player_cmd (uint8 *buf, int len, player *pl) |
| void | play_sound_map (sint8 sound_type, object *emitter, int dir, const char *action) |
| void | play_sound_player_only (player *pl, sint8 sound_type, object *emitter, int dir, const char *action) |
| void | rangetostring (const object *pl, char *obuf, size_t len) |
| void | reply_cmd (char *buf, int len, player *pl) |
| void | request_info_cmd (char *buf, int len, socket_struct *ns) |
| void | send_background_music (player *pl, const char *music) |
| void | send_class_info (socket_struct *ns, char *params) |
| void | send_class_list (socket_struct *ns, char *params) |
| void | send_exp_table (socket_struct *ns, char *params) |
| void | send_face_cmd (char *buff, int len, socket_struct *ns) |
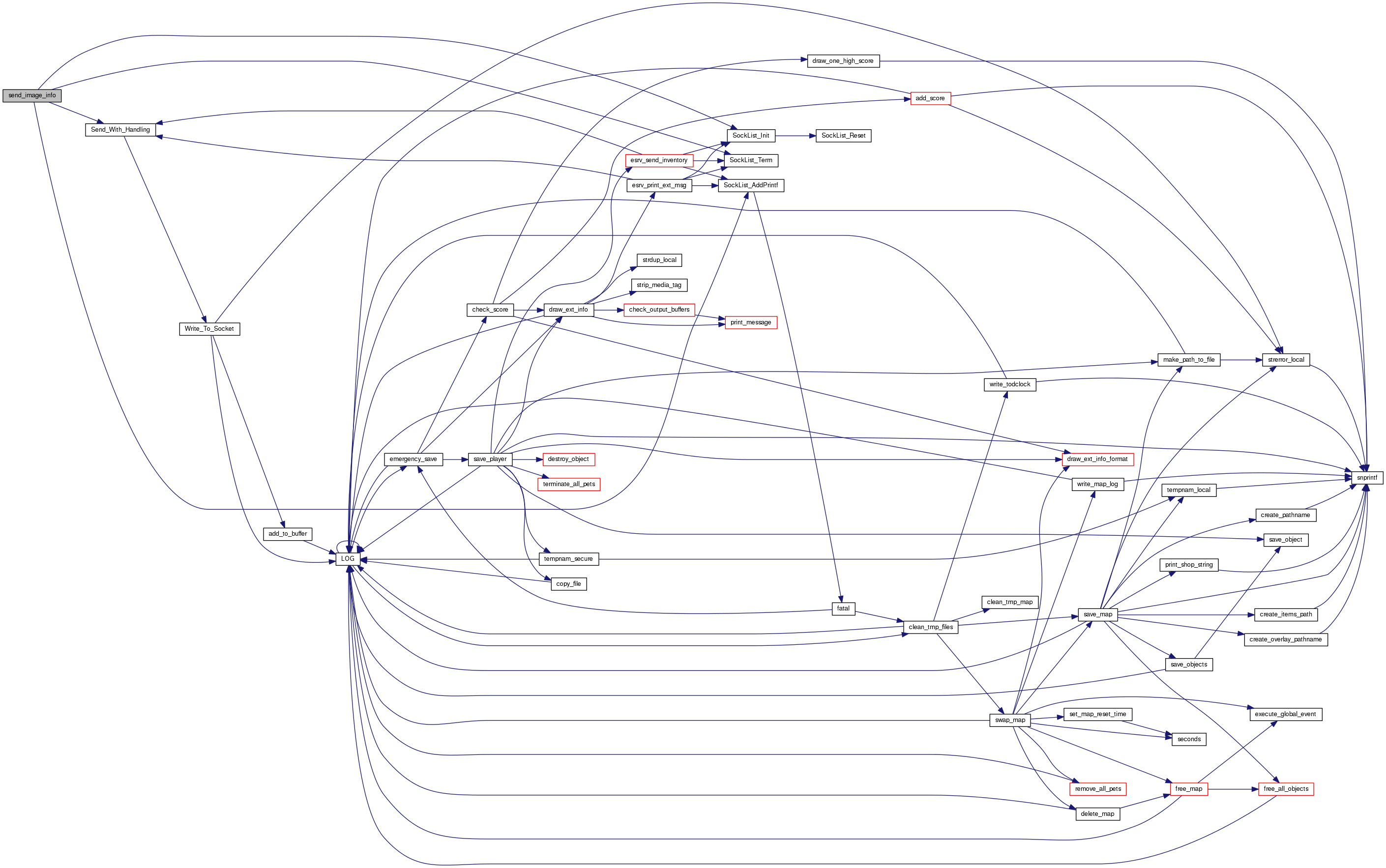
| void | send_image_info (socket_struct *ns, char *params) |
| void | send_image_sums (socket_struct *ns, char *params) |
| void | send_plugin_custom_message (object *pl, char *buf) |
| void | send_query (socket_struct *ns, uint8 flags, const char *text) |
| void | send_race_info (socket_struct *ns, char *params) |
| void | send_race_list (socket_struct *ns, char *params) |
| void | send_skill_info (socket_struct *ns, char *params) |
| void | send_spell_paths (socket_struct *ns, char *params) |
| void | send_tick (player *pl) |
| void | Send_With_Handling (socket_struct *ns, SockList *sl) |
| void | set_face_mode_cmd (char *buf, int len, socket_struct *ns) |
| void | set_sound_cmd (char *buf, int len, socket_struct *ns) |
| void | set_title (const object *pl, char *buf, size_t len) |
| void | set_up_cmd (char *buf, int len, socket_struct *ns) |
| void | SockList_AddChar (SockList *sl, char c) |
| void | SockList_AddData (SockList *sl, const void *data, size_t len) |
| void | SockList_AddInt (SockList *sl, uint32 data) |
| void | SockList_AddInt64 (SockList *sl, uint64 data) |
| void | SockList_AddLen8Data (SockList *sl, const void *data, size_t len) |
| void | SockList_AddPrintf (SockList *sl, const char *format,...) |
| void | SockList_AddShort (SockList *sl, uint16 data) |
| void | SockList_AddString (SockList *sl, const char *data) |
| void | SockList_AddStringBuffer (SockList *sl, StringBuffer *sb) |
| size_t | SockList_Avail (const SockList *sl) |
| void | SockList_Init (SockList *sl) |
| void | SockList_NullTerminate (SockList *sl) |
| int | SockList_ReadPacket (int fd, SockList *sl, int len) |
| void | SockList_Reset (SockList *sl) |
| void | SockList_ResetRead (SockList *sl) |
| void | SockList_Term (SockList *sl) |
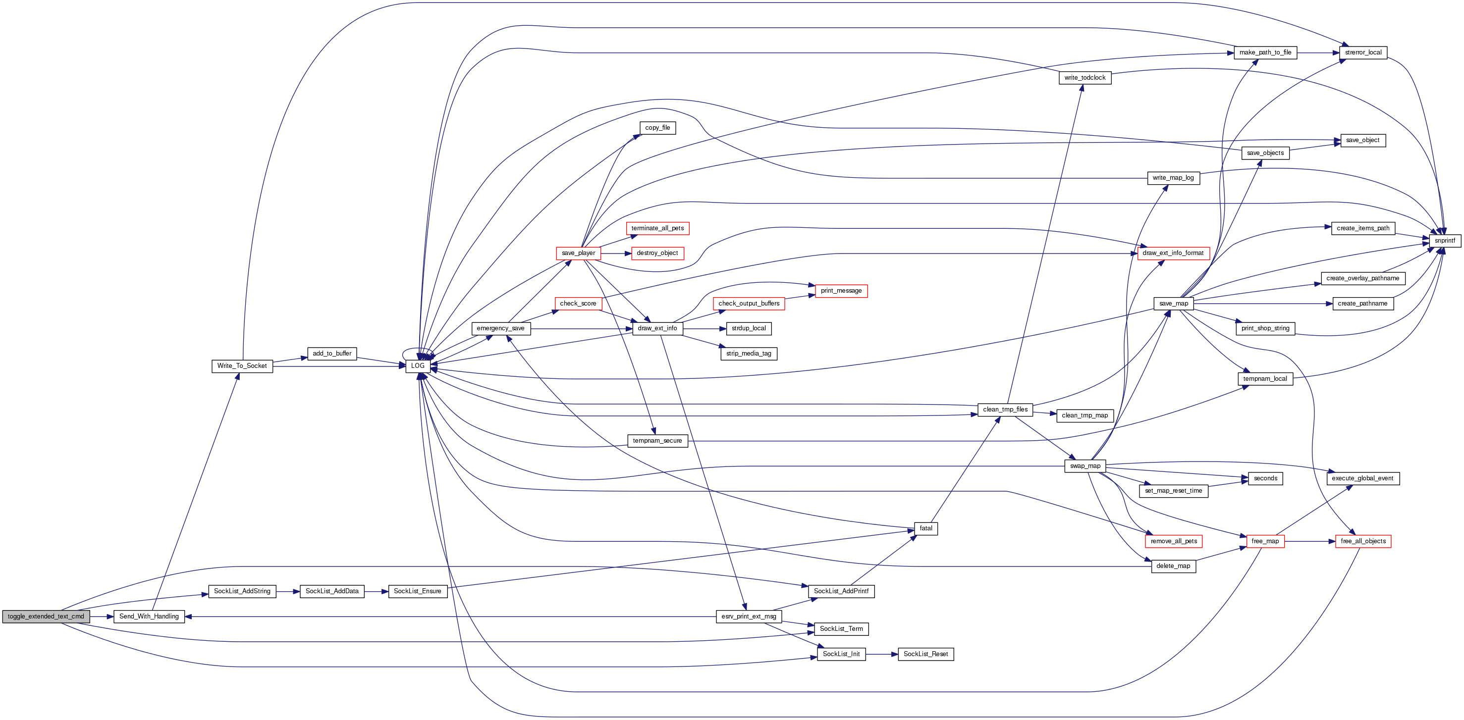
| void | toggle_extended_infos_cmd (char *buf, int len, socket_struct *ns) |
| void | toggle_extended_text_cmd (char *buf, int len, socket_struct *ns) |
| void | version_cmd (char *buf, int len, socket_struct *ns) |
| void | watchdog (void) |
| void | write_cs_stats (void) |
| void | write_socket_buffer (socket_struct *ns) |
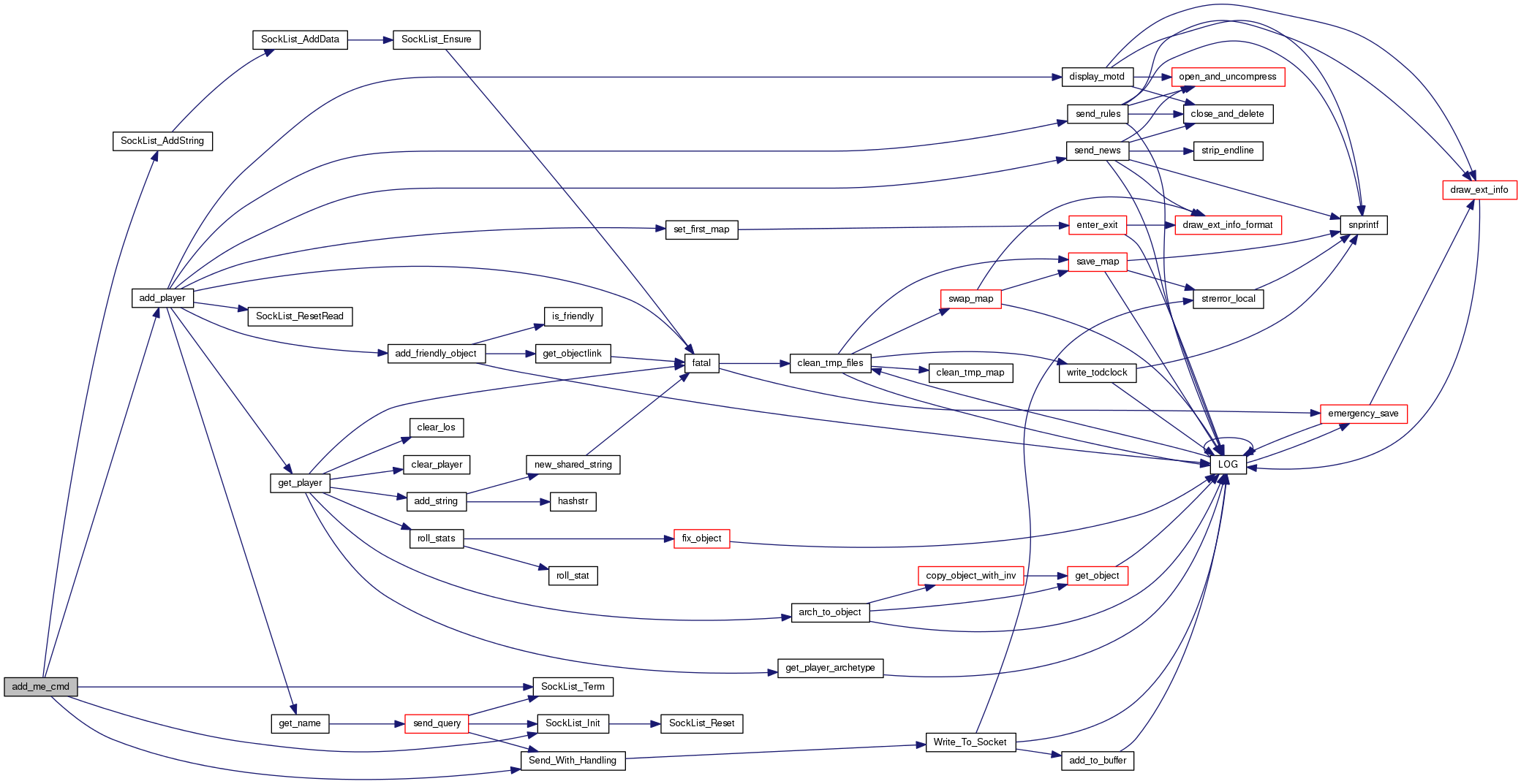
| void add_me_cmd | ( | char * | buf, |
| int | len, | ||
| socket_struct * | ns | ||
| ) |
The client has requested to be added to the game. This is what takes care of it. We tell the client how things worked out. I am not sure if this file is the best place for this function. However, it either has to be here or init_sockets needs to be exported.
Definition at line 320 of file request.c.
References add_player(), socket_struct::cs_version, Socket_Info::nconns, Ns_Add, Ns_Avail, socket_struct::sc_version, Send_With_Handling(), settings, socket_info, SockList_AddString(), SockList_Init(), SockList_Term(), and socket_struct::status.
Here is the call graph for this function:| void apply_cmd | ( | char * | buf, |
| int | len, | ||
| player * | pl | ||
| ) |
Client wants to apply some object. Lets do so.
Definition at line 581 of file item.c.
References esrv_get_ob_from_count(), FLAG_REMOVED, llevDebug, LOG(), socket_struct::look_position, obj::name, pl::ob, player_apply(), QUERY_FLAG, pl::socket, and socket_struct::update_look.
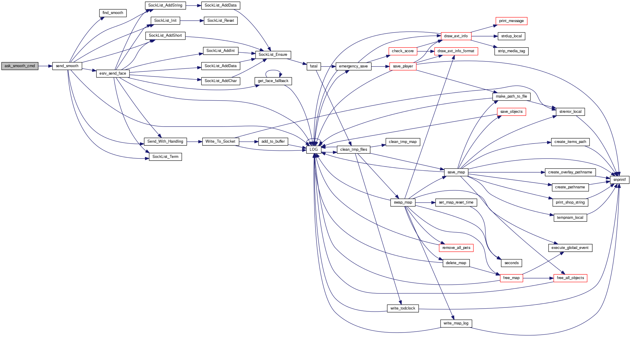
Here is the call graph for this function:| void ask_smooth_cmd | ( | char * | buf, |
| int | len, | ||
| socket_struct * | ns | ||
| ) |
Tells client the picture it has to use to smooth a picture number given as argument.
Definition at line 473 of file request.c.
References send_smooth().
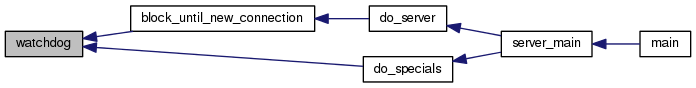
Here is the call graph for this function:| void do_server | ( | void | ) |
This checks the sockets for input and exceptions, does the right thing.
A bit of this code is grabbed out of socket.c There are 2 lists we need to look through - init_sockets is a list
Definition at line 383 of file loop.c.
References Socket_Info::allocated_sockets, block_until_new_connection(), socket_struct::can_write, checkbanned(), CS_LOGTIME, cst_lst, draw_client_map(), esrv_draw_look(), esrv_update_item(), esrv_update_stats(), socket_struct::faces_sent, socket_struct::faces_sent_len, fatal(), socket_struct::fd, final_free_player(), first_player, FLAG_REMOVED, free_newsocket(), handle_client(), socket_struct::host, init_connection(), init_sockets, is_fd_valid(), pl::last_weight, leave(), llevDebug, llevError, llevInfo, LOG(), MAX_BUF, Socket_Info::max_filedescriptor, obj::name, Socket_Info::nconns, pl::next, nrofpixmaps, Ns_Add, Ns_Avail, Ns_Dead, pl::ob, OUT_OF_MEMORY, QUERY_FLAG, remove_ob(), save_player(), send_tick(), snprintf(), pl::socket, socket_info, socklen_t, socket_struct::status, strerror_local(), terminate_all_pets(), socket_struct::tick, CS_Stats::time_start, Socket_Info::timeout, UPD_WEIGHT, socket_struct::update_look, WEIGHT, write_cs_stats(), and write_socket_buffer().
Referenced by server_main().
Here is the call graph for this function:
Here is the caller graph for this function:| void draw_client_map | ( | object * | pl | ) |
Draws client map.
Definition at line 1371 of file request.c.
References obj::contr, pl::do_los, draw_client_map2(), get_map_flags(), mapdef::in_memory, llevError, LOG(), obj::map, MAP_IN_MEMORY, socket_struct::mapx, socket_struct::mapy, P_NEED_UPDATE, P_NEW_MAP, P_OUT_OF_MAP, PLAYER, pl::socket, mapdef::timeout, pl::transport, obj::type, update_los(), update_position(), obj::x, and obj::y.
Referenced by do_server().
Here is the call graph for this function:
Here is the caller graph for this function:| void draw_client_map2 | ( | object * | pl | ) |
Definition at line 1194 of file request.c.
References pl::blocked_los, Map::cells, check_space_for_heads(), obj::contr, map_cell_struct::darkness, socket_struct::darkness, GET_MAP_FACE_OBJ, get_map_from_coord(), obj::invisible, socket_struct::lastmap, SockList::len, obj::map, map2_add_ob(), MAP2_COORD_ENCODE, map2_delete_layer(), map_clearcell(), MAP_LAYER_LIVING1, MAP_LAYER_LIVING2, MAP_LAYERS, socket_struct::map_scroll_x, socket_struct::map_scroll_y, socket_struct::mapx, socket_struct::mapy, MAX_HEAD_OFFSET, MAX_LIGHT_RADII, Send_With_Handling(), pl::socket, SockList_AddChar(), SockList_AddShort(), SockList_AddString(), SockList_Init(), SockList_Term(), obj::x, and obj::y.
Referenced by draw_client_map().
Here is the call graph for this function:
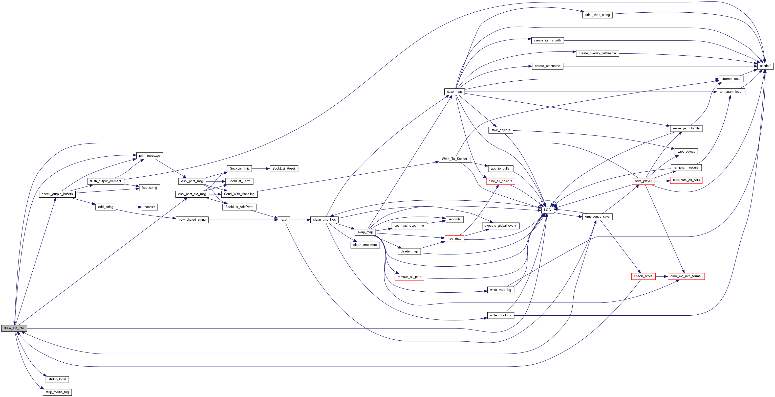
Here is the caller graph for this function:| void draw_ext_info | ( | int | flags, |
| int | pri, | ||
| const object * | pl, | ||
| uint8 | type, | ||
| uint8 | subtype, | ||
| const char * | txt, | ||
| const char * | txt2 | ||
| ) |
Those are dummy functions defined to resolve all symboles. Added as part of glue cleaning. Ryo 2005-07-15
Sends message to player(s).
| flags | Various flags - mostly color, plus a few specials. |
| pri | Priority. It is a little odd - the lower the value, the more important it is. Thus, 0 gets sent no matter what. Otherwise, the value must be less than the listening level that the player has set. Unfortunately, there is no clear guideline on what each level does what. |
| pl | Can be passed as NULL - in fact, this will be done if NDI_ALL is set in the flags. |
If message is black, and not NDI_UNIQUE, gets sent through output buffers. If the client supports the new readables, this is sent to the client without processing in the output buffers.
| type | The type MSG_TYPE for the type of message. |
| subtype | The type MSG_TYPE for the type of message. |
| message | The message to send for clients that support draw_ext_info. |
| oldmessage | is for clients that do not support it. oldmessage can be NULL, in which case this function will strip out the tags of message. |
Dummy functions to link the library.
Definition at line 171 of file standalone.c.
References check_output_buffers(), CLIENT_SUPPORT_READABLES, obj::contr, esrv_print_ext_msg(), first_player, FLAG_WIZ, pl::listening, llevError, LOG(), logfile, NDI_ALL, NDI_ALL_DMS, NDI_BLACK, NDI_COLOR_MASK, NDI_UNIQUE, pl::next, pl::ob, PLAYER, print_message(), QUERY_FLAG, pl::socket, strdup_local(), strip_media_tag(), and obj::type.
Referenced by adj_stealchance(), adjust_sign_msg(), alchemy_failure_effect(), animate_weapon(), apply_builder_floor(), apply_builder_item(), apply_builder_remove(), apply_builder_wall(), apply_builder_window(), apply_map_builder(), apply_sign(), apply_special(), armour_improver_type_apply(), attack_hth(), attack_melee_weapon(), attack_message(), attack_ob_simple(), attempt_do_alchemy(), attempt_jump(), attempt_recipe(), attempt_steal(), basic_emote(), blocked_link(), book_type_apply(), can_pay(), can_see_enemy(), cast_bless(), cast_cause_disease(), cast_change_ability(), cast_change_map_lightlevel(), cast_cone(), cast_consecrate(), cast_create_food(), cast_create_obj(), cast_create_town_portal(), cast_curse(), cast_heal(), cast_identify(), cast_invisible(), cast_item_curse_or_curse(), cast_light(), cast_raise_dead_spell(), cast_smite_spell(), cast_spell(), cast_transfer(), cast_word_of_recall(), cf_handle_type_apply(), cfapi_player_message(), change_abil(), change_spell(), charge_mana_effect(), check_login(), check_name(), check_pick(), check_score(), command_abil(), command_addexp(), command_afk(), command_arrest(), command_banish(), command_body(), command_bowmode(), command_brace(), command_cast_spell(), command_cointoss(), command_create(), command_debug(), command_diff(), command_drop(), command_dropall(), command_dump(), command_dumpbelow(), command_empty(), command_explore(), command_fire(), command_follow(), command_forget_spell(), command_free(), command_freeze(), command_goto(), command_gsay(), command_help(), command_insert_into(), command_inventory(), command_invisible(), command_kill_pets(), command_learn_spell_or_prayer(), command_loadplugin(), command_loadtest(), command_lock_item(), command_mark(), command_mon_aggr(), command_nowiz(), command_output_count(), command_output_sync(), command_overlay_reset(), command_overlay_save(), command_party(), command_patch(), command_peaceful(), command_pickup(), command_possess(), command_remove(), command_rename_item(), command_reply(), command_reset(), command_resistances(), command_rskill(), command_run(), command_save(), command_search_items(), command_setgod(), command_showpets(), command_sound(), command_stack_clear(), command_stack_list(), command_statistics(), command_stats(), command_strings(), command_style_map_info(), command_summon(), command_take(), command_teleport(), command_tell_all(), command_throw(), command_title(), command_toggle_shout(), command_unloadplugin(), command_use(), command_uskill(), command_whereabouts(), command_wizcast(), command_wizpass(), confuse_living(), create_aura(), create_bomb(), cure_disease(), current_map_info(), describe_shop(), dimension_door(), dispel_rune(), display_high_score(), display_motd(), display_new_pickup(), display_who_entry(), dm_stack_peek(), dm_stack_pop(), dm_stack_push(), do_hidden_move(), do_skill(), do_skill_attack(), do_talk_npc(), do_tell(), do_throw(), do_turn(), do_wizard_dm(), do_wizard_hide(), dragon_ability_gain(), dragon_eat_flesh(), drain_specific_stat(), draw_ext_info_format(), drop(), drop_object(), eat_special_food(), emergency_save(), enter_map(), examine(), examine_monster(), execute_word_of_recall(), exit_type_apply(), exit_type_move_on(), ext_info_map(), ext_info_map_except(), ext_info_map_except2(), find_or_create_connection_for_map(), find_traps(), fire(), fire_arch_from_position(), fire_bow(), fire_misc_object(), follow_owner(), food_type_apply(), get_other_player_from_name(), god_enchants_weapon(), god_intervention(), god_removes_curse(), handle_newcs_player(), help_topics(), hide(), hole_type_move_on(), identify_altar_type_move_on(), improve_armour(), improve_weapon(), improve_weapon_magic(), improve_weapon_stat(), infect_object(), inscribe_scroll_cmd(), inventory(), jump(), key_change_class(), key_confirm_quit(), key_roll_stat(), kill_object(), kill_player(), lighter_type_apply(), list_players(), lock_item_cmd(), look_at(), magic_wall(), manual_apply(), map_info(), mark_item_cmd(), meditate(), move_golem(), move_marker(), move_player_attack(), move_symptom(), party_help(), perceive_self(), pet_move(), pick_lock(), pick_up(), pick_up_object(), player_apply(), player_attack_door(), player_lvl_adj(), plugins_display_list(), poison_living(), poison_type_apply(), poisoning_type_process(), potion_type_apply(), pray(), pray_at_altar(), prayer_failure(), prepare_weapon(), print_los(), probe(), put_object_in_sack(), receive_party_password(), receive_play_again(), receive_player_name(), receive_player_password(), recharge(), remove_curse(), remove_force(), save_player(), scroll_failure(), scroll_type_apply(), send_party_message(), send_rules(), set_pickup_mode(), shop_inventory_type_apply(), shop_mat_type_move_on(), show_commands(), show_matching_spells(), show_skills(), skill_attack(), skill_ident(), slow_living(), spell_failure(), spellbook_type_apply(), spring_trap(), start_info(), summon_golem(), summon_object(), tailor_god_spell(), time_info(), trap_disarm(), trapdoor_type_move_on(), treasure_type_apply(), trigger_type_apply(), unapply_for_ob(), use_oratory(), version(), weapon_improver_type_apply(), write_mark(), write_note(), write_on_item(), write_rune(), write_scroll(), and wrong_password().
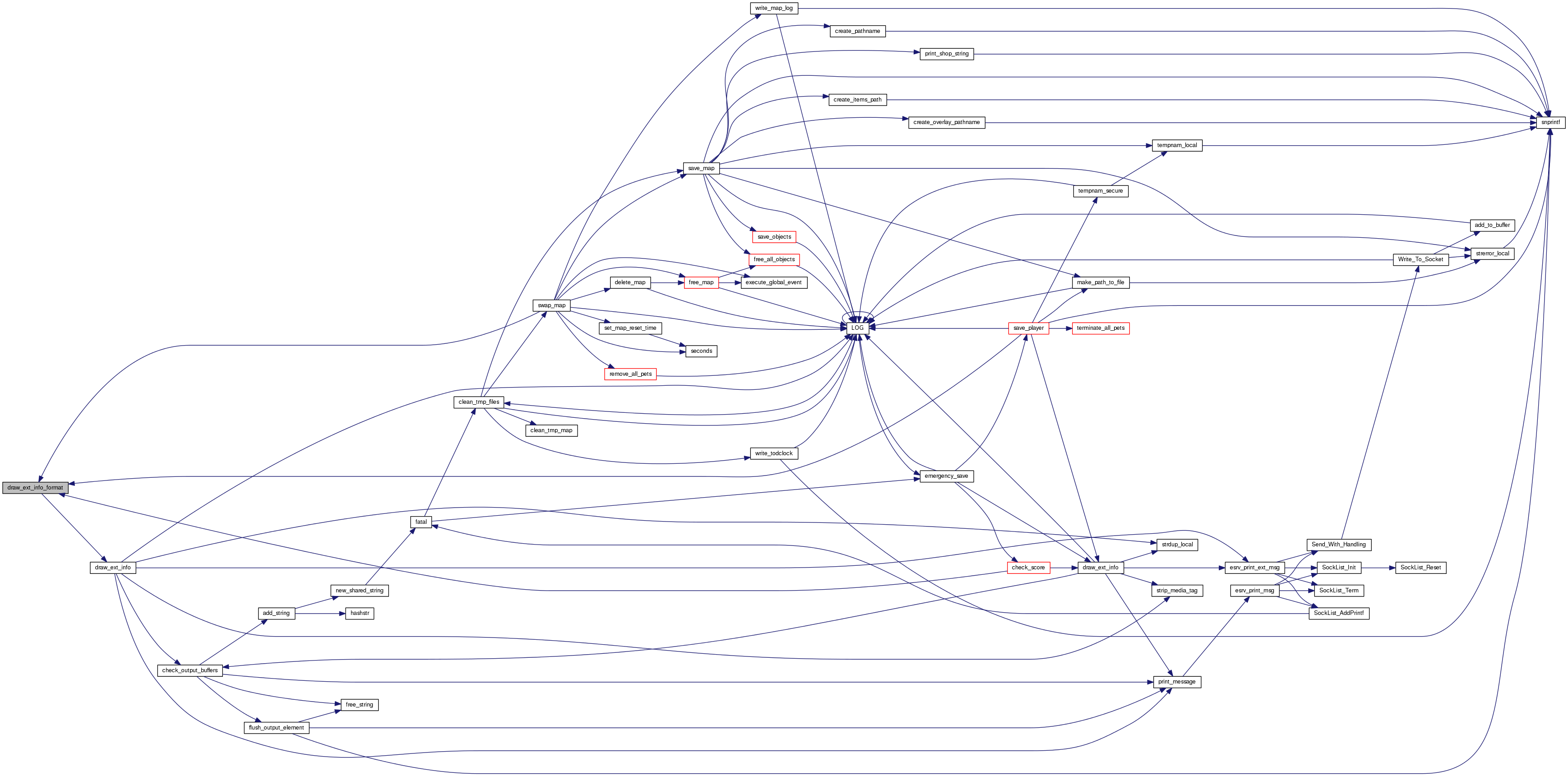
Here is the call graph for this function:| void draw_ext_info_format | ( | int | flags, |
| int | pri, | ||
| const object * | pl, | ||
| uint8 | type, | ||
| uint8 | subtype, | ||
| const char * | new_format, | ||
| const char * | old_format, | ||
| ... | |||
| ) |
Sends message to player(s).
This function is the same as draw_ext_info, but takes varargs format. Otherwise, the meaning of all the fields is the same. This is perhaps not the most efficient as we do vsnprintf on both the old and newbuf, but it simplifies the code greatly since we can just call draw_ext_info. Also, hopefully at some point, need for old_format will go away.
| flags | Various flags - mostly color, plus a few specials. |
| pri | Priority. It is a little odd - the lower the value, the more important it is. Thus, 0 gets sent no matter what. Otherwise, the value must be less than the listening level that the player has set. Unfortunately, there is no clear guideline on what each level does what. |
| pl | Can be passed as NULL - in fact, this will be done if NDI_ALL is set in the flags. |
If message is black, and not NDI_UNIQUE, gets sent through output buffers. If the client supports the new readables, this is sent to the client without processing in the output buffers.
| type | The type MSG_TYPE for the type of message. |
| subtype | The type MSG_TYPE for the type of message. |
| new_format | |
| old_format |
Definition at line 175 of file standalone.c.
References draw_ext_info(), HUGE_BUF, logfile, and vsnprintf.
Referenced by action_makes_visible(), alchemy_failure_effect(), altar_type_move_on(), animate_weapon(), apply_builder_item(), apply_builder_remove(), apply_container(), apply_savebed(), apply_special(), arch_info(), attack_hth(), attack_message(), attack_ob_simple(), attempt_do_alchemy(), attempt_jump(), attempt_recipe(), attempt_steal(), basic_emote(), become_follower(), blind_living(), book_type_apply(), cast_bless(), cast_cause_disease(), cast_change_ability(), cast_consecrate(), cast_create_missile(), cast_curse(), cast_dust(), cast_identify(), cast_item_curse_or_curse(), cast_raise_dead_spell(), cast_smite_spell(), cast_spell(), change_abil(), change_spell(), check_login(), check_name(), check_pick(), check_race_restrictions(), check_sacrifice(), check_score(), check_special_prayers(), check_spell_expiry(), choose_cult_monster(), clock_type_apply(), command_abil(), command_addexp(), command_apply(), command_applymode(), command_arrest(), command_banish(), command_body(), command_bowmode(), command_cast_spell(), command_create(), command_debug(), command_drop(), command_examine(), command_follow(), command_forget_spell(), command_freeze(), command_goto(), command_help(), command_insert_into(), command_kick(), command_kill_pets(), command_language(), command_learn_spell_or_prayer(), command_listen(), command_loadplugin(), command_loadtest(), command_lock_item(), command_mark(), command_nowiz(), command_output_count(), command_output_sync(), command_party(), command_party_rejoin(), command_patch(), command_petmode(), command_pickup(), command_players(), command_remove(), command_rename_item(), command_reply(), command_reset(), command_resistances(), command_rskill(), command_search_items(), command_setgod(), command_showpets(), command_speed(), command_stack_list(), command_statistics(), command_stats(), command_strings(), command_style_map_info(), command_summon(), command_take(), command_teleport(), command_tell_all(), command_toggle_shout(), command_unloadplugin(), command_use(), command_usekeys(), command_whereabouts(), command_wimpy(), converter_type_move_on(), cure_disease(), current_map_info(), current_region_info(), deep_swamp_type_move_on(), deep_swamp_type_process(), describe_shop(), display_new_pickup(), dm_stack_pop(), dm_stack_push(), do_forget_spell(), do_harvest(), do_learn_spell(), do_skill_attack(), do_skill_ident2(), do_talk_npc(), do_tell(), do_throw(), do_turn(), do_wizard_hide(), dragon_ability_gain(), dragon_eat_flesh(), dragon_level_gain(), drop_object(), empty_container(), enter_exit(), enter_fixed_template_map(), enter_unique_map(), examine(), execute_newserver_command(), exit_type_apply(), find_key(), find_throw_ob(), fire_bow(), fire_misc_object(), follower_remove_given_items(), food_type_apply(), form_party(), gate_type_process(), get_dm_object(), get_payment(), get_spell_by_name(), god_enchants_weapon(), god_examines_item(), god_examines_priest(), god_gives_present(), god_intervention(), hit_with_one_attacktype(), identify_altar_type_move_on(), improve_weapon(), improve_weapon_stat(), inventory(), key_confirm_quit(), key_roll_stat(), kill_object(), kill_player(), lamp_type_apply(), leave(), lighter_type_apply(), list_players(), look_at(), magic_wall(), malloc_info(), map_info(), mark_item_cmd(), move_golem(), new_player_cmd(), peacemaker_type_process(), perceive_self(), pick_up(), player_apply(), player_attack_door(), player_lvl_adj(), plugins_display_list(), poison_living(), polymorph_melt(), pray_at_altar(), prayer_failure(), print_tod(), process_players1(), push_ob(), put_object_in_sack(), receive_party_password(), recharge(), recursive_roll(), remove_force(), resurrect_player(), sack_can_hold(), save_life(), save_player(), scroll_type_apply(), sell_item(), send_news(), shop_inventory_type_apply(), show_matching_spells(), show_skills(), singing(), skillscroll_type_apply(), spellbook_type_apply(), start_info(), summon_golem(), summon_object(), swap_map(), swap_random_stats(), swap_stat(), time_info(), transmute_item_to_flower(), transport_type_apply(), trap_disarm(), trap_see(), treasure_type_apply(), unapply_for_ob(), unapply_special(), use_alchemy(), use_oratory(), use_skill(), version(), worship_forbids_use(), write_note(), write_on_item(), write_rune(), and write_scroll().
Here is the call graph for this function:| void draw_magic_map | ( | object * | pl | ) |
Creates and sends magic map to player.
The following function is a lot messier than it really should be, but there is no real easy solution.
Mark Wedel
Definition at line 542 of file info.c.
References obj::contr, FACE_FLOOR, llevError, LOG(), MAGIC_MAP_HALF, MAGIC_MAP_SIZE, magic_mapping_mark(), obj::map, MAP_WIDTH, MAX, MIN, PLAYER, Send_With_Handling(), pl::socket, SockList_AddChar(), SockList_AddPrintf(), SockList_Init(), SockList_Term(), and obj::type.
Referenced by cast_spell().
Here is the call graph for this function:
Here is the caller graph for this function:This tells the client to add the spell *spell, if spell is NULL, then add all spells in the player's inventory.
Definition at line 1812 of file request.c.
References append_spell(), obj::below, obj::inv, llevError, LOG(), socket_struct::monitor_spells, obj::msg, obj::name, pl::ob, Send_With_Handling(), pl::socket, SockList_AddString(), SockList_Avail(), SockList_Init(), SockList_Reset(), SockList_Term(), SPELL, and obj::type.
Referenced by check_login(), and do_learn_spell().
Here is the call graph for this function:
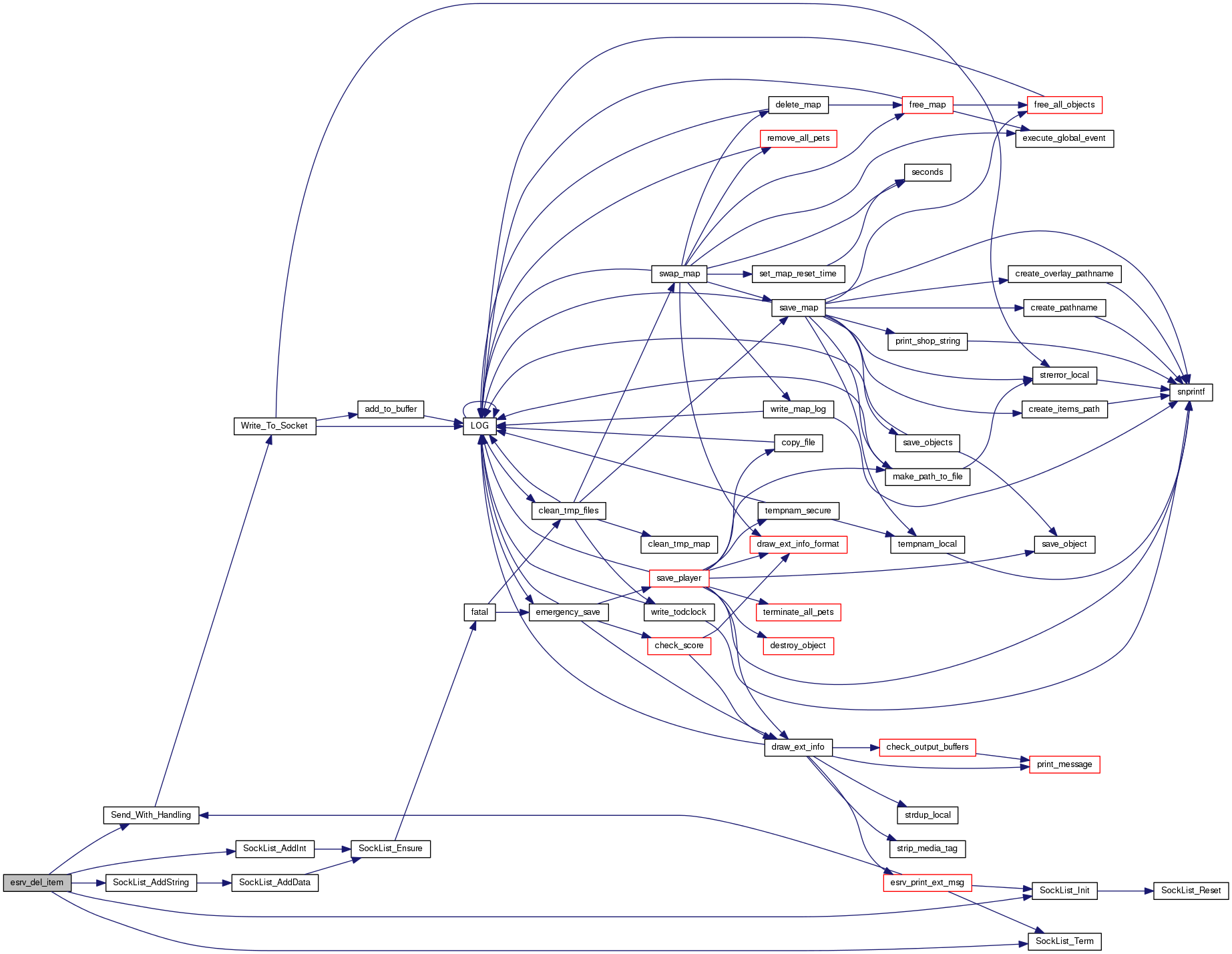
Here is the caller graph for this function:| void esrv_del_item | ( | player * | pl, |
| int | tag | ||
| ) |
Tells the client to delete an item. Uses the item command with a -1 location.
Definition at line 213 of file standalone.c.
References Send_With_Handling(), pl::socket, SockList_AddInt(), SockList_AddString(), SockList_Init(), and SockList_Term().
Referenced by remove_ob(), and transmute_item_to_flower().
Here is the call graph for this function:
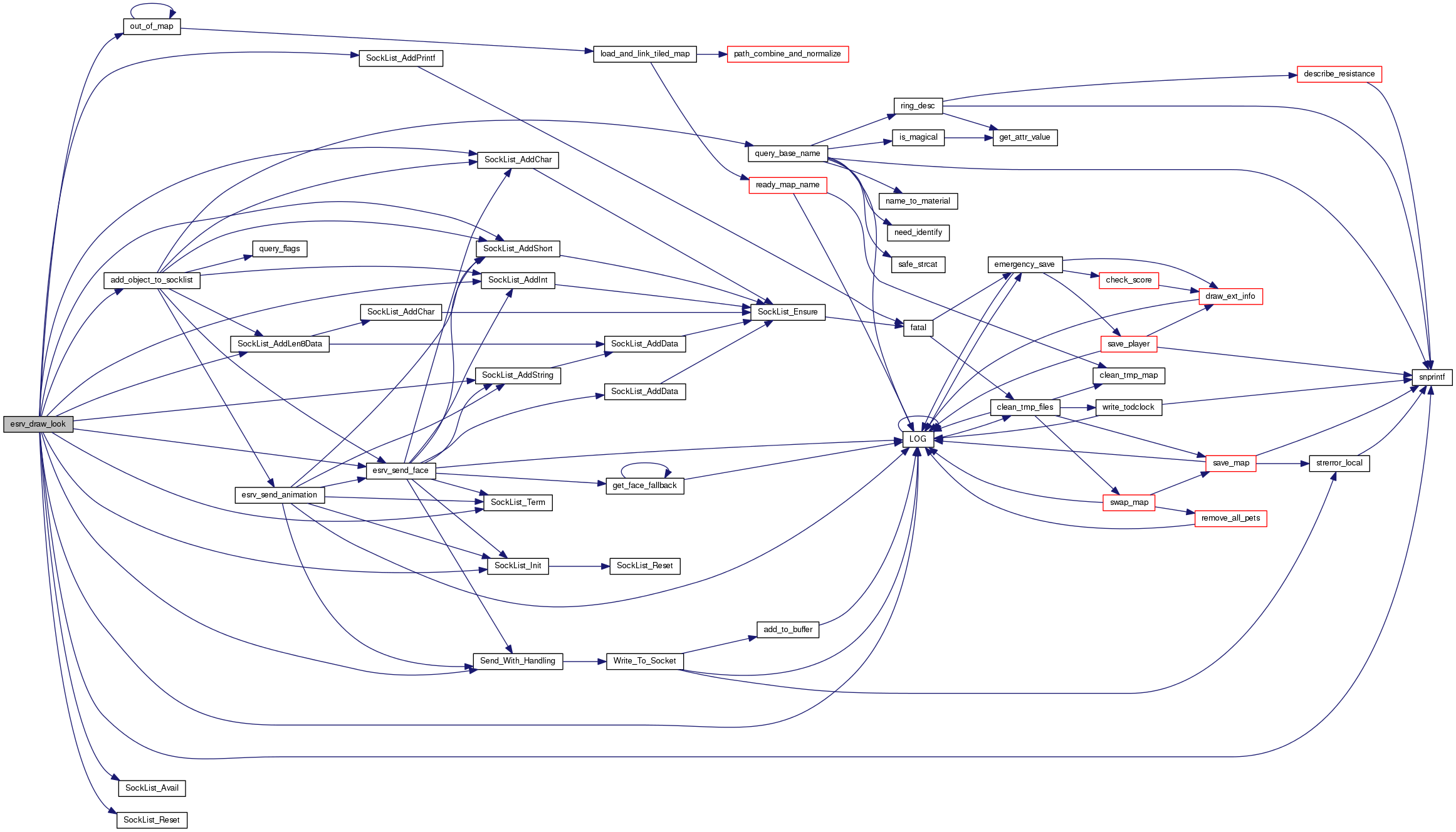
Here is the caller graph for this function:| void esrv_draw_look | ( | object * | pl | ) |
Send the look window. Don't need to do animations here This sends all the faces to the client, not just updates. This is because object ordering would otherwise be inconsistent
Definition at line 191 of file item.c.
References obj::above, add_object_to_socklist(), obj::below, obj::contr, empty_face, esrv_send_face(), socket_struct::faces_sent, FLAG_IS_FLOOR, FLAG_REMOVED, GET_MAP_OB, obj::head, mapdef::in_memory, obj::inv, llevDebug, LOG(), LOOK_OBJ, socket_struct::look_position, obj::map, MAP_IN_MEMORY, MAX, MAX_BUF, MAXITEMLEN, MIN, NS_FACESENT_FACE, socket_struct::num_look_objects, new_face_struct::number, out_of_map(), QUERY_FLAG, Send_With_Handling(), snprintf(), pl::socket, SockList_AddChar(), SockList_AddInt(), SockList_AddLen8Data(), SockList_AddPrintf(), SockList_AddShort(), SockList_AddString(), SockList_Avail(), SockList_Init(), SockList_Reset(), SockList_Term(), pl::transport, socket_struct::update_look, obj::x, and obj::y.
Referenced by do_server().
Here is the call graph for this function:
Here is the caller graph for this function:| void esrv_map_scroll | ( | socket_struct * | ns, |
| int | dx, | ||
| int | dy | ||
| ) |
Definition at line 1432 of file request.c.
References Map::cells, socket_struct::lastmap, socket_struct::map_scroll_x, socket_struct::map_scroll_y, socket_struct::mapx, socket_struct::mapy, and MAX_HEAD_OFFSET.
Referenced by attempt_jump(), move_ob(), push_ob(), shop_mat_type_move_on(), transport_type_apply(), and turn_one_transport().
Here is the caller graph for this function:Move an object to a new location
Definition at line 773 of file item.c.
References obj::below, can_pick(), CONTAINER, obj::contr, obj::count, pl::count, drop_object(), obj::env, esrv_get_ob_from_count(), esrv_update_item(), FLAG_APPLIED, obj::inv, llevDebug, LOG(), obj::map, obj::name, pick_up(), put_object_in_sack(), QUERY_FLAG, sack_can_hold(), pl::transport, transport_can_hold(), obj::type, and UPD_WEIGHT.
Referenced by move_cmd().
Here is the call graph for this function:
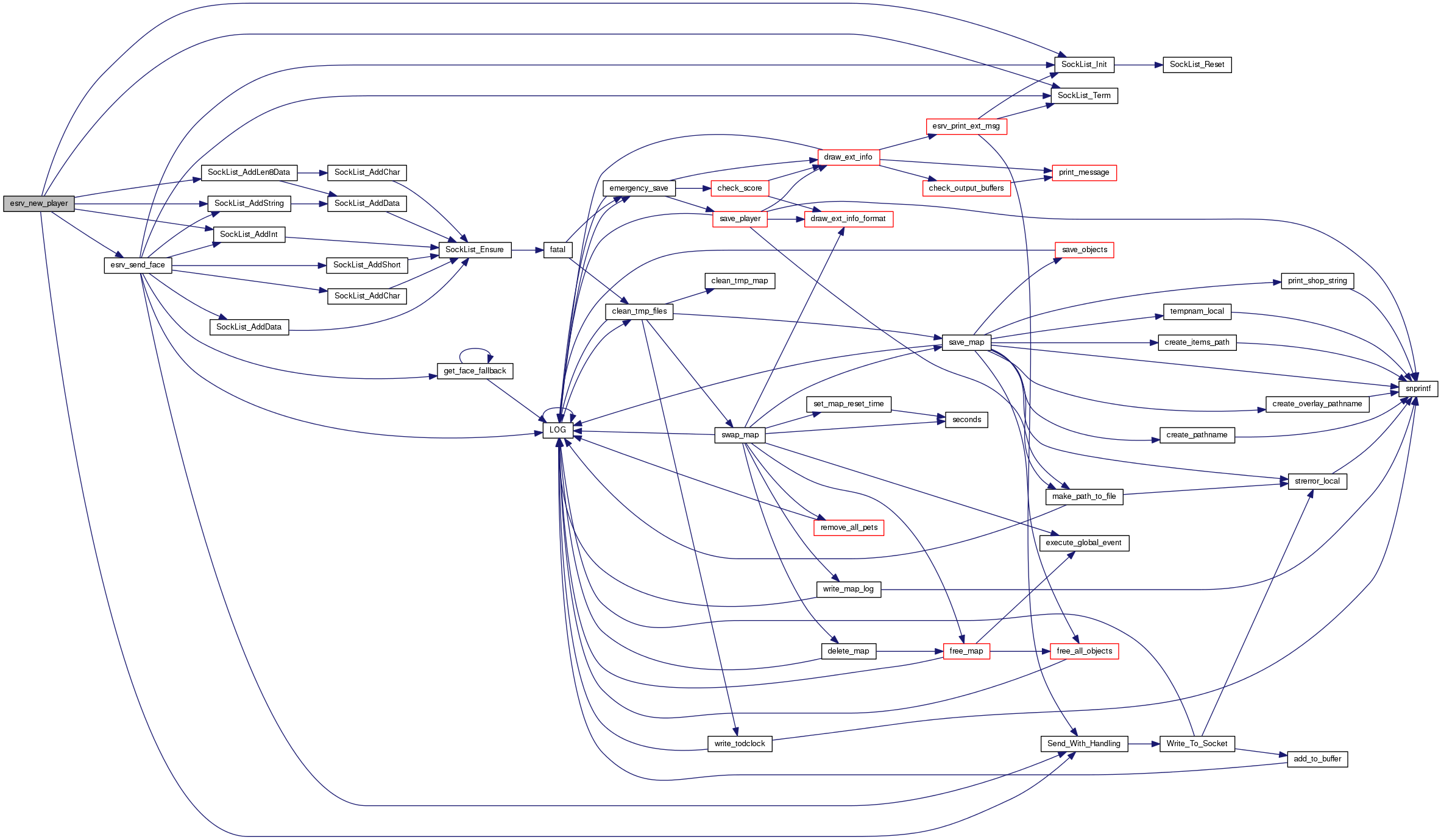
Here is the caller graph for this function:Tells the client that here is a player it should start using.
Definition at line 868 of file request.c.
References obj::count, esrv_send_face(), obj::face, socket_struct::faces_sent, FLAG_CLIENT_SENT, pl::last_weight, obj::name, NS_FACESENT_FACE, new_face_struct::number, pl::ob, Send_With_Handling(), SET_FLAG, pl::socket, SockList_AddInt(), SockList_AddLen8Data(), SockList_AddString(), SockList_Init(), and SockList_Term().
Referenced by check_login(), command_possess(), key_change_class(), and roll_again().
Here is the call graph for this function:
Here is the caller graph for this function:Definition at line 1725 of file request.c.
References obj::count, obj::env, llevError, LOG(), socket_struct::monitor_spells, pl::ob, Send_With_Handling(), pl::socket, SockList_AddInt(), SockList_AddString(), SockList_Init(), and SockList_Term().
Referenced by do_forget_spell().
Here is the call graph for this function:
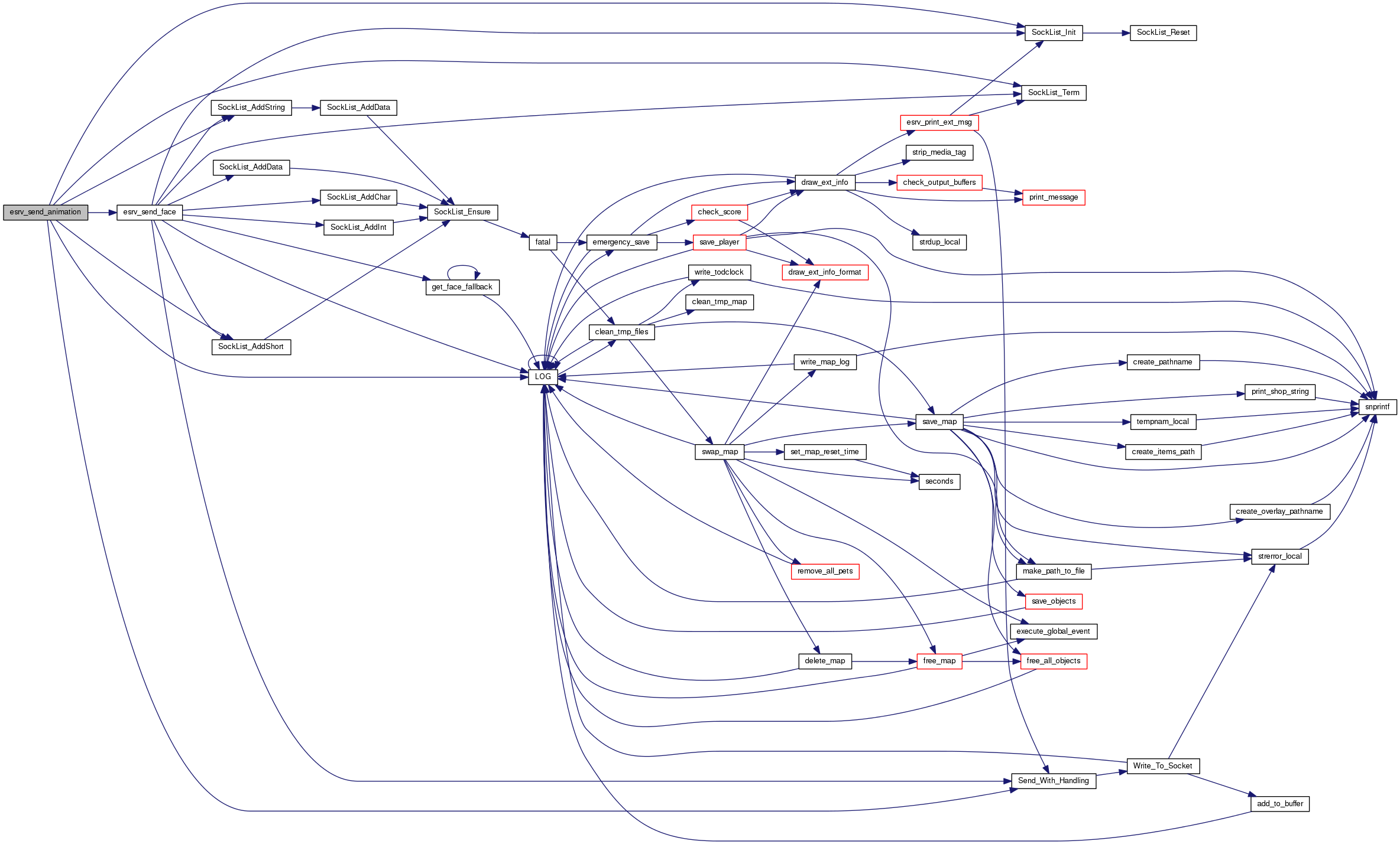
Here is the caller graph for this function:| void esrv_send_animation | ( | socket_struct * | ns, |
| short | anim_num | ||
| ) |
Need to send an animation sequence to the client. We will send appropriate face commands to the client if we haven't sent them the face yet (this can become quite costly in terms of how much we are sending - on the other hand, this should only happen when the player logs in and picks stuff up.
Definition at line 895 of file request.c.
References animations, socket_struct::anims_sent, esrv_send_face(), animations_struct::faces, socket_struct::faces_sent, llevError, LOG(), NS_FACESENT_FACE, animations_struct::num_animations, num_animations, Send_With_Handling(), SockList_AddShort(), SockList_AddString(), SockList_Init(), and SockList_Term().
Referenced by add_object_to_socklist(), and map2_add_ob().
Here is the call graph for this function:
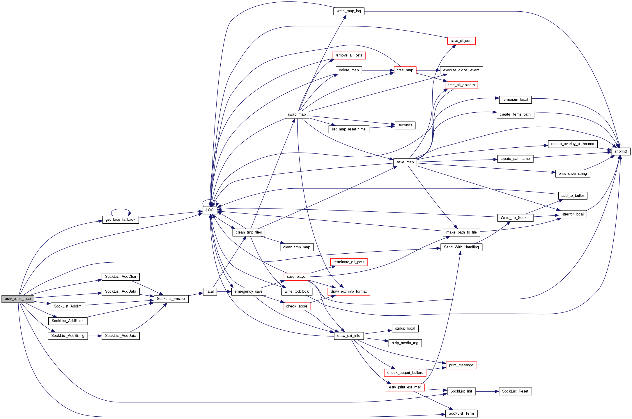
Here is the caller graph for this function:| void esrv_send_face | ( | socket_struct * | ns, |
| short | face_num, | ||
| int | nocache | ||
| ) |
Sends a face to a client if they are in pixmap mode nothing gets sent in bitmap mode. If nocache is true (nonzero), ignore the cache setting from the client - this is needed for the askface, in which we really do want to send the face (and askface is the only place that should be setting it). Otherwise, we look at the facecache, and if set, send the image name.
Definition at line 96 of file image.c.
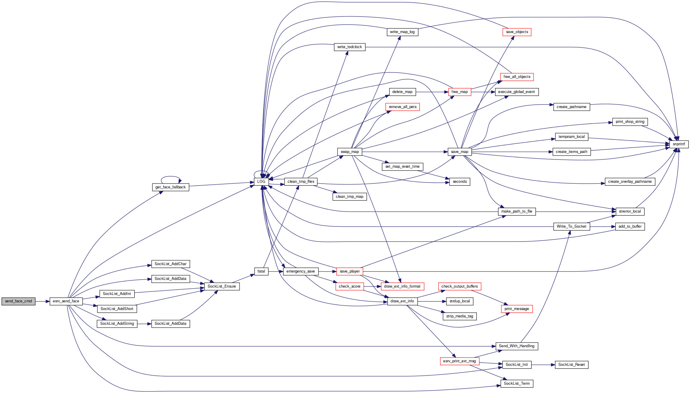
References socket_struct::facecache, socket_struct::faces_sent, socket_struct::faceset, facesets, get_face_fallback(), llevError, LOG(), bmappair::name, new_faces, nrofpixmaps, NS_FACESENT_FACE, Send_With_Handling(), SockList_AddChar(), SockList_AddData(), SockList_AddInt(), SockList_AddShort(), SockList_AddString(), SockList_Init(), and SockList_Term().
Referenced by add_object_to_socklist(), append_spell(), esrv_draw_look(), esrv_new_player(), esrv_send_animation(), esrv_update_item(), map2_add_ob(), send_face_cmd(), and send_smooth().
Here is the call graph for this function:
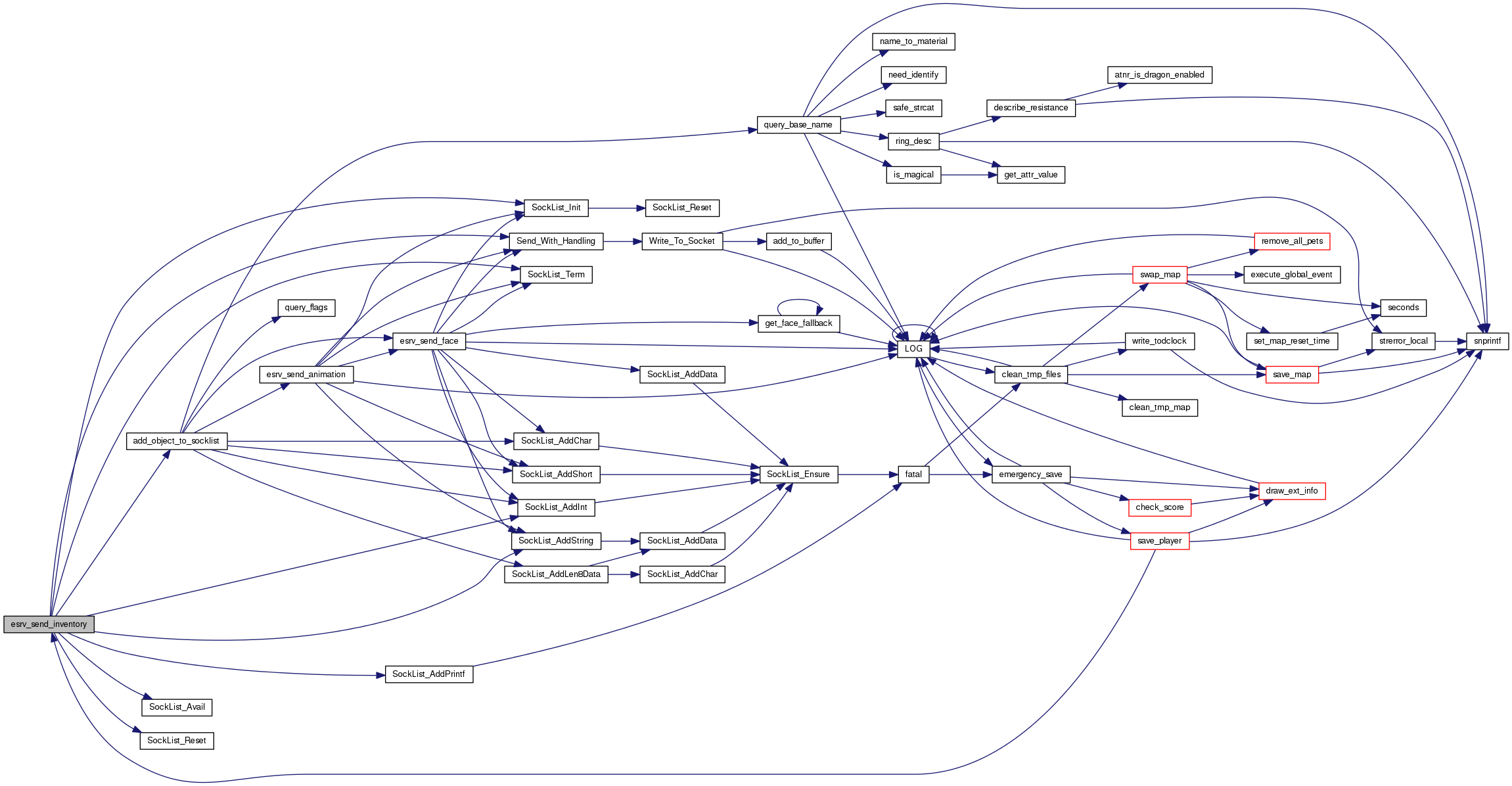
Here is the caller graph for this function:Sends whole inventory.
Definition at line 307 of file item.c.
References add_object_to_socklist(), obj::below, obj::contr, obj::count, obj::head, obj::inv, LOOK_OBJ, MAXITEMLEN, Send_With_Handling(), pl::socket, SockList_AddInt(), SockList_AddPrintf(), SockList_AddString(), SockList_Avail(), SockList_Init(), SockList_Reset(), and SockList_Term().
Referenced by apply_container(), check_login(), command_possess(), key_change_class(), player_changer_type_process(), save_player(), and use_alchemy().
Here is the call graph for this function:
Here is the caller graph for this function:Sends item's info to player.
Definition at line 197 of file standalone.c.
References add_object_to_socklist(), obj::contr, obj::count, obj::env, FLAG_CLIENT_SENT, obj::head, LOOK_OBJ, Send_With_Handling(), SET_FLAG, pl::socket, SockList_AddInt(), SockList_AddString(), SockList_Init(), SockList_Term(), and socket_struct::update_look.
Referenced by apply_container(), cast_detection(), dragon_ability_gain(), insert_ob_in_ob(), and transmute_item_to_flower().
Here is the call graph for this function:
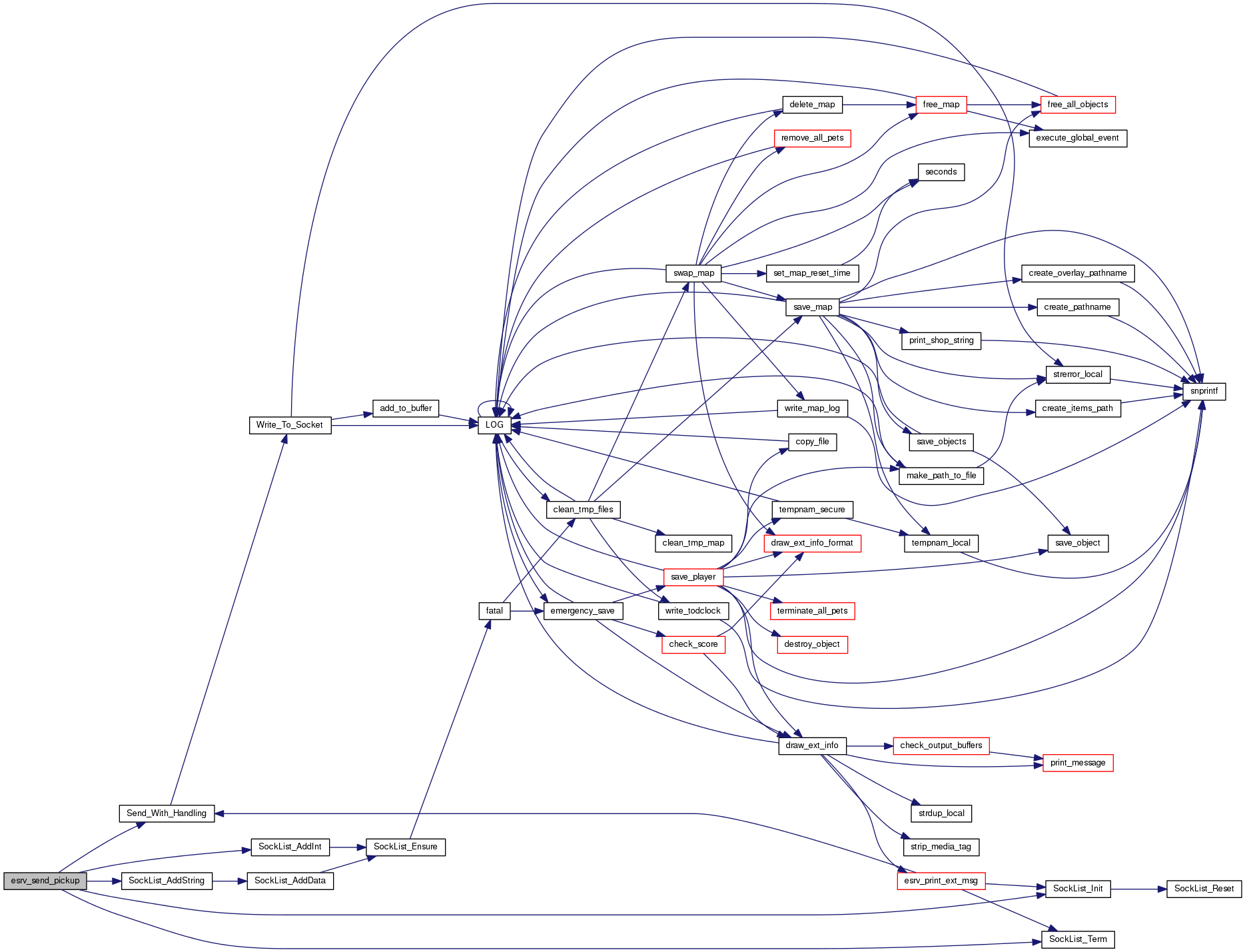
Here is the caller graph for this function:| void esrv_send_pickup | ( | player * | pl | ) |
Sends the "pickup" state to pl if client wants it requested.
| pl | player that just logged in. |
Definition at line 1747 of file request.c.
References pl::mode, Send_With_Handling(), pl::socket, SockList_AddInt(), SockList_AddString(), SockList_Init(), SockList_Term(), and socket_struct::want_pickup.
Referenced by check_login().
Here is the call graph for this function:
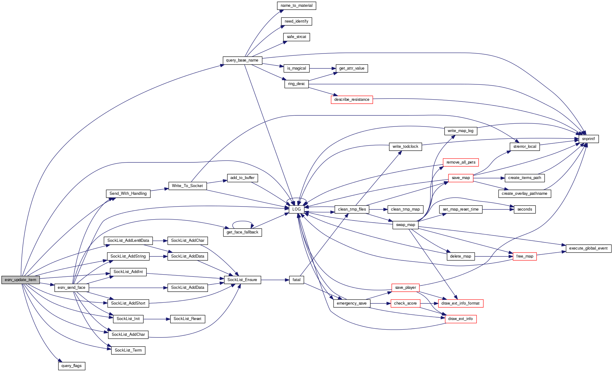
Here is the caller graph for this function:Updates object *op for player *pl.
flags is a list of values to update to the client (as defined in newclient.h - might as well use the same value both places.
Definition at line 200 of file standalone.c.
References obj::anim_speed, obj::animation_id, obj::contr, obj::count, obj::custom_name, obj::env, esrv_send_face(), FABS, obj::face, socket_struct::faces_sent, FLAG_ANIMATE, FLAG_CLIENT_SENT, FLAG_NO_PICK, obj::head, pl::last_weight, llevDebug, LOG(), LOOK_OBJ, MAX_BUF, obj::name, obj::nrof, NS_FACESENT_FACE, new_face_struct::number, query_base_name(), QUERY_FLAG, query_flags(), Send_With_Handling(), pl::socket, SockList_AddChar(), SockList_AddInt(), SockList_AddLen8Data(), SockList_AddShort(), SockList_AddString(), SockList_Init(), SockList_Term(), obj::speed, UPD_ANIM, UPD_ANIMSPEED, UPD_FACE, UPD_FLAGS, UPD_LOCATION, UPD_NAME, UPD_NROF, UPD_WEIGHT, and WEIGHT.
Referenced by animate_weapon(), apply_container(), apply_special(), book_type_apply(), cancellation(), cast_identify(), cast_item_curse_or_curse(), cfapi_object_set_property(), command_dropall(), command_insert_into(), command_lock_item(), command_rename_item(), decrease_ob_nr(), do_server(), do_skill_detect_curse(), do_skill_detect_magic(), drain_wand_charge(), drop_object(), empty_container(), esrv_move_object(), get_payment(), god_enchants_weapon(), god_removes_curse(), hit_with_one_attacktype(), identify(), improve_armour(), improve_weapon_magic(), increase_ob_nr(), insert_objects(), key_change_class(), lock_item_cmd(), pick_up_object(), player_attack_door(), player_changer_type_process(), power_crystal_type_apply(), put_object_in_sack(), remove_curse(), sell_item(), send_changed_object(), spellbook_type_apply(), unapply_special(), update_object(), and weapon_improver_type_apply().
Here is the call graph for this function:
Here is the caller graph for this function:| void esrv_update_spells | ( | player * | pl | ) |
This looks for any spells the player may have that have changed their stats. It then sends an updspell packet for each spell that has changed in this way.
Definition at line 216 of file standalone.c.
References obj::below, obj::count, liv::dam, flags, get_client_spell_state(), obj::inv, client_spell::last_dam, client_spell::last_grace, client_spell::last_sp, socket_struct::monitor_spells, pl::ob, Send_With_Handling(), pl::socket, SockList_AddChar(), SockList_AddInt(), SockList_AddShort(), SockList_AddString(), SockList_Init(), SockList_Term(), SP_level_dam_adjust(), SP_level_spellpoint_cost(), SPELL, SPELL_GRACE, SPELL_MANA, pl::spell_state, obj::stats, obj::type, UPD_SP_DAMAGE, UPD_SP_GRACE, and UPD_SP_MANA.
Referenced by fix_object(), and player_lvl_adj().
Here is the call graph for this function:
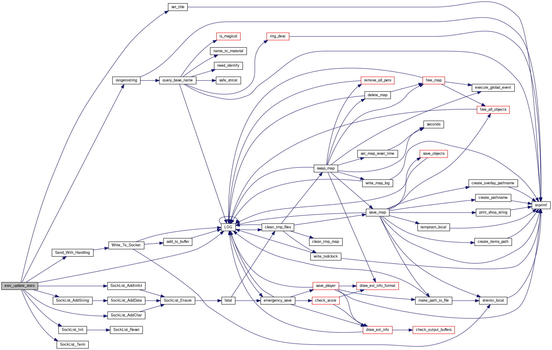
Here is the caller graph for this function:| void esrv_update_stats | ( | player * | pl | ) |
Sends a statistics update. We look at the old values, and only send what has changed. Stat mapping values are in newclient.h Since this gets sent a lot, this is actually one of the few binary commands for now.
Definition at line 779 of file request.c.
References liv::ac, AddIfFloat, AddIfInt, AddIfInt64, AddIfShort, AddIfString, atnr_cs_stat, ATNR_PHYSICAL, liv::Cha, liv::Con, CS_STAT_AC, CS_STAT_ARMOUR, CS_STAT_CHA, CS_STAT_CON, CS_STAT_DAM, CS_STAT_DEX, CS_STAT_EXP64, CS_STAT_FLAGS, CS_STAT_FOOD, CS_STAT_GRACE, CS_STAT_HP, CS_STAT_INT, CS_STAT_LEVEL, CS_STAT_MAXGRACE, CS_STAT_MAXHP, CS_STAT_MAXSP, CS_STAT_POW, CS_STAT_RANGE, CS_STAT_SKILLINFO, CS_STAT_SP, CS_STAT_SPEED, CS_STAT_SPELL_ATTUNE, CS_STAT_SPELL_DENY, CS_STAT_SPELL_REPEL, CS_STAT_STR, CS_STAT_TITLE, CS_STAT_WC, CS_STAT_WEAP_SP, CS_STAT_WEIGHT_LIM, CS_STAT_WIS, liv::dam, liv::Dex, liv::exp, pl::fire_on, flags, liv::food, liv::grace, liv::hp, liv::Int, pl::last_flags, pl::last_level, pl::last_path_attuned, pl::last_path_denied, pl::last_path_repelled, pl::last_resist, pl::last_skill_exp, pl::last_skill_ob, pl::last_speed, pl::last_stats, pl::last_weapon_sp, pl::last_weight_limit, SockList::len, obj::level, llevDebug, LOG(), MAX_BUF, liv::maxgrace, liv::maxhp, liv::maxsp, socket_struct::monitor_spells, NROFATTACKS, NUM_SKILLS, pl::ob, obj::path_attuned, obj::path_denied, obj::path_repelled, liv::Pow, statsinfo::range, rangetostring(), obj::resist, pl::run_on, socket_struct::sc_version, Send_With_Handling(), set_title(), SF_FIREON, SF_RUNON, pl::socket, SockList_AddChar(), SockList_AddInt64(), SockList_AddString(), SockList_Init(), SockList_Term(), liv::sp, obj::speed, socket_struct::stats, obj::stats, liv::Str, statsinfo::title, liv::wc, pl::weapon_sp, weight_limit, and liv::Wis.
Referenced by do_server().
Here is the call graph for this function:
Here is the caller graph for this function:| void examine_cmd | ( | char * | buf, |
| int | len, | ||
| player * | pl | ||
| ) |
| void ext_info_map | ( | int | color, |
| const mapstruct * | map, | ||
| uint8 | type, | ||
| uint8 | subtype, | ||
| const char * | str1, | ||
| const char * | str2 | ||
| ) |
Writes to everyone on the specified map
Definition at line 184 of file standalone.c.
References draw_ext_info(), first_player, logfile, obj::map, pl::next, and pl::ob.
Referenced by cfapi_map_message(), change_map_light(), command_me(), communicate(), do_talk_npc(), npc_say(), operate_altar(), and trigger_connected().
Here is the call graph for this function:
Here is the caller graph for this function:| void ext_info_map_except | ( | int | color, |
| const mapstruct * | map, | ||
| const object * | op, | ||
| uint8 | type, | ||
| uint8 | subtype, | ||
| const char * | str1, | ||
| const char * | str2 | ||
| ) |
Writes to everyone on the map *except *op. This is useful for emotions.
Definition at line 318 of file info.c.
References draw_ext_info(), first_player, obj::map, pl::next, and pl::ob.
Referenced by basic_emote(), and command_cointoss().
Here is the call graph for this function:
Here is the caller graph for this function:| void ext_info_map_except2 | ( | int | color, |
| const mapstruct * | map, | ||
| const object * | op1, | ||
| const object * | op2, | ||
| int | type, | ||
| int | subtype, | ||
| const char * | str1, | ||
| const char * | str2 | ||
| ) |
Writes to everyone on the map except op1 and op2
Definition at line 330 of file info.c.
References draw_ext_info(), first_player, obj::map, pl::next, and pl::ob.
Referenced by basic_emote().
Here is the call graph for this function:
Here is the caller graph for this function:| void final_free_player | ( | player * | pl | ) |
Sends the 'goodbye' command to the player, and closes connection.
Definition at line 328 of file init.c.
References free_newsocket(), free_player(), Send_With_Handling(), pl::socket, SockList_AddString(), SockList_Init(), and SockList_Term().
Referenced by check_login(), and do_server().
Here is the call graph for this function:
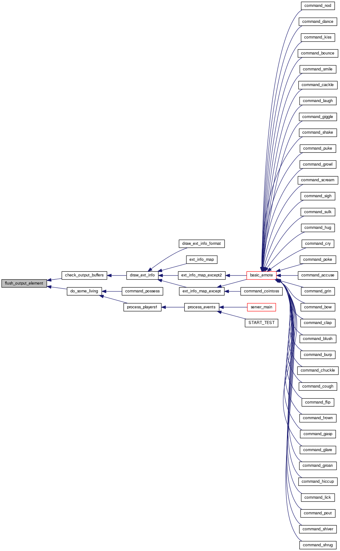
Here is the caller graph for this function:| void flush_output_element | ( | const object * | pl, |
| Output_Buf * | outputs | ||
| ) |
Prints out the contents of specified buffer structures, and clears the string.
Definition at line 108 of file info.c.
References Output_Buf::buf, Output_Buf::count, Output_Buf::first_update, free_string(), MAX_BUF, NDI_BLACK, print_message(), and snprintf().
Referenced by check_output_buffers(), and do_some_living().
Here is the call graph for this function:
Here is the caller graph for this function:| void free_all_newserver | ( | void | ) |
| void free_newsocket | ( | socket_struct * | ns | ) |
Frees a socket. Basically, all we need to do here is free all data structures that might be associated with the socket. It is up to the caller to update the list
Definition at line 305 of file init.c.
References socket_struct::fd, FREE_AND_CLEAR, socket_struct::host, socket_struct::inbuf, llevDebug, LOG(), statsinfo::range, SockList_Term(), socket_struct::stats, and statsinfo::title.
Referenced by do_server(), and final_free_player().
Here is the call graph for this function:
Here is the caller graph for this function:| int GetInt_String | ( | const unsigned char * | data | ) |
Basically does the reverse of SockList_AddInt, but on strings instead. Same for the GetShort, but for 16 bits.
Definition at line 239 of file lowlevel.c.
Referenced by inscribe_scroll_cmd(), lock_item_cmd(), mark_item_cmd(), and new_player_cmd().
Here is the caller graph for this function:| short GetShort_String | ( | const unsigned char * | data | ) |
Definition at line 243 of file lowlevel.c.
Referenced by new_player_cmd().
Here is the caller graph for this function:| void handle_client | ( | socket_struct * | ns, |
| player * | pl | ||
| ) |
Handle client commands.
We only get here once there is input, and only do basic connection checking.
| ns | socket sending the command. Will be set to Ns_Dead if read error. |
| pl | player associated to the socket. If NULL, only commands in client_cmd_mapping will be checked. |
Definition at line 200 of file loop.c.
References SockList::buf, client_cmd_mapping::cmdname, player_cmd_mapping::cmdname, client_cmd_mapping::cmdproc, player_cmd_mapping::cmdproc, socket_struct::fd, player_cmd_mapping::flag, socket_struct::inbuf, SockList::len, llevDebug, LOG(), obj::name, Ns_Dead, pl::ob, SockList_NullTerminate(), SockList_ReadPacket(), SockList_ResetRead(), obj::speed_left, ST_PLAYING, pl::state, and socket_struct::status.
Referenced by do_server(), and handle_newcs_player().
Here is the call graph for this function:
Here is the caller graph for this function:| void init_connection | ( | socket_struct * | ns, |
| const char * | from_ip | ||
| ) |
Initializes a connection. Really, it just sets up the data structure, socket setup is handled elsewhere. We do send a version to the client.
Definition at line 75 of file init.c.
References socket_struct::anims_sent, SockList::buf, socket_struct::can_write, cst_lst, cst_tot, socket_struct::darkness, DEFAULT_NUM_LOOK_OBJECTS, socket_struct::facecache, socket_struct::faces_sent, socket_struct::faces_sent_len, socket_struct::faceset, socket_struct::fd, socket_struct::has_readable_type, socket_struct::host, socket_struct::inbuf, socket_struct::is_bot, socket_struct::lastmap, buffer_struct::len, llevDebug, llevError, LOG(), socket_struct::look_position, socket_struct::map_scroll_x, socket_struct::map_scroll_y, socket_struct::mapx, socket_struct::mapy, CS_Stats::max_conn, socket_struct::monitor_spells, Socket_Info::nconns, socket_struct::newmapcmd, nrofpixmaps, Ns_Add, NS_FACESENT_FACE, socket_struct::num_look_objects, socket_struct::outputbuffer, socket_struct::password_fails, Send_With_Handling(), socklen_t, SockList_AddPrintf(), SockList_Init(), SockList_ResetRead(), SockList_Term(), socket_struct::sound, buffer_struct::start, socket_struct::stats, socket_struct::status, strdup_local(), socket_struct::supported_readables, socket_struct::tick, socket_struct::update_look, VERSION_CS, VERSION_INFO, VERSION_SC, and socket_struct::want_pickup.
Referenced by do_server().
Here is the call graph for this function:
Here is the caller graph for this function:| void init_server | ( | void | ) |
This sets up the socket and reads all the image information into memory.
Definition at line 173 of file init.c.
References Socket_Info::allocated_sockets, Settings::csport, cst_lst, cst_tot, socket_struct::faces_sent, socket_struct::fd, llevDebug, llevError, LOG(), MAX_BUF, Socket_Info::max_filedescriptor, Socket_Info::nconns, Ns_Add, read_client_images(), settings, socket_struct::status, strerror_local(), CS_Stats::time_start, and Socket_Info::timeout.
Referenced by init().
Here is the call graph for this function:
Here is the caller graph for this function:| void inscribe_scroll_cmd | ( | char * | buf, |
| int | len, | ||
| player * | pl | ||
| ) |
Definition at line 841 of file item.c.
References draw_ext_info(), esrv_get_ob_from_count(), find_skill_by_name(), GetInt_String(), llevDebug, LOG(), pl::mark, pl::mark_count, MSG_TYPE_SKILL, MSG_TYPE_SKILL_FAILURE, obj::name, NDI_UNIQUE, pl::ob, range_magic, pl::ranges, and write_on_item().
Here is the call graph for this function:| int is_valid_faceset | ( | int | fsn | ) |
Checks specified faceset is valid
| fsn | faceset number |
Definition at line 575 of file image.c.
References FALSE, MAX_FACE_SETS, and TRUE.
Referenced by main(), and set_up_cmd().
Here is the caller graph for this function:Client wants to apply some object. Lets do so.
Definition at line 615 of file item.c.
References CLEAR_FLAG, draw_ext_info(), esrv_get_ob_from_count(), esrv_update_item(), FLAG_INV_LOCKED, GetInt_String(), llevDebug, LOG(), merge_ob(), MSG_TYPE_COMMAND, MSG_TYPE_COMMAND_ERROR, obj::name, NDI_UNIQUE, pl::ob, SET_FLAG, and UPD_FLAGS.
Here is the call graph for this function:| void look_at | ( | object * | op, |
| int | dx, | ||
| int | dy | ||
| ) |
Prints items on the specified square.
[ removed EARTHWALL check and added check for containers inventory. Tero.Haatanen@lut.fi ]
Definition at line 687 of file item.c.
References obj::above, obj::below, CONTAINER, obj::count, draw_ext_info(), draw_ext_info_format(), FLAG_IS_FLOOR, FLAG_WIZ, FLESH, get_map_from_coord(), GET_MAP_OB, obj::head, obj::inv, inventory(), obj::invisible, obj::map, MAX_BUF, MSG_TYPE_COMMAND, MSG_TYPE_COMMAND_EXAMINE, MSG_TYPE_COMMAND_SUCCESS, NDI_UNIQUE, out_of_map(), QUERY_FLAG, query_name(), obj::type, obj::x, and obj::y.
Referenced by look_at_cmd().
Here is the call graph for this function:
Here is the caller graph for this function:| void look_at_cmd | ( | char * | buf, |
| int | len, | ||
| player * | pl | ||
| ) |
Client wants to look at some object. Lets do so.
Definition at line 754 of file item.c.
References pl::blocked_los, FABS, look_at(), MAP_CLIENT_X, MAP_CLIENT_Y, socket_struct::mapx, socket_struct::mapy, pl::ob, and pl::socket.
Here is the call graph for this function:| void magic_mapping_mark | ( | object * | pl, |
| char * | map_mark, | ||
| int | strength | ||
| ) |
Creates magic map for player.
Note: For improved magic mapping display, the space that blocks the view is now marked with value 2. Any dependencies of map_mark being nonzero have been changed to check for 1. Also, since map_mark is a char value, putting 2 in should cause no problems.
This function examines the map the player is on, and determines what is visible. 2 is set for walls or objects that blocks view. 1 is for open spaces. map_mark should already have been initialized to zero before this is called. strength is an initial strength*2 rectangular area that we automatically see in/penetrate through.
Definition at line 497 of file info.c.
References blank_face, obj::face, FACE_FLOOR, FACE_WALL, GET_MAP_FACE_OBJ, get_map_flags(), obj::invisible, MAGIC_MAP_HALF, MAGIC_MAP_SIZE, magic_mapping_mark_recursive(), new_face_struct::magicmap, obj::map, MAP_LAYERS, P_BLOCKSVIEW, P_OUT_OF_MAP, obj::x, and obj::y.
Referenced by draw_magic_map().
Here is the call graph for this function:
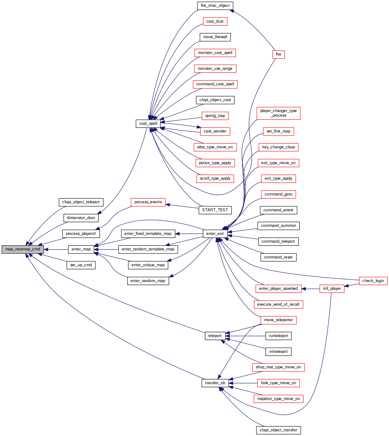
Here is the caller graph for this function:| void map_newmap_cmd | ( | socket_struct * | ns | ) |
Newmap command
Definition at line 672 of file request.c.
References socket_struct::lastmap, socket_struct::map_scroll_x, socket_struct::map_scroll_y, socket_struct::newmapcmd, Send_With_Handling(), SockList_AddString(), SockList_Init(), and SockList_Term().
Referenced by cfapi_object_teleport(), dimension_door(), enter_map(), process_players1(), set_up_cmd(), teleport(), and transfer_ob().
Here is the call graph for this function:
Here is the caller graph for this function:| void map_redraw_cmd | ( | char * | buf, |
| int | len, | ||
| player * | pl | ||
| ) |
Client wants to mark some object. Lets do so.
| data | object tag (4 chars). |
| len | data size. |
| pl | player. |
Definition at line 655 of file item.c.
References obj::count, draw_ext_info(), draw_ext_info_format(), esrv_get_ob_from_count(), GetInt_String(), llevDebug, LOG(), pl::mark, pl::mark_count, MAX_BUF, MSG_TYPE_COMMAND, MSG_TYPE_COMMAND_ERROR, MSG_TYPE_COMMAND_SUCCESS, obj::name, NDI_UNIQUE, pl::ob, and query_name().
Here is the call graph for this function:| int metaserver2_init | ( | void | ) |
This initializes the metaserver2 logic - it reads the metaserver2 file, storing the values away. Note that it may be possible/desirable for the server to re-read the values and restart connections (for example, a new metaserver has been added and you want to start updates to it immediately and not restart the server). Because of that, there is some extra logic (has_init) to try to take that into account.
Definition at line 255 of file metaserver.c.
References _LocalMeta2Info::archbase, close_and_delete(), _LocalMeta2Info::codebase, Settings::confdir, Settings::csport, FALSE, _LocalMeta2Info::flags, FREE_AND_CLEAR, free_metaserver2(), _MetaServer2::hostname, _LocalMeta2Info::hostname, _LocalMeta2Info::html_comment, llevError, LOG(), _LocalMeta2Info::mapbase, MAX_BUF, metaserver2, metaserver2_thread(), _MetaServer2::next, _LocalMeta2Info::notification, open_and_uncompress(), _LocalMeta2Info::portnumber, settings, snprintf(), strcasecmp(), strdup_local(), _LocalMeta2Info::text_comment, and TRUE.
Referenced by init().
Here is the call graph for this function:
Here is the caller graph for this function:| void* metaserver2_thread | ( | void * | junk | ) |
metserver2_thread is the function called from pthread_create. it is a trivial function - it just sleeps and calls the update function. The sleep time here is really quite arbitrary, but once a minute is probably often enough. A better approach might be to do a time() call and see how long the update takes, and sleep according to that.
Definition at line 586 of file metaserver.c.
References metaserver2_updates(), and sleep.
Referenced by metaserver2_init().
Here is the call graph for this function:
Here is the caller graph for this function:| void metaserver_init | ( | void | ) |
Connects to metaserver.
Its only called once. If we are not trying to contact the metaserver of the connection attempt fails, metafd will be set to -1. We use this instead of messing with the settings.meta_on so that that can be examined to at least see what the user was trying to do.
Definition at line 68 of file metaserver.c.
References llevDebug, LOG(), MAX_BUF, Settings::meta_host, Settings::meta_on, Settings::meta_port, Settings::meta_server, metafd, settings, and sock.
Referenced by init().
Here is the call graph for this function:
Here is the caller graph for this function:| void metaserver_update | ( | void | ) |
Updates our info in the metaserver Note that this is used for both metaserver1 and metaserver2 - for metaserver2, it just copies dynamic data into private data structure, doing locking in the process.
Definition at line 134 of file metaserver.c.
References cst_tot, first_player, FLAG_AFK, FLAG_WIZ, FULL_VERSION, pl::hidden, CS_Stats::ibytes, _MetaServer2_UpdateInfo::in_bytes, socket_struct::is_bot, llevDebug, LOG(), obj::map, MAX_BUF, Settings::meta_comment, Settings::meta_host, metafd, metaserver2_updateinfo, ms2_info_mutex, pl::next, _MetaServer2_UpdateInfo::num_players, pl::ob, CS_Stats::obytes, _MetaServer2_UpdateInfo::out_bytes, QUERY_FLAG, settings, snprintf(), sock, pl::socket, ST_GET_PARTY_PASSWORD, ST_PLAYING, pl::state, CS_Stats::time_start, and _MetaServer2_UpdateInfo::uptime.
Referenced by block_until_new_connection(), and do_specials().
Here is the call graph for this function:
Here is the caller graph for this function:| void move_cmd | ( | char * | buf, |
| int | len, | ||
| player * | pl | ||
| ) |
This handles the commands issued by the player (ie, north, fire, cast, etc.). This is called with the 'ncom' method which gives more information back to the client so it can throttle.
| buf | data received. |
| len | length of buf. |
| pl | player who issued the command. Mustn't be NULL. |
Definition at line 492 of file request.c.
References pl::count, draw_ext_info_format(), execute_newserver_command(), FABS, GetInt_String(), GetShort_String(), llevDebug, llevError, LOG(), MAX_BUF, MAX_TIME, MSG_TYPE_COMMAND, MSG_TYPE_COMMAND_ERROR, NDI_UNIQUE, pl::ob, Send_With_Handling(), pl::socket, SockList_AddInt(), SockList_AddShort(), SockList_AddString(), SockList_Init(), SockList_Term(), obj::speed, obj::speed_left, ST_PLAYING, and pl::state.
Here is the call graph for this function:Plays a sound on a map.
| sound_type | sound type, see the sound types. |
| emitter | object emitting the sound. Must be on a map. |
| dir | direction the sound is moving. |
| action | sound name to play. |
Definition at line 90 of file sounds.c.
References distance(), obj::env, first_player, isqrt(), obj::map, MAX_SOUND_DISTANCE, pl::next, pl::ob, play_sound_player_only(), POW2, obj::sound_chance, obj::x, and obj::y.
Referenced by attack_message(), cast_spell(), cf_handle_type_apply(), fire_bow(), hole_type_move_on(), kill_object(), move_player_attack(), player_apply(), player_attack_door(), polymorph_melt(), recharge(), save_life(), trapdoor_type_move_on(), and trigger_type_apply().
Here is the call graph for this function:
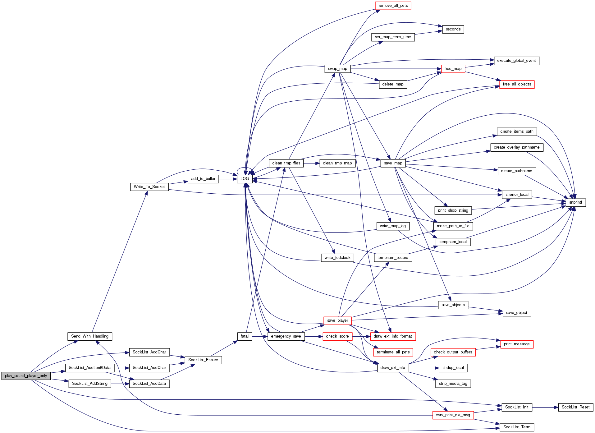
Here is the caller graph for this function:| void play_sound_player_only | ( | player * | pl, |
| sint8 | sound_type, | ||
| object * | emitter, | ||
| int | dir, | ||
| const char * | action | ||
| ) |
Plays a sound for specified player only.
| pl | player to play sound to. |
| sound_type | sound type, see the sound types. |
| emitter | object emitting a sound. |
| dir | direction the sound is moving into. |
| action | sound name to play. |
Definition at line 40 of file sounds.c.
References obj::env, obj::map, MAX_SOUNDS_TICK, obj::name, pl::ob, PLAYER, obj::race, Send_With_Handling(), SND_EFFECTS, SND_MUTE, pl::socket, SockList_AddChar(), SockList_AddLen8Data(), SockList_AddString(), SockList_Init(), SockList_Term(), socket_struct::sound, obj::sound_chance, socket_struct::sounds_this_tick, obj::type, obj::x, and obj::y.
Referenced by attack_message(), cast_spell(), clock_type_apply(), do_learn_spell(), fire_misc_object(), kill_player(), manual_apply(), play_sound_map(), poison_type_apply(), and spellbook_type_apply().
Here is the call graph for this function:
Here is the caller graph for this function:| void rangetostring | ( | const object * | pl, |
| char * | obuf, | ||
| size_t | len | ||
| ) |
Get player's current range attack in obuf.
Definition at line 343 of file info.c.
References obj::below, BOW, obj::casting_time, Settings::casting_time, obj::chosen_skill, obj::contr, FLAG_APPLIED, obj::inv, MAX_BUF, bmappair::name, obj::name, query_base_name(), QUERY_FLAG, obj::race, range_bow, range_builder, range_golem, range_magic, range_misc, range_none, range_skill, pl::ranges, settings, pl::shoottype, snprintf(), obj::spell, TRUE, and obj::type.
Referenced by esrv_update_stats().
Here is the call graph for this function:
Here is the caller graph for this function:| void reply_cmd | ( | char * | buf, |
| int | len, | ||
| player * | pl | ||
| ) |
This is a reply to a previous query.
Definition at line 555 of file request.c.
References key_change_class(), key_confirm_quit(), key_roll_stat(), llevError, LOG(), pl::ob, receive_party_password(), receive_play_again(), receive_player_name(), receive_player_password(), snprintf(), ST_CHANGE_CLASS, ST_CHANGE_PASSWORD_CONFIRM, ST_CHANGE_PASSWORD_NEW, ST_CHANGE_PASSWORD_OLD, ST_CONFIRM_PASSWORD, ST_CONFIRM_QUIT, ST_GET_NAME, ST_GET_PARTY_PASSWORD, ST_GET_PASSWORD, ST_PLAY_AGAIN, ST_PLAYING, ST_ROLL_STAT, pl::state, and pl::write_buf.
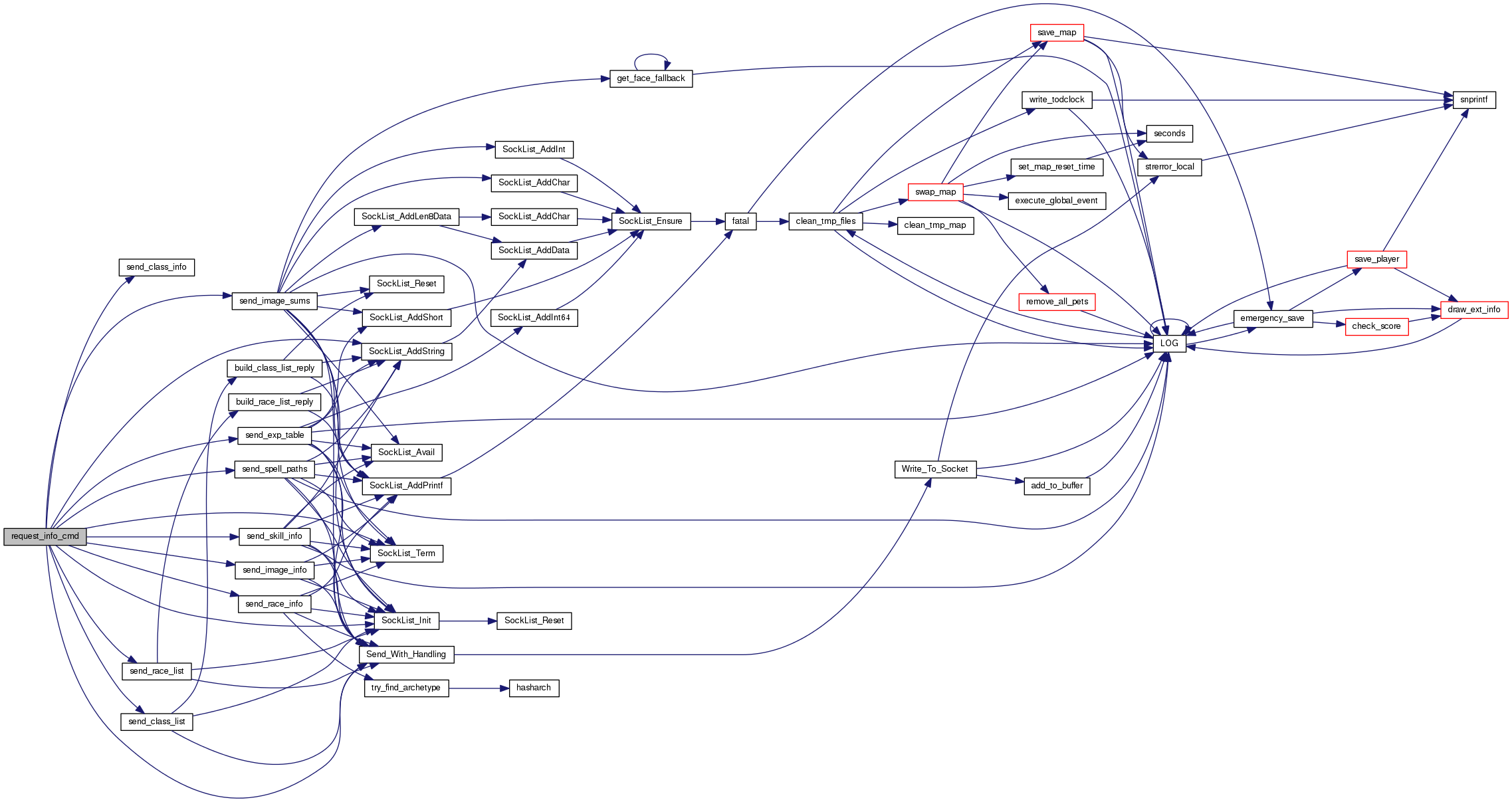
Here is the call graph for this function:| void request_info_cmd | ( | char * | buf, |
| int | len, | ||
| socket_struct * | ns | ||
| ) |
request_info_cmd is sort of a meta command. There is some specific request of information, but we call other functions to provide that information.
Definition at line 146 of file loop.c.
References send_class_info(), send_class_list(), send_exp_table(), send_image_info(), send_image_sums(), send_race_info(), send_race_list(), send_skill_info(), send_spell_paths(), Send_With_Handling(), SockList_AddString(), SockList_Init(), and SockList_Term().
Here is the call graph for this function:| void send_background_music | ( | player * | pl, |
| const char * | music | ||
| ) |
Sends background music to client.
| pl | player |
| music | background music name. Can be NULL. |
Definition at line 121 of file sounds.c.
References Send_With_Handling(), SND_MUSIC, SND_MUTE, pl::socket, SockList_AddString(), SockList_Init(), SockList_Term(), and socket_struct::sound.
Referenced by enter_map().
Here is the call graph for this function:
Here is the caller graph for this function:| void send_class_info | ( | socket_struct * | ns, |
| char * | params | ||
| ) |
Send information on the specified class.
| ns | where to send. |
| params | class name to send. |
Definition at line 1664 of file request.c.
Referenced by request_info_cmd().
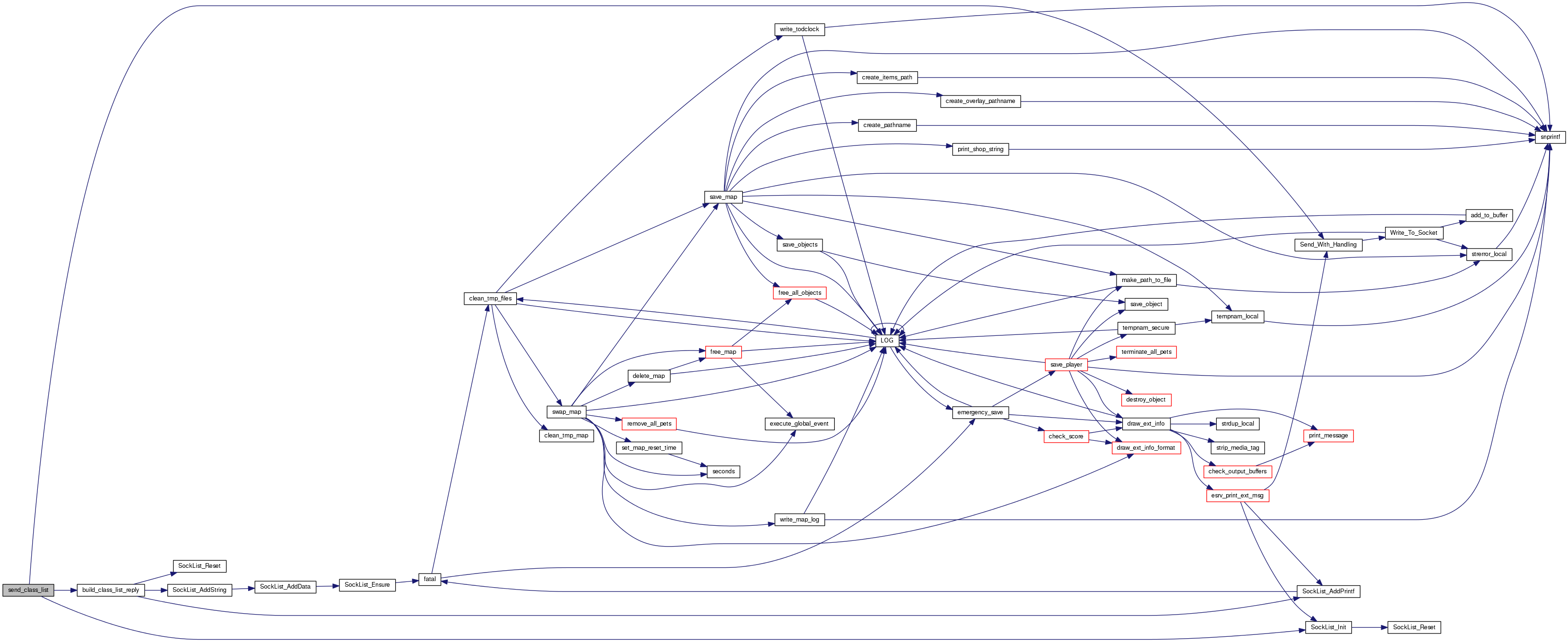
Here is the caller graph for this function:| void send_class_list | ( | socket_struct * | ns, |
| char * | params | ||
| ) |
Sends the list of classes to the client. The reply is kept in a static buffer, as it won't change during server run.
| ns | client to send to. |
| params | ignored. |
Definition at line 1642 of file request.c.
References build_class_list_reply(), Send_With_Handling(), and SockList_Init().
Referenced by request_info_cmd().
Here is the call graph for this function:
Here is the caller graph for this function:| void send_exp_table | ( | socket_struct * | ns, |
| char * | params | ||
| ) |
This sends the experience table the sever is using
Definition at line 1482 of file request.c.
References levels, llevError, LOG(), Settings::max_level, Send_With_Handling(), settings, SockList_AddInt64(), SockList_AddShort(), SockList_AddString(), SockList_Avail(), SockList_Init(), and SockList_Term().
Referenced by request_info_cmd().
Here is the call graph for this function:
Here is the caller graph for this function:| void send_face_cmd | ( | char * | buff, |
| int | len, | ||
| socket_struct * | ns | ||
| ) |
Client has requested pixmap that it somehow missed getting. This will be called often if the client is caching images.
Definition at line 80 of file image.c.
References esrv_send_face().
Here is the call graph for this function:| void send_image_info | ( | socket_struct * | ns, |
| char * | params | ||
| ) |
Sends the number of images, checksum of the face file, and the image_info file information. See the doc/Developers/protocol if you want further detail.
Definition at line 138 of file image.c.
References bmaps_checksum, facesets, MAX_FACE_SETS, nrofpixmaps, Send_With_Handling(), SockList_AddPrintf(), SockList_Init(), and SockList_Term().
Referenced by request_info_cmd().
Here is the call graph for this function:
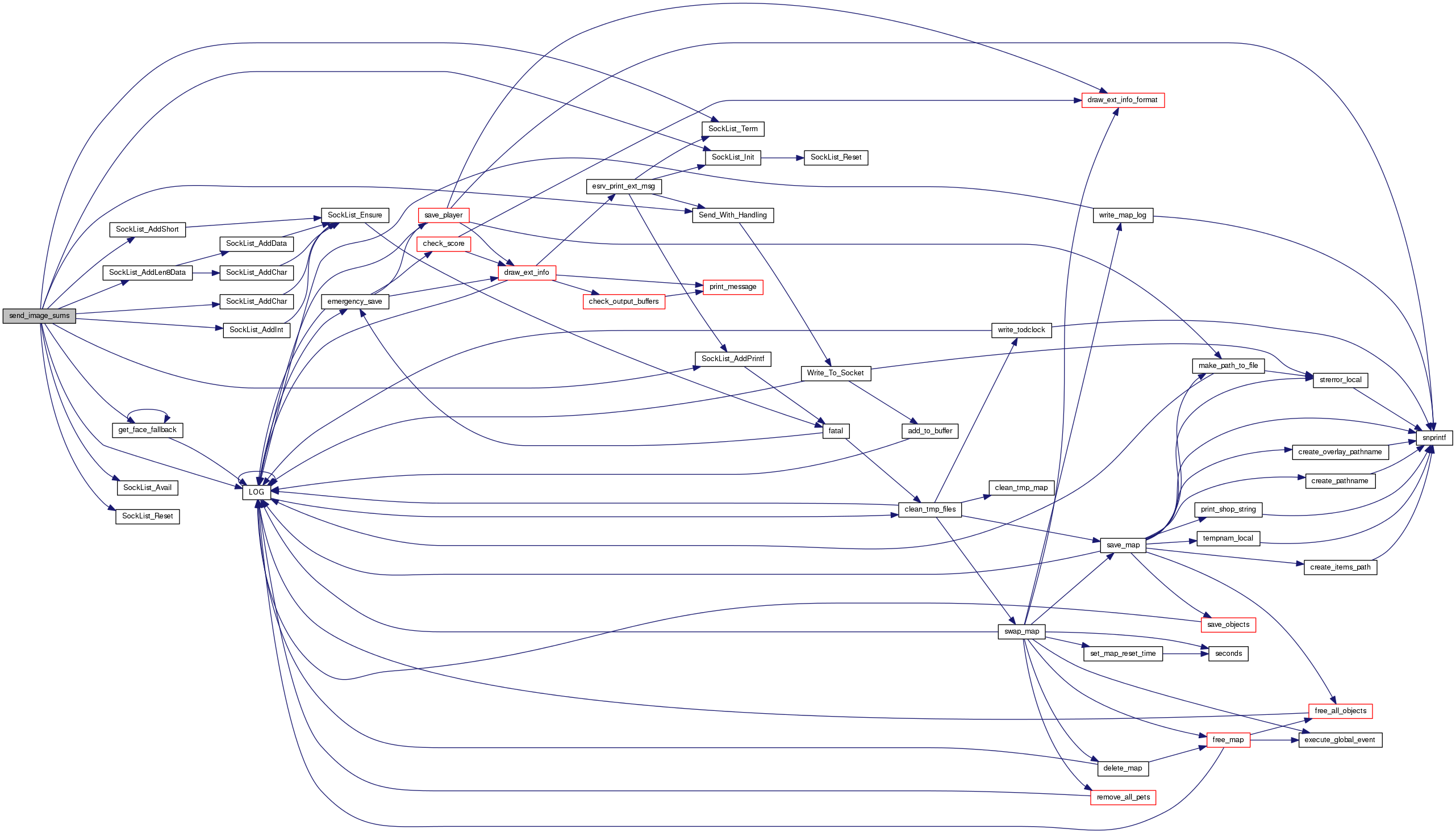
Here is the caller graph for this function:| void send_image_sums | ( | socket_struct * | ns, |
| char * | params | ||
| ) |
Sends requested face information.
| ns | socket to send to |
| params | contains first and last index of face |
For each image in [start..stop] sends
Definition at line 165 of file image.c.
References socket_struct::faces_sent, socket_struct::faceset, facesets, get_face_fallback(), llevError, LOG(), bmappair::name, new_faces, nrofpixmaps, NS_FACESENT_FACE, Send_With_Handling(), SockList_AddChar(), SockList_AddInt(), SockList_AddLen8Data(), SockList_AddPrintf(), SockList_AddShort(), SockList_Avail(), SockList_Init(), SockList_Reset(), and SockList_Term().
Referenced by request_info_cmd().
Here is the call graph for this function:
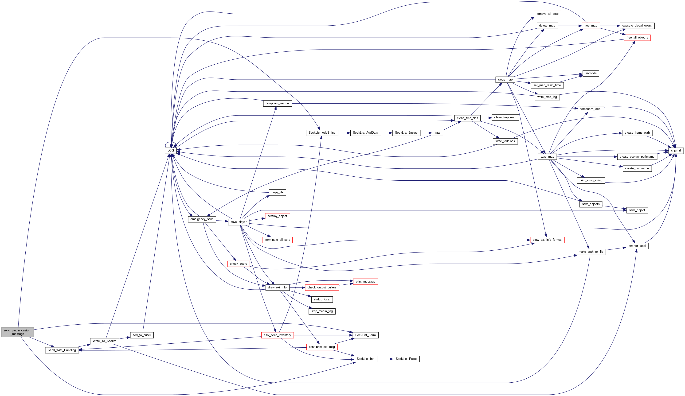
Here is the caller graph for this function:| void send_plugin_custom_message | ( | object * | pl, |
| char * | buf | ||
| ) |
GROS: The following one is used to allow a plugin to send a generic cmd to a player. Of course, the client need to know the command to be able to manage it !
Definition at line 1470 of file request.c.
References obj::contr, Send_With_Handling(), pl::socket, SockList_AddString(), SockList_Init(), and SockList_Term().
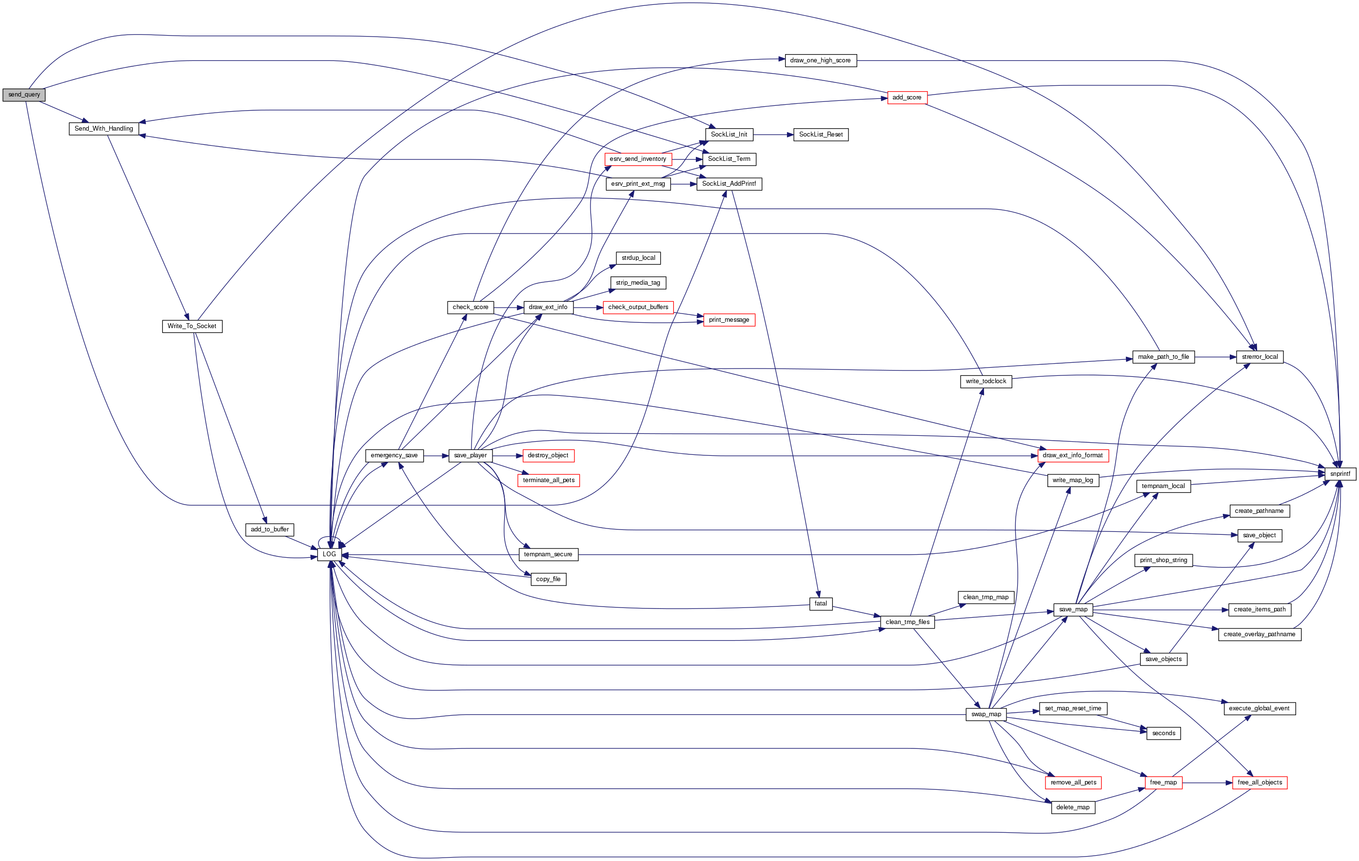
Here is the call graph for this function:| void send_query | ( | socket_struct * | ns, |
| uint8 | flags, | ||
| const char * | text | ||
| ) |
Asks the client to query the user. This way, the client knows it needs to send something back (vs just printing out a message)
Definition at line 727 of file request.c.
References Send_With_Handling(), SockList_AddPrintf(), SockList_Init(), and SockList_Term().
Referenced by command_passwd(), command_quit(), confirm_password(), get_name(), get_party_password(), get_password(), key_change_class(), key_roll_stat(), play_again(), receive_player_password(), and roll_again().
Here is the call graph for this function:
Here is the caller graph for this function:| void send_race_info | ( | socket_struct * | ns, |
| char * | params | ||
| ) |
Sends information on specified race to the client.
| ns | where to send. |
| params | race name to send. |
Definition at line 1600 of file request.c.
References Send_With_Handling(), SockList_AddPrintf(), SockList_Init(), SockList_Term(), and try_find_archetype().
Referenced by request_info_cmd().
Here is the call graph for this function:
Here is the caller graph for this function:| void send_race_list | ( | socket_struct * | ns, |
| char * | params | ||
| ) |
Send the list of player races to the client. The reply is kept in a static buffer, as it won't change during server run.
| ns | where to send. |
| params | ignored. |
Definition at line 1578 of file request.c.
References build_race_list_reply(), Send_With_Handling(), and SockList_Init().
Referenced by request_info_cmd().
Here is the call graph for this function:
Here is the caller graph for this function:| void send_skill_info | ( | socket_struct * | ns, |
| char * | params | ||
| ) |
This sends the skill number to name mapping. We ignore the params - we always send the same info no matter what.
Definition at line 1505 of file request.c.
References CS_STAT_SKILLINFO, llevError, LOG(), NUM_SKILLS, Send_With_Handling(), skill_names, SockList_AddPrintf(), SockList_AddString(), SockList_Avail(), SockList_Init(), and SockList_Term().
Referenced by request_info_cmd().
Here is the call graph for this function:
Here is the caller graph for this function:| void send_spell_paths | ( | socket_struct * | ns, |
| char * | params | ||
| ) |
This sends the spell path to name mapping. We ignore the params - we always send the same info no matter what.
Definition at line 1530 of file request.c.
References llevError, LOG(), NRSPELLPATHS, Send_With_Handling(), SockList_AddPrintf(), SockList_AddString(), SockList_Avail(), SockList_Init(), SockList_Term(), and spellpathnames.
Referenced by request_info_cmd().
Here is the call graph for this function:
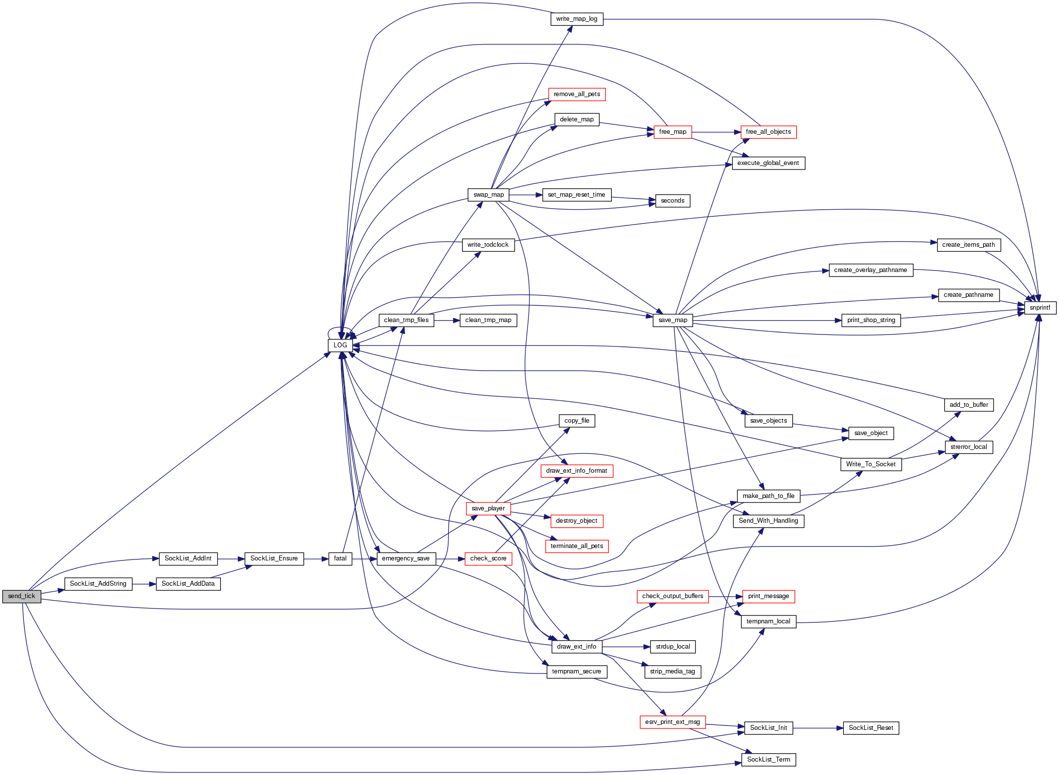
Here is the caller graph for this function:| void send_tick | ( | player * | pl | ) |
Definition at line 1863 of file request.c.
References socket_struct::fd, llevError, LOG(), pticks, Send_With_Handling(), pl::socket, SockList_AddInt(), SockList_AddString(), SockList_Init(), and SockList_Term().
Referenced by do_server().
Here is the call graph for this function:
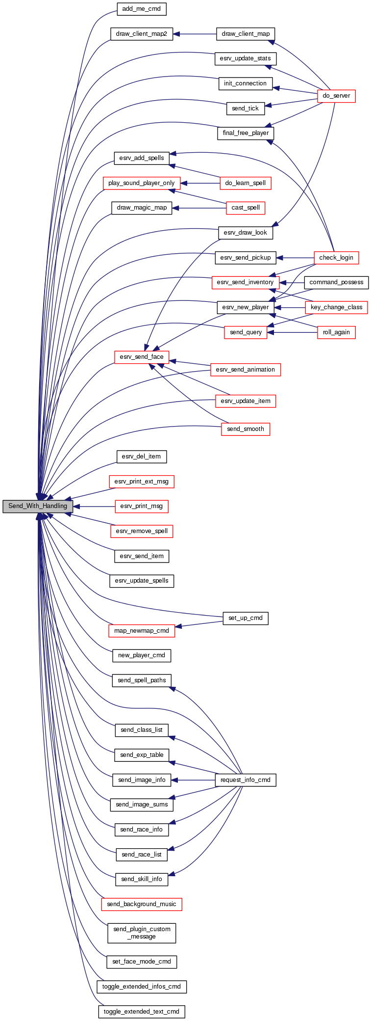
Here is the caller graph for this function:| void Send_With_Handling | ( | socket_struct * | ns, |
| SockList * | sl | ||
| ) |
Calls Write_To_Socket to send data to the client.
The only difference in this function is that we take a SockList , and we prepend the length information.
Definition at line 541 of file lowlevel.c.
References SockList::buf, SockList::len, Ns_Dead, socket_struct::status, and Write_To_Socket().
Referenced by add_me_cmd(), draw_client_map2(), draw_magic_map(), esrv_add_spells(), esrv_del_item(), esrv_draw_look(), esrv_new_player(), esrv_print_ext_msg(), esrv_print_msg(), esrv_remove_spell(), esrv_send_animation(), esrv_send_face(), esrv_send_inventory(), esrv_send_item(), esrv_send_pickup(), esrv_update_item(), esrv_update_spells(), esrv_update_stats(), final_free_player(), init_connection(), map_newmap_cmd(), new_player_cmd(), play_sound_player_only(), request_info_cmd(), send_background_music(), send_class_list(), send_exp_table(), send_image_info(), send_image_sums(), send_plugin_custom_message(), send_query(), send_race_info(), send_race_list(), send_skill_info(), send_smooth(), send_spell_paths(), send_tick(), set_face_mode_cmd(), set_up_cmd(), toggle_extended_infos_cmd(), and toggle_extended_text_cmd().
Here is the call graph for this function:
Here is the caller graph for this function:| void set_face_mode_cmd | ( | char * | buf, |
| int | len, | ||
| socket_struct * | ns | ||
| ) |
Client tells us what type of faces it wants. Also sets the caching attribute.
Definition at line 53 of file image.c.
References CF_FACE_CACHE, CF_FACE_NONE, CF_FACE_PNG, socket_struct::facecache, llevDebug, LOG(), NDI_RED, Send_With_Handling(), SockList_AddPrintf(), SockList_Init(), and SockList_Term().
Here is the call graph for this function:| void set_sound_cmd | ( | char * | buf, |
| int | len, | ||
| socket_struct * | ns | ||
| ) |
| void set_title | ( | const object * | pl, |
| char * | buf, | ||
| size_t | len | ||
| ) |
Sets player title.
Definition at line 415 of file info.c.
References obj::contr, obj::name, pl::own_title, snprintf(), and pl::title.
Referenced by esrv_update_stats().
Here is the call graph for this function:
Here is the caller graph for this function:| void set_up_cmd | ( | char * | buf, |
| int | len, | ||
| socket_struct * | ns | ||
| ) |
This is the Setup cmd - easy first implementation
Definition at line 116 of file request.c.
References socket_struct::darkness, socket_struct::facecache, socket_struct::faceset, socket_struct::has_readable_type, socket_struct::is_bot, is_valid_faceset(), llevInfo, LOG(), MAP_CLIENT_X, MAP_CLIENT_Y, map_newmap_cmd(), socket_struct::mapx, socket_struct::mapy, MAX_NUM_LOOK_OBJECTS, MIN_NUM_LOOK_OBJECTS, socket_struct::monitor_spells, socket_struct::newmapcmd, socket_struct::num_look_objects, Send_With_Handling(), SND_EFFECTS, SND_MUSIC, SND_MUTE, SockList_AddPrintf(), SockList_AddString(), SockList_Init(), SockList_Term(), socket_struct::sound, socket_struct::tick, and socket_struct::want_pickup.
Here is the call graph for this function:| void SockList_AddChar | ( | SockList * | sl, |
| char | data | ||
| ) |
Adds an 8 bit value. sl the SockList instance to add to
| c | the value to add |
Definition at line 103 of file lowlevel.c.
References SockList::buf, SockList::len, and SockList_Ensure().
Referenced by add_object_to_socklist(), append_spell(), check_space_for_heads(), draw_client_map2(), draw_magic_map(), esrv_draw_look(), esrv_send_face(), esrv_update_item(), esrv_update_spells(), esrv_update_stats(), map2_add_ob(), map2_delete_layer(), play_sound_player_only(), send_image_sums(), and SockList_AddLen8Data().
Here is the call graph for this function:
Here is the caller graph for this function:| void SockList_AddData | ( | SockList * | sl, |
| const void * | data, | ||
| size_t | len | ||
| ) |
Adds a data block.
| sl | the SockList instance to add to |
| data | the value to add |
| len | the length in byte |
Definition at line 164 of file lowlevel.c.
References SockList::buf, SockList::len, and SockList_Ensure().
Referenced by append_spell(), esrv_send_face(), SockList_AddLen8Data(), and SockList_AddString().
Here is the call graph for this function:
Here is the caller graph for this function:Adds a 32 bit value. sl the SockList instance to add to
| data | the value to add |
Definition at line 124 of file lowlevel.c.
References SockList::buf, SockList::len, and SockList_Ensure().
Referenced by add_object_to_socklist(), append_spell(), esrv_del_item(), esrv_draw_look(), esrv_new_player(), esrv_remove_spell(), esrv_send_face(), esrv_send_inventory(), esrv_send_item(), esrv_send_pickup(), esrv_update_item(), esrv_update_spells(), new_player_cmd(), send_image_sums(), and send_tick().
Here is the call graph for this function:
Here is the caller graph for this function:| void SockList_AddInt64 | ( | SockList * | sl, |
| uint64 | data | ||
| ) |
Adds a 64 bit value. sl the SockList instance to add to
| data | the value to add |
Definition at line 137 of file lowlevel.c.
References SockList::buf, SockList::len, and SockList_Ensure().
Referenced by esrv_update_stats(), and send_exp_table().
Here is the call graph for this function:
Here is the caller graph for this function:| void SockList_AddLen8Data | ( | SockList * | sl, |
| const void * | data, | ||
| size_t | len | ||
| ) |
Adds a data block prepended with an 8 bit length field.
| sl | the SockList instance to add to |
| data | the value to add |
| len | the length in byte; must not exceed 255 |
Definition at line 176 of file lowlevel.c.
References SockList_AddChar(), and SockList_AddData().
Referenced by add_object_to_socklist(), append_spell(), esrv_draw_look(), esrv_new_player(), esrv_update_item(), play_sound_player_only(), and send_image_sums().
Here is the call graph for this function:
Here is the caller graph for this function:| void SockList_AddPrintf | ( | SockList * | sl, |
| const char * | format, | ||
| ... | |||
| ) |
Adds a printf like formatted string.
| sl | the SockList instance to add to |
| format | the format specifier |
Definition at line 187 of file lowlevel.c.
References SockList::buf, fatal(), SockList::len, OUT_OF_MEMORY, and vsnprintf.
Referenced by build_class_list_reply(), build_race_list_reply(), draw_magic_map(), esrv_draw_look(), esrv_print_ext_msg(), esrv_print_msg(), esrv_send_inventory(), init_connection(), send_image_info(), send_image_sums(), send_query(), send_race_info(), send_skill_info(), send_spell_paths(), set_face_mode_cmd(), set_up_cmd(), and toggle_extended_text_cmd().
Here is the call graph for this function:
Here is the caller graph for this function:Adds a 16 bit value. sl the SockList instance to add to
| data | the value to add |
Definition at line 113 of file lowlevel.c.
References SockList::buf, SockList::len, and SockList_Ensure().
Referenced by add_object_to_socklist(), append_spell(), check_space_for_heads(), draw_client_map2(), esrv_draw_look(), esrv_send_animation(), esrv_send_face(), esrv_update_item(), esrv_update_spells(), map2_add_ob(), map2_delete_layer(), new_player_cmd(), send_exp_table(), send_image_sums(), and send_smooth().
Here is the call graph for this function:
Here is the caller graph for this function:| void SockList_AddString | ( | SockList * | sl, |
| const char * | data | ||
| ) |
Adds a string without length.
| sl | the SockList instance to add to |
| data | the value to add |
Definition at line 154 of file lowlevel.c.
References SockList_AddData().
Referenced by add_me_cmd(), build_class_list_reply(), build_race_list_reply(), draw_client_map2(), esrv_add_spells(), esrv_del_item(), esrv_draw_look(), esrv_new_player(), esrv_remove_spell(), esrv_send_animation(), esrv_send_face(), esrv_send_inventory(), esrv_send_item(), esrv_send_pickup(), esrv_update_item(), esrv_update_spells(), esrv_update_stats(), final_free_player(), map_newmap_cmd(), new_player_cmd(), play_sound_player_only(), request_info_cmd(), send_background_music(), send_exp_table(), send_plugin_custom_message(), send_skill_info(), send_smooth(), send_spell_paths(), send_tick(), set_up_cmd(), SockList_AddStringBuffer(), toggle_extended_infos_cmd(), and toggle_extended_text_cmd().
Here is the call graph for this function:
Here is the caller graph for this function:| void SockList_AddStringBuffer | ( | SockList * | sl, |
| StringBuffer * | sb | ||
| ) |
Deallocates string buffer instance and appends its contents. The passed StringBuffer must not be accessed afterwards.
| sl | the SockList instance to add to |
| sb | the StringBuffer to deallocate |
Definition at line 210 of file lowlevel.c.
References SockList_AddString(), and stringbuffer_finish().
Here is the call graph for this function:| size_t SockList_Avail | ( | const SockList * | sl | ) |
Returns the available bytes in a SockList instance.
Definition at line 231 of file lowlevel.c.
References SockList::buf, and SockList::len.
Referenced by esrv_add_spells(), esrv_draw_look(), esrv_send_inventory(), send_exp_table(), send_image_sums(), send_skill_info(), and send_spell_paths().
Here is the caller graph for this function:| void SockList_Init | ( | SockList * | sl | ) |
Initializes the SockList instance. Must be called before other socklist functions are called.
| sl | the SockList instance to initialize |
Definition at line 67 of file lowlevel.c.
References SockList_Reset().
Referenced by add_me_cmd(), draw_client_map2(), draw_magic_map(), esrv_add_spells(), esrv_del_item(), esrv_draw_look(), esrv_new_player(), esrv_print_ext_msg(), esrv_print_msg(), esrv_remove_spell(), esrv_send_animation(), esrv_send_face(), esrv_send_inventory(), esrv_send_item(), esrv_send_pickup(), esrv_update_item(), esrv_update_spells(), esrv_update_stats(), final_free_player(), init_connection(), map_newmap_cmd(), new_player_cmd(), play_sound_player_only(), request_info_cmd(), send_background_music(), send_class_list(), send_exp_table(), send_image_info(), send_image_sums(), send_plugin_custom_message(), send_query(), send_race_info(), send_race_list(), send_skill_info(), send_smooth(), send_spell_paths(), send_tick(), set_face_mode_cmd(), set_up_cmd(), toggle_extended_infos_cmd(), and toggle_extended_text_cmd().
Here is the call graph for this function:
Here is the caller graph for this function:| void SockList_NullTerminate | ( | SockList * | sl | ) |
Adds a NUL byte without changing the length.
| sl | the SockList instance to add to |
Definition at line 222 of file lowlevel.c.
References SockList::buf, SockList::len, and SockList_Ensure().
Referenced by handle_client().
Here is the call graph for this function:
Here is the caller graph for this function:| int SockList_ReadPacket | ( | int | fd, |
| SockList * | sl, | ||
| int | len | ||
| ) |
This reads from fd and puts the data in sl. We return true if we think we have a full packet, 0 if we have a partial packet, or -1 if an error occurred. The only processing we do is remove the initial size value. len (As passed) is the size of the buffer allocated in the socklist. We make the assumption the buffer is at least 2 bytes long.
Definition at line 260 of file lowlevel.c.
References SockList::buf, cst_lst, cst_tot, CS_Stats::ibytes, SockList::len, llevDebug, llevError, LOG(), MAX_BUF, and strerror_local().
Referenced by handle_client().
Here is the call graph for this function:
Here is the caller graph for this function:| void SockList_Reset | ( | SockList * | sl | ) |
Resets the length of the stored data for writing. Does not free or re-allocate resources.
| sl | the SockList instance to reset |
Definition at line 85 of file lowlevel.c.
References SockList::len.
Referenced by build_class_list_reply(), esrv_add_spells(), esrv_draw_look(), esrv_send_inventory(), send_image_sums(), and SockList_Init().
Here is the caller graph for this function:| void SockList_ResetRead | ( | SockList * | sl | ) |
Resets the length of the stored data for reading. Does not free or re-allocate resources.
| sl | the SockList instance to reset |
Definition at line 94 of file lowlevel.c.
References SockList::len.
Referenced by add_player(), handle_client(), and init_connection().
Here is the caller graph for this function:| void SockList_Term | ( | SockList * | sl | ) |
Frees all resources allocated by a SockList instance. Must be called when the instance is not needed anymore. Afterwards no socklist functions except SockList_Init may be called.
| sl | the SockList instance to free |
Definition at line 77 of file lowlevel.c.
Referenced by add_me_cmd(), draw_client_map2(), draw_magic_map(), esrv_add_spells(), esrv_del_item(), esrv_draw_look(), esrv_new_player(), esrv_print_ext_msg(), esrv_print_msg(), esrv_remove_spell(), esrv_send_animation(), esrv_send_face(), esrv_send_inventory(), esrv_send_item(), esrv_send_pickup(), esrv_update_item(), esrv_update_spells(), esrv_update_stats(), final_free_player(), free_newsocket(), init_connection(), map_newmap_cmd(), new_player_cmd(), play_sound_player_only(), request_info_cmd(), send_background_music(), send_exp_table(), send_image_info(), send_image_sums(), send_plugin_custom_message(), send_query(), send_race_info(), send_skill_info(), send_smooth(), send_spell_paths(), send_tick(), set_face_mode_cmd(), set_up_cmd(), toggle_extended_infos_cmd(), and toggle_extended_text_cmd().
Here is the caller graph for this function:| void toggle_extended_infos_cmd | ( | char * | buf, |
| int | len, | ||
| socket_struct * | ns | ||
| ) |
Reply to ExtendedInfos command
Definition at line 359 of file request.c.
References Send_With_Handling(), SockList_AddString(), SockList_Init(), and SockList_Term().
Here is the call graph for this function:| void toggle_extended_text_cmd | ( | char * | buf, |
| int | len, | ||
| socket_struct * | ns | ||
| ) |
Reply to ExtendedInfos command
Definition at line 398 of file request.c.
References MSG_TYPE_LAST, Send_With_Handling(), SockList_AddPrintf(), SockList_AddString(), SockList_Init(), SockList_Term(), and socket_struct::supported_readables.
Here is the call graph for this function:| void version_cmd | ( | char * | buf, |
| int | len, | ||
| socket_struct * | ns | ||
| ) |
Client tells its version. If there is a mismatch, we close the socket. In real life, all we should care about is the client having something older than the server. If we assume the client will be backwards compatible, having it be a later version should not be a problem.
Definition at line 621 of file request.c.
References socket_struct::cs_version, socket_struct::host, llevDebug, llevError, LOG(), socket_struct::sc_version, VERSION_CS, and VERSION_SC.
Here is the call graph for this function:| void watchdog | ( | void | ) |
Referenced by block_until_new_connection(), and do_specials().
Here is the caller graph for this function:| void write_cs_stats | ( | void | ) |
| void write_socket_buffer | ( | socket_struct * | ns | ) |
Writes data to socket.
When the socket is clear to write, and we have backlogged data, this is called to write it out.
Definition at line 418 of file lowlevel.c.
References socket_struct::can_write, cst_lst, cst_tot, buffer_struct::data, socket_struct::fd, buffer_struct::len, llevDebug, llevError, LOG(), MAX_BUF, Ns_Dead, CS_Stats::obytes, socket_struct::outputbuffer, SOCKETBUFSIZE, buffer_struct::start, socket_struct::status, and strerror_local().
Referenced by do_server().
Here is the call graph for this function:
Here is the caller graph for this function: