Crossfire Server, Branches 1.12  R18729
shstr.c File Reference
#include <stdio.h>
#include <stddef.h>
#include <stdlib.h>
#include <sys/types.h>
#include <limits.h>
#include <string.h>
#include <global.h>
#include <libproto.h>
#include <logger.h>
#include "shstr.h"
#include <autoconf.h>
+ Include dependency graph for shstr.c:

Go to the source code of this file.

Macros

#define SS_STATISTICS
 

Functions

sstring add_refcount (sstring str)
 
sstring add_string (const char *str)
 
int buf_overflow (const char *buf1, const char *buf2, size_t bufsize)
 
sstring find_string (const char *str)
 
void free_string (sstring str)
 
static unsigned long hashstr (const char *str)
 
void init_hash_table (void)
 
static shared_stringnew_shared_string (const char *str)
 
int query_refcount (sstring str)
 
void ss_dump_statistics (char *buf, size_t size)
 
char * ss_dump_table (int what, char *buf, size_t size)
 

Variables

static shared_stringhash_table [TABLESIZE]
 

Detailed Description

This is a simple shared strings package with a simple interface.

Author: Kjetil T. Homme, Oslo 1992.

Definition in file shstr.c.

Macro Definition Documentation

#define SS_STATISTICS

Definition at line 29 of file shstr.c.

Function Documentation

sstring add_refcount ( sstring  str)

This will increase the refcount of the string str.

Parameters
strstring which *must *have been returned from a previous add_string().
Returns
str

Definition at line 202 of file shstr.c.

References GATHER, and SS.

Referenced by add_abilities(), adjust_sign_msg(), animate_bomb(), attack_ob_simple(), cast_bless(), cast_change_ability(), cast_curse(), cast_invisible(), cone_drop(), copy_object(), do_symptoms(), explode_bullet(), fire_bolt(), fire_bow(), fire_bullet(), fix_object(), hit_with_arrow(), identify(), infect_object(), init_skills(), move_monster(), poison_living(), receive_play_again(), set_ob_key_value_s(), set_spell_skill(), and START_TEST().

+ Here is the caller graph for this function:

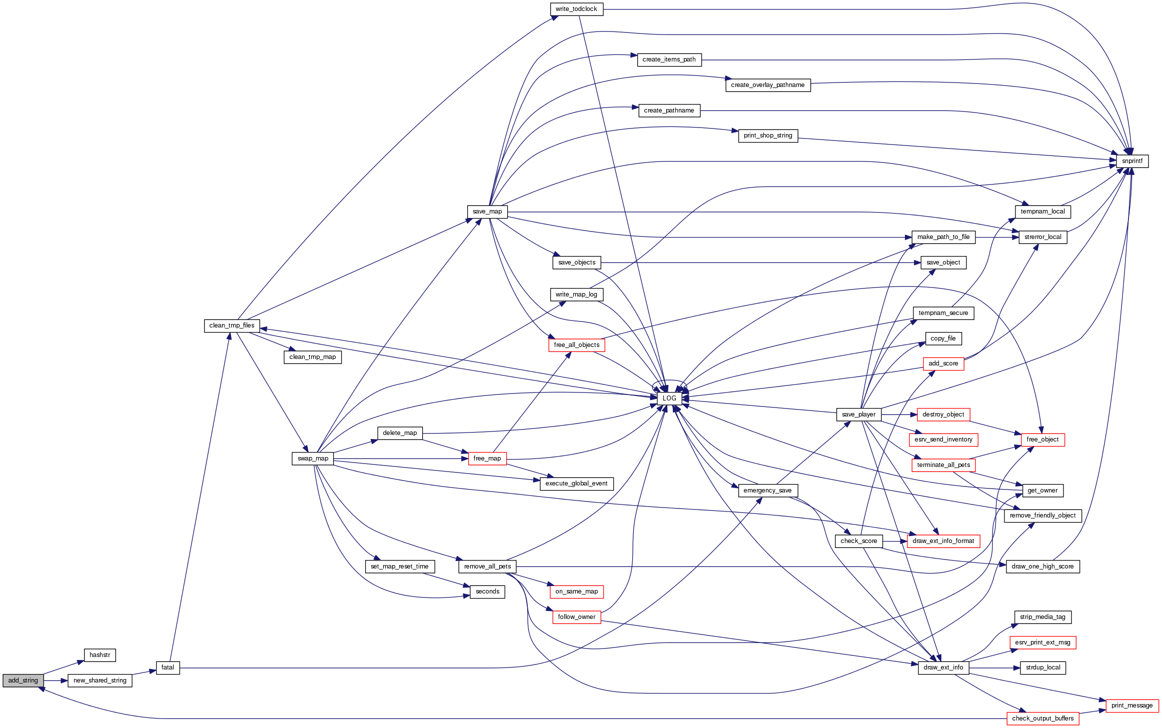
sstring add_string ( const char *  str)

This will add 'str' to the hash table. If there's no entry for this string, a copy will be allocated, and a pointer to that is returned.

Parameters
strstring to share.
Returns
pointer to string identical to str, but shared.

Definition at line 116 of file shstr.c.

References _shared_string::array, GATHER, hashstr(), new_shared_string(), _shared_string::next, _shared_string::previous, _shared_string::refcount, _shared_string::string, TOPBIT, and _shared_string::u.

Referenced by add_author(), add_book_to_list(), add_god_to_list(), add_to_racelist(), adjust_sign_msg(), alchemy_failure_effect(), animate_weapon(), become_follower(), cast_bless(), cast_create_town_portal(), cast_word_of_recall(), cctk_set_object_strings(), cfapi_system_add_string(), change_abil(), change_book(), change_treasure(), check_output_buffers(), command_follow(), command_goto(), command_reset(), command_summon(), command_teleport(), confuse_living(), create_singularity(), determine_god(), do_symptoms(), do_throw(), enter_player_savebed(), enter_random_map(), find_archetype_by_object_name(), find_object_name(), find_or_create_connection_for_map(), fire_bow(), fix_container_multipart(), fix_generated_item(), fix_multipart_object(), fix_stopped_arrow(), get_jail_exit(), get_player(), give_artifact_abilities(), god_enchants_weapon(), grant_immunity(), init_anim(), init_artifacts(), init_book_archive(), init_formulae(), init_globals(), init_msgfile(), init_races(), init_skills(), key_change_class(), keyplace(), kill_player(), load_materials(), load_treasure(), load_treasures(), local_check_loaded_object(), lock_and_hide_doors(), main(), make_formula_book(), move_marker(), new_text_name(), place_chest(), place_exits(), place_fountain_with_specials(), place_special_exit(), receive_play_again(), set_materialname(), set_ob_key_value(), set_ob_key_value_s(), START_TEST(), stringbuffer_finish_shared(), summon_golem(), tailor_god_spell(), tailor_readable_ob(), write_mark(), write_note(), and write_rune().

+ Here is the call graph for this function:

int buf_overflow ( const char *  buf1,
const char *  buf2,
size_t  bufsize 
)

We don't want to exceed the buffer size of buf1 by adding on buf2!

Parameters
buf1
buf2buffers we plan on concatening. Can be NULL.
bufsizesize of buf1. Can be NULL.
Returns
true if overflow will occur.
Todo:
This could maybe overflow. Make sure it doesn't.

Definition at line 393 of file shstr.c.

Referenced by book_overflow(), init_msgfile(), and START_TEST().

+ Here is the caller graph for this function:

sstring find_string ( const char *  str)

Searches a string in the shared strings.

Parameters
strstring to search for.
Returns
pointer to identical string or NULL

Definition at line 228 of file shstr.c.

References GATHER, hashstr(), _shared_string::next, and _shared_string::string.

Referenced by cfapi_system_find_string(), find_treasurelist(), get_ob_key_value(), set_ob_key_value(), and START_TEST().

+ Here is the call graph for this function:

+ Here is the caller graph for this function:

void free_string ( sstring  str)

This will reduce the refcount, and if it has reached 0, str will be freed.

Parameters
strstring to release, which *must *have been returned from a previous add_string().
Note
the memory pointed to by str can be freed after this call, so don't use str anymore.

Definition at line 272 of file shstr.c.

References _shared_string::array, GATHER, _shared_string::next, _shared_string::previous, _shared_string::refcount, SS, TOPBIT, and _shared_string::u.

Referenced by add_abilities(), adjust_sign_msg(), alchemy_failure_effect(), animate_bomb(), animate_weapon(), attack_ob_simple(), become_follower(), cast_bless(), cast_change_ability(), cast_create_town_portal(), cast_curse(), cfapi_system_remove_string(), change_abil(), change_book(), change_treasure(), check_output_buffers(), cone_drop(), confuse_living(), copy_object(), do_symptoms(), do_throw(), enter_player_savebed(), find_archetype_by_object_name(), find_object_name(), fire_bow(), fix_container_multipart(), fix_multipart_object(), fix_object(), flush_output_element(), free_all_anim(), free_all_god(), free_all_readable(), free_all_recipes(), free_all_treasures(), free_arch(), free_artifact(), free_races(), give_artifact_abilities(), hit_with_arrow(), identify(), infect_object(), init_races(), key_change_class(), keyplace(), kill_player(), local_check_loaded_object(), make_formula_book(), move_monster(), new_text_name(), poison_living(), set_ob_key_value(), START_TEST(), summon_golem(), tailor_god_spell(), tailor_readable_ob(), and write_note().

static unsigned long hashstr ( const char *  str)
static

Hashing-function used by the shared string library.

Parameters
strstring to hash.
Returns
hash of string, suitable for use in hash_table.

Definition at line 62 of file shstr.c.

References GATHER, MAXSTRING, and TABLESIZE.

Referenced by add_string(), and find_string().

+ Here is the caller graph for this function:

void init_hash_table ( void  )

Initialises the hash-table used by the shared string library.

Definition at line 47 of file shstr.c.

References hash_table, and TABLESIZE.

Referenced by cctk_init_std_archetypes(), init_library(), and setup().

+ Here is the caller graph for this function:

static shared_string* new_shared_string ( const char *  str)
static

Allocates and initialises a new shared_string structure, containing the string str.

Note
will fatal() in case of memory allocation failure.
Parameters
strstring to store.
Returns
sharing structure.

Definition at line 90 of file shstr.c.

References fatal(), _shared_string::next, OUT_OF_MEMORY, PADDING, _shared_string::previous, _shared_string::refcount, _shared_string::string, and _shared_string::u.

Referenced by add_string().

+ Here is the call graph for this function:

+ Here is the caller graph for this function:

int query_refcount ( sstring  str)

This will return the refcount of the string str.

Parameters
strstring which *must *have been returned from a previous add_string().
Returns
refcount of the string.

Definition at line 216 of file shstr.c.

References SS, and TOPBIT.

Referenced by START_TEST().

+ Here is the caller graph for this function:

void ss_dump_statistics ( char *  buf,
size_t  size 
)

A call to this function will cause the statistics to be dumped into specified buffer.

The routines will gather statistics if SS_STATISTICS is defined.

Parameters
bufbuffer which will contain dumped information.
sizebuf's size.

Definition at line 315 of file shstr.c.

References snprintf().

Referenced by command_strings().

+ Here is the call graph for this function:

+ Here is the caller graph for this function:

char* ss_dump_table ( int  what,
char *  buf,
size_t  size 
)

Dump the contents of the share string tables.

Parameters
whatcombination of flags:
  • SS_DUMP_TABLE: dump the contents of the hash table to stderr.
  • SS_DUMP_TOTALS: return a string which says how many entries etc. there are in the table.
bufbuffer that will contain total information if (what & SS_DUMP_TABLE). Left untouched else.
sizebuffer's size
Returns
buf if (what & SS_DUMP_TOTALS) or NULL.

Definition at line 346 of file shstr.c.

References llevDebug, LOG(), _shared_string::next, _shared_string::refcount, snprintf(), SS_DUMP_TABLE, SS_DUMP_TOTALS, _shared_string::string, TABLESIZE, and TOPBIT.

Referenced by command_ssdumptable(), and command_strings().

+ Here is the call graph for this function:

+ Here is the caller graph for this function:

Variable Documentation

shared_string* hash_table[TABLESIZE]
static

Hash table to store our string.

Definition at line 42 of file shstr.c.

Referenced by init_hash_table(), and init_ptr_assoc_table().