|
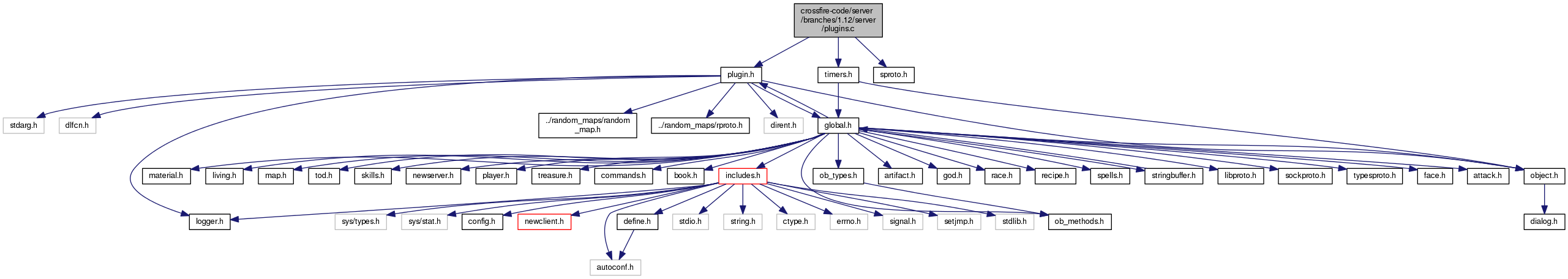
Crossfire Server, Branches 1.12
R18729
|
Include dependency graph for plugins.c:Go to the source code of this file.
Macros | |
| #define | NR_OF_HOOKS 89 |
| #define | string_get_int(name) |
Functions | |
| void * | cfapi_archetype_get_property (int *type,...) |
| void * | cfapi_friendlylist_get_next (int *type,...) |
| void * | cfapi_generate_random_map (int *type,...) |
| void * | cfapi_get_hooks (int *type,...) |
| void * | cfapi_get_month_name (int *type,...) |
| void * | cfapi_get_periodofday_name (int *type,...) |
| void * | cfapi_get_season_name (int *type,...) |
| void * | cfapi_get_time (int *type,...) |
| void * | cfapi_get_weekday_name (int *type,...) |
| void * | cfapi_log (int *type,...) |
| void * | cfapi_map_change_light (int *type,...) |
| void * | cfapi_map_create_path (int *type,...) |
| void * | cfapi_map_delete_map (int *type,...) |
| void * | cfapi_map_get_map (int *type,...) |
| void * | cfapi_map_get_map_property (int *type,...) |
| void * | cfapi_map_get_object_at (int *type,...) |
| void * | cfapi_map_has_been_loaded (int *type,...) |
| void * | cfapi_map_message (int *type,...) |
| void * | cfapi_map_out_of_map (int *type,...) |
| void * | cfapi_map_present_arch_by_name (int *type,...) |
| void * | cfapi_map_set_map_property (int *type,...) |
| void * | cfapi_map_trigger_connected (int *type,...) |
| void * | cfapi_map_update_position (int *type,...) |
| void * | cfapi_object_apply (int *type,...) |
| void * | cfapi_object_apply_below (int *type,...) |
| void * | cfapi_object_cast (int *type,...) |
| void * | cfapi_object_change_abil (int *type,...) |
| void * | cfapi_object_change_exp (int *type,...) |
| void * | cfapi_object_check_inventory (int *type,...) |
| void * | cfapi_object_check_spell (int *type,...) |
| void * | cfapi_object_check_trigger (int *type,...) |
| void * | cfapi_object_clean_object (int *type,...) |
| void * | cfapi_object_clear (int *type,...) |
| void * | cfapi_object_clone (int *type,...) |
| void * | cfapi_object_create (int *type,...) |
| void * | cfapi_object_delete (int *type,...) |
| void * | cfapi_object_describe (int *type,...) |
| void * | cfapi_object_distance (int *type,...) |
| void * | cfapi_object_drain (int *type,...) |
| void * | cfapi_object_drop (int *type,...) |
| void * | cfapi_object_find (int *type,...) |
| void * | cfapi_object_find_archetype_inside (int *type,...) |
| void * | cfapi_object_fix (int *type,...) |
| void * | cfapi_object_forget_spell (int *type,...) |
| void * | cfapi_object_get_key (int *type,...) |
| void * | cfapi_object_get_property (int *type,...) |
| void * | cfapi_object_give_skill (int *type,...) |
| void * | cfapi_object_identify (int *type,...) |
| void * | cfapi_object_insert (int *type,...) |
| void * | cfapi_object_learn_spell (int *type,...) |
| void * | cfapi_object_merge (int *type,...) |
| void * | cfapi_object_move (int *type,...) |
| void * | cfapi_object_on_same_map (int *type,...) |
| void * | cfapi_object_pay_amount (int *type,...) |
| void * | cfapi_object_pay_item (int *type,...) |
| void * | cfapi_object_pickup (int *type,...) |
| void * | cfapi_object_query_cost (int *type,...) |
| void * | cfapi_object_query_money (int *type,...) |
| void * | cfapi_object_remove (int *type,...) |
| void * | cfapi_object_reset (int *type,...) |
| void * | cfapi_object_say (int *type,...) |
| void * | cfapi_object_set_key (int *type,...) |
| void * | cfapi_object_set_property (int *type,...) |
| void * | cfapi_object_split (int *type,...) |
| void * | cfapi_object_spring_trap (int *type,...) |
| void * | cfapi_object_teleport (int *type,...) |
| void * | cfapi_object_transfer (int *type,...) |
| void * | cfapi_object_transmute (int *type,...) |
| void * | cfapi_object_update (int *type,...) |
| void * | cfapi_object_user_event (int *type,...) |
| void * | cfapi_party_get_property (int *type,...) |
| void * | cfapi_player_can_pay (int *type,...) |
| void * | cfapi_player_find (int *type,...) |
| void * | cfapi_player_message (int *type,...) |
| void * | cfapi_region_get_property (int *type,...) |
| void * | cfapi_set_random_map_variable (int *type,...) |
| void * | cfapi_system_add_string (int *type,...) |
| void * | cfapi_system_check_path (int *type,...) |
| void * | cfapi_system_directory (int *type,...) |
| void * | cfapi_system_find_animation (int *type,...) |
| void * | cfapi_system_find_face (int *type,...) |
| void * | cfapi_system_find_string (int *type,...) |
| void * | cfapi_system_re_cmp (int *type,...) |
| void * | cfapi_system_register_global_event (int *type,...) |
| void * | cfapi_system_remove_string (int *type,...) |
| void * | cfapi_system_strdup_local (int *type,...) |
| void * | cfapi_system_unregister_global_event (int *type,...) |
| void * | cfapi_timer_create (int *type,...) |
| void * | cfapi_timer_destroy (int *type,...) |
| void | cleanupPlugins (void) |
| static void | copy_message (object *op, const char *msg) |
| int | execute_event (object *op, int eventcode, object *activator, object *third, const char *message, int fix) |
| int | execute_global_event (int eventcode,...) |
| command_array_struct * | find_plugin_command (char *cmd, object *op) |
| int | initPlugins (void) |
| void | plugins_display_list (object *op) |
| crossfire_plugin * | plugins_find_plugin (const char *id) |
| int | plugins_init_plugin (const char *libfile) |
| int | plugins_remove_plugin (const char *id) |
| static void | send_changed_object (object *op) |
| int | user_event (object *op, object *activator, object *third, const char *message, int fix) |
Variables | |
| static const hook_entry | plug_hooks [NR_OF_HOOKS] |
| int | plugin_number = 0 |
| crossfire_plugin * | plugins_list = NULL |
Plugin API.
Definition in file plugins.c.
| #define NR_OF_HOOKS 89 |
Definition at line 61 of file plugins.c.
Referenced by cfapi_get_hooks().
| #define string_get_int | ( | name | ) |
Definition at line 937 of file plugins.c.
Referenced by cfapi_get_month_name(), cfapi_get_periodofday_name(), cfapi_get_season_name(), and cfapi_get_weekday_name().
| void* cfapi_archetype_get_property | ( | int * | type, |
| ... | |||
| ) |
Definition at line 4262 of file plugins.c.
References CFAPI_ARCH_PROP_CLONE, CFAPI_ARCH_PROP_HEAD, CFAPI_ARCH_PROP_MORE, CFAPI_ARCH_PROP_NAME, CFAPI_ARCH_PROP_NEXT, CFAPI_NONE, CFAPI_PARCH, CFAPI_POBJECT, CFAPI_SSTRING, archt::clone, first_archetype, archt::head, archt::more, archt::name, and archt::next.
| void* cfapi_friendlylist_get_next | ( | int * | type, |
| ... | |||
| ) |
Friend list access, to get objects on it.
Expects one parameter, ob.
| type | unused |
Definition at line 4439 of file plugins.c.
References CFAPI_POBJECT, first_friendly_object, oblnk::next, and oblnk::ob.
| void* cfapi_generate_random_map | ( | int * | type, |
| ... | |||
| ) |
Wrapper for generate_random_map().
| type | unused. |
Definition at line 4511 of file plugins.c.
References generate_random_map().
Here is the call graph for this function:| void* cfapi_get_hooks | ( | int * | type, |
| ... | |||
| ) |
Definition at line 527 of file plugins.c.
References CFAPI_FUNC, CFAPI_NONE, _hook_entry::func, and NR_OF_HOOKS.
Referenced by plugins_init_plugin().
Here is the caller graph for this function:| void* cfapi_get_month_name | ( | int * | type, |
| ... | |||
| ) |
Wrapper for get_season_name().
| type | will be CFAPI_STRING. Other parameters are int index and char** where to store result string |
Definition at line 981 of file plugins.c.
References get_month_name(), and string_get_int.
Here is the call graph for this function:| void* cfapi_get_periodofday_name | ( | int * | type, |
| ... | |||
| ) |
Wrapper for get_season_name().
| type | will be CFAPI_STRING. Other parameters are int index and char** where to store result string |
Definition at line 993 of file plugins.c.
References get_periodofday(), and string_get_int.
Here is the call graph for this function:| void* cfapi_get_season_name | ( | int * | type, |
| ... | |||
| ) |
Wrapper for get_season_name().
| type | will be CFAPI_STRING. Other parameters are int index and char** where to store result string |
Definition at line 957 of file plugins.c.
References get_season_name(), and string_get_int.
Here is the call graph for this function:| void* cfapi_get_time | ( | int * | type, |
| ... | |||
| ) |
Wrapper for get_tod().
| type | will be CFAPI_NONE. |
Definition at line 924 of file plugins.c.
References CFAPI_NONE, and get_tod().
Here is the call graph for this function:| void* cfapi_get_weekday_name | ( | int * | type, |
| ... | |||
| ) |
Wrapper for get_season_name().
| type | will be CFAPI_STRING. Other parameters are int index and char** where to store result string |
Definition at line 969 of file plugins.c.
References get_weekday(), and string_get_int.
Here is the call graph for this function:| void* cfapi_log | ( | int * | type, |
| ... | |||
| ) |
Wrapper for LOG().
| type | will be CFAPI_NONE. |
Definition at line 1069 of file plugins.c.
References CFAPI_NONE, and LOG().
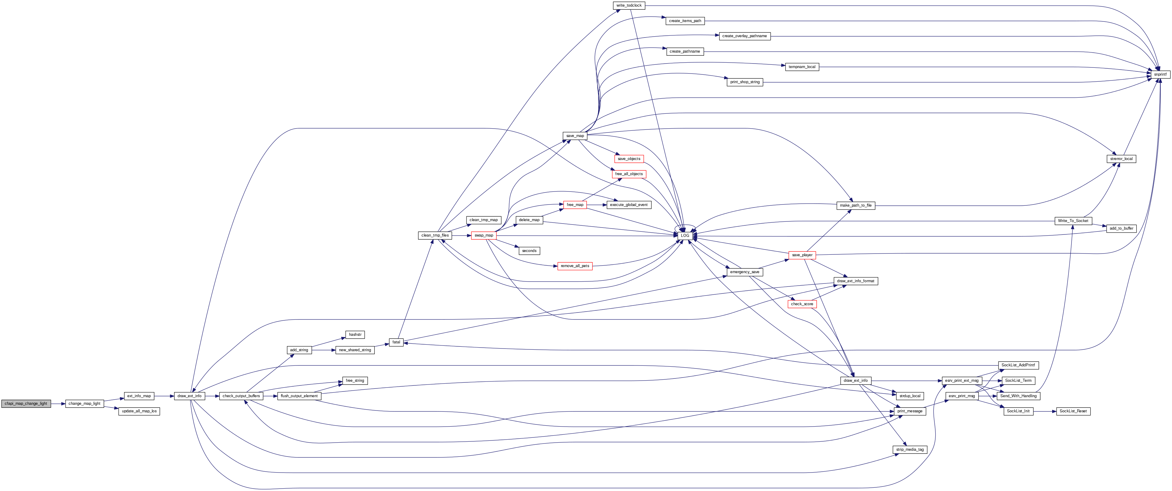
Here is the call graph for this function:| void* cfapi_map_change_light | ( | int * | type, |
| ... | |||
| ) |
Wrapper for change_map_light().
| type | will be CFAPI_INT. |
Definition at line 1512 of file plugins.c.
References CFAPI_INT, and change_map_light().
Here is the call graph for this function:| void* cfapi_map_create_path | ( | int * | type, |
| ... | |||
| ) |
Wrapper for create_pathname() and create_overlay_pathname().
| type | will be CFAPI_STRING. |
Definition at line 1170 of file plugins.c.
References CFAPI_NONE, CFAPI_STRING, create_overlay_pathname(), create_pathname(), and MAX_BUF.
Here is the call graph for this function:| void* cfapi_map_delete_map | ( | int * | type, |
| ... | |||
| ) |
Definition at line 1413 of file plugins.c.
References CFAPI_NONE, and delete_map().
Here is the call graph for this function:| void* cfapi_map_get_map | ( | int * | type, |
| ... | |||
| ) |
Gets map information.
First parameter is a integer, which should be:
Definition at line 1095 of file plugins.c.
References CFAPI_NONE, CFAPI_PMAP, get_empty_map(), get_map_from_coord(), and ready_map_name().
Here is the call graph for this function:| void* cfapi_map_get_map_property | ( | int * | type, |
| ... | |||
| ) |
Definition at line 1205 of file plugins.c.
References calculate_difficulty(), CFAPI_INT, CFAPI_MAP_PROP_DARKNESS, CFAPI_MAP_PROP_DIFFICULTY, CFAPI_MAP_PROP_ENTER_X, CFAPI_MAP_PROP_ENTER_Y, CFAPI_MAP_PROP_FLAGS, CFAPI_MAP_PROP_HEIGHT, CFAPI_MAP_PROP_MESSAGE, CFAPI_MAP_PROP_NAME, CFAPI_MAP_PROP_NEXT, CFAPI_MAP_PROP_PATH, CFAPI_MAP_PROP_PLAYERS, CFAPI_MAP_PROP_REGION, CFAPI_MAP_PROP_RESET_TIME, CFAPI_MAP_PROP_RESET_TIMEOUT, CFAPI_MAP_PROP_TMPNAME, CFAPI_MAP_PROP_UNIQUE, CFAPI_MAP_PROP_WIDTH, CFAPI_NONE, CFAPI_PMAP, CFAPI_PREGION, CFAPI_SSTRING, mapdef::darkness, mapdef::enter_x, mapdef::enter_y, first_map, get_map_flags(), get_region_by_map(), mapdef::height, mapdef::msg, mapdef::name, mapdef::next, mapdef::path, mapdef::players, mapdef::reset_time, mapdef::reset_timeout, mapdef::tmpname, mapdef::unique, and mapdef::width.
Here is the call graph for this function:| void* cfapi_map_get_object_at | ( | int * | type, |
| ... | |||
| ) |
Wrapper for GET_MAP_OB().
| type | will be CFAPI_POBJECT. |
Definition at line 1451 of file plugins.c.
References CFAPI_POBJECT, get_map_flags(), GET_MAP_OB, and P_OUT_OF_MAP.
Here is the call graph for this function:| void* cfapi_map_has_been_loaded | ( | int * | type, |
| ... | |||
| ) |
Wrapper for has_been_loaded().
| type | will be CFAPI_PMAP. |
Definition at line 1149 of file plugins.c.
References CFAPI_PMAP, and has_been_loaded().
Here is the call graph for this function:| void* cfapi_map_message | ( | int * | type, |
| ... | |||
| ) |
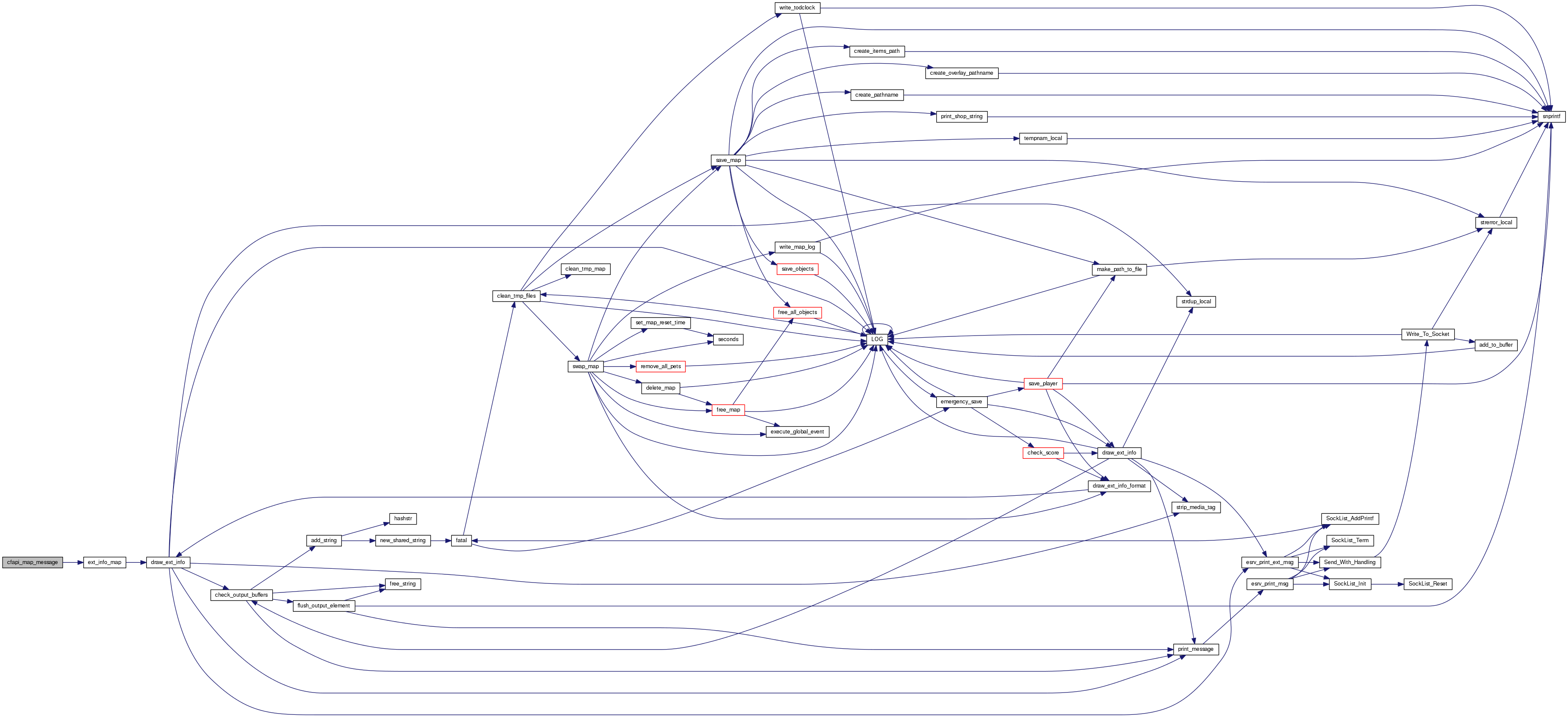
Definition at line 1426 of file plugins.c.
References CFAPI_NONE, ext_info_map(), MSG_SUBTYPE_NONE, and MSG_TYPE_MISC.
Here is the call graph for this function:| void* cfapi_map_out_of_map | ( | int * | type, |
| ... | |||
| ) |
Wrapper for out_of_map().
| type | will be CFAPI_INT. |
Definition at line 1371 of file plugins.c.
References CFAPI_INT, and out_of_map().
Here is the call graph for this function:| void* cfapi_map_present_arch_by_name | ( | int * | type, |
| ... | |||
| ) |
Kinda wrapper for present_arch() (but uses a string, not an archetype*).
| type | will be CFAPI_POBJECT. |
Definition at line 1483 of file plugins.c.
References CFAPI_POBJECT, present_arch(), and try_find_archetype().
Here is the call graph for this function:| void* cfapi_map_set_map_property | ( | int * | type, |
| ... | |||
| ) |
Definition at line 1338 of file plugins.c.
References CFAPI_MAP_PROP_PATH, CFAPI_NONE, CFAPI_STRING, mapdef::path, and snprintf().
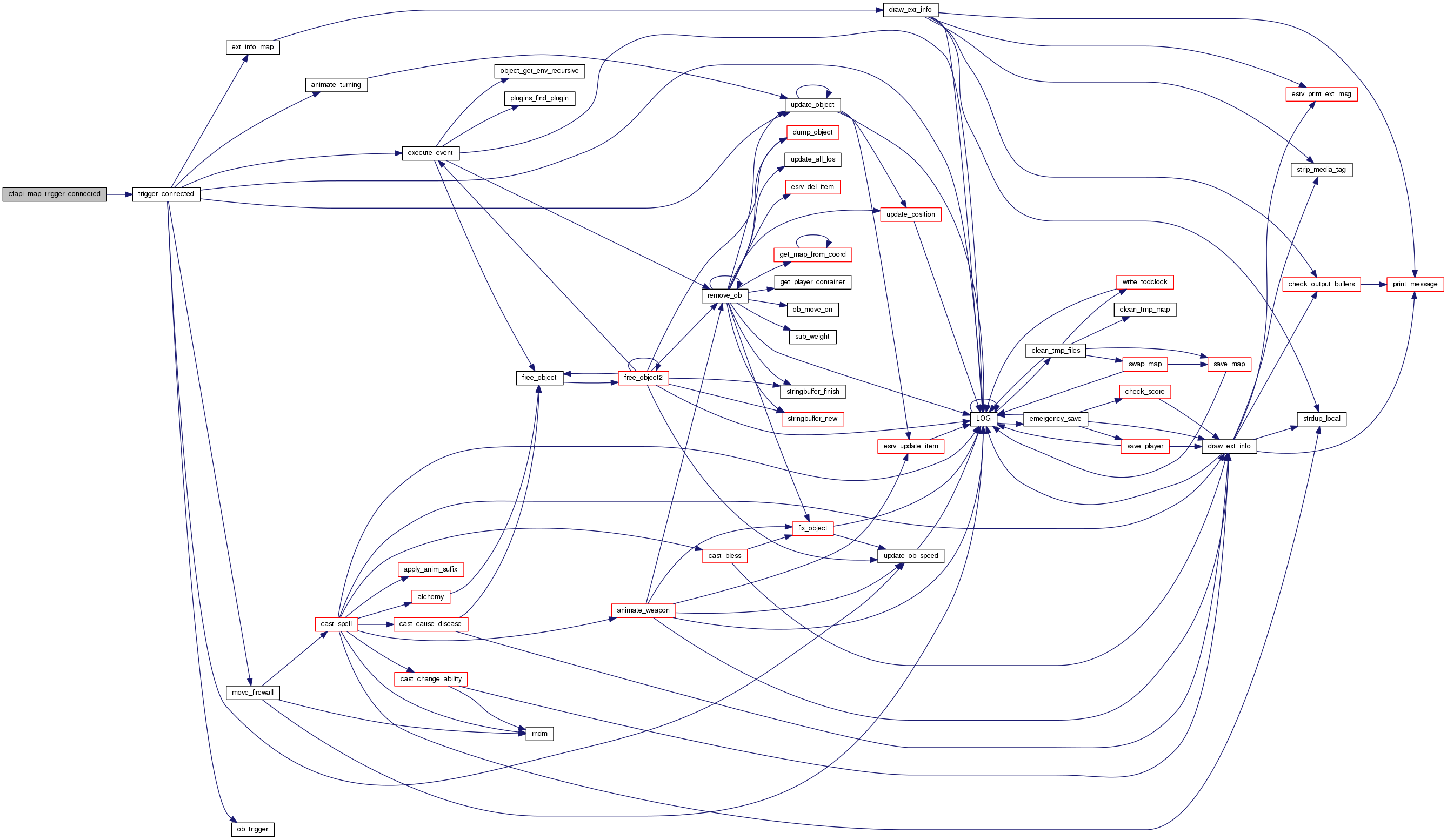
Here is the call graph for this function:| void* cfapi_map_trigger_connected | ( | int * | type, |
| ... | |||
| ) |
Wrapper for trigger_connected().
Expected parameters after type:
| [out] | type | Will be CFAPI_NONE. |
Definition at line 3729 of file plugins.c.
References CFAPI_NONE, and trigger_connected().
Here is the call graph for this function:| void* cfapi_map_update_position | ( | int * | type, |
| ... | |||
| ) |
Wrapper for update_position().
| type | CFAPI_NONE. |
Definition at line 1396 of file plugins.c.
References CFAPI_NONE, and update_position().
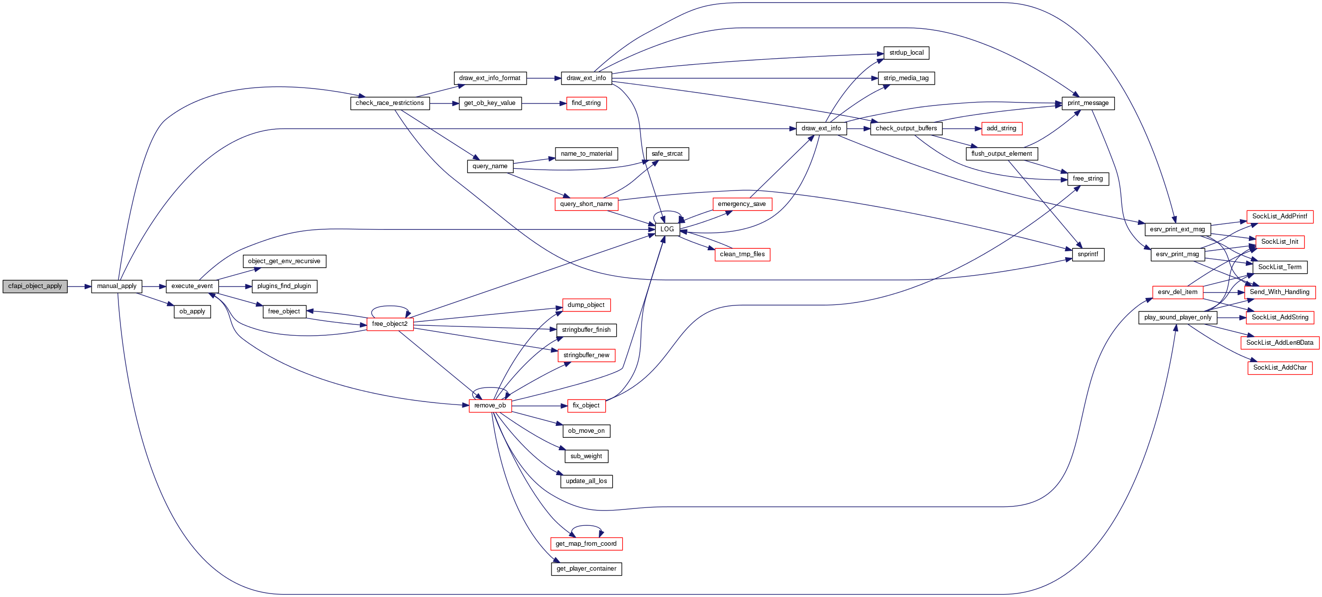
Here is the call graph for this function:| void* cfapi_object_apply | ( | int * | type, |
| ... | |||
| ) |
Applies an object.
| type | will be CFAPI_INT. |
Definition at line 3084 of file plugins.c.
References CFAPI_INT, and manual_apply().
Here is the call graph for this function:| void* cfapi_object_apply_below | ( | int * | type, |
| ... | |||
| ) |
Applies an object below.
| type | will be CFAPI_NONE. |
Definition at line 3061 of file plugins.c.
References CFAPI_NONE, and player_apply_below().
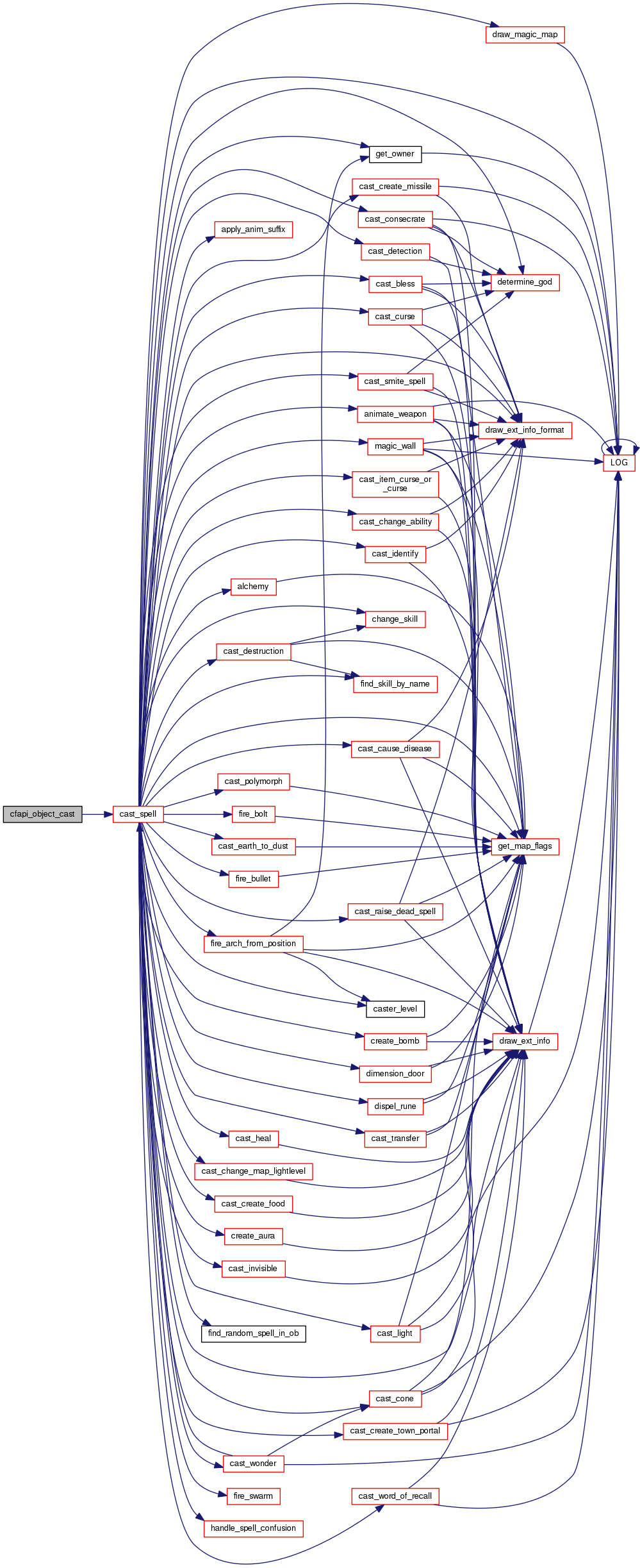
Here is the call graph for this function:| void* cfapi_object_cast | ( | int * | type, |
| ... | |||
| ) |
Wrapper for query_money().
| type | Will be CFAPI_INT. |
Definition at line 3800 of file plugins.c.
References cast_spell(), CFAPI_INT, and obj::map.
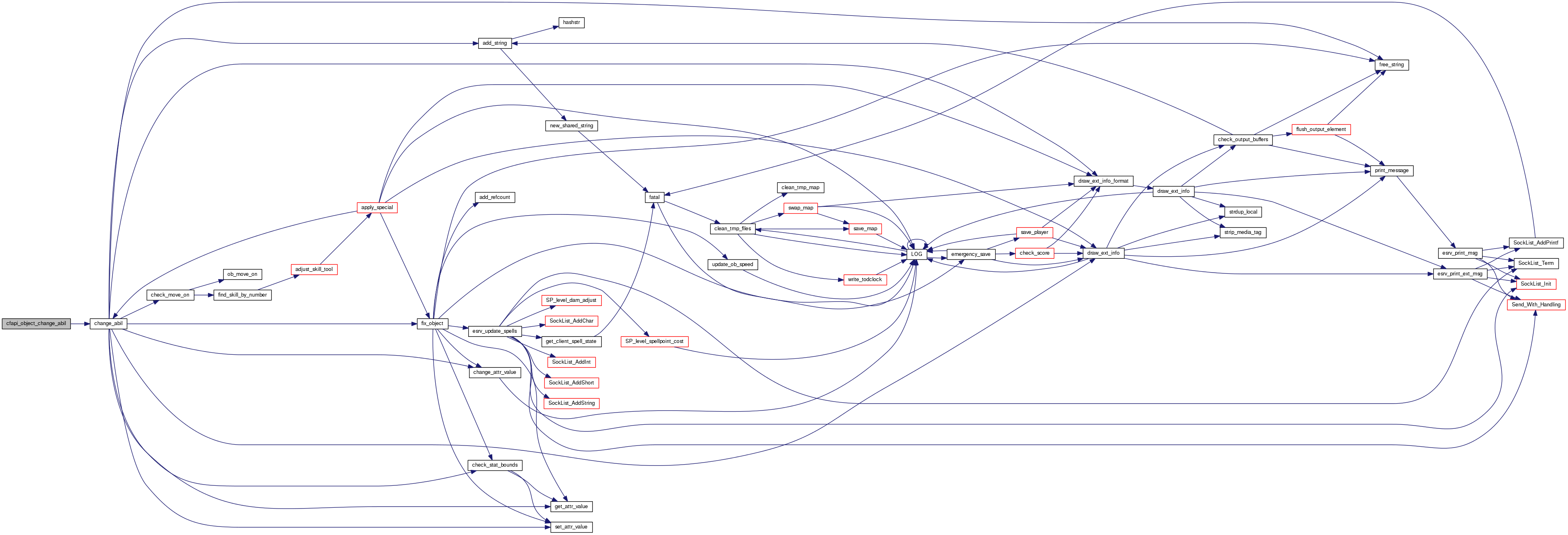
Here is the call graph for this function:| void* cfapi_object_change_abil | ( | int * | type, |
| ... | |||
| ) |
Wrapper for change_abil().
Definition at line 4070 of file plugins.c.
References CFAPI_INT, and change_abil().
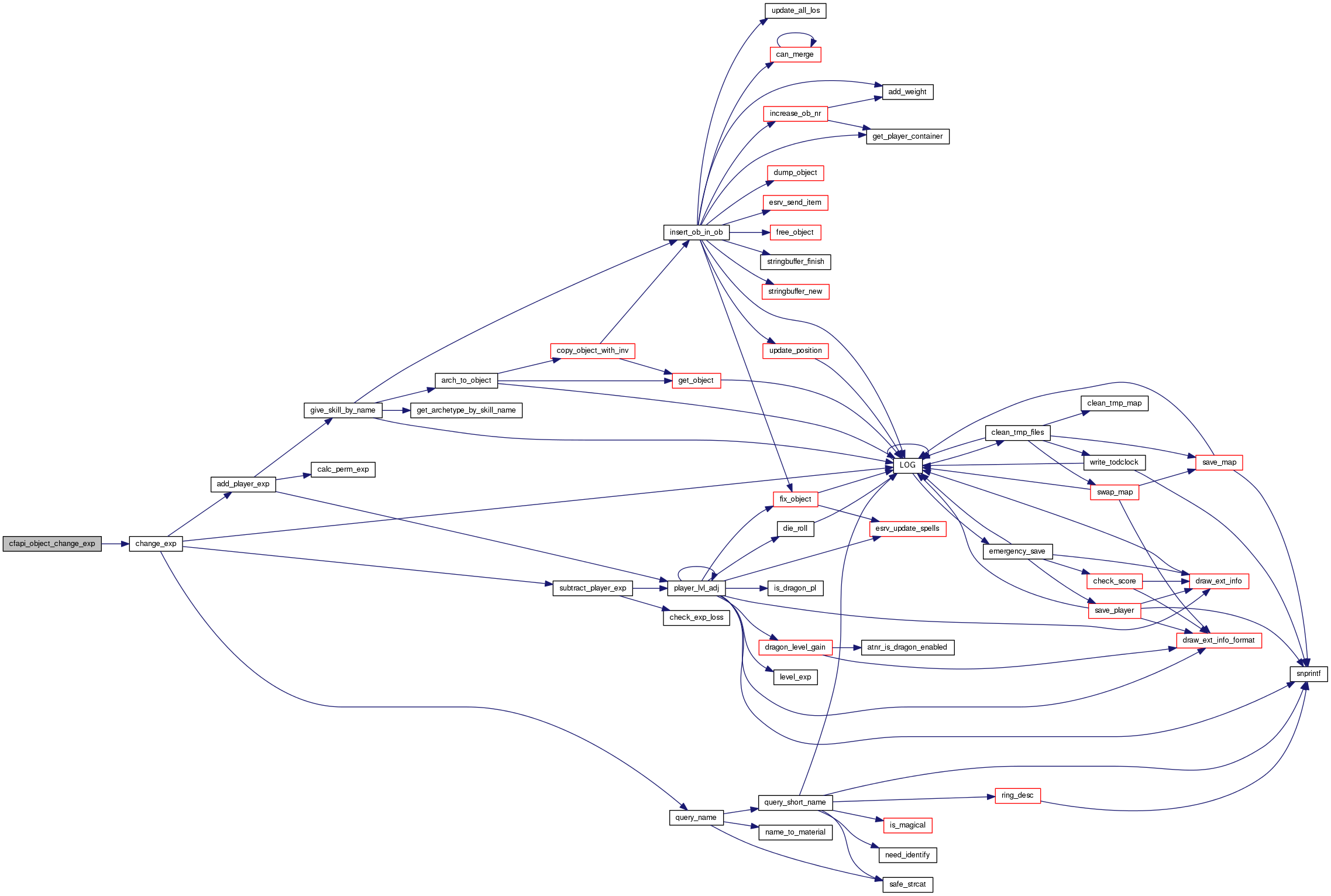
Here is the call graph for this function:| void* cfapi_object_change_exp | ( | int * | type, |
| ... | |||
| ) |
Wrapper for change_exp().
| type | will be CFAPI_NONE. |
Definition at line 4162 of file plugins.c.
References CFAPI_NONE, and change_exp().
Here is the call graph for this function:| void* cfapi_object_check_inventory | ( | int * | type, |
| ... | |||
| ) |
Definition at line 3621 of file plugins.c.
References CFAPI_NONE, CFAPI_POBJECT, check_inv(), and check_inv_recursive().
Here is the call graph for this function:| void* cfapi_object_check_spell | ( | int * | type, |
| ... | |||
| ) |
Wrapper for check_spell_known().
| type | Will be CFAPI_POBJECT. |
Definition at line 3868 of file plugins.c.
References CFAPI_POBJECT, and check_spell_known().
Here is the call graph for this function:| void* cfapi_object_check_trigger | ( | int * | type, |
| ... | |||
| ) |
Wrapper for check_trigger().
| type | Will be CFAPI_INT. |
Definition at line 3699 of file plugins.c.
References CFAPI_INT, and check_trigger().
Here is the call graph for this function:| void* cfapi_object_clean_object | ( | int * | type, |
| ... | |||
| ) |
Definition at line 3647 of file plugins.c.
References CFAPI_NONE, and clean_object().
Here is the call graph for this function:| void* cfapi_object_clear | ( | int * | type, |
| ... | |||
| ) |
Wrapper for clear_object().
| type | Will be CFAPI_NONE. |
Definition at line 3585 of file plugins.c.
References CFAPI_NONE, and clear_object().
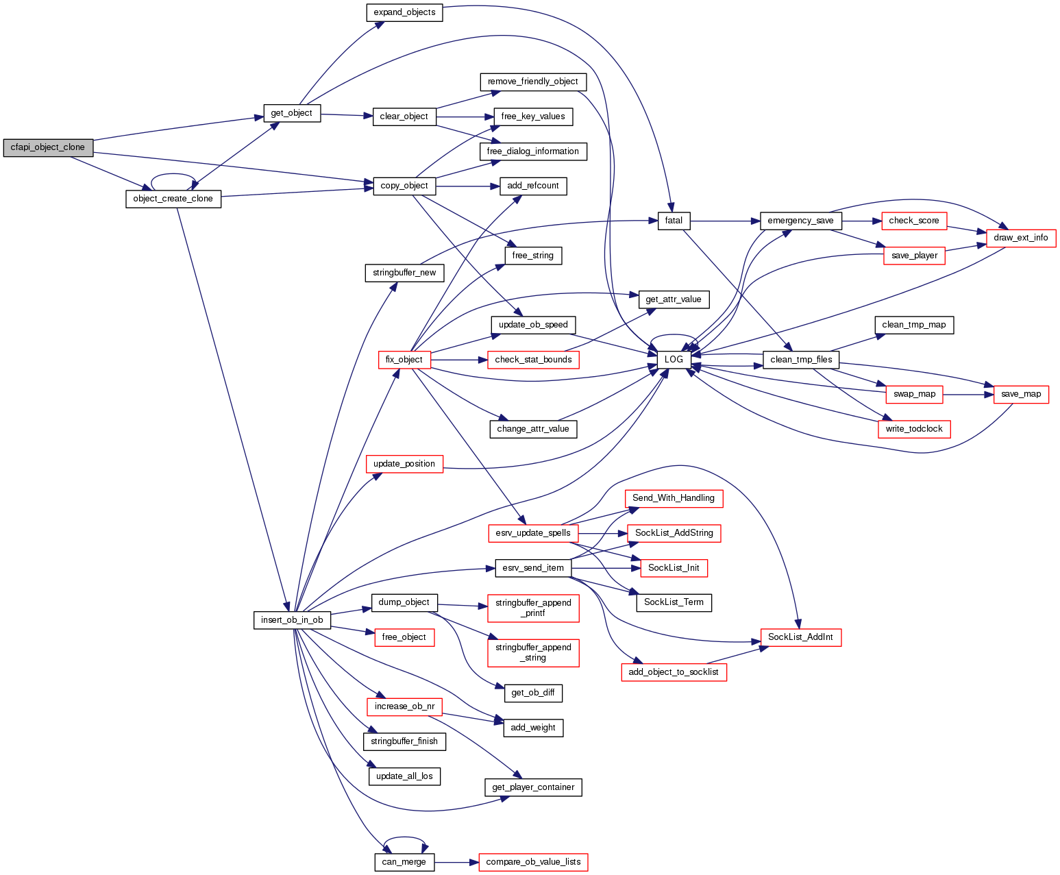
Here is the call graph for this function:| void* cfapi_object_clone | ( | int * | type, |
| ... | |||
| ) |
Clone an object, either through object_create_clone() or copy_object().
| type | will be CFAPI_POBJECT. |
Definition at line 3274 of file plugins.c.
References CFAPI_POBJECT, copy_object(), get_object(), and object_create_clone().
Here is the call graph for this function:| void* cfapi_object_create | ( | int * | type, |
| ... | |||
| ) |
Wrapper for get_object(), create_archetype() and create_archetype_by_object_name().
| type | will be CFAPI_POBJECT, or CFAPI_NONE if invalid value asked for. |
Definition at line 3355 of file plugins.c.
References CFAPI_NONE, CFAPI_POBJECT, find_archetype_by_object_name(), get_object(), object_create_arch(), and try_find_archetype().
Here is the call graph for this function:| void* cfapi_object_delete | ( | int * | type, |
| ... | |||
| ) |
Definition at line 3245 of file plugins.c.
References CFAPI_NONE, FLAG_FREED, FLAG_REMOVED, free_object(), llevError, LOG(), obj::name, and QUERY_FLAG.
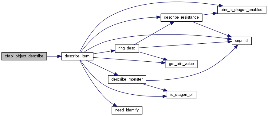
Here is the call graph for this function:| void* cfapi_object_describe | ( | int * | type, |
| ... | |||
| ) |
Wrapper for describe_item().
| type | will be CFAPI_STRING. |
Definition at line 3134 of file plugins.c.
References CFAPI_STRING, and describe_item().
Here is the call graph for this function:| void* cfapi_object_distance | ( | int * | type, |
| ... | |||
| ) |
Wrapper for distance().
| type | will be CFAPI_INT. |
Definition at line 3538 of file plugins.c.
References CFAPI_INT, and distance().
Here is the call graph for this function:| void* cfapi_object_drain | ( | int * | type, |
| ... | |||
| ) |
Definition at line 3154 of file plugins.c.
References CFAPI_NONE, and drain_specific_stat().
Here is the call graph for this function:| void* cfapi_object_drop | ( | int * | type, |
| ... | |||
| ) |
Wrapper for drop().
| type | will be CFAPI_NONE. |
Definition at line 4044 of file plugins.c.
References CFAPI_NONE, obj::contr, pl::count, drop(), FLAG_NO_DROP, PLAYER, QUERY_FLAG, pl::socket, obj::type, and socket_struct::update_look.
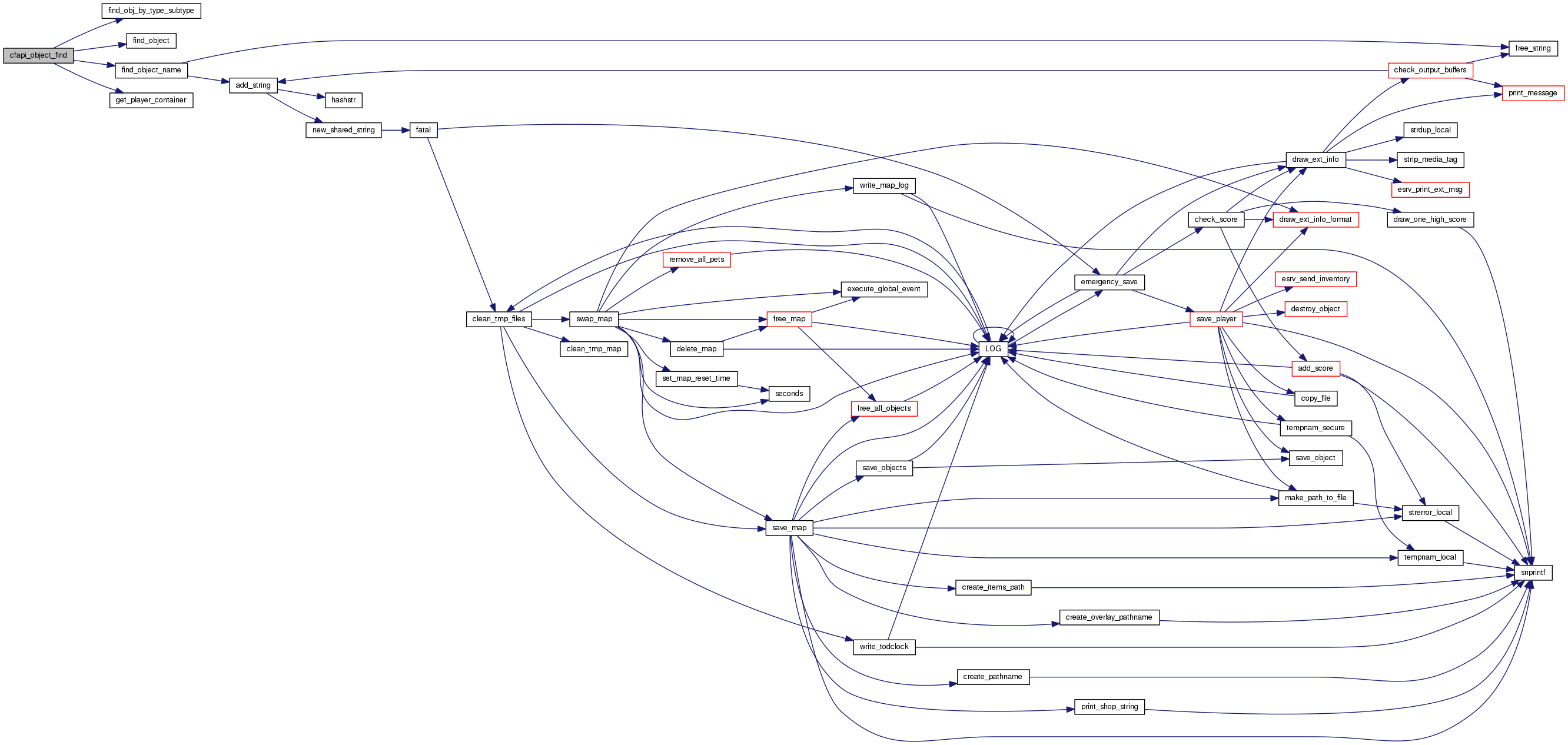
Here is the call graph for this function:| void* cfapi_object_find | ( | int * | type, |
| ... | |||
| ) |
Definition at line 3301 of file plugins.c.
References CFAPI_NONE, CFAPI_POBJECT, find_obj_by_type_subtype(), find_object(), find_object_name(), and get_player_container().
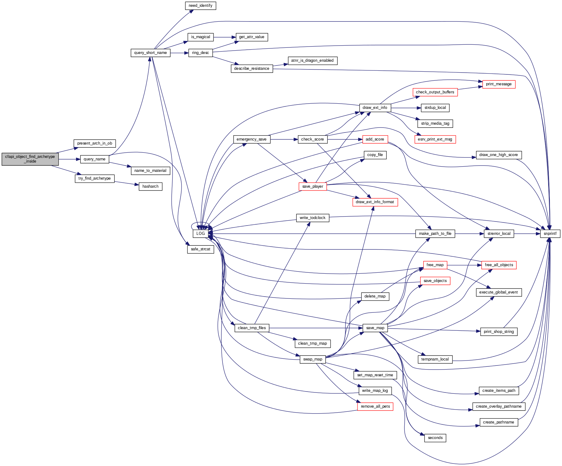
Here is the call graph for this function:| void* cfapi_object_find_archetype_inside | ( | int * | type, |
| ... | |||
| ) |
Kinda wrapper for present_arch_in_ob().
Definition at line 4004 of file plugins.c.
References obj::below, CFAPI_POBJECT, obj::inv, MAX_BUF, obj::name, present_arch_in_ob(), query_name(), and try_find_archetype().
Here is the call graph for this function:| void* cfapi_object_fix | ( | int * | type, |
| ... | |||
| ) |
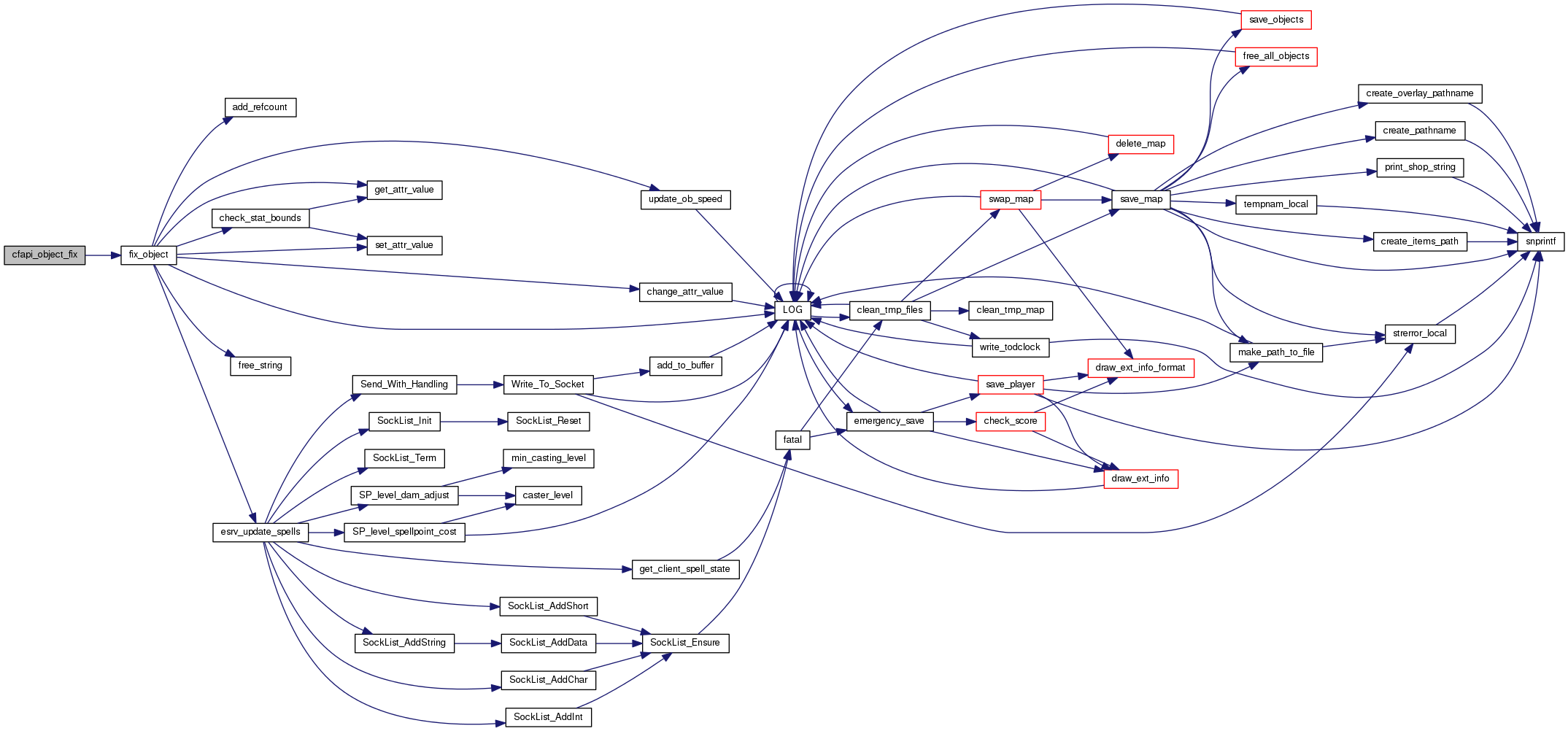
Definition at line 3173 of file plugins.c.
References CFAPI_NONE, and fix_object().
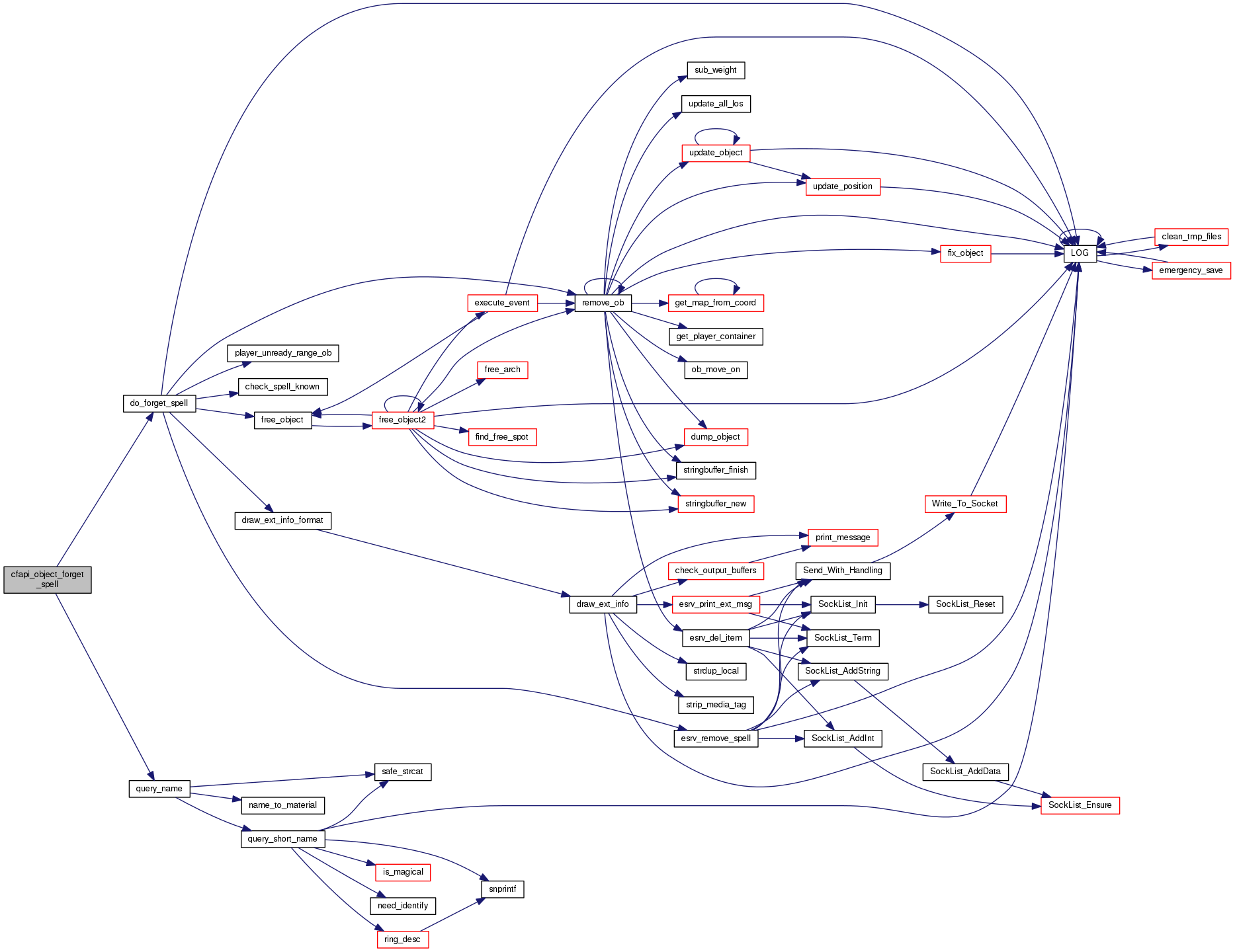
Here is the call graph for this function:| void* cfapi_object_forget_spell | ( | int * | type, |
| ... | |||
| ) |
Definition at line 3845 of file plugins.c.
References CFAPI_NONE, do_forget_spell(), MAX_BUF, and query_name().
Here is the call graph for this function:| void* cfapi_object_get_key | ( | int * | type, |
| ... | |||
| ) |
Gets a key/value value for an object.
| type | will contain CFAPI_SSTRING. |
Definition at line 1588 of file plugins.c.
References CFAPI_SSTRING, and get_ob_key_value().
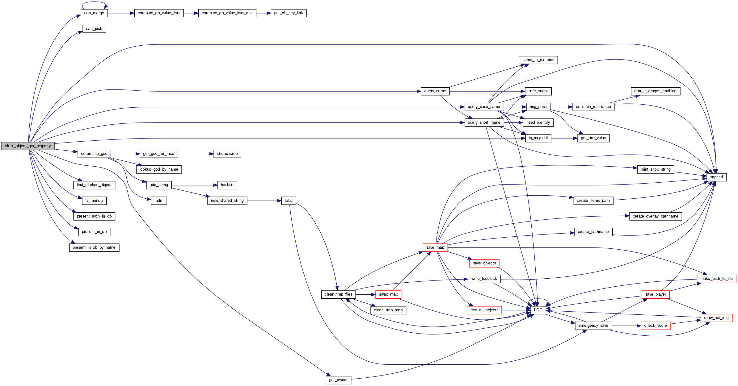
Here is the call graph for this function:| void* cfapi_object_get_property | ( | int * | type, |
| ... | |||
| ) |
Main object property getter.
Definition at line 1637 of file plugins.c.
References obj::above, liv::ac, obj::active_next, obj::active_prev, obj::anim_speed, obj::animation_id, obj::arch, obj::attack_movement, obj::attacked_by, obj::attacktype, pl::bed_x, pl::bed_y, obj::below, can_merge(), can_pick(), obj::carrying, CFAPI_DOUBLE, CFAPI_FLOAT, CFAPI_INT, CFAPI_INT16, CFAPI_LONG, CFAPI_MOVETYPE, CFAPI_NONE, CFAPI_OBJECT_PROP_AC, CFAPI_OBJECT_PROP_ANIM_SPEED, CFAPI_OBJECT_PROP_ANIMATION, CFAPI_OBJECT_PROP_ARCH_NAME, CFAPI_OBJECT_PROP_ARCHETYPE, CFAPI_OBJECT_PROP_ATTACK_MOVEMENT, CFAPI_OBJECT_PROP_ATTACK_TYPE, CFAPI_OBJECT_PROP_ATTACKED_BY, CFAPI_OBJECT_PROP_BASE_NAME, CFAPI_OBJECT_PROP_CARRYING, CFAPI_OBJECT_PROP_CHA, CFAPI_OBJECT_PROP_CHEATER, CFAPI_OBJECT_PROP_CHOSEN_SKILL, CFAPI_OBJECT_PROP_CLIENT_TYPE, CFAPI_OBJECT_PROP_CON, CFAPI_OBJECT_PROP_CONTAINER, CFAPI_OBJECT_PROP_COUNT, CFAPI_OBJECT_PROP_CURRENT_WEAPON, CFAPI_OBJECT_PROP_CUSTOM_NAME, CFAPI_OBJECT_PROP_DAM, CFAPI_OBJECT_PROP_DEX, CFAPI_OBJECT_PROP_DIRECTION, CFAPI_OBJECT_PROP_DURATION, CFAPI_OBJECT_PROP_ENEMY, CFAPI_OBJECT_PROP_ENVIRONMENT, CFAPI_OBJECT_PROP_EXP, CFAPI_OBJECT_PROP_EXP_MULTIPLIER, CFAPI_OBJECT_PROP_FACE, CFAPI_OBJECT_PROP_FACING, CFAPI_OBJECT_PROP_FLAGS, CFAPI_OBJECT_PROP_FP, CFAPI_OBJECT_PROP_FRIENDLY, CFAPI_OBJECT_PROP_GEN_SP_ARMOUR, CFAPI_OBJECT_PROP_GLOW_RADIUS, CFAPI_OBJECT_PROP_GOD, CFAPI_OBJECT_PROP_GP, CFAPI_OBJECT_PROP_HEAD, CFAPI_OBJECT_PROP_HIDDEN, CFAPI_OBJECT_PROP_HP, CFAPI_OBJECT_PROP_INT, CFAPI_OBJECT_PROP_INVENTORY, CFAPI_OBJECT_PROP_INVISIBLE, CFAPI_OBJECT_PROP_INVISIBLE_TIME, CFAPI_OBJECT_PROP_ITEM_POWER, CFAPI_OBJECT_PROP_LAST_EAT, CFAPI_OBJECT_PROP_LAST_GRACE, CFAPI_OBJECT_PROP_LAST_HEAL, CFAPI_OBJECT_PROP_LAST_SP, CFAPI_OBJECT_PROP_LEVEL, CFAPI_OBJECT_PROP_LORE, CFAPI_OBJECT_PROP_LUCK, CFAPI_OBJECT_PROP_MAGIC, CFAPI_OBJECT_PROP_MAGICAL, CFAPI_OBJECT_PROP_MAP, CFAPI_OBJECT_PROP_MATERIAL, CFAPI_OBJECT_PROP_MATERIAL_NAME, CFAPI_OBJECT_PROP_MAXGP, CFAPI_OBJECT_PROP_MAXHP, CFAPI_OBJECT_PROP_MAXSP, CFAPI_OBJECT_PROP_MERGEABLE, CFAPI_OBJECT_PROP_MESSAGE, CFAPI_OBJECT_PROP_MOVE_ALLOW, CFAPI_OBJECT_PROP_MOVE_BLOCK, CFAPI_OBJECT_PROP_MOVE_OFF, CFAPI_OBJECT_PROP_MOVE_ON, CFAPI_OBJECT_PROP_MOVE_SLOW, CFAPI_OBJECT_PROP_MOVE_SLOW_PENALTY, CFAPI_OBJECT_PROP_MOVE_STATUS, CFAPI_OBJECT_PROP_MOVE_TYPE, CFAPI_OBJECT_PROP_NAME, CFAPI_OBJECT_PROP_NAME_PLURAL, CFAPI_OBJECT_PROP_NEXT_ACTIVE_OB, CFAPI_OBJECT_PROP_NO_SAVE, CFAPI_OBJECT_PROP_NROF, CFAPI_OBJECT_PROP_OB_ABOVE, CFAPI_OBJECT_PROP_OB_BELOW, CFAPI_OBJECT_PROP_OTHER_ARCH, CFAPI_OBJECT_PROP_OWNER, CFAPI_OBJECT_PROP_PATH_ATTUNED, CFAPI_OBJECT_PROP_PATH_DENIED, CFAPI_OBJECT_PROP_PATH_REPELLED, CFAPI_OBJECT_PROP_PERM_EXP, CFAPI_OBJECT_PROP_PICK_UP, CFAPI_OBJECT_PROP_PICKABLE, CFAPI_OBJECT_PROP_POW, CFAPI_OBJECT_PROP_PRESENT, CFAPI_OBJECT_PROP_PREV_ACTIVE_OB, CFAPI_OBJECT_PROP_RACE, CFAPI_OBJECT_PROP_RESIST, CFAPI_OBJECT_PROP_RUN_AWAY, CFAPI_OBJECT_PROP_SHORT_NAME, CFAPI_OBJECT_PROP_SKILL, CFAPI_OBJECT_PROP_SLAYING, CFAPI_OBJECT_PROP_SP, CFAPI_OBJECT_PROP_SPEED, CFAPI_OBJECT_PROP_SPEED_LEFT, CFAPI_OBJECT_PROP_SPELL_ITEM, CFAPI_OBJECT_PROP_STR, CFAPI_OBJECT_PROP_SUBTYPE, CFAPI_OBJECT_PROP_TITLE, CFAPI_OBJECT_PROP_TYPE, CFAPI_OBJECT_PROP_VALUE, CFAPI_OBJECT_PROP_WC, CFAPI_OBJECT_PROP_WEIGHT, CFAPI_OBJECT_PROP_WEIGHT_LIMIT, CFAPI_OBJECT_PROP_WIS, CFAPI_OBJECT_PROP_X, CFAPI_OBJECT_PROP_Y, CFAPI_PARCH, CFAPI_PLAYER_PROP_BED_MAP, CFAPI_PLAYER_PROP_BED_X, CFAPI_PLAYER_PROP_BED_Y, CFAPI_PLAYER_PROP_IP, CFAPI_PLAYER_PROP_MARKED_ITEM, CFAPI_PLAYER_PROP_NEXT, CFAPI_PLAYER_PROP_PARTY, CFAPI_PLAYER_PROP_TITLE, CFAPI_PMAP, CFAPI_POBJECT, CFAPI_PPARTY, CFAPI_SINT64, CFAPI_SSTRING, CFAPI_STRING, liv::Cha, obj::chosen_skill, obj::client_type, liv::Con, obj::container, obj::contr, obj::count, obj::current_weapon, obj::custom_name, liv::dam, determine_god(), liv::Dex, obj::direction, obj::duration, obj::enemy, obj::env, liv::exp, obj::expmul, obj::face, obj::facing, find_marked_object(), first_player, FLAG_WAS_WIZ, liv::food, obj::gen_sp_armour, get_owner(), obj::glow_radius, liv::grace, obj::head, obj::hide, socket_struct::host, liv::hp, liv::Int, obj::inv, obj::invisible, is_friendly(), is_magical(), obj::item_power, obj::last_eat, obj::last_grace, obj::last_heal, obj::last_sp, obj::level, obj::lore, liv::luck, obj::magic, obj::map, obj::material, obj::materialname, liv::maxgrace, liv::maxhp, liv::maxsp, obj::move_allow, obj::move_block, obj::move_off, obj::move_on, obj::move_slow_penalty, obj::move_status, obj::move_type, obj::msg, archt::name, obj::name_pl, pl::next, obj::no_save, obj::nrof, new_face_struct::number, pl::ob, obj::other_arch, pl::party, obj::path_attuned, obj::path_denied, obj::path_repelled, obj::perm_exp, obj::pick_up, liv::Pow, present_arch_in_ob(), present_in_ob(), present_in_ob_by_name(), query_base_name(), QUERY_FLAG, query_name(), query_short_name(), obj::race, obj::resist, obj::run_away, pl::savebed_map, obj::skill, obj::slaying, snprintf(), pl::socket, liv::sp, obj::speed, obj::speed_left, obj::spellitem, obj::stats, liv::Str, obj::subtype, obj::title, pl::title, obj::type, obj::value, liv::wc, obj::weight, obj::weight_limit, liv::Wis, obj::x, and obj::y.
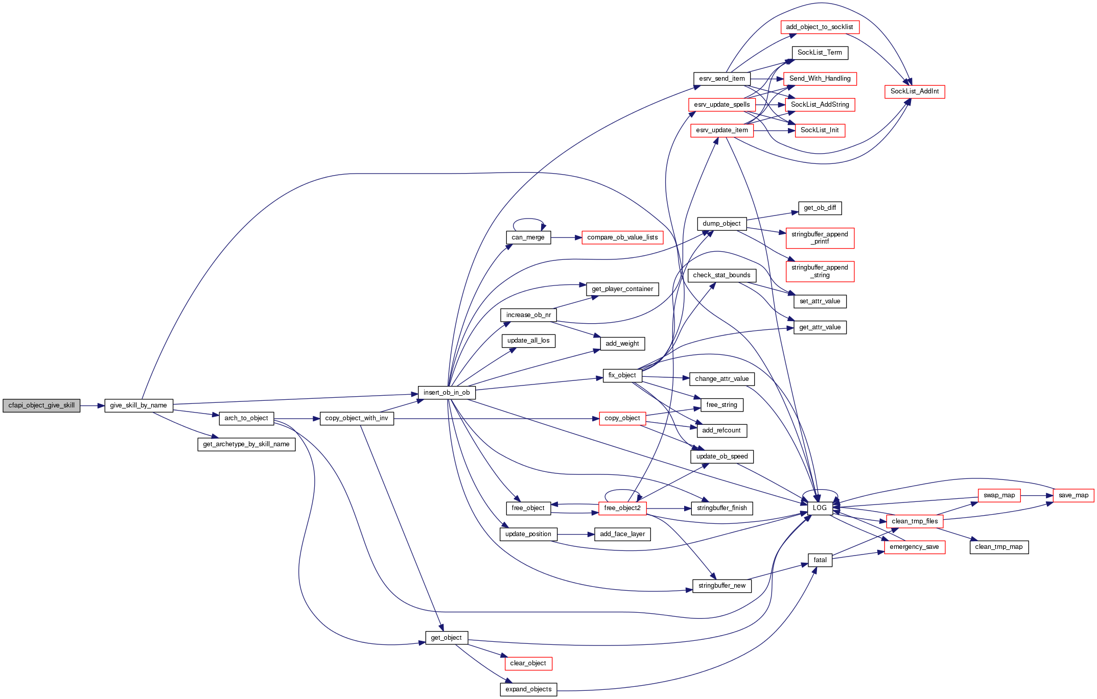
Here is the call graph for this function:| void* cfapi_object_give_skill | ( | int * | type, |
| ... | |||
| ) |
Definition at line 3189 of file plugins.c.
References CFAPI_POBJECT, and give_skill_by_name().
Here is the call graph for this function:| void* cfapi_object_identify | ( | int * | type, |
| ... | |||
| ) |
Wrapper for identify().
| type | will be CFAPI_NONE. |
Definition at line 3112 of file plugins.c.
References CFAPI_NONE, and identify().
Here is the call graph for this function:| void* cfapi_object_insert | ( | int * | type, |
| ... | |||
| ) |
Definition at line 3394 of file plugins.c.
References CFAPI_NONE, CFAPI_POBJECT, FLAG_FREED, FLAG_REMOVED, free_object(), insert_ob_in_map(), insert_ob_in_map_at(), insert_ob_in_ob(), llevError, LOG(), obj::name, QUERY_FLAG, and remove_ob().
Here is the call graph for this function:| void* cfapi_object_learn_spell | ( | int * | type, |
| ... | |||
| ) |
Definition at line 3829 of file plugins.c.
References CFAPI_NONE, and do_learn_spell().
Here is the call graph for this function:| void* cfapi_object_merge | ( | int * | type, |
| ... | |||
| ) |
Wrapper for merge_ob().
| type | Will be CFAPI_POBJECT. |
Definition at line 3512 of file plugins.c.
References CFAPI_POBJECT, and merge_ob().
Here is the call graph for this function:| void* cfapi_object_move | ( | int * | type, |
| ... | |||
| ) |
Moves an object.
Syntax is: cfapi_object_move(&type, kind) where kind is:
| type | unused |
Definition at line 1546 of file plugins.c.
References CFAPI_INT, move_ob(), move_player(), and pl::ob.
Here is the call graph for this function:| void* cfapi_object_on_same_map | ( | int * | type, |
| ... | |||
| ) |
Definition at line 3659 of file plugins.c.
References CFAPI_INT, and on_same_map().
Here is the call graph for this function:| void* cfapi_object_pay_amount | ( | int * | type, |
| ... | |||
| ) |
Wrapper for pay_for_amount().
| type | will be CFAPI_INT. |
Definition at line 3891 of file plugins.c.
References CFAPI_INT, and pay_for_amount().
Here is the call graph for this function:| void* cfapi_object_pay_item | ( | int * | type, |
| ... | |||
| ) |
Wrapper for pay_for_item().
| type | will be CFAPI_INT. |
Definition at line 3914 of file plugins.c.
References CFAPI_INT, and pay_for_item().
Here is the call graph for this function:| void* cfapi_object_pickup | ( | int * | type, |
| ... | |||
| ) |
Definition at line 4246 of file plugins.c.
References CFAPI_NONE, and pick_up().
Here is the call graph for this function:| void* cfapi_object_query_cost | ( | int * | type, |
| ... | |||
| ) |
Wrapper for query_cost().
| type | Will be CFAPI_INT. |
Definition at line 3752 of file plugins.c.
References CFAPI_INT, flags, and query_cost().
Here is the call graph for this function:| void* cfapi_object_query_money | ( | int * | type, |
| ... | |||
| ) |
Wrapper for query_money().
| type | Will be CFAPI_INT. |
Definition at line 3778 of file plugins.c.
References CFAPI_INT, and query_money().
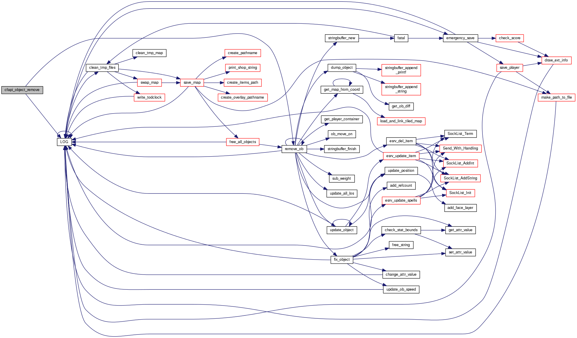
Here is the call graph for this function:| void* cfapi_object_remove | ( | int * | type, |
| ... | |||
| ) |
Definition at line 3224 of file plugins.c.
References CFAPI_NONE, FLAG_REMOVED, llevError, LOG(), obj::name, QUERY_FLAG, and remove_ob().
Here is the call graph for this function:| void* cfapi_object_reset | ( | int * | type, |
| ... | |||
| ) |
Wrapper for clear_reset().
| type | Will be CFAPI_NONE. |
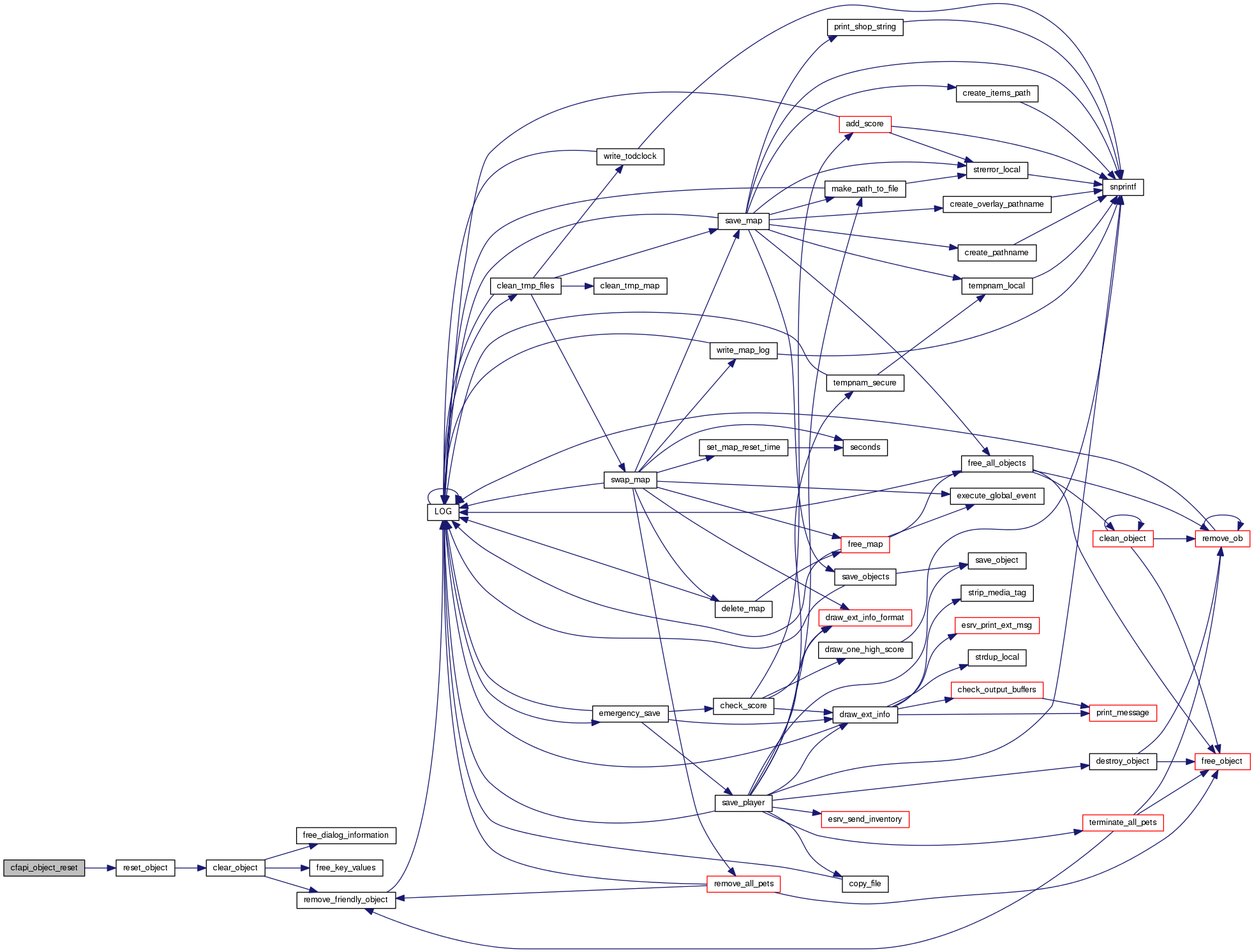
Definition at line 3606 of file plugins.c.
References CFAPI_NONE, and reset_object().
Here is the call graph for this function:| void* cfapi_object_say | ( | int * | type, |
| ... | |||
| ) |
| void* cfapi_object_set_key | ( | int * | type, |
| ... | |||
| ) |
Write a key/value for an object.
| type | will contain CFAPI_SSTRING. |
Definition at line 1613 of file plugins.c.
References CFAPI_INT, and set_ob_key_value().
Here is the call graph for this function:| void* cfapi_object_set_property | ( | int * | type, |
| ... | |||
| ) |
Sets the property of an object. Will send changes to client if required. First argument should be an object*, second an integer.. Will not change an archetype's object.
| type | will contain the type of the first argument used to change the property. |
Definition at line 2459 of file plugins.c.
References obj::above, liv::ac, add_friendly_object(), obj::anim_speed, obj::animation_id, obj::arch, obj::attack_movement, obj::attacktype, pl::bed_x, pl::bed_y, CFAPI_DOUBLE, CFAPI_FLOAT, CFAPI_INT, CFAPI_INT16, CFAPI_LONG, CFAPI_NONE, CFAPI_OBJECT_PROP_AC, CFAPI_OBJECT_PROP_ANIM_SPEED, CFAPI_OBJECT_PROP_ANIMATION, CFAPI_OBJECT_PROP_ATTACK_MOVEMENT, CFAPI_OBJECT_PROP_ATTACK_TYPE, CFAPI_OBJECT_PROP_CHA, CFAPI_OBJECT_PROP_CHEATER, CFAPI_OBJECT_PROP_CHOSEN_SKILL, CFAPI_OBJECT_PROP_CON, CFAPI_OBJECT_PROP_CUSTOM_NAME, CFAPI_OBJECT_PROP_DAM, CFAPI_OBJECT_PROP_DEX, CFAPI_OBJECT_PROP_DIRECTION, CFAPI_OBJECT_PROP_DURATION, CFAPI_OBJECT_PROP_ENEMY, CFAPI_OBJECT_PROP_EXP, CFAPI_OBJECT_PROP_EXP_MULTIPLIER, CFAPI_OBJECT_PROP_FACE, CFAPI_OBJECT_PROP_FACING, CFAPI_OBJECT_PROP_FLAGS, CFAPI_OBJECT_PROP_FP, CFAPI_OBJECT_PROP_FRIENDLY, CFAPI_OBJECT_PROP_GEN_SP_ARMOUR, CFAPI_OBJECT_PROP_GLOW_RADIUS, CFAPI_OBJECT_PROP_GP, CFAPI_OBJECT_PROP_HIDDEN, CFAPI_OBJECT_PROP_HP, CFAPI_OBJECT_PROP_INT, CFAPI_OBJECT_PROP_INVISIBLE_TIME, CFAPI_OBJECT_PROP_ITEM_POWER, CFAPI_OBJECT_PROP_LAST_EAT, CFAPI_OBJECT_PROP_LAST_GRACE, CFAPI_OBJECT_PROP_LAST_HEAL, CFAPI_OBJECT_PROP_LAST_SP, CFAPI_OBJECT_PROP_LEVEL, CFAPI_OBJECT_PROP_LORE, CFAPI_OBJECT_PROP_LUCK, CFAPI_OBJECT_PROP_MAGIC, CFAPI_OBJECT_PROP_MATERIAL, CFAPI_OBJECT_PROP_MATERIAL_NAME, CFAPI_OBJECT_PROP_MAXGP, CFAPI_OBJECT_PROP_MAXHP, CFAPI_OBJECT_PROP_MAXSP, CFAPI_OBJECT_PROP_MESSAGE, CFAPI_OBJECT_PROP_MOVE_STATUS, CFAPI_OBJECT_PROP_NAME, CFAPI_OBJECT_PROP_NAME_PLURAL, CFAPI_OBJECT_PROP_NO_SAVE, CFAPI_OBJECT_PROP_NROF, CFAPI_OBJECT_PROP_OWNER, CFAPI_OBJECT_PROP_PATH_ATTUNED, CFAPI_OBJECT_PROP_PATH_DENIED, CFAPI_OBJECT_PROP_PATH_REPELLED, CFAPI_OBJECT_PROP_PERM_EXP, CFAPI_OBJECT_PROP_PICK_UP, CFAPI_OBJECT_PROP_POW, CFAPI_OBJECT_PROP_RACE, CFAPI_OBJECT_PROP_RESIST, CFAPI_OBJECT_PROP_RUN_AWAY, CFAPI_OBJECT_PROP_SKILL, CFAPI_OBJECT_PROP_SLAYING, CFAPI_OBJECT_PROP_SP, CFAPI_OBJECT_PROP_SPEED, CFAPI_OBJECT_PROP_SPEED_LEFT, CFAPI_OBJECT_PROP_SPELL_ITEM, CFAPI_OBJECT_PROP_STR, CFAPI_OBJECT_PROP_TITLE, CFAPI_OBJECT_PROP_VALUE, CFAPI_OBJECT_PROP_WC, CFAPI_OBJECT_PROP_WEIGHT, CFAPI_OBJECT_PROP_WEIGHT_LIMIT, CFAPI_OBJECT_PROP_WIS, CFAPI_PLAYER_PROP_BED_MAP, CFAPI_PLAYER_PROP_BED_X, CFAPI_PLAYER_PROP_BED_Y, CFAPI_PLAYER_PROP_MARKED_ITEM, CFAPI_PLAYER_PROP_PARTY, CFAPI_PLAYER_PROP_TITLE, CFAPI_POBJECT, CFAPI_PPARTY, CFAPI_SINT64, CFAPI_STRING, liv::Cha, obj::chosen_skill, CLEAR_FLAG, archt::clone, liv::Con, obj::container, obj::contr, copy_message(), obj::count, obj::custom_name, liv::dam, decrease_ob_nr(), liv::Dex, obj::direction, obj::duration, obj::enemy, obj::env, esrv_update_item(), liv::exp, obj::expmul, obj::face, obj::facing, first_player, fix_object(), liv::food, FREE_AND_COPY, obj::gen_sp_armour, get_player_container(), obj::glow_radius, liv::grace, obj::hide, liv::hp, liv::Int, obj::invisible, is_friendly(), obj::item_power, obj::last_eat, obj::last_grace, obj::last_heal, obj::last_sp, obj::level, obj::lore, liv::luck, obj::magic, obj::map, pl::mark, pl::mark_count, obj::material, MAX_BUF, liv::maxgrace, liv::maxhp, liv::maxsp, obj::move_status, obj::name, obj::name_pl, new_faces, pl::next, obj::no_save, obj::nrof, pl::ob, object_get_env_recursive(), P_NEED_UPDATE, pl::party, obj::path_attuned, obj::path_denied, obj::path_repelled, obj::perm_exp, obj::pick_up, PLAYER, liv::Pow, obj::race, remove_friendly_object(), obj::resist, obj::run_away, pl::savebed_map, send_changed_object(), SET_ANIMATION, set_cheat(), SET_FLAG, SET_MAP_FLAGS, set_owner(), obj::skill, obj::slaying, pl::socket, liv::sp, obj::speed, obj::speed_left, obj::spellitem, obj::state, obj::stats, liv::Str, sum_weight(), obj::title, pl::title, obj::type, UP_OBJ_FACE, UPD_NROF, UPD_WEIGHT, update_all_los(), socket_struct::update_look, update_ob_speed(), update_object(), update_position(), obj::value, liv::wc, obj::weight, obj::weight_limit, liv::Wis, obj::x, and obj::y.
Here is the call graph for this function:| void* cfapi_object_split | ( | int * | type, |
| ... | |||
| ) |
Wrapper for get_split_ob().
| type | will be CFAPI_POBJECT. |
Definition at line 3483 of file plugins.c.
References CFAPI_POBJECT, and get_split_ob().
Here is the call graph for this function:| void* cfapi_object_spring_trap | ( | int * | type, |
| ... | |||
| ) |
Definition at line 3677 of file plugins.c.
References CFAPI_NONE, and spring_trap().
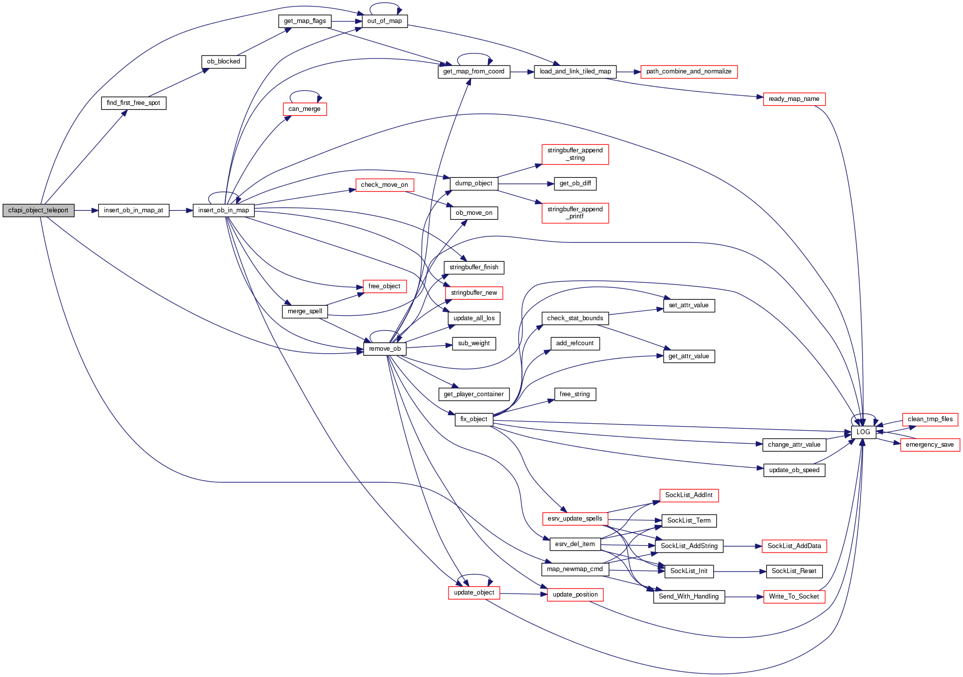
Here is the call graph for this function:| void* cfapi_object_teleport | ( | int * | type, |
| ... | |||
| ) |
Teleports an object at a specified destination if possible.
| type | Will be CFAPI_INT. |
Definition at line 4210 of file plugins.c.
References CFAPI_INT, obj::contr, find_first_free_spot(), FLAG_REMOVED, insert_ob_in_map_at(), map_newmap_cmd(), out_of_map(), PLAYER, QUERY_FLAG, remove_ob(), pl::socket, and obj::type.
Here is the call graph for this function:| void* cfapi_object_transfer | ( | int * | type, |
| ... | |||
| ) |
Object transfer. Parameters are object*, int meaning: 0: call to transfer_ob() 1: call to insert_ob_in_map_at() 2: call to move_to()
Definition at line 3941 of file plugins.c.
References CFAPI_INT, CFAPI_NONE, CFAPI_POBJECT, mapdef::enter_x, mapdef::enter_y, insert_ob_in_map_at(), move_to(), and transfer_ob().
Here is the call graph for this function:| void* cfapi_object_transmute | ( | int * | type, |
| ... | |||
| ) |
Definition at line 3206 of file plugins.c.
References CFAPI_NONE, and transmute_materialname().
Here is the call graph for this function:| void* cfapi_object_update | ( | int * | type, |
| ... | |||
| ) |
Wrapper for update_object().
| type | Will be CFAPI_NONE. |
Definition at line 3562 of file plugins.c.
References CFAPI_NONE, and update_object().
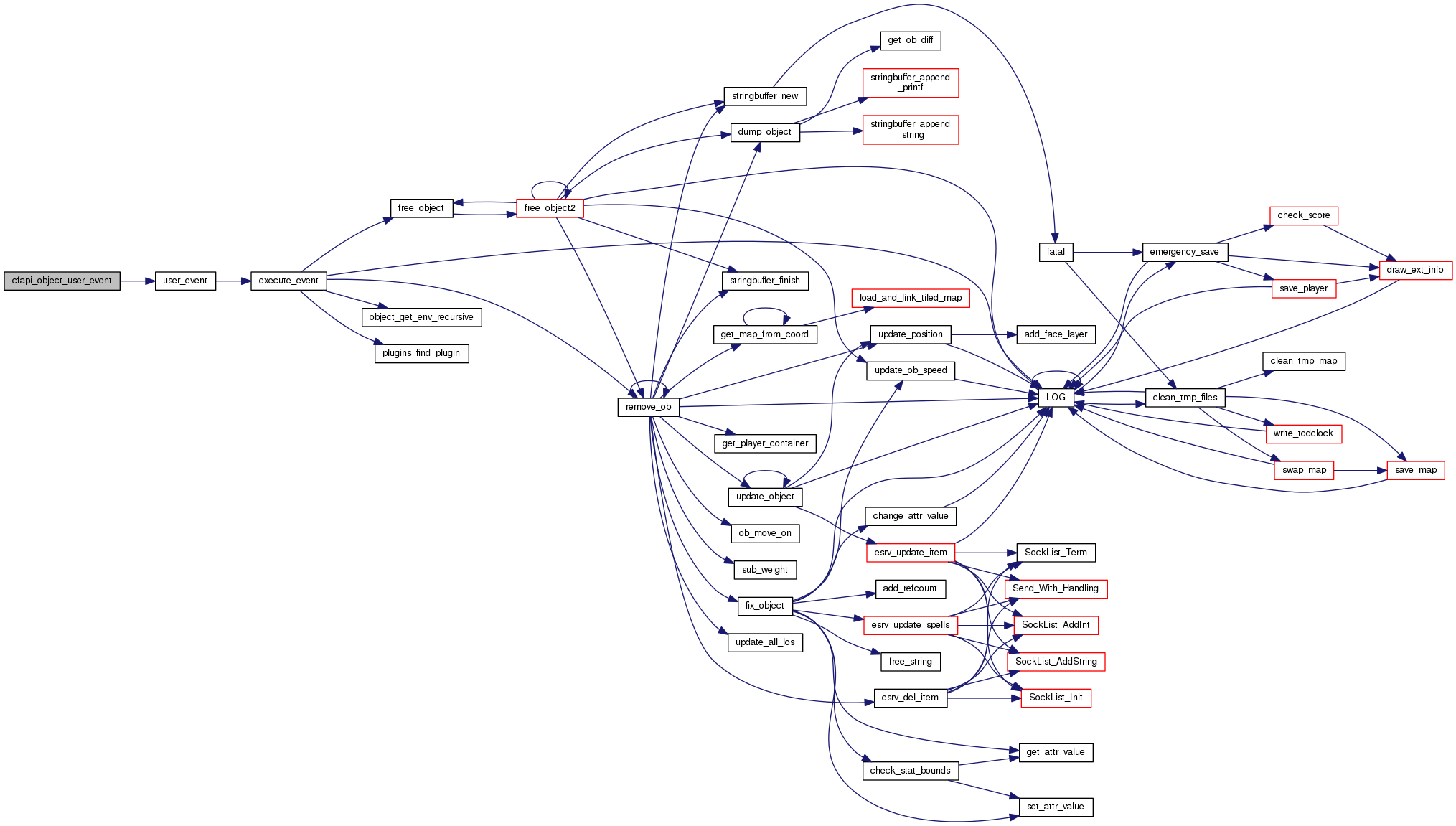
Here is the call graph for this function:| void* cfapi_object_user_event | ( | int * | type, |
| ... | |||
| ) |
Definition at line 4530 of file plugins.c.
References CFAPI_INT, and user_event().
Here is the call graph for this function:| void* cfapi_party_get_property | ( | int * | type, |
| ... | |||
| ) |
Party-related functions.
| type | data type returned. |
Definition at line 4320 of file plugins.c.
References CFAPI_NONE, CFAPI_PARTY_PROP_NAME, CFAPI_PARTY_PROP_NEXT, CFAPI_PARTY_PROP_PASSWORD, CFAPI_PARTY_PROP_PLAYER, CFAPI_PPARTY, CFAPI_PPLAYER, CFAPI_SSTRING, obj::contr, first_player, get_firstparty(), party_struct::next, pl::next, party_struct::partyname, and party_struct::passwd.
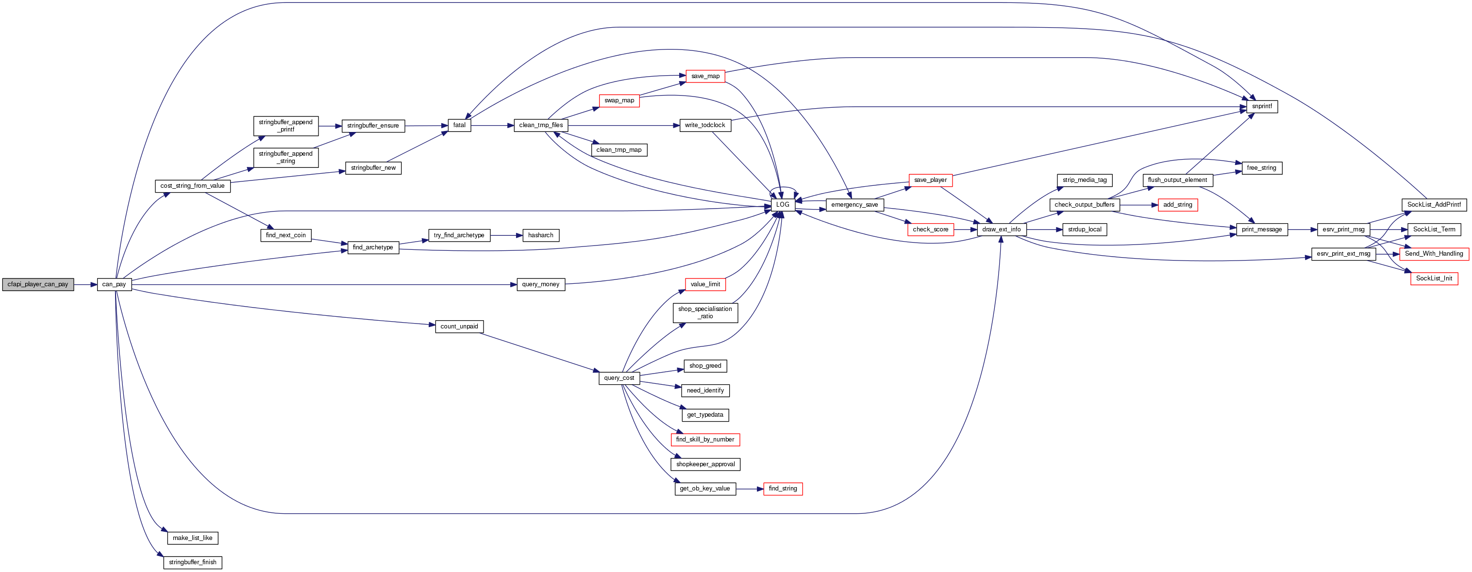
Here is the call graph for this function:| void* cfapi_player_can_pay | ( | int * | type, |
| ... | |||
| ) |
| void* cfapi_player_find | ( | int * | type, |
| ... | |||
| ) |
Wrapper for find_player_partial_name().
| type | will be CFAPI_PPLAYER. |
Definition at line 4118 of file plugins.c.
References CFAPI_PPLAYER, and find_player_partial_name().
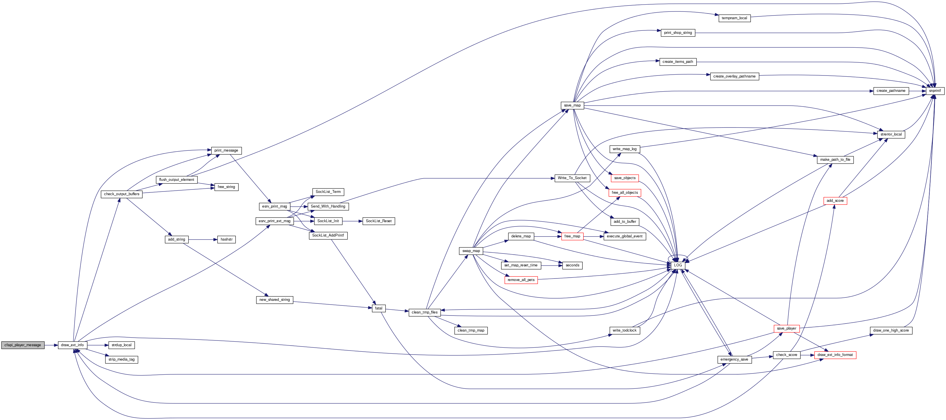
Here is the call graph for this function:| void* cfapi_player_message | ( | int * | type, |
| ... | |||
| ) |
Definition at line 4134 of file plugins.c.
References CFAPI_NONE, draw_ext_info(), flags, MSG_SUBTYPE_NONE, and MSG_TYPE_MISC.
Here is the call graph for this function:| void* cfapi_region_get_property | ( | int * | type, |
| ... | |||
| ) |
Regions-related functions.
| type | data type returned. |
Return values.
Definition at line 4378 of file plugins.c.
References CFAPI_NONE, CFAPI_PREGION, CFAPI_REGION_PROP_LONGNAME, CFAPI_REGION_PROP_MESSAGE, CFAPI_REGION_PROP_NAME, CFAPI_REGION_PROP_NEXT, CFAPI_REGION_PROP_PARENT, CFAPI_SSTRING, first_region, regiondef::longname, regiondef::msg, regiondef::name, regiondef::next, and regiondef::parent.
| void* cfapi_set_random_map_variable | ( | int * | type, |
| ... | |||
| ) |
Wrapper for set_random_map_variable().
| type | unused. |
Definition at line 4485 of file plugins.c.
References CFAPI_INT, and set_random_map_variable().
Here is the call graph for this function:| void* cfapi_system_add_string | ( | int * | type, |
| ... | |||
| ) |
Wrapper for add_string().
| type | will be CFAPI_SSTRING. |
Definition at line 756 of file plugins.c.
References add_string(), and CFAPI_SSTRING.
Here is the call graph for this function:| void* cfapi_system_check_path | ( | int * | type, |
| ... | |||
| ) |
Wrapper for check_path().
| type | will be CFAPI_INT. |
Definition at line 822 of file plugins.c.
References CFAPI_INT, and check_path().
Here is the call graph for this function:| void* cfapi_system_directory | ( | int * | type, |
| ... | |||
| ) |
Definition at line 867 of file plugins.c.
References CFAPI_STRING, Settings::confdir, Settings::datadir, Settings::localdir, Settings::mapdir, Settings::playerdir, settings, Settings::tmpdir, and Settings::uniquedir.
| void* cfapi_system_find_animation | ( | int * | type, |
| ... | |||
| ) |
Wrapper for find_animation().
| type | will be CFAPI_INT. |
Definition at line 648 of file plugins.c.
References CFAPI_INT, and find_animation().
Here is the call graph for this function:| void* cfapi_system_find_face | ( | int * | type, |
| ... | |||
| ) |
Wrapper for find_face().
| type | will be CFAPI_INT. |
Definition at line 670 of file plugins.c.
References CFAPI_INT, and find_face().
Here is the call graph for this function:| void* cfapi_system_find_string | ( | int * | type, |
| ... | |||
| ) |
Wrapper for find_string().
| type | will be CFAPI_SSTRING. |
Definition at line 800 of file plugins.c.
References CFAPI_SSTRING, and find_string().
Here is the call graph for this function:| void* cfapi_system_re_cmp | ( | int * | type, |
| ... | |||
| ) |
Wrapper for re_cmp().
| type | will be CFAPI_STRING. |
Definition at line 848 of file plugins.c.
References CFAPI_STRING, and re_cmp().
Here is the call graph for this function:| void* cfapi_system_register_global_event | ( | int * | type, |
| ... | |||
| ) |
Definition at line 709 of file plugins.c.
References CFAPI_NONE, _crossfire_plugin::gevent, and plugins_find_plugin().
Here is the call graph for this function:| void* cfapi_system_remove_string | ( | int * | type, |
| ... | |||
| ) |
Wrapper for free_string().
| type | will be CFAPI_NONE. |
Definition at line 779 of file plugins.c.
References CFAPI_NONE, and free_string().
Here is the call graph for this function:| void* cfapi_system_strdup_local | ( | int * | type, |
| ... | |||
| ) |
Wrapper for strdup_local().
| type | will be CFAPI_STRING. |
Definition at line 694 of file plugins.c.
References CFAPI_STRING, and strdup_local().
Here is the call graph for this function:| void* cfapi_system_unregister_global_event | ( | int * | type, |
| ... | |||
| ) |
Definition at line 729 of file plugins.c.
References CFAPI_NONE, _crossfire_plugin::gevent, and plugins_find_plugin().
Here is the call graph for this function:| void* cfapi_timer_create | ( | int * | type, |
| ... | |||
| ) |
Wrapper for cfapi_timer_create().
| type | unused |
Additional parameters:
Definition at line 1010 of file plugins.c.
References CFAPI_INT, cftimer_create(), cftimer_find_free_id(), TIMER_ERR_ID, and TIMER_ERR_NONE.
Here is the call graph for this function:| void* cfapi_timer_destroy | ( | int * | type, |
| ... | |||
| ) |
Wrapper for cftimer_destroy().
| type | will be CFAPI_INT. |
Additional parameters:
Definition at line 1046 of file plugins.c.
References CFAPI_INT, and cftimer_destroy().
Here is the call graph for this function:| void cleanupPlugins | ( | void | ) |
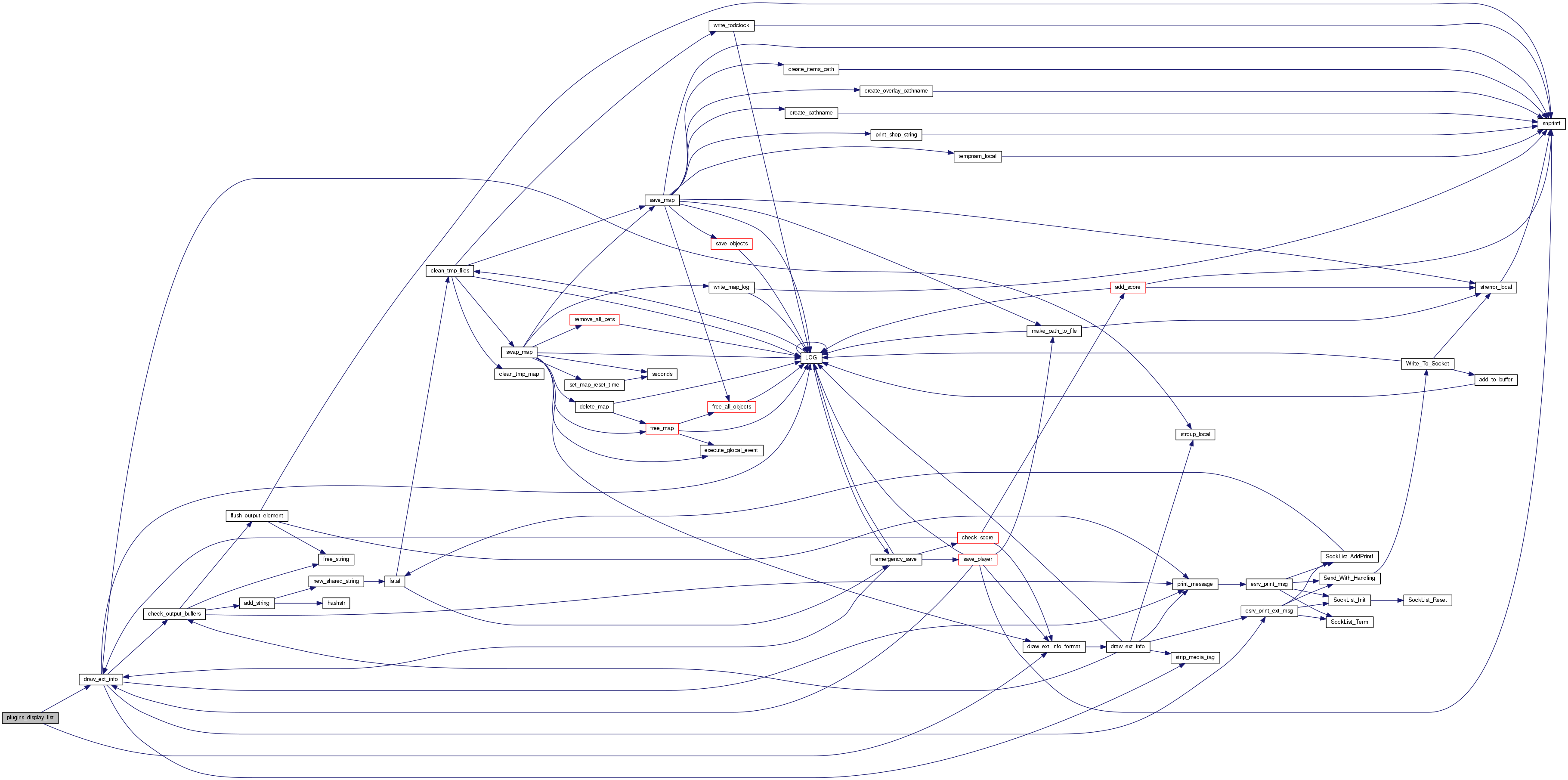
Call closePlugin() on the various plugins, used at server shutdown.
Definition at line 4623 of file plugins.c.
References _crossfire_plugin::closefunc, _crossfire_plugin::next, and plugin_number.
Referenced by cleanup().
Here is the caller graph for this function:
|
static |
Utility function to copy the string to op->msg and ensure there is a final newline.
| op | object to copy to. |
| msg | message to copy. |
Definition at line 2427 of file plugins.c.
References fatal(), FREE_AND_COPY, obj::msg, OUT_OF_MEMORY, and snprintf().
Referenced by cfapi_object_set_property().
Here is the call graph for this function:
Here is the caller graph for this function:| int execute_event | ( | object * | op, |
| int | eventcode, | ||
| object * | activator, | ||
| object * | third, | ||
| const char * | message, | ||
| int | fix | ||
| ) |
Definition at line 213 of file plugins.c.
References obj::below, EVENT_CONNECTOR, _crossfire_plugin::eventfunc, FLAG_UNIQUE, free_object(), obj::inv, llevDebug, llevError, LOG(), obj::map, obj::name, mapdef::name, object_get_env_recursive(), plugins_find_plugin(), QUERY_FLAG, remove_ob(), obj::slaying, obj::subtype, obj::title, obj::type, obj::x, and obj::y.
Referenced by user_event().
Here is the call graph for this function:
Here is the caller graph for this function:| int execute_global_event | ( | int | eventcode, |
| ... | |||
| ) |
Definition at line 274 of file plugins.c.
References EVENT_BORN, EVENT_CLOCK, EVENT_CRASH, EVENT_GKILL, EVENT_KICK, EVENT_LOGIN, EVENT_LOGOUT, EVENT_MAPENTER, EVENT_MAPLEAVE, EVENT_MAPLOAD, EVENT_MAPRESET, EVENT_MAPUNLOAD, EVENT_MUZZLE, EVENT_PLAYER_DEATH, EVENT_REMOVE, EVENT_SHOUT, EVENT_TELL, _crossfire_plugin::gevent, and _crossfire_plugin::next.
| command_array_struct* find_plugin_command | ( | char * | cmd, |
| object * | op | ||
| ) |
Definition at line 4568 of file plugins.c.
References _crossfire_plugin::next, and _crossfire_plugin::propfunc.
Referenced by execute_newserver_command().
Here is the caller graph for this function:| int initPlugins | ( | void | ) |
Definition at line 4588 of file plugins.c.
References closedir(), dirent::d_name, LIBDIR, llevInfo, LOG(), MAX_BUF, opendir(), PLUGIN_SUFFIX, plugins_init_plugin(), readdir(), and snprintf().
Referenced by server_main().
Here is the call graph for this function:
Here is the caller graph for this function:| void plugins_display_list | ( | object * | op | ) |
Definition at line 622 of file plugins.c.
References draw_ext_info(), draw_ext_info_format(), _crossfire_plugin::fullname, _crossfire_plugin::id, MSG_TYPE_COMMAND, MSG_TYPE_COMMAND_DEBUG, NDI_UNIQUE, and _crossfire_plugin::next.
Referenced by command_listplugins().
Here is the call graph for this function:
Here is the caller graph for this function:| crossfire_plugin* plugins_find_plugin | ( | const char * | id | ) |
Definition at line 604 of file plugins.c.
References _crossfire_plugin::id, and _crossfire_plugin::next.
Referenced by cfapi_system_register_global_event(), cfapi_system_unregister_global_event(), and execute_event().
Here is the caller graph for this function:| int plugins_init_plugin | ( | const char * | libfile | ) |
Definition at line 455 of file plugins.c.
References cfapi_get_hooks(), _crossfire_plugin::closefunc, _crossfire_plugin::eventfunc, _crossfire_plugin::fullname, _crossfire_plugin::gevent, _crossfire_plugin::id, _crossfire_plugin::libptr, LIBPTRTYPE, llevError, LOG(), _crossfire_plugin::next, NR_EVENTS, plugin_number, plugins_dlclose, plugins_dlerror, plugins_dlopen, plugins_dlsym, _crossfire_plugin::prev, and _crossfire_plugin::propfunc.
Referenced by command_loadplugin(), and initPlugins().
Here is the call graph for this function:
Here is the caller graph for this function:| int plugins_remove_plugin | ( | const char * | id | ) |
Definition at line 566 of file plugins.c.
References _crossfire_plugin::closefunc, _crossfire_plugin::id, _crossfire_plugin::libptr, _crossfire_plugin::next, plugin_number, plugins_dlclose, and _crossfire_plugin::prev.
Referenced by command_unloadplugin().
Here is the caller graph for this function:
|
static |
Notify clients about a changed object.
| op | the object that has changed |
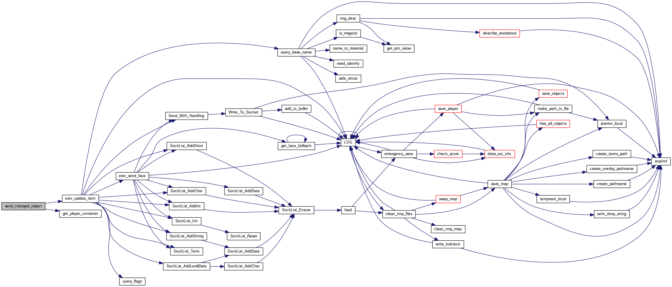
Definition at line 184 of file plugins.c.
References obj::above, obj::container, obj::contr, obj::env, esrv_update_item(), first_player, get_player_container(), pl::next, pl::ob, PLAYER, pl::socket, obj::type, UPD_ALL, and socket_struct::update_look.
Referenced by cfapi_object_set_property().
Here is the call graph for this function:
Here is the caller graph for this function:Definition at line 209 of file plugins.c.
References EVENT_USER, and execute_event().
Referenced by cfapi_object_user_event().
Here is the call graph for this function:
Here is the caller graph for this function:
|
static |
| int plugin_number = 0 |
Definition at line 154 of file plugins.c.
Referenced by cleanupPlugins(), plugins_init_plugin(), and plugins_remove_plugin().
| crossfire_plugin* plugins_list = NULL |