Crossfire Server, Branches 1.12  R18729
cfpython.c File Reference
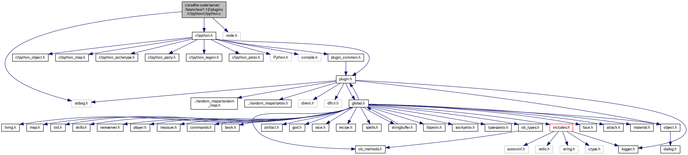
#include <cfpython.h>
#include <stdarg.h>
#include <node.h>
+ Include dependency graph for cfpython.c:

Go to the source code of this file.

Data Structures

struct  CFConstant
 
struct  pycode_cache_entry
 

Macros

#define PYTHON_CACHE_SIZE   16 /* number of python scripts to store the bytecode of at a time */
 
#define PYTHON_DEBUG   /* give us some general infos out */
 

Functions

static void addConstants (PyObject *module, const char *name, const CFConstant *constants)
 
static void addSimpleConstants (PyObject *module, const char *name, const CFConstant *constants)
 
CF_PLUGIN void * cfpython_globalEventListener (int *type,...)
 
CF_PLUGIN int cfpython_runPluginCommand (object *op, char *params)
 
CF_PLUGIN int closePlugin (void)
 
static PyCodeObject * compilePython (char *filename)
 
static PyObject * createCFObject (PyObject *self, PyObject *args)
 
static PyObject * createCFObjectByName (PyObject *self, PyObject *args)
 
static PyObject * createMap (PyObject *self, PyObject *args)
 
static PyObject * destroyTimer (PyObject *self, PyObject *args)
 
static int do_script (CFPContext *context, int silent)
 
CF_PLUGIN void * eventListener (int *type,...)
 
static PyObject * findAnimation (PyObject *self, PyObject *args)
 
static PyObject * findFace (PyObject *self, PyObject *args)
 
static PyObject * findPlayer (PyObject *self, PyObject *args)
 
static void freeContext (CFPContext *context)
 
static PyObject * getArchetypes (PyObject *self, PyObject *args)
 
static PyObject * getCFPythonVersion (PyObject *self, PyObject *args)
 
static PyObject * getConfigDirectory (PyObject *self, PyObject *args)
 
static PyObject * getDataDirectory (PyObject *self, PyObject *args)
 
static PyObject * getEvent (PyObject *self, PyObject *args)
 
static PyObject * getFriendlyList (PyObject *self, PyObject *args)
 
static PyObject * getLocalDirectory (PyObject *self, PyObject *args)
 
static PyObject * getMapDirectory (PyObject *self, PyObject *args)
 
static PyObject * getMapHasBeenLoaded (PyObject *self, PyObject *args)
 
static PyObject * getMaps (PyObject *self, PyObject *args)
 
static PyObject * getMonthName (PyObject *self, PyObject *args)
 
static PyObject * getParties (PyObject *self, PyObject *args)
 
static PyObject * getPeriodofdayName (PyObject *self, PyObject *args)
 
static PyObject * getPlayerDirectory (PyObject *self, PyObject *args)
 
static PyObject * getPlayers (PyObject *self, PyObject *args)
 
CF_PLUGIN void * getPluginProperty (int *type,...)
 
static PyObject * getPrivateDictionary (PyObject *self, PyObject *args)
 
static PyObject * getRegions (PyObject *self, PyObject *args)
 
static PyObject * getReturnValue (PyObject *self, PyObject *args)
 
static PyObject * getScriptName (PyObject *self, PyObject *args)
 
static PyObject * getScriptParameters (PyObject *self, PyObject *args)
 
static PyObject * getSeasonName (PyObject *self, PyObject *args)
 
static PyObject * getSharedDictionary (PyObject *self, PyObject *args)
 
static PyObject * getTempDirectory (PyObject *self, PyObject *args)
 
static PyObject * getTime (PyObject *self, PyObject *args)
 
static PyObject * getUniqueDirectory (PyObject *self, PyObject *args)
 
static PyObject * getWeekdayName (PyObject *self, PyObject *args)
 
static PyObject * getWhatIsMessage (PyObject *self, PyObject *args)
 
static PyObject * getWhoAmI (PyObject *self, PyObject *args)
 
static PyObject * getWhoIsActivator (PyObject *self, PyObject *args)
 
static PyObject * getWhoIsThird (PyObject *self, PyObject *args)
 
PyMODINIT_FUNC initcjson (void)
 
static void initConstants (PyObject *module)
 
static void initContextStack (void)
 
CF_PLUGIN int initPlugin (const char *iversion, f_plug_api gethooksptr)
 
static PyObject * log_message (PyObject *self, PyObject *args)
 
static PyObject * matchString (PyObject *self, PyObject *args)
 
static CFPContextpopContext (void)
 
CF_PLUGIN int postInitPlugin (void)
 
static void pushContext (CFPContext *context)
 
static PyObject * readyMap (PyObject *self, PyObject *args)
 
static PyObject * registerCommand (PyObject *self, PyObject *args)
 
static PyObject * registerGEvent (PyObject *self, PyObject *args)
 
static void set_exception (const char *fmt,...)
 
static PyObject * setReturnValue (PyObject *self, PyObject *args)
 
static PyObject * unregisterGEvent (PyObject *self, PyObject *args)
 

Variables

static PyObject * CFPythonError
 
static PyMethodDef CFPythonMethods []
 
CFPContextcontext_stack
 
static int current_command = -999
 
CFPContextcurrent_context
 
static PythonCmd CustomCommand [NR_CUSTOM_CMD]
 
static PyObject * private_data = NULL
 
static pycode_cache_entry pycode_cache [PYTHON_CACHE_SIZE]
 
static PyObject * shared_data = NULL
 

Macro Definition Documentation

#define PYTHON_CACHE_SIZE   16 /* number of python scripts to store the bytecode of at a time */

Definition at line 65 of file cfpython.c.

Referenced by compilePython().

#define PYTHON_DEBUG   /* give us some general infos out */

Definition at line 64 of file cfpython.c.

Function Documentation

static void addConstants ( PyObject *  module,
const char *  name,
const CFConstant constants 
)
static

Definition at line 818 of file cfpython.c.

Referenced by initConstants().

+ Here is the caller graph for this function:

static void addSimpleConstants ( PyObject *  module,
const char *  name,
const CFConstant constants 
)
static

Do half the job of addConstants. It only Set constantc, but not a hashtable to get constant names from values. To be used for collections of constants which are not unique but still are usefull for scripts

Definition at line 852 of file cfpython.c.

Referenced by initConstants().

+ Here is the caller graph for this function:

CF_PLUGIN int cfpython_runPluginCommand ( object op,
char *  params 
)
CF_PLUGIN int closePlugin ( void  )

Close the plugin.

Closes the sqlite database.

Returns
0.

Definition at line 1546 of file cfpython.c.

References cf_log(), and llevDebug.

+ Here is the call graph for this function:

static PyCodeObject* compilePython ( char *  filename)
static

Outputs the compiled bytecode for a given python file, using in-memory caching of bytecode

Definition at line 685 of file cfpython.c.

References pycode_cache_entry::cached_time, cf_add_string(), cf_free_string(), cf_log(), pycode_cache_entry::code, pycode_cache_entry::file, llevDebug, PYTHON_CACHE_SIZE, and replace().

Referenced by do_script().

+ Here is the call graph for this function:

+ Here is the caller graph for this function:

static PyObject * createCFObject ( PyObject *  self,
PyObject *  args 
)
static

Definition at line 218 of file cfpython.c.

References cf_create_object(), and Crossfire_Object_wrap().

+ Here is the call graph for this function:

static PyObject * createCFObjectByName ( PyObject *  self,
PyObject *  args 
)
static

Definition at line 226 of file cfpython.c.

References cf_create_object_by_name(), and Crossfire_Object_wrap().

+ Here is the call graph for this function:

static PyObject * createMap ( PyObject *  self,
PyObject *  args 
)
static

Definition at line 303 of file cfpython.c.

References cf_get_empty_map(), and Crossfire_Map_wrap().

+ Here is the call graph for this function:

static PyObject * destroyTimer ( PyObject *  self,
PyObject *  args 
)
static

Definition at line 549 of file cfpython.c.

References cf_timer_destroy().

+ Here is the call graph for this function:

static int do_script ( CFPContext context,
int  silent 
)
static

Definition at line 777 of file cfpython.c.

References compilePython(), pushContext(), and _cfpcontext::script.

Referenced by cfpython_globalEventListener(), cfpython_runPluginCommand(), and eventListener().

+ Here is the call graph for this function:

+ Here is the caller graph for this function:

CF_PLUGIN void* eventListener ( int *  type,
  ... 
)

Handles an object-related event. Doesn't do anything.

Parameters
typeignored.
Returns
pointer to an int containing 0.
Todo:
build from current map's path, probably

Definition at line 1504 of file cfpython.c.

References _cfpcontext::activator, cf_get_maps_directory(), Crossfire_Object_wrap(), do_script(), _cfpcontext::event, _cfpcontext::event_code, _cfpcontext::fix, freeContext(), _cfpcontext::message, obj::name, _cfpcontext::options, popContext(), _cfpcontext::returnvalue, _cfpcontext::script, obj::slaying, snprintf(), _cfpcontext::third, and _cfpcontext::who.

+ Here is the call graph for this function:

static PyObject * findAnimation ( PyObject *  self,
PyObject *  args 
)
static

Definition at line 609 of file cfpython.c.

References cf_find_animation().

+ Here is the call graph for this function:

static PyObject * findFace ( PyObject *  self,
PyObject *  args 
)
static

Definition at line 565 of file cfpython.c.

References cf_find_face().

+ Here is the call graph for this function:

static PyObject * findPlayer ( PyObject *  self,
PyObject *  args 
)
static

Definition at line 273 of file cfpython.c.

References cf_player_find(), Crossfire_Object_wrap(), and pl::ob.

+ Here is the call graph for this function:

static void freeContext ( CFPContext context)
static

Definition at line 676 of file cfpython.c.

References _cfpcontext::activator, _cfpcontext::event, _cfpcontext::third, and _cfpcontext::who.

Referenced by cfpython_globalEventListener(), cfpython_runPluginCommand(), and eventListener().

+ Here is the caller graph for this function:

static PyObject * getArchetypes ( PyObject *  self,
PyObject *  args 
)
static

Definition at line 416 of file cfpython.c.

References cf_archetype_get_first(), cf_archetype_get_next(), and Crossfire_Archetype_wrap().

+ Here is the call graph for this function:

static PyObject * getCFPythonVersion ( PyObject *  self,
PyObject *  args 
)
static

Definition at line 238 of file cfpython.c.

static PyObject * getConfigDirectory ( PyObject *  self,
PyObject *  args 
)
static

Definition at line 327 of file cfpython.c.

References cf_get_directory().

+ Here is the call graph for this function:

static PyObject * getDataDirectory ( PyObject *  self,
PyObject *  args 
)
static

Definition at line 339 of file cfpython.c.

References cf_get_directory().

+ Here is the call graph for this function:

static PyObject * getEvent ( PyObject *  self,
PyObject *  args 
)
static

Definition at line 389 of file cfpython.c.

References _cfpcontext::event.

static PyObject * getFriendlyList ( PyObject *  self,
PyObject *  args 
)
static

Definition at line 481 of file cfpython.c.

References cf_friendlylist_get_first(), cf_friendlylist_get_next(), and Crossfire_Object_wrap().

+ Here is the call graph for this function:

static PyObject * getLocalDirectory ( PyObject *  self,
PyObject *  args 
)
static

Definition at line 331 of file cfpython.c.

References cf_get_directory().

+ Here is the call graph for this function:

static PyObject * getMapDirectory ( PyObject *  self,
PyObject *  args 
)
static

Definition at line 315 of file cfpython.c.

References cf_get_directory().

+ Here is the call graph for this function:

static PyObject * getMapHasBeenLoaded ( PyObject *  self,
PyObject *  args 
)
static

Definition at line 557 of file cfpython.c.

References cf_map_has_been_loaded(), and Crossfire_Map_wrap().

+ Here is the call graph for this function:

static PyObject * getMaps ( PyObject *  self,
PyObject *  args 
)
static

Definition at line 442 of file cfpython.c.

References cf_map_get_first(), cf_map_get_map_property(), CFAPI_MAP_PROP_NEXT, and Crossfire_Map_wrap().

+ Here is the call graph for this function:

static PyObject * getMonthName ( PyObject *  self,
PyObject *  args 
)
static

Definition at line 625 of file cfpython.c.

References cf_get_month_name().

+ Here is the call graph for this function:

static PyObject * getParties ( PyObject *  self,
PyObject *  args 
)
static

Definition at line 455 of file cfpython.c.

References cf_party_get_first(), cf_party_get_next(), and Crossfire_Party_wrap().

+ Here is the call graph for this function:

static PyObject * getPeriodofdayName ( PyObject *  self,
PyObject *  args 
)
static

Definition at line 641 of file cfpython.c.

References cf_get_periodofday_name().

+ Here is the call graph for this function:

static PyObject * getPlayerDirectory ( PyObject *  self,
PyObject *  args 
)
static

Definition at line 335 of file cfpython.c.

References cf_get_directory().

+ Here is the call graph for this function:

static PyObject * getPlayers ( PyObject *  self,
PyObject *  args 
)
static

Definition at line 429 of file cfpython.c.

References cf_object_get_object_property(), CFAPI_PLAYER_PROP_NEXT, and Crossfire_Object_wrap().

+ Here is the call graph for this function:

CF_PLUGIN void* getPluginProperty ( int *  type,
  ... 
)

Gets a plugin property.

Parameters
typeignored.
Returns
  • the name, if asked for 'Identification'.
  • the version, if asked for 'FullName'.
  • NULL else.

Definition at line 1224 of file cfpython.c.

References cfpython_runPluginCommand(), current_command, command_array_struct::func, command_array_struct::name, PythonCmdStruct::name, NR_CUSTOM_CMD, PLUGIN_NAME, PLUGIN_VERSION, snprintf(), and command_array_struct::time.

+ Here is the call graph for this function:

static PyObject * getPrivateDictionary ( PyObject *  self,
PyObject *  args 
)
static

Definition at line 398 of file cfpython.c.

References private_data, and _cfpcontext::script.

static PyObject * getRegions ( PyObject *  self,
PyObject *  args 
)
static

Definition at line 468 of file cfpython.c.

References cf_region_get_first(), cf_region_get_next(), and Crossfire_Region_wrap().

+ Here is the call graph for this function:

static PyObject * getReturnValue ( PyObject *  self,
PyObject *  args 
)
static

Definition at line 244 of file cfpython.c.

References _cfpcontext::returnvalue.

static PyObject * getScriptName ( PyObject *  self,
PyObject *  args 
)
static

Definition at line 377 of file cfpython.c.

References _cfpcontext::script.

static PyObject * getScriptParameters ( PyObject *  self,
PyObject *  args 
)
static

Definition at line 381 of file cfpython.c.

References _cfpcontext::options.

static PyObject * getSeasonName ( PyObject *  self,
PyObject *  args 
)
static

Definition at line 617 of file cfpython.c.

References cf_get_season_name().

+ Here is the call graph for this function:

static PyObject * getSharedDictionary ( PyObject *  self,
PyObject *  args 
)
static

Definition at line 411 of file cfpython.c.

References shared_data.

static PyObject * getTempDirectory ( PyObject *  self,
PyObject *  args 
)
static

Definition at line 323 of file cfpython.c.

References cf_get_directory().

+ Here is the call graph for this function:

static PyObject * getTime ( PyObject *  self,
PyObject *  args 
)
static
static PyObject * getUniqueDirectory ( PyObject *  self,
PyObject *  args 
)
static

Definition at line 319 of file cfpython.c.

References cf_get_directory().

+ Here is the call graph for this function:

static PyObject * getWeekdayName ( PyObject *  self,
PyObject *  args 
)
static

Definition at line 633 of file cfpython.c.

References cf_get_weekday_name().

+ Here is the call graph for this function:

static PyObject * getWhatIsMessage ( PyObject *  self,
PyObject *  args 
)
static

Definition at line 370 of file cfpython.c.

References _cfpcontext::message.

static PyObject * getWhoAmI ( PyObject *  self,
PyObject *  args 
)
static

Definition at line 343 of file cfpython.c.

References _cfpcontext::who.

static PyObject * getWhoIsActivator ( PyObject *  self,
PyObject *  args 
)
static

Definition at line 352 of file cfpython.c.

References _cfpcontext::activator.

static PyObject * getWhoIsThird ( PyObject *  self,
PyObject *  args 
)
static

Definition at line 361 of file cfpython.c.

References _cfpcontext::third.

PyMODINIT_FUNC initcjson ( void  )

Definition at line 1108 of file cjson.c.

References cjson_methods, JSON_DecodeError, JSON_EncodeError, JSON_Error, and MODULE_VERSION.

Referenced by initPlugin().

+ Here is the caller graph for this function:

static void initConstants ( PyObject *  module)
static

Definition at line 873 of file cfpython.c.

References addConstants(), addSimpleConstants(), ALTAR, AMULET, ARMOUR, ARMOUR_IMPROVER, ARROW, AT_ACID, AT_BLIND, AT_CANCELLATION, AT_CHAOS, AT_COLD, AT_CONFUSION, AT_COUNTERSPELL, AT_DEATH, AT_DEPLETE, AT_DISEASE, AT_DRAIN, AT_ELECTRICITY, AT_FEAR, AT_FIRE, AT_GHOSTHIT, AT_GODPOWER, AT_HOLYWORD, AT_INTERNAL, AT_LIFE_STEALING, AT_MAGIC, AT_PARALYZE, AT_PHYSICAL, AT_POISON, AT_SLOW, AT_TURN_UNDEAD, AT_WEAPONMAGIC, ATNR_ACID, ATNR_BLIND, ATNR_CANCELLATION, ATNR_CHAOS, ATNR_COLD, ATNR_CONFUSION, ATNR_COUNTERSPELL, ATNR_DEATH, ATNR_DEPLETE, ATNR_DISEASE, ATNR_DRAIN, ATNR_ELECTRICITY, ATNR_FEAR, ATNR_FIRE, ATNR_GHOSTHIT, ATNR_GODPOWER, ATNR_HOLYWORD, ATNR_INTERNAL, ATNR_LIFE_STEALING, ATNR_MAGIC, ATNR_PARALYZE, ATNR_PHYSICAL, ATNR_POISON, ATNR_SLOW, ATNR_TURN_UNDEAD, ATNR_WEAPONMAGIC, BATTLEGROUND, BLINDNESS, BOOK, BOOTS, BOW, BRACERS, BUILDER, BUTTON, CF_HANDLE, CHECK_INV, CLASS, CLOAK, CLOCK, CLOSE_CON, CONTAINER, CONVERTER, CORPSE, CREATOR, DAYS_PER_WEEK, DEAD_OBJECT, DEEP_SWAMP, DETECTOR, DIRECTOR, DISEASE, DOOR, DRINK, DUPLICATOR, EARTHWALL, ENCOUNTER, EVENT_APPLY, EVENT_ATTACK, EVENT_BORN, EVENT_CLOCK, EVENT_CLOSE, EVENT_CONNECTOR, EVENT_CRASH, EVENT_DEATH, EVENT_DESTROY, EVENT_DROP, EVENT_GKILL, EVENT_KICK, EVENT_LOGIN, EVENT_LOGOUT, EVENT_MAPENTER, EVENT_MAPLEAVE, EVENT_MAPLOAD, EVENT_MAPRESET, EVENT_MAPUNLOAD, EVENT_MUZZLE, EVENT_PICKUP, EVENT_PLAYER_DEATH, EVENT_REMOVE, EVENT_SAY, EVENT_SHOUT, EVENT_STOP, EVENT_TELL, EVENT_THROW, EVENT_TIME, EVENT_TIMER, EVENT_TRIGGER, EVENT_USER, EXIT, EXPERIENCE, F_BUY, F_IDENTIFIED, F_NO_BARGAIN, F_NOT_CURSED, F_SELL, F_TRUE, FIREWALL, FLESH, FLOOR, FOOD, FORCE, GATE, GEM, GIRDLE, GLOVES, GOD, GOLEM, GRIMREAPER, HELMET, HOLE, HOLY_ALTAR, HORN, HOURS_PER_DAY, IDENTIFY_ALTAR, INORGANIC, KEY, LAMP, LIGHTER, LOCKED_DOOR, MAGIC_EAR, MAP, MARKER, MATERIAL, MISC_OBJECT, MONEY, MONSTER, MONTHS_PER_YEAR, MOOD_FLOOR, MOVE_ALL, MOVE_BOAT, MOVE_FLY_HIGH, MOVE_FLY_LOW, MOVE_FLYING, MOVE_SWIM, MOVE_WALK, NDI_ALL, NDI_BLACK, NDI_BLUE, NDI_BROWN, NDI_DK_ORANGE, NDI_GOLD, NDI_GREEN, NDI_GREY, NDI_LT_GREEN, NDI_NAVY, NDI_ORANGE, NDI_RED, NDI_TAN, NDI_UNIQUE, NDI_WHITE, PEACEMAKER, PEDESTAL, PERIODS_PER_DAY, PLAYER, PLAYER_CHANGER, PLAYERMOVER, POISON, POISONING, POTION, POTION_EFFECT, POWER_CRYSTAL, RING, ROD, RUNE, SAVEBED, SCROLL, SEASONS_PER_YEAR, SHIELD, SHOP_FLOOR, SHOP_INVENTORY, SHOP_MAT, SIGN, SKILL, SKILL_TOOL, SKILLSCROLL, SPECIAL_KEY, SPELL, SPELL_EFFECT, SPELLBOOK, SPINNER, SYMPTOM, TELEPORTER, THROWN_OBJ, TIMED_GATE, TRANSPORT, TRAP, TRAPDOOR, TREASURE, TRIGGER, TRIGGER_ALTAR, TRIGGER_BUTTON, TRIGGER_MARKER, TRIGGER_PEDESTAL, WALL, WAND, WEAPON, WEAPON_IMPROVER, and WEEKS_PER_MONTH.

Referenced by initPlugin().

+ Here is the call graph for this function:

+ Here is the caller graph for this function:

static void initContextStack ( void  )
static

Definition at line 649 of file cfpython.c.

Referenced by postInitPlugin().

+ Here is the caller graph for this function:

CF_PLUGIN int initPlugin ( const char *  iversion,
f_plug_api  gethooksptr 
)

Plugin initialisation function.

Parameters
iversionserver version.
gethooksptrfunction to get the hooks.
Returns
0

Main plugin entry point.

Parameters
iversionserver version.
gethooksptrfunction to get hooks from.
Returns
always 0.

Definition at line 1159 of file cfpython.c.

References cf_init_plugin(), cf_log(), CFPythonError, CFPythonMethods, Crossfire_ArchetypeType, Crossfire_MapType, Crossfire_ObjectType, Crossfire_PartyType, Crossfire_PlayerType, Crossfire_RegionType, init_map_assoc_table(), init_object_assoc_table(), initcjson(), initConstants(), llevDebug, llevError, llevInfo, llevMonster, PythonCmdStruct::name, NR_CUSTOM_CMD, private_data, PythonCmdStruct::script, shared_data, and PythonCmdStruct::speed.

+ Here is the call graph for this function:

static PyObject * log_message ( PyObject *  self,
PyObject *  args 
)
static

Definition at line 573 of file cfpython.c.

References cf_log(), llevDebug, llevError, llevInfo, and llevMonster.

+ Here is the call graph for this function:

static PyObject * matchString ( PyObject *  self,
PyObject *  args 
)
static

Definition at line 258 of file cfpython.c.

References cf_re_cmp().

+ Here is the call graph for this function:

static CFPContext* popContext ( void  )
static

Definition at line 664 of file cfpython.c.

References current_context, and _cfpcontext::down.

Referenced by cfpython_globalEventListener(), cfpython_runPluginCommand(), and eventListener().

+ Here is the caller graph for this function:

CF_PLUGIN int postInitPlugin ( void  )
static void pushContext ( CFPContext context)
static

Definition at line 654 of file cfpython.c.

References current_context, and _cfpcontext::down.

Referenced by do_script().

+ Here is the caller graph for this function:

static PyObject * readyMap ( PyObject *  self,
PyObject *  args 
)
static

Definition at line 290 of file cfpython.c.

References cf_map_get_map(), Crossfire_Map_wrap(), and flags.

+ Here is the call graph for this function:

static PyObject * registerCommand ( PyObject *  self,
PyObject *  args 
)
static

Definition at line 494 of file cfpython.c.

References cf_strdup_local(), PythonCmdStruct::name, NR_CUSTOM_CMD, PythonCmdStruct::script, set_exception(), and PythonCmdStruct::speed.

+ Here is the call graph for this function:

static PyObject * registerGEvent ( PyObject *  self,
PyObject *  args 
)
static

Definition at line 194 of file cfpython.c.

References cf_system_register_global_event(), cfpython_globalEventListener(), and PLUGIN_NAME.

+ Here is the call graph for this function:

static void set_exception ( const char *  fmt,
  ... 
)
static

Set up an Python exception object.

Definition at line 125 of file cfpython.c.

References vsnprintf.

Referenced by registerCommand().

+ Here is the caller graph for this function:

static PyObject * setReturnValue ( PyObject *  self,
PyObject *  args 
)
static

Definition at line 248 of file cfpython.c.

References _cfpcontext::returnvalue.

static PyObject * unregisterGEvent ( PyObject *  self,
PyObject *  args 
)
static

Definition at line 206 of file cfpython.c.

References cf_system_unregister_global_event(), EVENT_TELL, and PLUGIN_NAME.

+ Here is the call graph for this function:

Variable Documentation

PyObject* CFPythonError
static

Definition at line 112 of file cfpython.c.

Referenced by initPlugin().

PyMethodDef CFPythonMethods[]
static

Definition at line 136 of file cfpython.c.

Referenced by initPlugin().

CFPContext* context_stack

Definition at line 184 of file cfpython.c.

int current_command = -999
static

Definition at line 188 of file cfpython.c.

Referenced by cfpython_runPluginCommand(), and getPluginProperty().

CFPContext* current_context

Definition at line 186 of file cfpython.c.

Referenced by Crossfire_Object_Remove(), popContext(), and pushContext().

PythonCmd CustomCommand[NR_CUSTOM_CMD]
static

Definition at line 73 of file cfpython.c.

PyObject* private_data = NULL
static

Definition at line 192 of file cfpython.c.

Referenced by getPrivateDictionary(), and initPlugin().

pycode_cache_entry pycode_cache[PYTHON_CACHE_SIZE]
static

Definition at line 75 of file cfpython.c.

PyObject* shared_data = NULL
static

Definition at line 190 of file cfpython.c.

Referenced by getSharedDictionary(), and initPlugin().