Crossfire Server, Branches 1.12  R18729
trapdoor.c File Reference
#include <global.h>
#include <ob_methods.h>
#include <ob_types.h>
#include <sounds.h>
#include <sproto.h>
+ Include dependency graph for trapdoor.c:

Go to the source code of this file.

Functions

void init_type_trapdoor (void)
 
static method_ret trapdoor_type_move_on (ob_methods *context, object *trap, object *victim, object *originator)
 

Detailed Description

The implementation of the Trapdoor class of objects.

Definition in file trapdoor.c.

Function Documentation

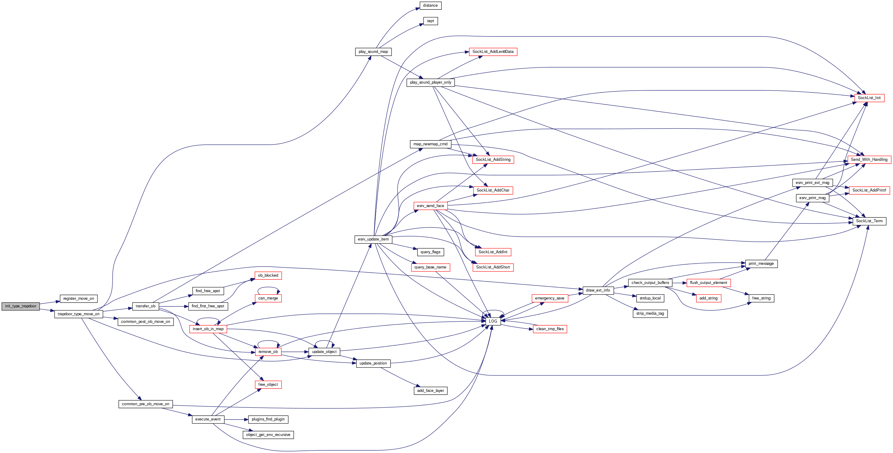
void init_type_trapdoor ( void  )

Initializer for the TRAPDOOR object type.

Definition at line 38 of file trapdoor.c.

References register_move_on(), TRAPDOOR, and trapdoor_type_move_on().

Referenced by register_all_ob_types().

+ Here is the call graph for this function:

+ Here is the caller graph for this function:

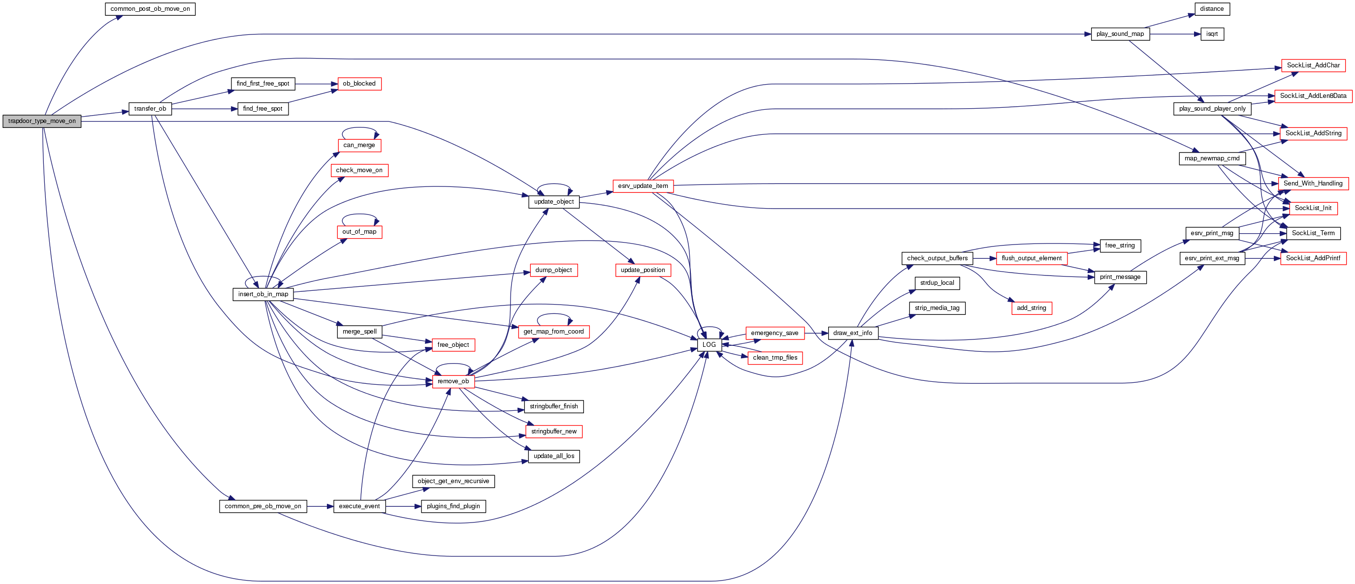
static method_ret trapdoor_type_move_on ( ob_methods context,
object trap,
object victim,
object originator 
)
static

Move on this Trapdoor object.

Parameters
contextThe method context
trapThe Trapdoor we're moving on
victimThe object moving over this one
originatorThe object that caused the move_on event
Returns
METHOD_OK

Definition at line 49 of file trapdoor.c.

References obj::above, obj::carrying, common_post_ob_move_on(), common_pre_ob_move_on(), draw_ext_info(), EXIT_X, EXIT_Y, METHOD_ERROR, METHOD_OK, obj::move_on, obj::move_type, MSG_TYPE_APPLY, MSG_TYPE_APPLY_TRAP, NDI_UNIQUE, obj::nrof, play_sound_map(), SET_ANIMATION, SOUND_TYPE_GROUND, transfer_ob(), UP_OBJ_FACE, update_object(), obj::value, and obj::weight.

Referenced by init_type_trapdoor().

+ Here is the call graph for this function:

+ Here is the caller graph for this function: