|
Crossfire Server, Branches 1.12
R18729
|
#include <object.h>
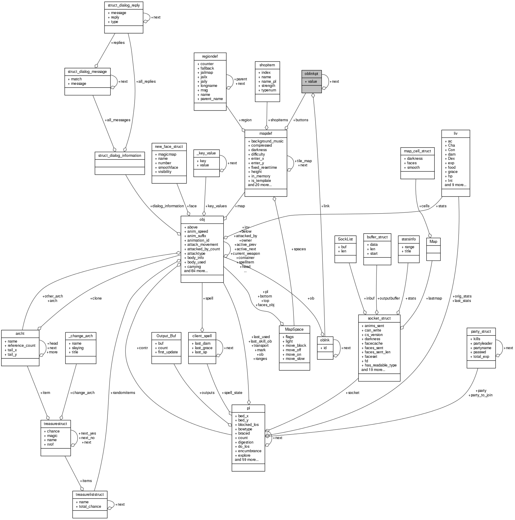
Collaboration diagram for oblinkpt:Data Fields | |
| struct oblnk * | link |
| struct oblinkpt * | next |
| long | value |
| struct oblnk* oblinkpt::link |
Definition at line 308 of file object.h.
Referenced by add_button_link(), free_objectlinkpt(), get_button_links(), get_button_value(), get_objectlinkpt(), Map_TriggerConnected(), remove_button_link(), update_buttons(), and verify_button_links().
| struct oblinkpt* oblinkpt::next |
Definition at line 310 of file object.h.
Referenced by add_button_link(), find_unused_connected_value(), free_objectlinkpt(), get_button_links(), get_button_value(), get_objectlinkpt(), Map_TriggerConnected(), remove_button_link(), update_buttons(), and verify_button_links().
| long oblinkpt::value |
Used as connected value in buttons/gates
Definition at line 309 of file object.h.
Referenced by add_button_link(), find_unused_connected_value(), get_button_value(), get_objectlinkpt(), Map_TriggerConnected(), and update_buttons().