|
Crossfire Server, Branches 1.12
R18729
|
#include <global.h>#include <object.h>#include <newclient.h>#include <newserver.h>#include <sproto.h>
Include dependency graph for item.c:Go to the source code of this file.
Macros | |
| #define | MAXITEMLEN 300 |
Functions | |
| static void | add_object_to_socklist (socket_struct *ns, SockList *sl, object *head) |
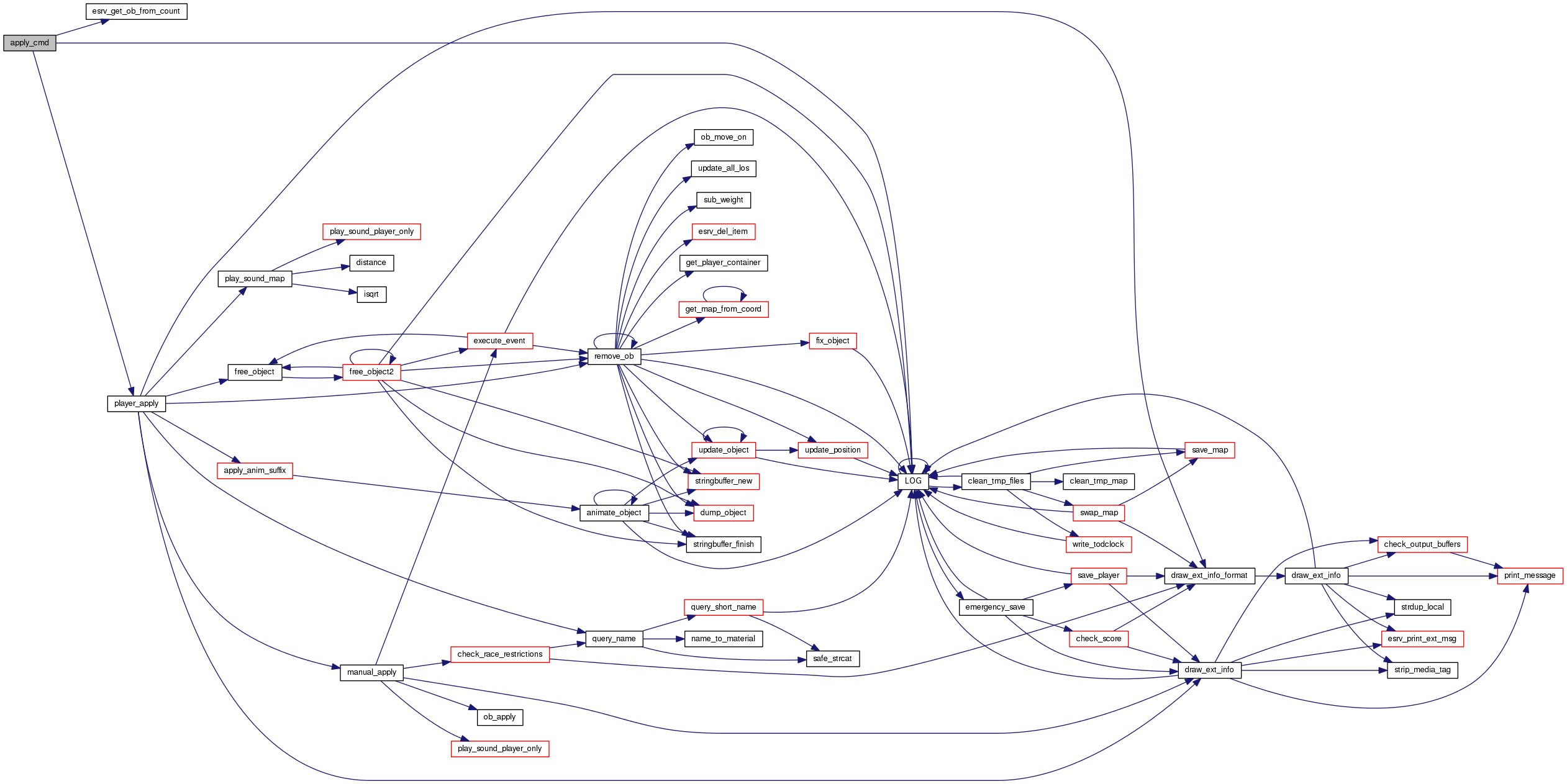
| void | apply_cmd (char *buf, int len, player *pl) |
| void | esrv_del_item (player *pl, int tag) |
| void | esrv_draw_look (object *pl) |
| static object * | esrv_get_ob_from_count (object *pl, tag_t count) |
| void | esrv_move_object (object *pl, tag_t to, tag_t tag, long nrof) |
| void | esrv_send_inventory (object *pl, object *op) |
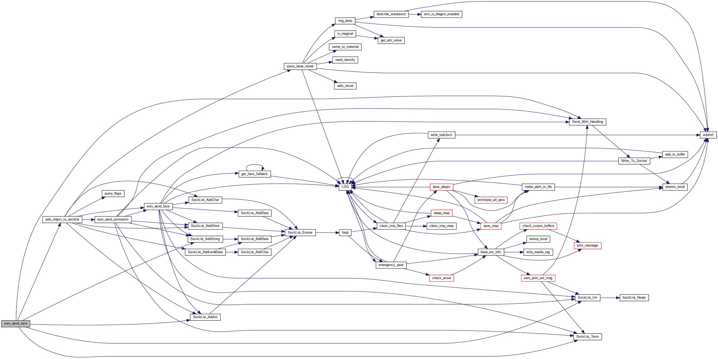
| void | esrv_send_item (object *pl, object *op) |
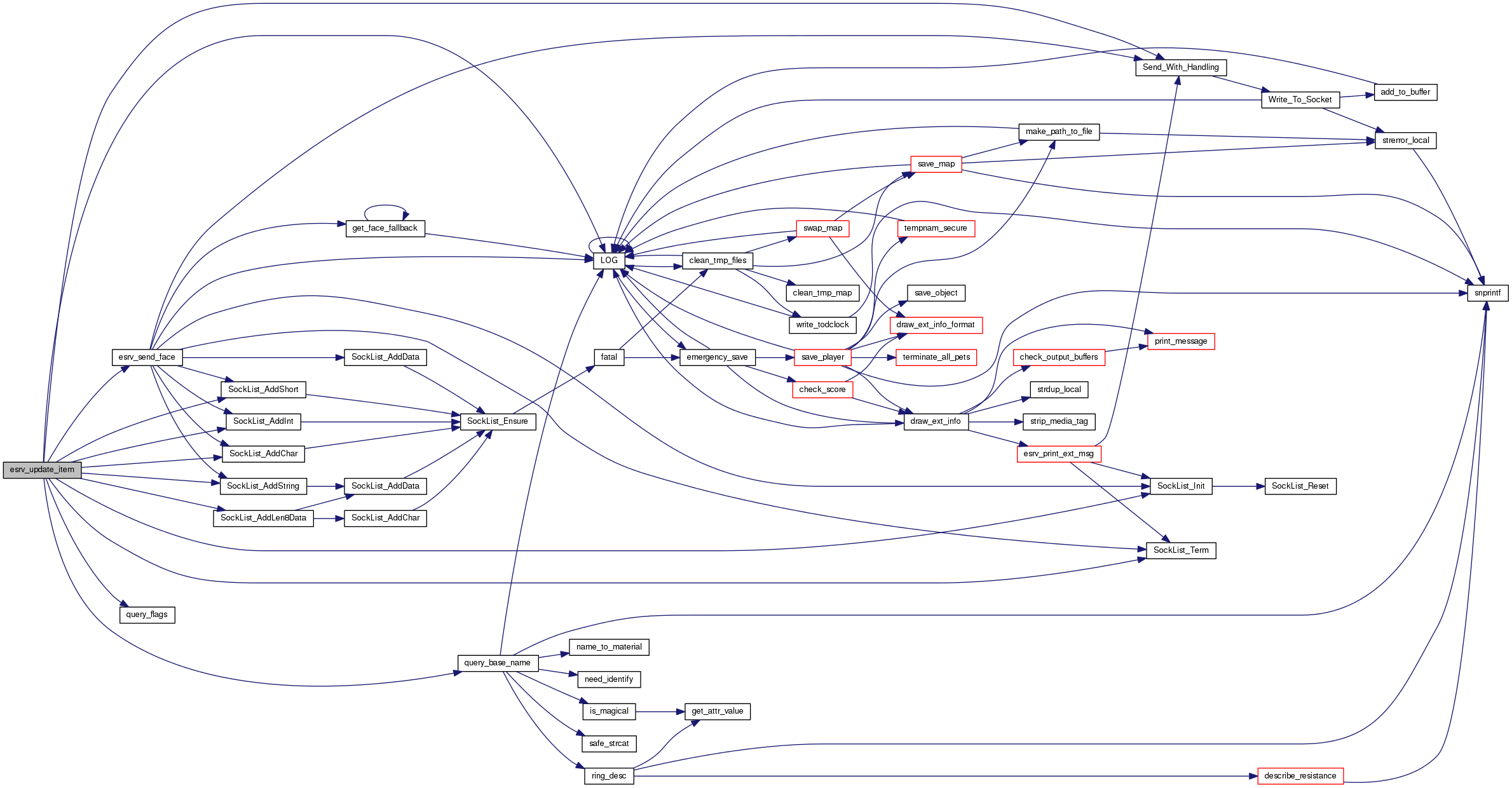
| void | esrv_update_item (int flags, object *pl, object *op) |
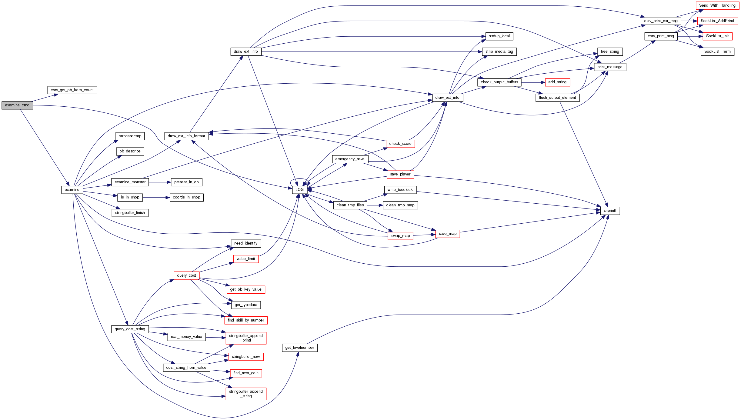
| void | examine_cmd (char *buf, int len, player *pl) |
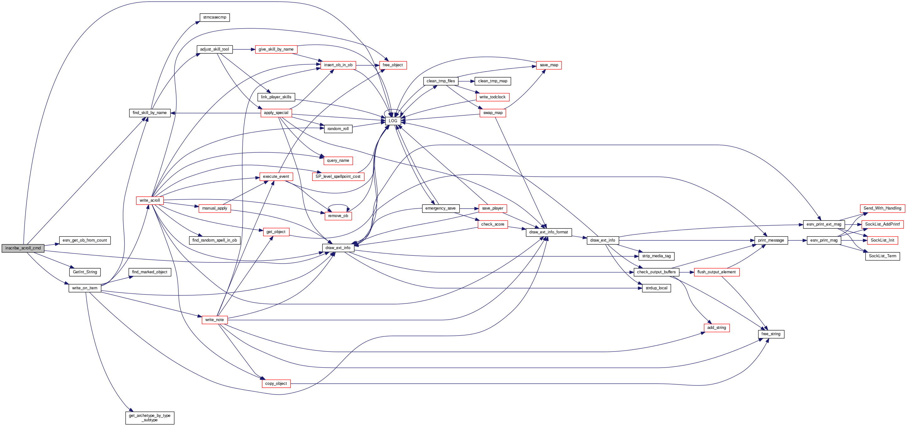
| void | inscribe_scroll_cmd (char *buf, int len, player *pl) |
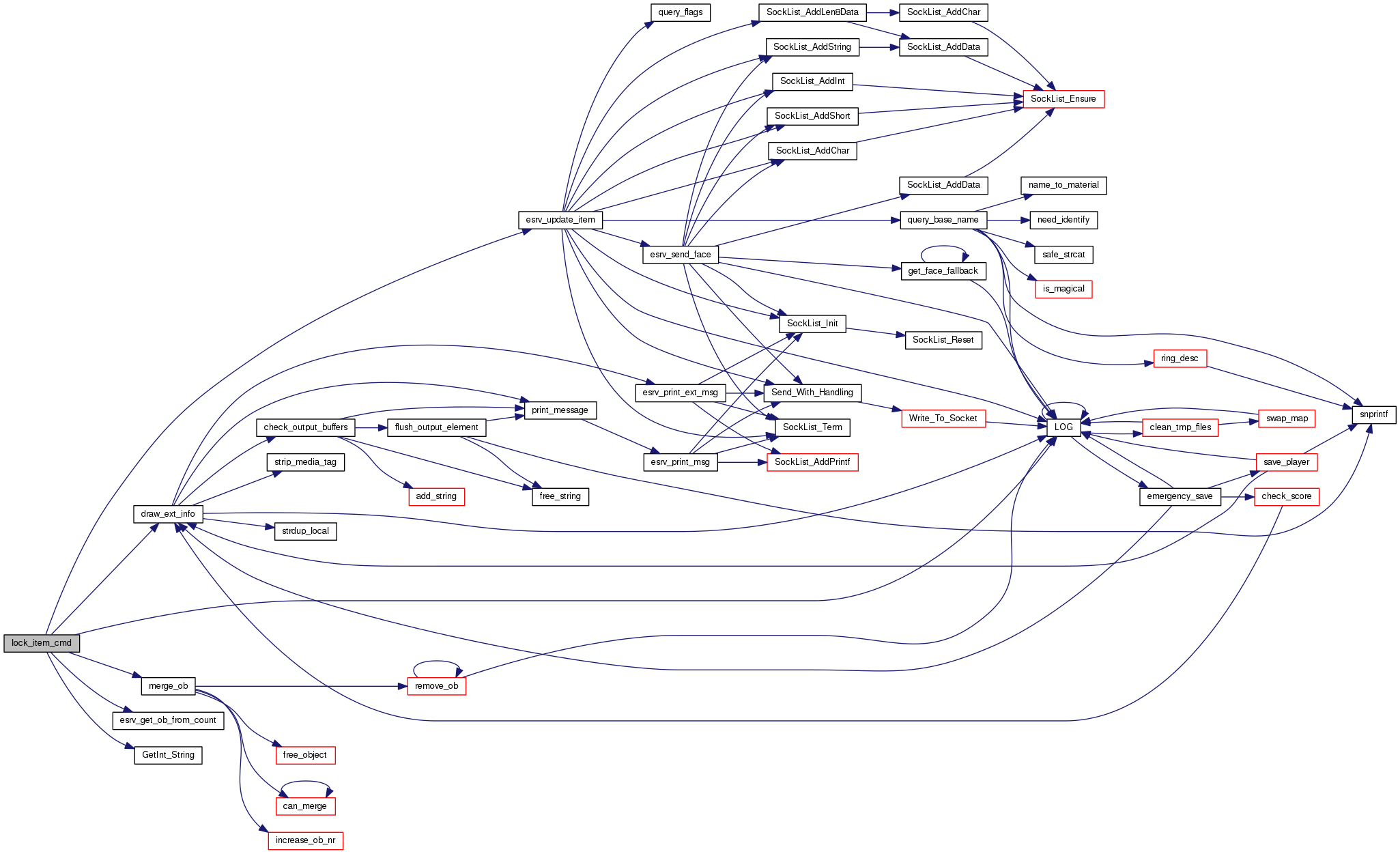
| void | lock_item_cmd (uint8 *data, int len, player *pl) |
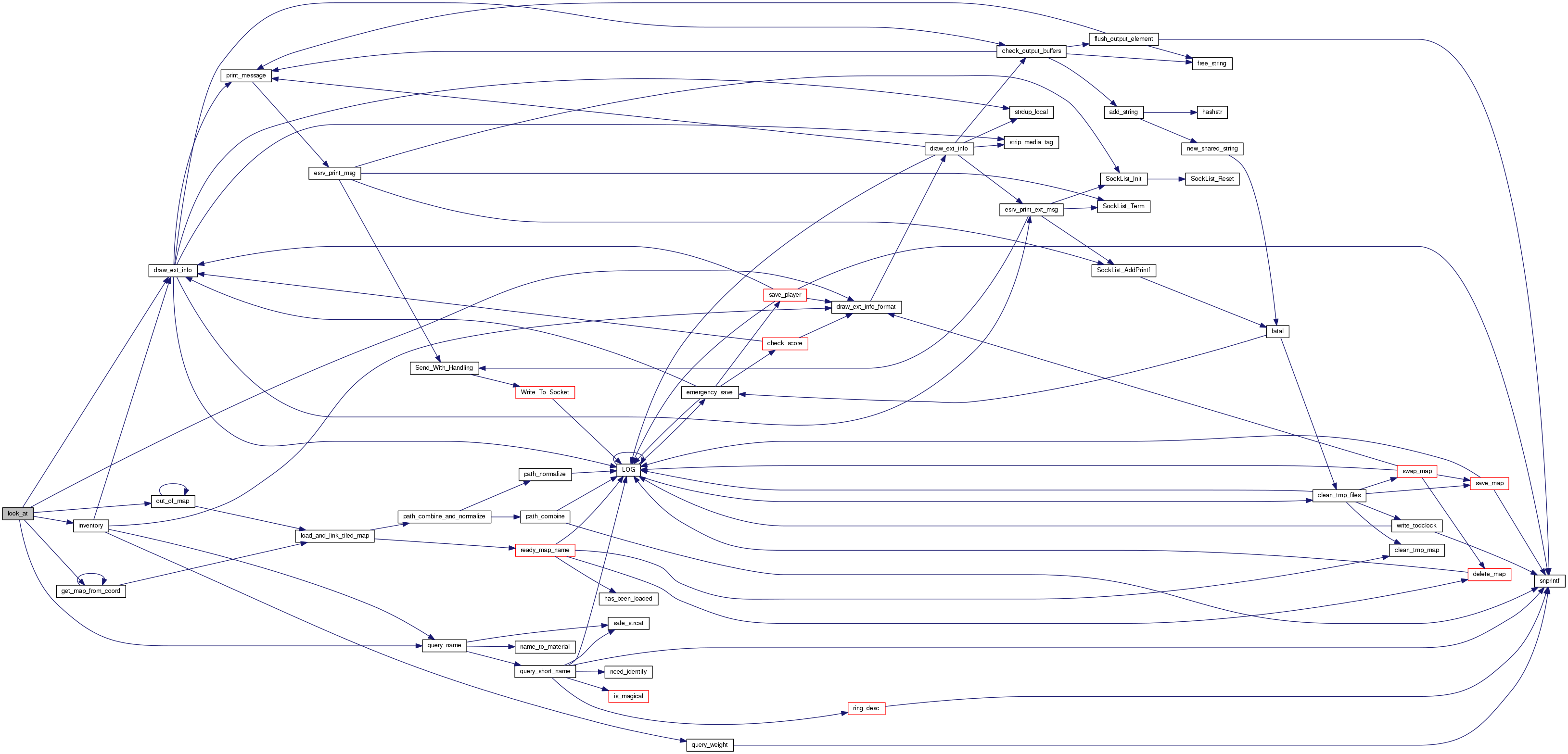
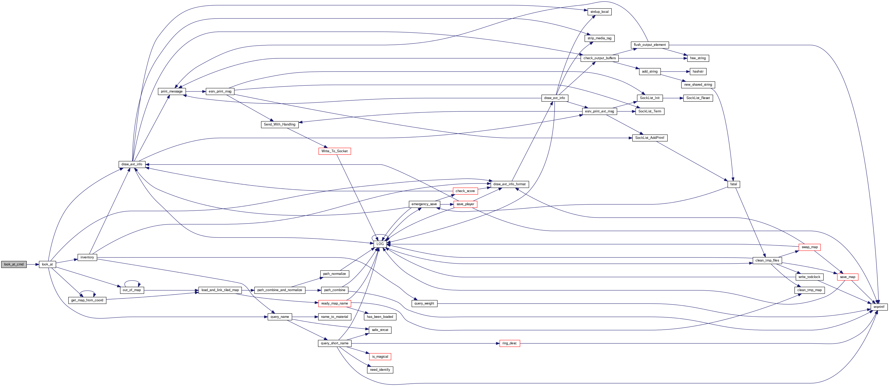
| void | look_at (object *op, int dx, int dy) |
| void | look_at_cmd (char *buf, int len, player *pl) |
| void | mark_item_cmd (uint8 *data, int len, player *pl) |
| static unsigned int | query_flags (const object *op) |
Client/server logic.
This containes item logic for client/server. It doesn't contain the actual commands that send the data, but does contain the logic for what items should be sent.
Definition in file item.c.
| #define MAXITEMLEN 300 |
This is the maximum number of bytes we expect any one item to take up
Definition at line 47 of file item.c.
Referenced by esrv_draw_look(), and esrv_send_inventory().
|
static |
Used in the send_look to put object head into SockList sl for socket ns. Need socket to know if we need to send animation of face to the client.
Definition at line 126 of file item.c.
References obj::anim_speed, obj::animation_id, socket_struct::anims_sent, obj::client_type, obj::count, obj::custom_name, esrv_send_animation(), esrv_send_face(), F_NOPICK, FABS, obj::face, socket_struct::faces_sent, FLAG_ANIMATE, FLAG_CLIENT_SENT, FLAG_NO_PICK, flags, MAX_BUF, obj::nrof, NS_FACESENT_FACE, new_face_struct::number, query_base_name(), QUERY_FLAG, query_flags(), SET_FLAG, SockList_AddChar(), SockList_AddInt(), SockList_AddLen8Data(), SockList_AddShort(), obj::speed, and WEIGHT.
Referenced by esrv_draw_look(), esrv_send_inventory(), and esrv_send_item().
Here is the call graph for this function:
Here is the caller graph for this function:| void apply_cmd | ( | char * | buf, |
| int | len, | ||
| player * | pl | ||
| ) |
Client wants to apply some object. Lets do so.
Definition at line 581 of file item.c.
References esrv_get_ob_from_count(), FLAG_REMOVED, llevDebug, LOG(), socket_struct::look_position, obj::name, pl::ob, player_apply(), QUERY_FLAG, pl::socket, and socket_struct::update_look.
Here is the call graph for this function:| void esrv_del_item | ( | player * | pl, |
| int | tag | ||
| ) |
Tells the client to delete an item. Uses the item command with a -1 location.
Definition at line 507 of file item.c.
References Send_With_Handling(), pl::socket, SockList_AddInt(), SockList_AddString(), SockList_Init(), and SockList_Term().
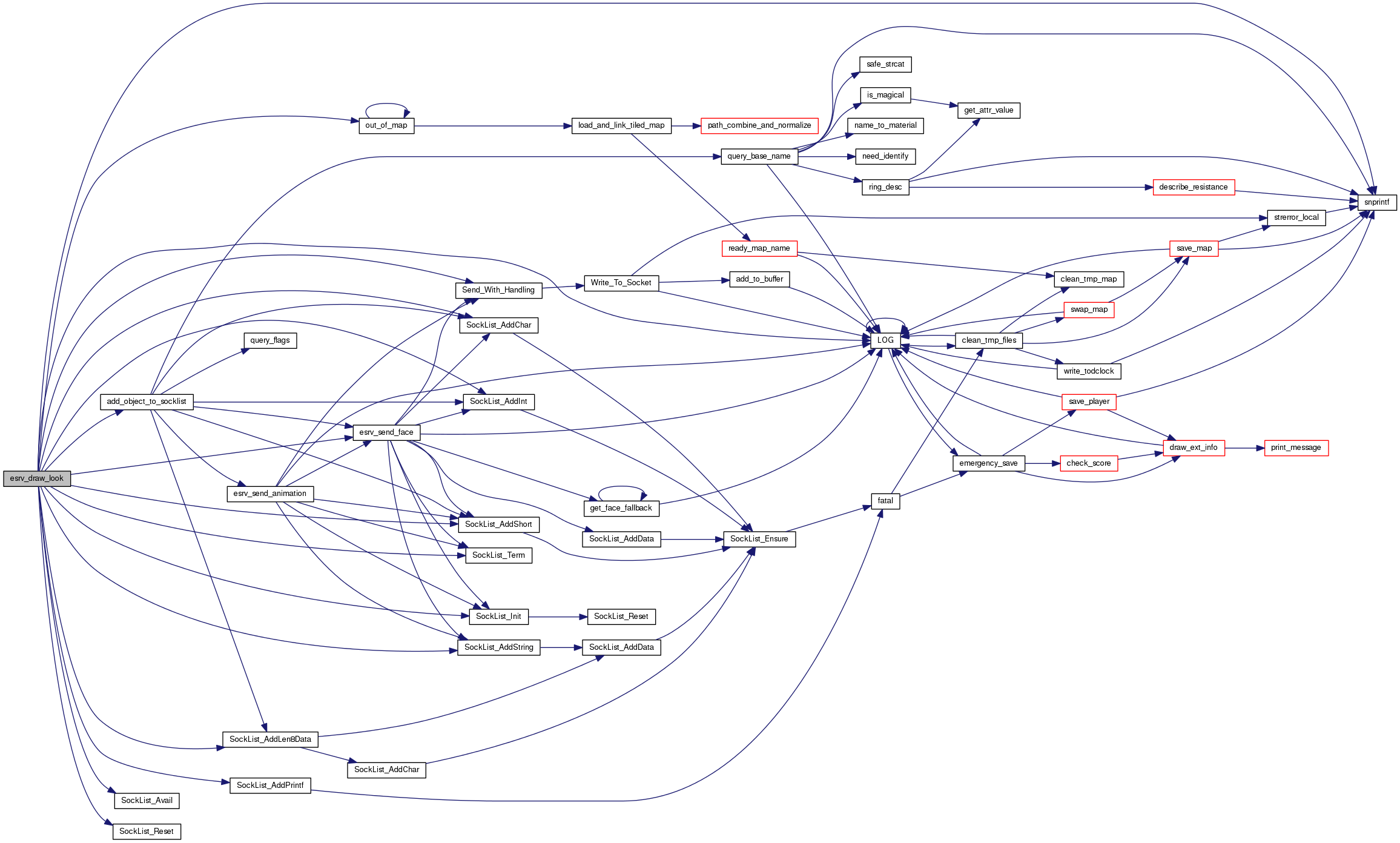
Here is the call graph for this function:| void esrv_draw_look | ( | object * | pl | ) |
Send the look window. Don't need to do animations here This sends all the faces to the client, not just updates. This is because object ordering would otherwise be inconsistent
Definition at line 191 of file item.c.
References obj::above, add_object_to_socklist(), obj::below, obj::contr, empty_face, esrv_send_face(), socket_struct::faces_sent, FLAG_IS_FLOOR, FLAG_REMOVED, GET_MAP_OB, obj::head, mapdef::in_memory, obj::inv, llevDebug, LOG(), LOOK_OBJ, socket_struct::look_position, obj::map, MAP_IN_MEMORY, MAX, MAX_BUF, MAXITEMLEN, MIN, NS_FACESENT_FACE, socket_struct::num_look_objects, new_face_struct::number, out_of_map(), QUERY_FLAG, Send_With_Handling(), snprintf(), pl::socket, SockList_AddChar(), SockList_AddInt(), SockList_AddLen8Data(), SockList_AddPrintf(), SockList_AddShort(), SockList_AddString(), SockList_Avail(), SockList_Init(), SockList_Reset(), SockList_Term(), pl::transport, socket_struct::update_look, obj::x, and obj::y.
Referenced by do_server().
Here is the call graph for this function:
Here is the caller graph for this function:Takes a player and object count (tag) and returns the actual object pointer, or null if it can't be found.
Definition at line 529 of file item.c.
References obj::above, obj::below, obj::container, CONTAINER, obj::contr, obj::count, GET_MAP_OB, obj::head, obj::inv, obj::map, pl::transport, obj::type, obj::x, and obj::y.
Referenced by apply_cmd(), esrv_move_object(), examine_cmd(), inscribe_scroll_cmd(), lock_item_cmd(), and mark_item_cmd().
Here is the caller graph for this function:Move an object to a new location
Definition at line 773 of file item.c.
References obj::below, can_pick(), CONTAINER, obj::contr, obj::count, pl::count, drop_object(), obj::env, esrv_get_ob_from_count(), esrv_update_item(), FLAG_APPLIED, obj::inv, llevDebug, LOG(), obj::map, obj::name, pick_up(), put_object_in_sack(), QUERY_FLAG, sack_can_hold(), pl::transport, transport_can_hold(), obj::type, and UPD_WEIGHT.
Referenced by move_cmd().
Here is the call graph for this function:
Here is the caller graph for this function:Sends whole inventory.
Definition at line 307 of file item.c.
References add_object_to_socklist(), obj::below, obj::contr, obj::count, obj::head, obj::inv, LOOK_OBJ, MAXITEMLEN, Send_With_Handling(), pl::socket, SockList_AddInt(), SockList_AddPrintf(), SockList_AddString(), SockList_Avail(), SockList_Init(), SockList_Reset(), and SockList_Term().
Referenced by apply_container(), check_login(), command_possess(), key_change_class(), player_changer_type_process(), save_player(), and use_alchemy().
Here is the call graph for this function:
Here is the caller graph for this function:Sends item's info to player.
Definition at line 470 of file item.c.
References add_object_to_socklist(), obj::contr, obj::count, obj::env, FLAG_CLIENT_SENT, obj::head, LOOK_OBJ, Send_With_Handling(), SET_FLAG, pl::socket, SockList_AddInt(), SockList_AddString(), SockList_Init(), SockList_Term(), and socket_struct::update_look.
Here is the call graph for this function:Updates object *op for player *pl.
flags is a list of values to update to the client (as defined in newclient.h - might as well use the same value both places.
Definition at line 359 of file item.c.
References obj::anim_speed, obj::animation_id, obj::contr, obj::count, obj::custom_name, obj::env, esrv_send_face(), FABS, obj::face, socket_struct::faces_sent, FLAG_ANIMATE, FLAG_CLIENT_SENT, FLAG_NO_PICK, obj::head, pl::last_weight, llevDebug, LOG(), LOOK_OBJ, MAX_BUF, obj::name, obj::nrof, NS_FACESENT_FACE, new_face_struct::number, query_base_name(), QUERY_FLAG, query_flags(), Send_With_Handling(), pl::socket, SockList_AddChar(), SockList_AddInt(), SockList_AddLen8Data(), SockList_AddShort(), SockList_AddString(), SockList_Init(), SockList_Term(), obj::speed, UPD_ANIM, UPD_ANIMSPEED, UPD_FACE, UPD_FLAGS, UPD_LOCATION, UPD_NAME, UPD_NROF, UPD_WEIGHT, and WEIGHT.
Referenced by esrv_move_object(), identify(), and lock_item_cmd().
Here is the call graph for this function:
Here is the caller graph for this function:| void examine_cmd | ( | char * | buf, |
| int | len, | ||
| player * | pl | ||
| ) |
| void inscribe_scroll_cmd | ( | char * | buf, |
| int | len, | ||
| player * | pl | ||
| ) |
Definition at line 841 of file item.c.
References draw_ext_info(), esrv_get_ob_from_count(), find_skill_by_name(), GetInt_String(), llevDebug, LOG(), pl::mark, pl::mark_count, MSG_TYPE_SKILL, MSG_TYPE_SKILL_FAILURE, obj::name, NDI_UNIQUE, pl::ob, range_magic, pl::ranges, and write_on_item().
Here is the call graph for this function:Client wants to apply some object. Lets do so.
Definition at line 615 of file item.c.
References CLEAR_FLAG, draw_ext_info(), esrv_get_ob_from_count(), esrv_update_item(), FLAG_INV_LOCKED, GetInt_String(), llevDebug, LOG(), merge_ob(), MSG_TYPE_COMMAND, MSG_TYPE_COMMAND_ERROR, obj::name, NDI_UNIQUE, pl::ob, SET_FLAG, and UPD_FLAGS.
Here is the call graph for this function:| void look_at | ( | object * | op, |
| int | dx, | ||
| int | dy | ||
| ) |
Prints items on the specified square.
[ removed EARTHWALL check and added check for containers inventory. Tero.Haatanen@lut.fi ]
Definition at line 687 of file item.c.
References obj::above, obj::below, CONTAINER, obj::count, draw_ext_info(), draw_ext_info_format(), FLAG_IS_FLOOR, FLAG_WIZ, FLESH, get_map_from_coord(), GET_MAP_OB, obj::head, obj::inv, inventory(), obj::invisible, obj::map, MAX_BUF, MSG_TYPE_COMMAND, MSG_TYPE_COMMAND_EXAMINE, MSG_TYPE_COMMAND_SUCCESS, NDI_UNIQUE, out_of_map(), QUERY_FLAG, query_name(), obj::type, obj::x, and obj::y.
Referenced by look_at_cmd().
Here is the call graph for this function:
Here is the caller graph for this function:| void look_at_cmd | ( | char * | buf, |
| int | len, | ||
| player * | pl | ||
| ) |
Client wants to look at some object. Lets do so.
Definition at line 754 of file item.c.
References pl::blocked_los, FABS, look_at(), MAP_CLIENT_X, MAP_CLIENT_Y, socket_struct::mapx, socket_struct::mapy, pl::ob, and pl::socket.
Here is the call graph for this function:Client wants to mark some object. Lets do so.
| data | object tag (4 chars). |
| len | data size. |
| pl | player. |
Definition at line 655 of file item.c.
References obj::count, draw_ext_info(), draw_ext_info_format(), esrv_get_ob_from_count(), GetInt_String(), llevDebug, LOG(), pl::mark, pl::mark_count, MAX_BUF, MSG_TYPE_COMMAND, MSG_TYPE_COMMAND_ERROR, MSG_TYPE_COMMAND_SUCCESS, obj::name, NDI_UNIQUE, pl::ob, and query_name().
Here is the call graph for this function:
|
static |
This is a similar to query_name, but returns flags to be sended to client.
Definition at line 60 of file item.c.
References a_active, a_applied, a_readied, a_wielded, a_worn, AMULET, ARMOUR, BOOTS, BOW, BRACERS, CLOAK, obj::container, CONTAINER, obj::env, F_BLESSED, F_CURSED, F_DAMNED, F_LOCKED, F_MAGIC, F_OPEN, F_UNPAID, FLAG_APPLIED, FLAG_BLESSED, FLAG_CURSED, FLAG_DAMNED, FLAG_IDENTIFIED, FLAG_INV_LOCKED, FLAG_KNOWN_BLESSED, FLAG_KNOWN_CURSED, FLAG_KNOWN_MAGICAL, FLAG_UNPAID, flags, GIRDLE, GLOVES, HELMET, HORN, QUERY_FLAG, RING, ROD, SHIELD, SKILL, obj::type, WAND, and WEAPON.
Referenced by add_object_to_socklist(), and esrv_update_item().
Here is the caller graph for this function: