Crossfire Server, Branches 1.12  R18729
sign.c File Reference
#include <global.h>
#include <ob_methods.h>
#include <ob_types.h>
#include <sounds.h>
#include <sproto.h>
+ Include dependency graph for sign.c:

Go to the source code of this file.

Functions

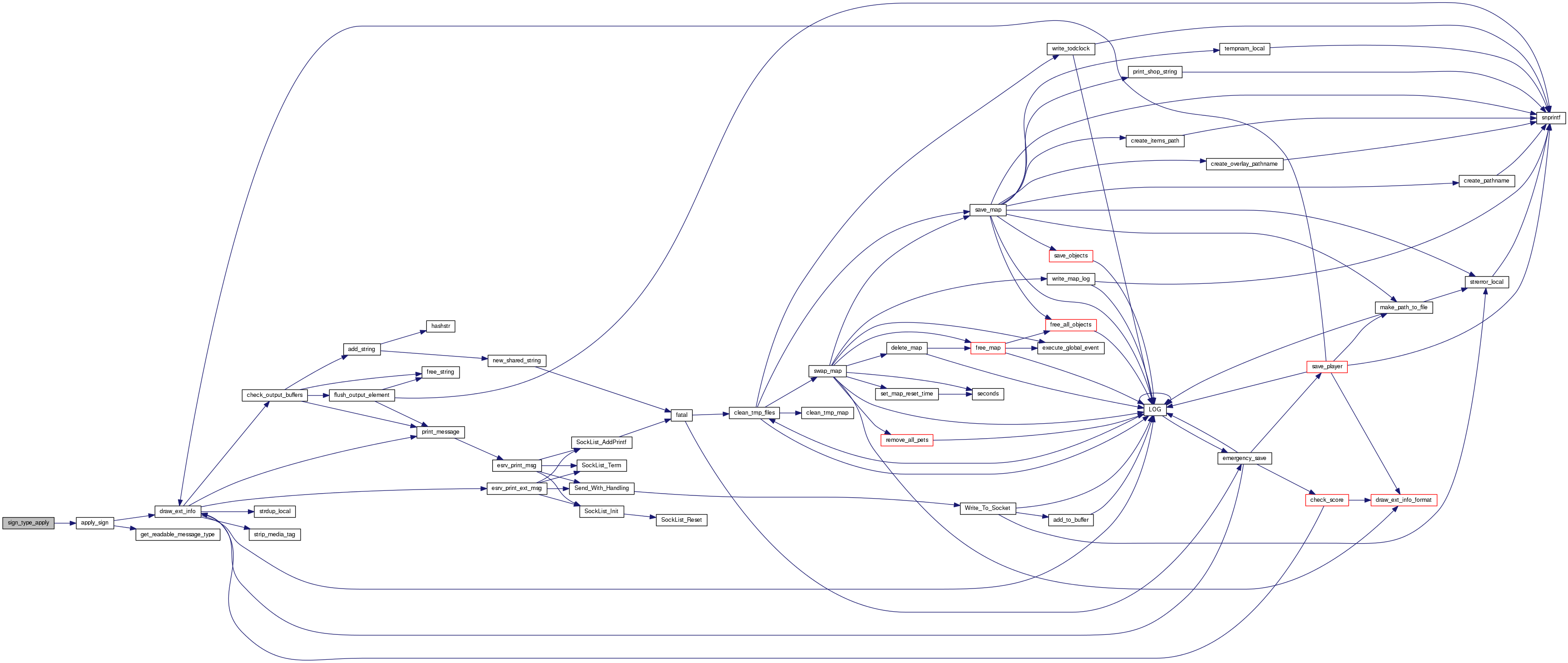
static void apply_sign (object *sign, object *op, int autoapply)
 
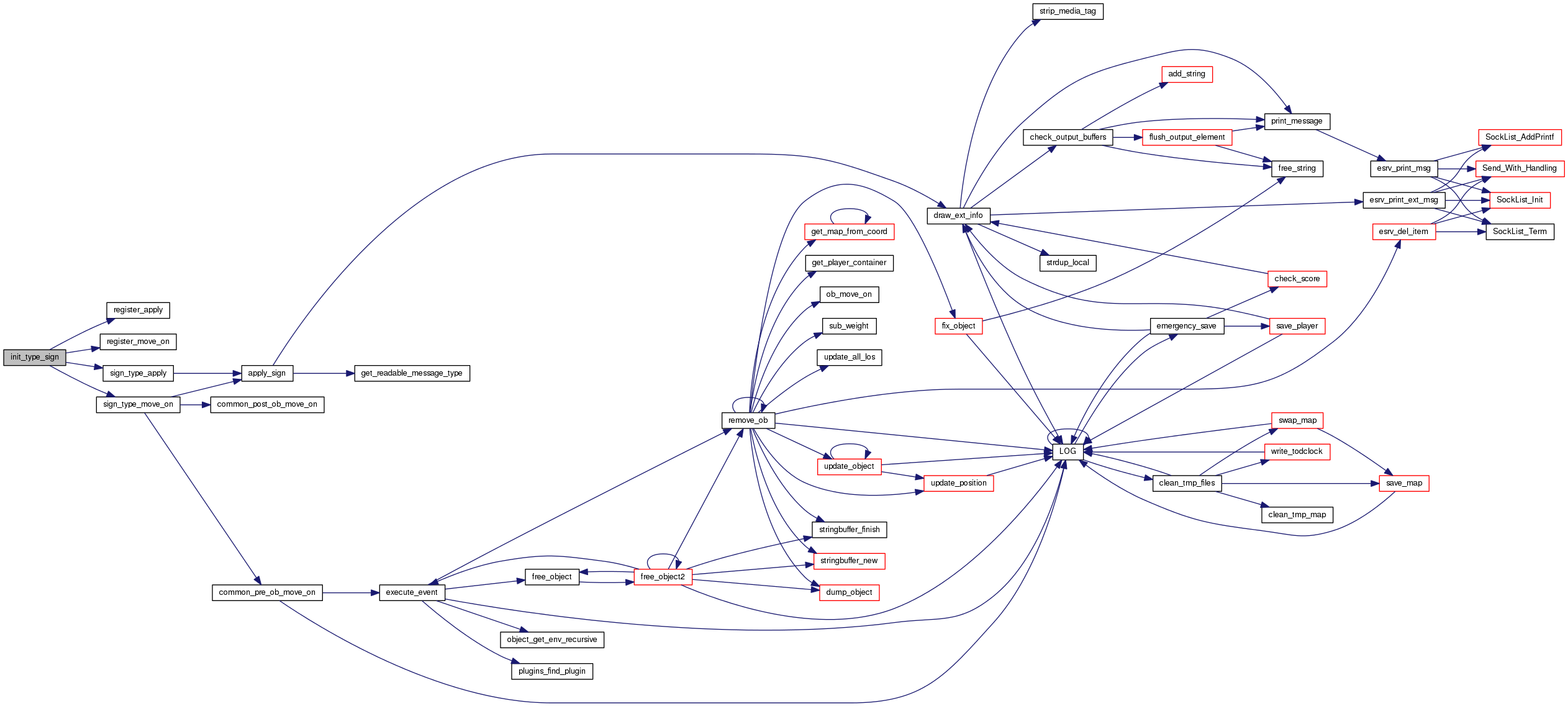
void init_type_sign (void)
 
static method_ret sign_type_apply (ob_methods *context, object *op, object *applier, int aflags)
 
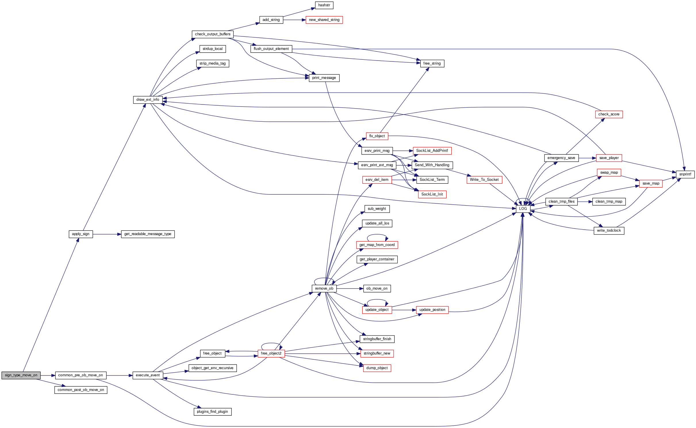
static method_ret sign_type_move_on (ob_methods *context, object *trap, object *victim, object *originator)
 

Detailed Description

The implementation of the Sign class of objects.

Definition in file sign.c.

Function Documentation

static void apply_sign ( object sign,
object op,
int  autoapply 
)
static

Handles applying a sign.

Parameters
signThe sign applied
opThe object applying the sign
autoapplySet this to 1 to automatically apply the sign

Definition at line 51 of file sign.c.

References draw_ext_info(), FLAG_BLIND, FLAG_WIZ, FLAG_WIZPASS, liv::food, get_readable_message_type(), obj::last_eat, readable_message_type::message_subtype, readable_message_type::message_type, obj::move_on, obj::msg, MSG_TYPE_APPLY, MSG_TYPE_APPLY_ERROR, MSG_TYPE_APPLY_FAILURE, NDI_NAVY, NDI_UNIQUE, QUERY_FLAG, and obj::stats.

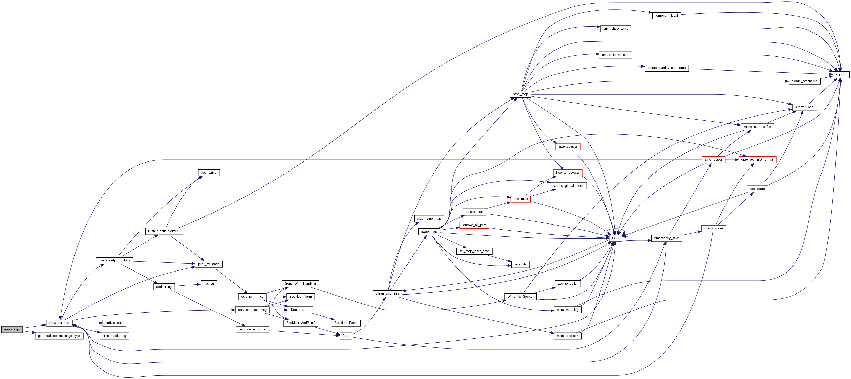
Referenced by sign_type_apply(), and sign_type_move_on().

+ Here is the call graph for this function:

+ Here is the caller graph for this function:

void init_type_sign ( void  )

Initializer for the SIGN object type.

Definition at line 40 of file sign.c.

References register_apply(), register_move_on(), SIGN, sign_type_apply(), and sign_type_move_on().

Referenced by register_all_ob_types().

+ Here is the call graph for this function:

+ Here is the caller graph for this function:

static method_ret sign_type_apply ( ob_methods context,
object op,
object applier,
int  aflags 
)
static

Attempts to apply a sign.

Parameters
contextThe method context
opThe Sign to apply
applierThe object attempting to apply the Sign
aflagsSpecial flags (always apply/unapply)
Returns
The return value is always METHOD_OK

Definition at line 97 of file sign.c.

References apply_sign(), and METHOD_OK.

Referenced by init_type_sign().

+ Here is the call graph for this function:

+ Here is the caller graph for this function:

static method_ret sign_type_move_on ( ob_methods context,
object trap,
object victim,
object originator 
)
static

Move on this Sign object.

Parameters
contextThe method context
trapThe Sign we're moving on
victimThe object moving over this one
originatorThe object that caused the move_on event
Returns
METHOD_OK

Definition at line 110 of file sign.c.

References apply_sign(), common_post_ob_move_on(), common_pre_ob_move_on(), liv::food, METHOD_ERROR, METHOD_OK, PLAYER, obj::stats, and obj::type.

Referenced by init_type_sign().

+ Here is the call graph for this function:

+ Here is the caller graph for this function: