|
Crossfire Server, Branches 1.12
R18729
|
Include dependency graph for pets.c:Go to the source code of this file.
Functions | |
| static object * | choose_cult_monster (object *pl, const object *god, int summon_level) |
| void | control_golem (object *op, int dir) |
| static object * | fix_summon_pet (archetype *at, object *op, int dir, int is_golem) |
| void | follow_owner (object *ob, object *owner) |
| object * | get_pet_enemy (object *pet, rv_vector *rv) |
| static object * | get_real_owner (object *ob) |
| static void | mark_inventory_as_no_drop (object *ob) |
| void | move_golem (object *op) |
| void | pet_move (object *ob) |
| void | remove_all_pets (void) |
| int | should_arena_attack (object *pet, object *owner, object *target) |
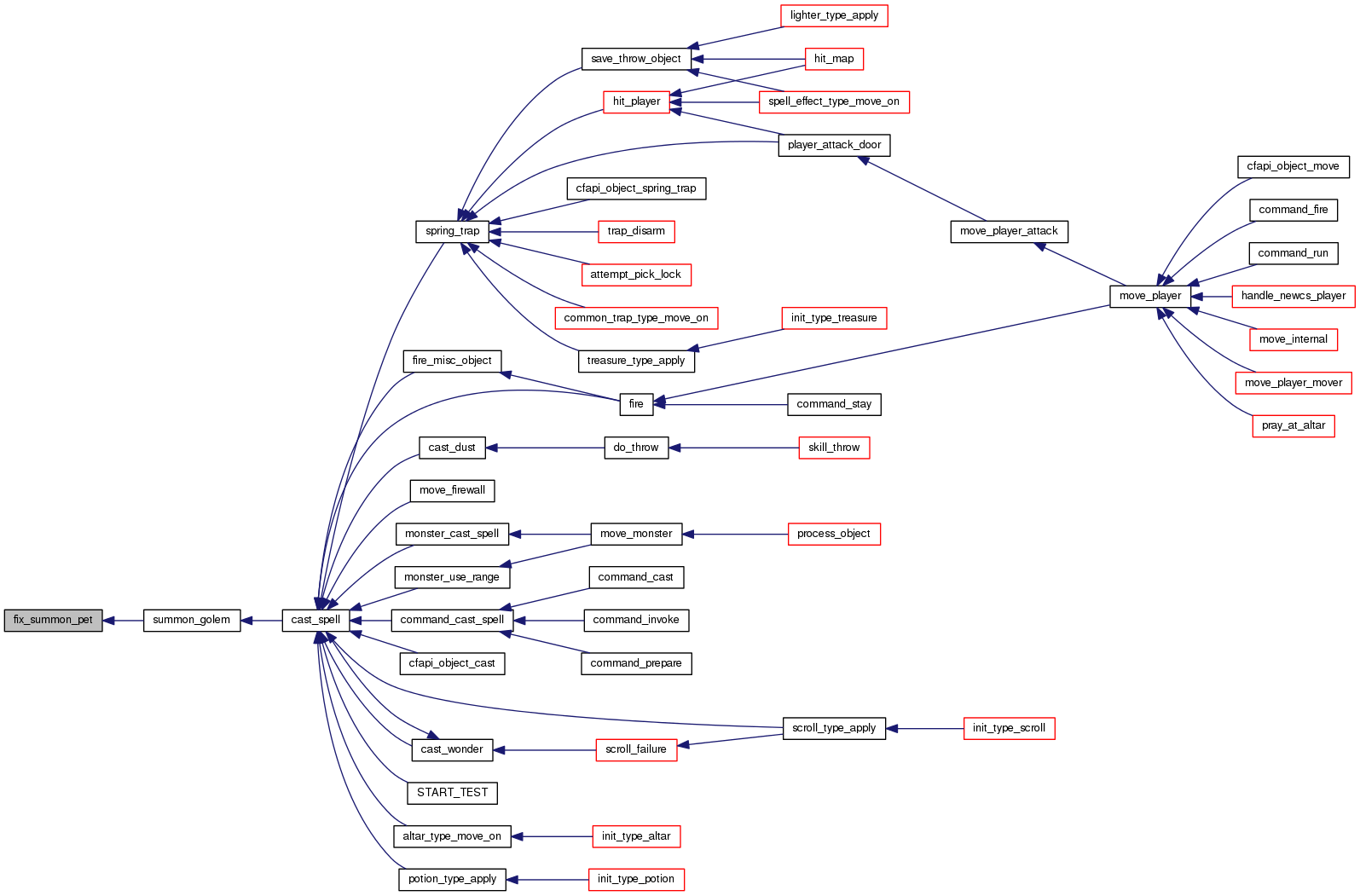
| int | summon_golem (object *op, object *caster, int dir, object *spob) |
| int | summon_object (object *op, object *caster, object *spell_ob, int dir, const char *stringarg) |
| void | terminate_all_pets (object *owner) |
Those functions deal with pets.
Definition in file pets.c.
Returns a monster (chosen at random) that this particular player (and his god) find acceptable. This checks level, races allowed by god, etc to determine what is acceptable.
| pl | player summoning. |
| god | god the player worships. |
| summon_level | summoning level. |
Definition at line 837 of file pets.c.
References draw_ext_info_format(), find_racelink(), FLAG_MONSTER, obj::level, llevDebug, LOG(), MAX_BUF, ralnk::member, MSG_TYPE_SPELL, MSG_TYPE_SPELL_FAILURE, obj::name, NDI_UNIQUE, oblnk::next, oblnk::ob, QUERY_FLAG, obj::race, and rndm().
Referenced by summon_object().
Here is the call graph for this function:
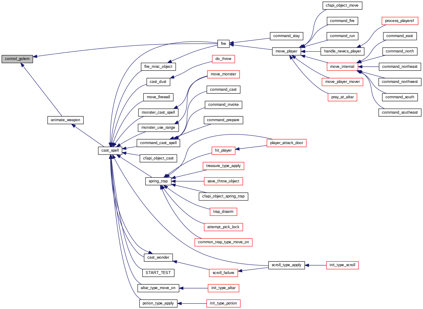
Here is the caller graph for this function:| void control_golem | ( | object * | op, |
| int | dir | ||
| ) |
Makes the golem go in specified direction. This is a really stupid function when you get down and look at it. Keep it here for the time being - makes life easier if we ever decide to do more interesting thing with controlled golems.
| op | golem. |
| dir | desired direction. |
Definition at line 648 of file pets.c.
References obj::direction.
Referenced by animate_weapon(), and fire().
Here is the caller graph for this function:This makes multisquare/single square monsters proper for map insertion.
| at | archetype to prepare. |
| op | caster of the spell |
| dir | direction the monster should be placed in. |
| is_golem | if set then this is a golem spell. |
Definition at line 464 of file pets.c.
References add_friendly_object(), obj::arch, arch_to_object(), AT_DRAIN, AT_GHOSTHIT, AT_PHYSICAL, obj::attack_movement, CLEAR_FLAG, archt::clone, create_treasure(), obj::direction, obj::enemy, liv::exp, FLAG_CHANGING, FLAG_FRIENDLY, FLAG_GENERATOR, FLAG_MONSTER, FLAG_SPLITTING, FLAG_STAND_STILL, freearr_x, freearr_y, get_owner(), GOLEM, GT_APPLY, GT_STARTEQUIP, obj::head, obj::invisible, obj::map, mark_inventory_as_no_drop(), obj::more, archt::more, PETMOVE, PLAYER, QUERY_FLAG, SET_FLAG, set_owner(), obj::speed_left, obj::stats, obj::type, obj::x, and obj::y.
Referenced by summon_golem().
Here is the call graph for this function:
Here is the caller graph for this function:A pet is trying to follow its owner.
| ob | pet trying to follow. Will be remove_ob()'d if can't follow. |
| owner | owner of ob. |
Definition at line 306 of file pets.c.
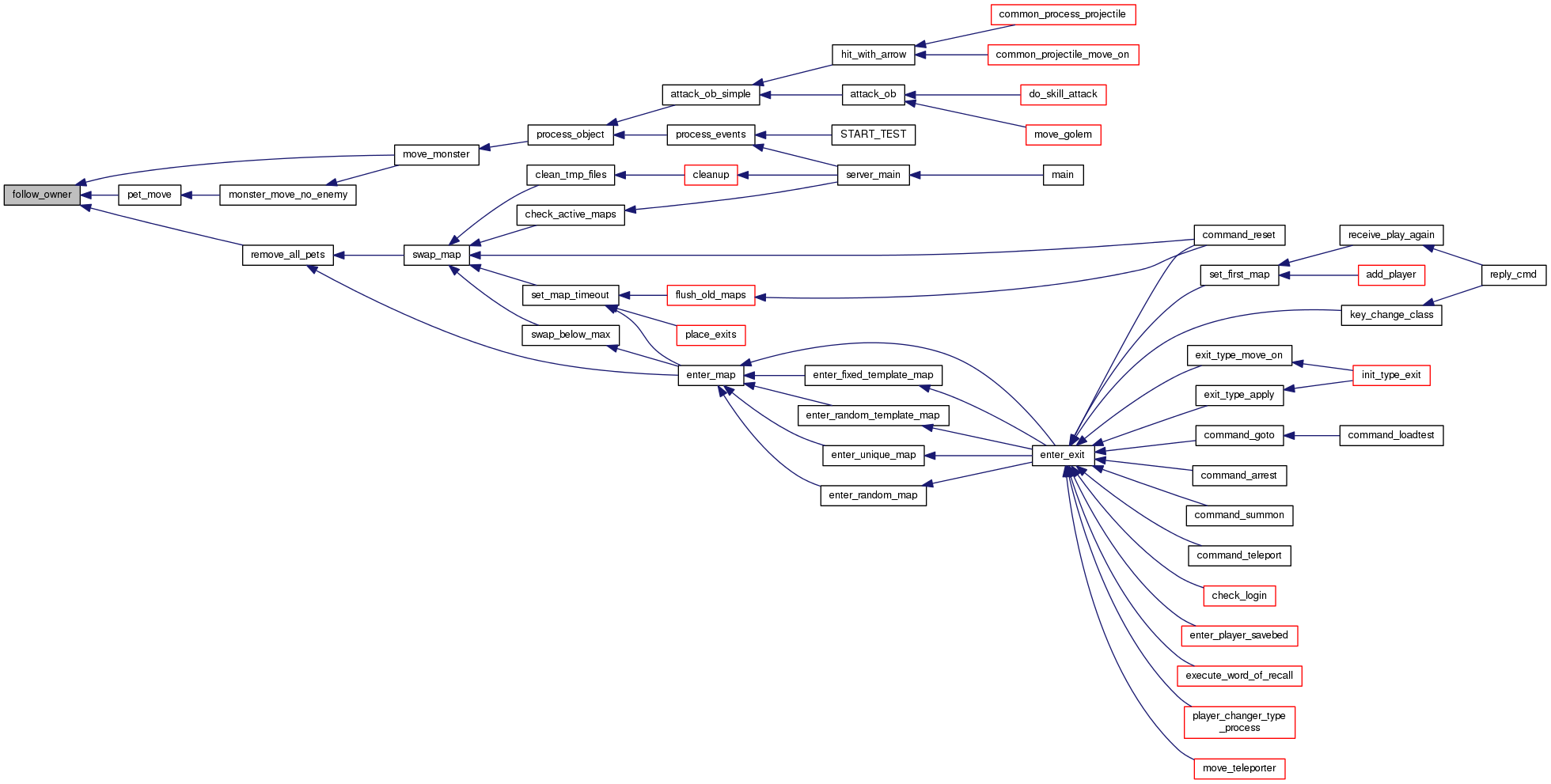
References obj::arch, archt::clone, draw_ext_info(), find_free_spot(), FLAG_REMOVED, freearr_x, freearr_y, get_map_from_coord(), mapdef::in_memory, insert_ob_in_map(), llevError, llevMonster, LOG(), obj::map, MAP_IN_MEMORY, obj::more, MSG_TYPE_SPELL, MSG_TYPE_SPELL_PET, obj::name, NDI_UNIQUE, OUT_OF_REAL_MAP, PLAYER, QUERY_FLAG, remove_ob(), SIZEOFFREE, obj::type, obj::x, and obj::y.
Referenced by move_monster(), pet_move(), and remove_all_pets().
Here is the call graph for this function:
Here is the caller graph for this function:Given that 'pet' is a friendly object, this function returns a monster the pet should attack, NULL if nothing appropriate is found. it basically looks for nasty things around the owner of the pet to attack. This is now tilemap aware.
| pet | who is seeking an enemy. | |
| [out] | rv | will contain the path to the enemy. |
Definition at line 67 of file pets.c.
References obj::above, obj::attack_movement, obj::attacked_by, obj::attacked_by_count, can_detect_enemy(), can_see_enemy(), check_enemy(), CLEAR_FLAG, obj::contr, obj::count, obj::enemy, find_nearest_living_creature(), FLAG_ALIVE, FLAG_CONFUSED, FLAG_FRIENDLY, FLAG_UNAGGRESSIVE, freearr_x, freearr_y, get_map_flags(), GET_MAP_OB, get_owner(), get_rangevector(), get_search_arr(), obj::head, obj::map, on_same_map(), P_IS_ALIVE, P_OUT_OF_MAP, pet_defend, pet_normal, pet_sad, pl::petmode, PETMOVE, PLAYER, QUERY_FLAG, remove_friendly_object(), should_arena_attack(), SIZEOFFREE, obj::type, obj::x, and obj::y.
Referenced by find_enemy().
Here is the call graph for this function:
Here is the caller graph for this function:Recursively look through the owner property of objects until the real owner is found
| ob | item we're searching the owner of. |
Definition at line 1119 of file pets.c.
References get_owner().
Referenced by should_arena_attack().
Here is the call graph for this function:
Here is the caller graph for this function:
|
static |
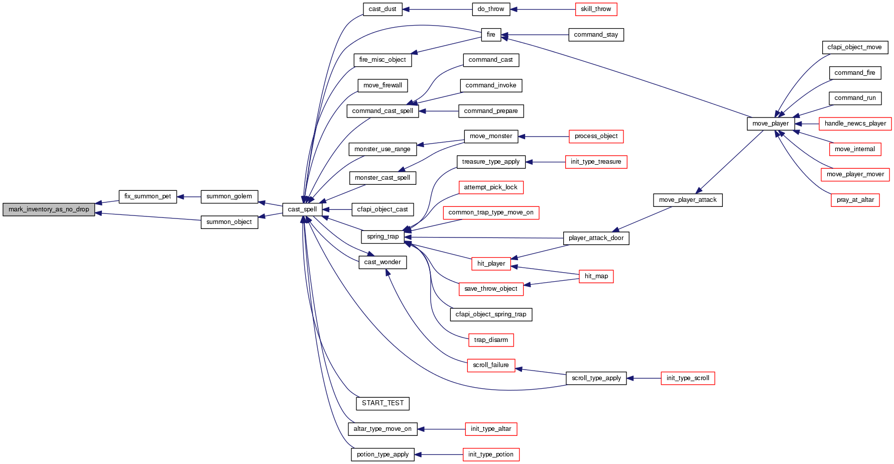
Mark all inventory items as FLAG_NO_DROP.
| ob | the object to modify. |
Definition at line 45 of file pets.c.
References obj::below, FLAG_NO_DROP, obj::inv, and SET_FLAG.
Referenced by fix_summon_pet(), and summon_object().
Here is the caller graph for this function:| void move_golem | ( | object * | op | ) |
Handles a golem's movement.
Updated this to allow more than the golem 'head' to attack.
| op | golem to be moved. |
Definition at line 541 of file pets.c.
References obj::above, attack_ob(), obj::contr, obj::count, obj::direction, draw_ext_info(), draw_ext_info_format(), FLAG_ALIVE, FLAG_MONSTER, free_object(), freearr_x, freearr_y, get_map_flags(), GET_MAP_OB, get_owner(), pl::golem_count, obj::head, liv::hp, llevDebug, LOG(), obj::map, obj::more, move_ob(), obj::msg, MSG_TYPE_SPELL, MSG_TYPE_SPELL_PET, obj::name, NDI_UNIQUE, obj::owner, P_OUT_OF_MAP, QUERY_FLAG, obj::race, range_golem, pl::ranges, remove_friendly_object(), remove_ob(), obj::stats, UP_OBJ_FACE, update_object(), was_destroyed, obj::x, and obj::y.
Referenced by legacy_ob_process().
Here is the call graph for this function:
Here is the caller graph for this function:| void pet_move | ( | object * | ob | ) |
Handles a pet's movement.
| ob | pet to move. |
Definition at line 348 of file pets.c.
References obj::above, absdir(), obj::contr, obj::count, obj::direction, draw_ext_info(), obj::enemy, find_dir_2(), FLAG_ALIVE, FLAG_FRIENDLY, FLAG_UNAGGRESSIVE, follow_owner(), free_object(), freearr_x, freearr_y, get_map_flags(), get_map_from_coord(), GET_MAP_MOVE_BLOCK, GET_MAP_OB, get_owner(), obj::head, llevMonster, LOG(), obj::map, obj::more, move_ob(), MSG_SUBTYPE_NONE, MSG_TYPE_MISC, NDI_UNIQUE, OB_TYPE_MOVE_BLOCK, on_same_map(), obj::owner, P_OUT_OF_MAP, pet_sad, pl::petmode, PLAYER, QUERY_FLAG, remove_friendly_object(), remove_ob(), rndm(), obj::type, was_destroyed, obj::x, and obj::y.
Referenced by monster_move_no_enemy().
Here is the call graph for this function:
Here is the caller graph for this function:| void remove_all_pets | ( | void | ) |
This function checks all pets so they try to follow their master around the world.
Unfortunately, sometimes, the owner of a pet is in the process of entering a new map when this is called. Thus the map isn't loaded yet, and we have to remove the pet...
Definition at line 273 of file pets.c.
References FABS, first_friendly_object, FLAG_FRIENDLY, FLAG_REMOVED, follow_owner(), free_object(), get_owner(), llevMonster, LOG(), MIN_ACTIVE_SPEED, oblnk::next, oblnk::ob, on_same_map(), PLAYER, QUERY_FLAG, remove_friendly_object(), obj::speed, and obj::type.
Referenced by enter_map(), and swap_map().
Here is the call graph for this function:
Here is the caller graph for this function:Determines if checks so pets don't attack players or other pets should be overruled by the arena petmode.
| pet | pet considered. |
| owner | pet's owner. |
| target | potential pet target. |
| 0 | pet shouldn't attack target. |
| 1 | target is a suitable victim for the pet. |
Definition at line 1146 of file pets.c.
References obj::contr, get_real_owner(), llevError, LOG(), op_on_battleground(), pl::party, pet_arena, pl::petmode, PLAYER, and obj::type.
Referenced by check_enemy(), and get_pet_enemy().
Here is the call graph for this function:
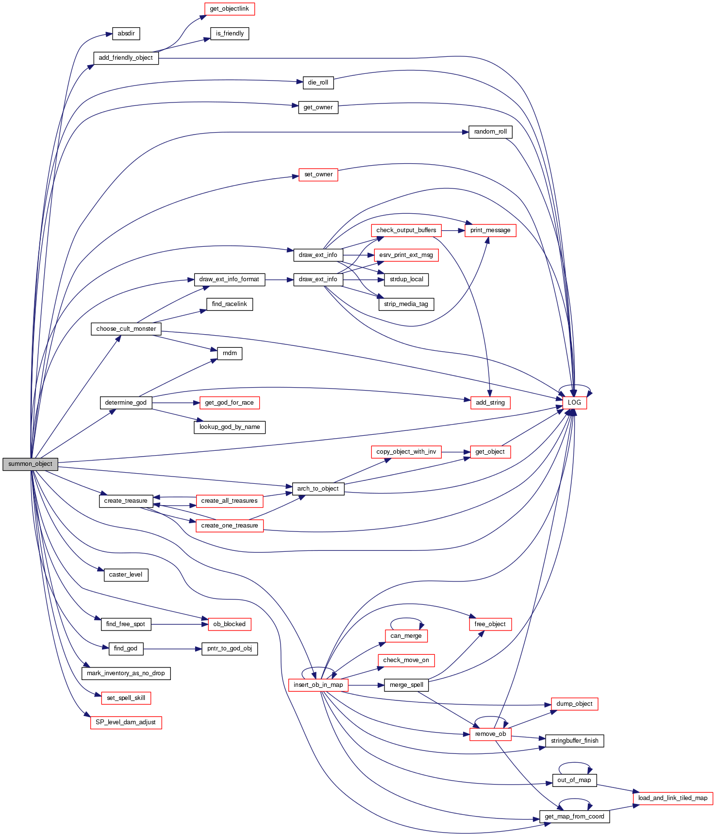
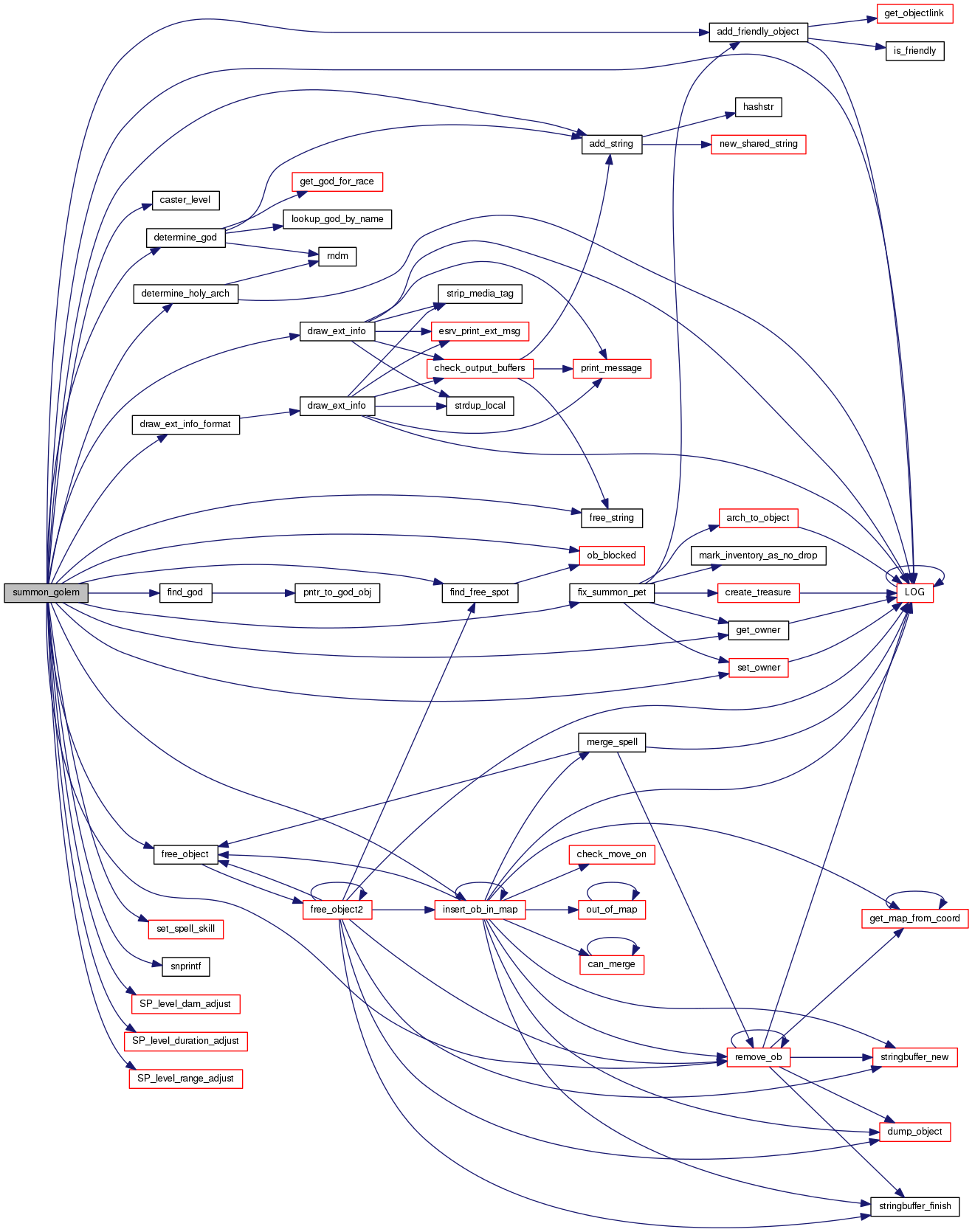
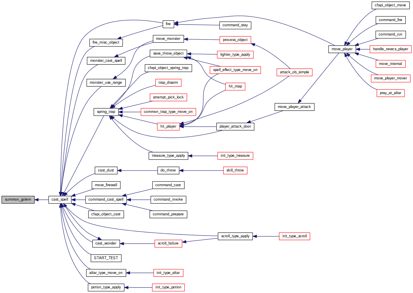
Here is the caller graph for this function:Summons a monster.
| op | who is summoning. |
| caster | object casting the spell. |
| dir | direction to place the monster. |
| spob | spell object casting. At this stage, all spob is really used for is to adjust some values in the monster. |
| 0 | failed to summon something. |
| 1 | summoned correctly something. |
Definition at line 669 of file pets.c.
References add_friendly_object(), add_string(), AT_PHYSICAL, obj::attack_movement, obj::attacktype, caster_level(), archt::clone, obj::contr, obj::count, liv::dam, determine_god(), determine_holy_arch(), obj::direction, draw_ext_info(), draw_ext_info_format(), obj::duration, liv::exp, FABS, find_free_spot(), find_god(), fix_summon_pet(), FLAG_FRIENDLY, FLAG_MONSTER, FREE_AND_CLEAR_STR, free_object(), free_string(), freearr_x, freearr_y, get_owner(), GOLEM, pl::golem_count, liv::hp, insert_ob_in_map(), llevError, LOG(), obj::map, MAX, MAX_BUF, liv::maxgrace, MIN, obj::more, MSG_TYPE_SPELL, MSG_TYPE_SPELL_FAILURE, MSG_TYPE_SPELL_PET, obj::name, NDI_UNIQUE, ob_blocked(), obj::other_arch, PETMOVE, PLAYER, QUERY_FLAG, obj::race, range_golem, pl::ranges, remove_ob(), obj::resist, SET_FLAG, set_owner(), set_spell_skill(), pl::shoottype, SIZEOFFREE1, obj::slaying, snprintf(), liv::sp, SP_level_dam_adjust(), SP_level_duration_adjust(), SP_level_range_adjust(), obj::speed, obj::speed_left, obj::stats, obj::type, liv::wc, obj::x, and obj::y.
Referenced by cast_spell().
Here is the call graph for this function:
Here is the caller graph for this function:| int summon_object | ( | object * | op, |
| object * | caster, | ||
| object * | spell_ob, | ||
| int | dir, | ||
| const char * | stringarg | ||
| ) |
General purpose summoning function.
| op | who is summoning. |
| caster | what object did cast the summoning spell. |
| spell_ob | actual spell object for summoning. |
| dir | direction to summon in. |
| stringarg | additional parameters. |
| 0 | nothing was summoned. |
| 1 | something was summoned. |
Definition at line 929 of file pets.c.
References absdir(), add_friendly_object(), obj::arch, arch_to_object(), obj::attack_movement, caster_level(), choose_cult_monster(), CLEAR_FLAG, archt::clone, create_treasure(), liv::dam, determine_god(), die_roll(), draw_ext_info(), draw_ext_info_format(), obj::enemy, find_free_spot(), find_god(), FLAG_FRIENDLY, FLAG_MONSTER, FLAG_SLEEP, freearr_x, freearr_y, freedir, get_map_from_coord(), get_owner(), GT_APPLY, GT_STARTEQUIP, insert_ob_in_map(), treasurestruct::item, treasureliststruct::items, obj::level, llevError, LOG(), obj::map, mark_inventory_as_no_drop(), MIN_ACTIVE_SPEED, mon, obj::more, archt::more, MSG_TYPE_SPELL, MSG_TYPE_SPELL_FAILURE, treasureliststruct::name, obj::name, archt::name, NDI_UNIQUE, treasurestruct::next, treasurestruct::nrof, ob_blocked(), obj::other_arch, PLAYER, PREFER_HIGH, QUERY_FLAG, obj::race, random_roll(), obj::randomitems, SET_FLAG, set_owner(), set_spell_skill(), SIZEOFFREE, SP_level_dam_adjust(), obj::stats, obj::type, obj::x, and obj::y.
Referenced by cast_spell().
Here is the call graph for this function:
Here is the caller graph for this function:| void terminate_all_pets | ( | object * | owner | ) |
Removes all pets someone owns.
| owner | player we wish to remove all pets of. |
Definition at line 250 of file pets.c.
References first_friendly_object, FLAG_REMOVED, free_object(), get_owner(), oblnk::next, oblnk::ob, QUERY_FLAG, remove_friendly_object(), and remove_ob().
Referenced by apply_savebed(), check_login(), command_kill_pets(), do_server(), key_confirm_quit(), and save_player().
Here is the call graph for this function:
Here is the caller graph for this function: