Crossfire Server, Branches 1.12  R18729
director.c File Reference
#include <global.h>
#include <ob_methods.h>
#include <ob_types.h>
#include <sounds.h>
#include <sproto.h>
+ Include dependency graph for director.c:

Go to the source code of this file.

Functions

static method_ret director_type_move_on (ob_methods *context, object *trap, object *victim, object *originator)
 
void init_type_director (void)
 

Detailed Description

The implementation of the Director class of objects.

Definition in file director.c.

Function Documentation

static method_ret director_type_move_on ( ob_methods context,
object trap,
object victim,
object originator 
)
static

Move on this Director object.

Parameters
contextThe method context
trapThe Director we're moving on
victimThe object moving over this one
originatorThe object that caused the move_on event
Returns
METHOD_OK

Definition at line 50 of file director.c.

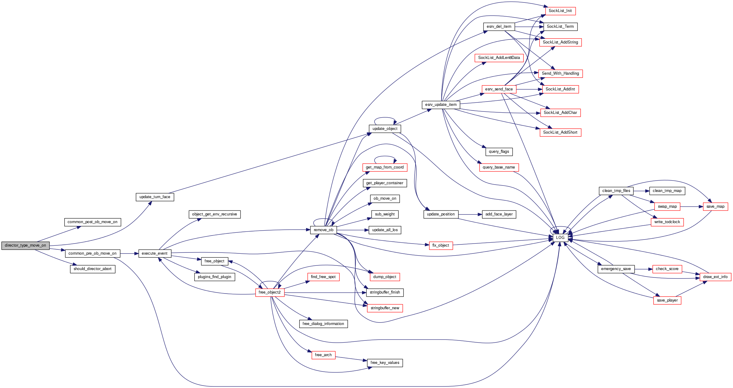
References common_post_ob_move_on(), common_pre_ob_move_on(), obj::direction, METHOD_ERROR, METHOD_OK, should_director_abort(), liv::sp, obj::stats, and update_turn_face().

Referenced by init_type_director().

+ Here is the call graph for this function:

+ Here is the caller graph for this function:

void init_type_director ( void  )

Initializer for the DIRECTOR object type.

Definition at line 38 of file director.c.

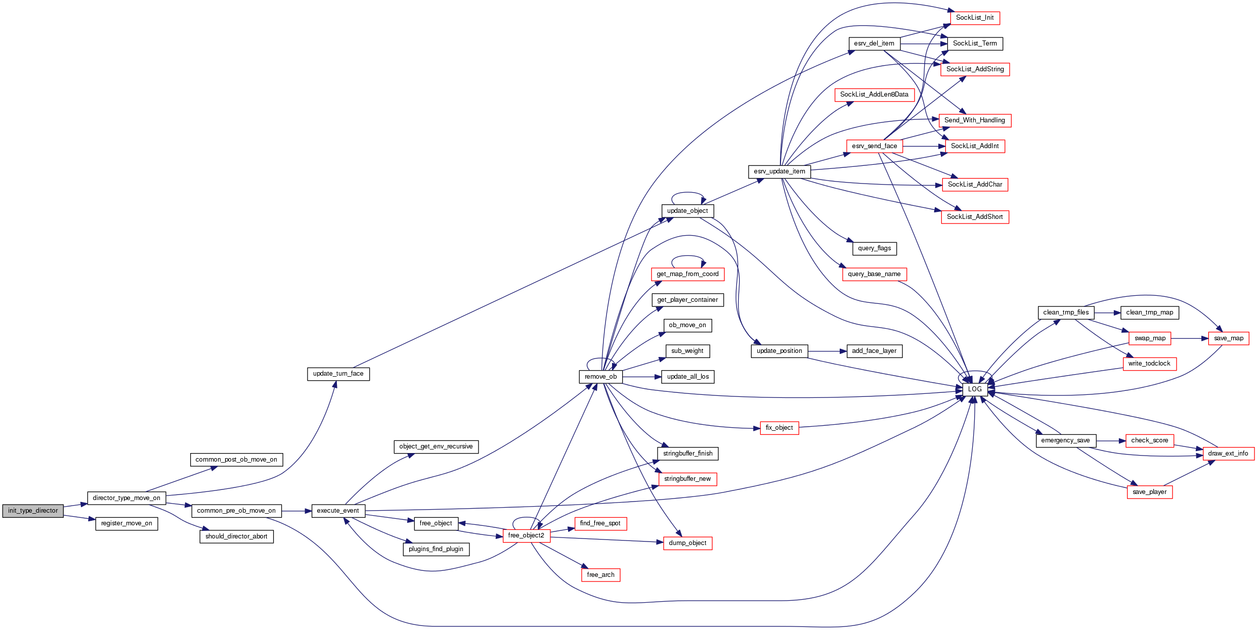
References DIRECTOR, director_type_move_on(), and register_move_on().

Referenced by register_all_ob_types().

+ Here is the call graph for this function:

+ Here is the caller graph for this function: