|
Crossfire Server, Branches 1.12
R18729
|
#include <autoconf.h>
Include dependency graph for define.h:
This graph shows which files directly or indirectly include this file:Go to the source code of this file.
Data Structures | |
| struct | typedata |
Macros | |
| #define | ALLRUN 6 |
| #define | ALTAR 18 |
| #define | AMULET 39 |
| #define | AP_APPLY 1 |
| #define | AP_BASIC_FLAGS 15 |
| #define | AP_IGNORE_CURSE 32 |
| #define | AP_NO_MERGE 16 |
| #define | AP_NOPRINT 128 |
| #define | AP_NULL 0 |
| #define | AP_PRINT 64 |
| #define | AP_UNAPPLY 2 |
| #define | ARMOUR 16 |
| #define | ARMOUR_IMPROVER 123 |
| #define | ARMOUR_SPEED(xyz) (xyz)->last_sp |
| #define | ARMOUR_SPELLS(xyz) (xyz)->gen_sp_armour |
| #define | ARROW 13 |
| #define | BATTLEGROUND 58 |
| #define | BIG_NAME 32 |
| #define | BLANK_FACE_NAME "blank.111" |
| #define | BLINDNESS 49 |
| #define | BOOK 8 |
| #define | BOOTS 99 |
| #define | BOW 14 |
| #define | BRACERS 104 |
| #define | BUILDER 160 |
| #define | BUTTON 92 |
| #define | CAN_APPLY_NEVER 0x1 |
| #define | CAN_APPLY_NOT_MASK 0xf |
| #define | CAN_APPLY_RESTRICTION 0x2 |
| #define | CAN_APPLY_UNAPPLY 0x10 |
| #define | CAN_APPLY_UNAPPLY_CHOICE 0x40 |
| #define | CAN_APPLY_UNAPPLY_MULT 0x20 |
| #define | CF_HANDLE 93 |
| #define | CHECK_INV 64 |
| #define | CIRCLE1 32 |
| #define | CIRCLE2 48 |
| #define | CLASS 37 |
| #define | CLEAR_FLAG(xyz, p) ((xyz)->flags[p/32] &= ~(1U<<(p%32))) |
| #define | CLOAK 87 |
| #define | CLOCK 9 |
| #define | CLOSE_CON 121 |
| #define | COMPARE_FLAGS(p, q) |
| #define | CONTAINER 122 |
| #define | CONVERTER 103 |
| #define | CORPSE 157 |
| #define | CREATOR 42 |
| #define | DEAD_OBJECT 53 |
| #define | DEEP_SWAMP 138 |
| #define | DESCRIBE_ABILITY(retbuf, variable, name) |
| #define | DESCRIBE_ABILITY_SAFE(retbuf, variable, name, len, maxlen) |
| #define | DESCRIBE_PATH(retbuf, variable, name) |
| #define | DESCRIBE_PATH_SAFE(retbuf, variable, name, len, maxlen) |
| #define | DETECTOR 51 |
| #define | DIRECTOR 112 |
| #define | DIRX(xyz) freearr_x[(xyz)->direction] |
| #define | DIRY(xyz) freearr_y[(xyz)->direction] |
| #define | DISEASE 158 |
| #define | DISTATT 1 |
| #define | DISTHIT 7 |
| #define | DOOR 23 |
| #define | DRINK 54 |
| #define | DUPLICATOR 83 |
| #define | EARTHWALL 45 |
| #define | EMPTY_FACE_NAME "empty.111" |
| #define | ENCOUNTER 67 |
| #define | EVENT_CONNECTOR 116 |
| #define | EXIT 66 |
| #define | EXIT_ALT_X(xyz) (xyz)->stats.maxhp |
| #define | EXIT_ALT_Y(xyz) (xyz)->stats.maxsp |
| #define | EXIT_LEVEL(xyz) (xyz)->stats.food |
| #define | EXIT_PATH(xyz) (xyz)->slaying |
| #define | EXIT_X(xyz) (xyz)->stats.hp |
| #define | EXIT_Y(xyz) (xyz)->stats.sp |
| #define | EXPERIENCE 44 |
| #define | F_APPROX 32 |
| #define | F_BUY 0 |
| #define | F_IDENTIFIED 8 |
| #define | F_NO_BARGAIN 4 |
| #define | F_NOT_CURSED 16 |
| #define | F_SELL 1 |
| #define | F_SHOP 64 |
| #define | F_TRUE 2 |
| #define | FABS(x) ((x) < 0 ? -(x) : (x)) |
| #define | FAST_STRCAT(buf__, buf2__) { memcpy(buf__, buf2__, strlen(buf2__)); buf__ += strlen(buf2__); } |
| #define | FAST_STRNCAT(buf__, buf2__, size__) { memcpy(buf__, buf2__, size__); buf__ += size__; } |
| #define | FINISH_FASTCAT(buf__) buf__[0] = '\0'; |
| #define | FIREWALL 62 |
| #define | FLAG_ACTIVATE_ON_PUSH 105 |
| #define | FLAG_ACTIVATE_ON_RELEASE 106 |
| #define | FLAG_AFK 111 |
| #define | FLAG_ALIVE 0 |
| #define | FLAG_ANIMATE 11 |
| #define | FLAG_APPLIED 5 |
| #define | FLAG_AUTO_APPLY 18 |
| #define | FLAG_BEEN_APPLIED 80 |
| #define | FLAG_BERSERK 99 |
| #define | FLAG_BLESSED 112 |
| #define | FLAG_BLIND 92 |
| #define | FLAG_BLOCKSVIEW 35 |
| #define | FLAG_CAN_ROLL 22 |
| #define | FLAG_CAN_USE_SKILL 79 |
| #define | FLAG_CAST_SPELL 52 |
| #define | FLAG_CHANGING 31 |
| #define | FLAG_CLIENT_ANIM_RANDOM 10 |
| #define | FLAG_CLIENT_ANIM_SYNC 9 |
| #define | FLAG_CLIENT_SENT 98 |
| #define | FLAG_CONFUSED 70 |
| #define | FLAG_CONTENT_ON_GEN 108 |
| #define | FLAG_CURSED 74 |
| #define | FLAG_DAMNED 75 |
| #define | FLAG_DIALOG_PARSED 12 |
| #define | FLAG_FREED 3 |
| #define | FLAG_FRIENDLY 15 |
| #define | FLAG_GENERATOR 16 |
| #define | FLAG_HITBACK 33 |
| #define | FLAG_IDENTIFIED 29 |
| #define | FLAG_INV_LOCKED 86 |
| #define | FLAG_IS_A_TEMPLATE 109 |
| #define | FLAG_IS_BUILDABLE 110 |
| #define | FLAG_IS_CAULDRON 94 |
| #define | FLAG_IS_FLOOR 63 |
| #define | FLAG_IS_HILLY 88 |
| #define | FLAG_IS_LIGHTABLE 43 |
| #define | FLAG_IS_LINKED 73 |
| #define | FLAG_IS_THROWN 17 |
| #define | FLAG_IS_TURNABLE 24 |
| #define | FLAG_IS_USED_UP 28 |
| #define | FLAG_IS_WATER 107 |
| #define | FLAG_IS_WOODED 87 |
| #define | FLAG_KNOWN_BLESSED 113 |
| #define | FLAG_KNOWN_CURSED 78 |
| #define | FLAG_KNOWN_MAGICAL 77 |
| #define | FLAG_LIFESAVE 64 |
| #define | FLAG_MAKE_INVIS 85 |
| #define | FLAG_MONSTER 14 |
| #define | FLAG_NEUTRAL 100 |
| #define | FLAG_NO_APPLY 62 |
| #define | FLAG_NO_ATTACK 101 |
| #define | FLAG_NO_DAMAGE 102 |
| #define | FLAG_NO_DROP 50 |
| #define | FLAG_NO_FIX_PLAYER 42 |
| #define | FLAG_NO_MAGIC 41 |
| #define | FLAG_NO_PICK 8 |
| #define | FLAG_NO_SKILL_IDENT 91 |
| #define | FLAG_NO_STEAL 96 |
| #define | FLAG_NO_STRENGTH 65 |
| #define | FLAG_OBJ_ORIGINAL 103 |
| #define | FLAG_ONE_HIT 97 |
| #define | FLAG_ONLY_ATTACK 69 |
| #define | FLAG_OVERLAY_FLOOR 23 |
| #define | FLAG_PLAYER_SOLD 20 |
| #define | FLAG_RANDOM_MOVE 68 |
| #define | FLAG_READY_BOW 60 |
| #define | FLAG_READY_RANGE 59 |
| #define | FLAG_READY_SCROLL 81 |
| #define | FLAG_READY_SKILL 89 |
| #define | FLAG_READY_WEAPON 90 |
| #define | FLAG_REFL_MISSILE 39 |
| #define | FLAG_REFL_SPELL 40 |
| #define | FLAG_REFLECTING 30 |
| #define | FLAG_REMOVED 2 |
| #define | FLAG_RUN_AWAY 45 |
| #define | FLAG_SCARED 37 |
| #define | FLAG_SEE_ANYWHERE 76 |
| #define | FLAG_SEE_IN_DARK 93 |
| #define | FLAG_SEE_INVISIBLE 21 |
| #define | FLAG_SLEEP 66 |
| #define | FLAG_SPLITTING 32 |
| #define | FLAG_STAND_STILL 67 |
| #define | FLAG_STARTEQUIP 34 |
| #define | FLAG_STEALTH 71 |
| #define | FLAG_TEAR_DOWN 44 |
| #define | FLAG_TREASURE 19 |
| #define | FLAG_UNAGGRESSIVE 38 |
| #define | FLAG_UNDEAD 36 |
| #define | FLAG_UNIQUE 49 |
| #define | FLAG_UNPAID 6 |
| #define | FLAG_USE_ARMOUR 56 |
| #define | FLAG_USE_BOW 55 |
| #define | FLAG_USE_HORN 84 |
| #define | FLAG_USE_RANGE 54 |
| #define | FLAG_USE_RING 58 |
| #define | FLAG_USE_ROD 82 |
| #define | FLAG_USE_SCROLL 53 |
| #define | FLAG_USE_SHIELD 7 |
| #define | FLAG_USE_WEAPON 57 |
| #define | FLAG_WAS_WIZ 4 |
| #define | FLAG_WIZ 1 |
| #define | FLAG_WIZCAST 51 |
| #define | FLAG_WIZPASS 72 |
| #define | FLAG_XRAYS 61 |
| #define | FLESH 72 |
| #define | FLOOR 71 |
| #define | FOOD 6 |
| #define | FORCE 114 |
| #define | GATE 91 |
| #define | GEM 60 |
| #define | GENERATE_SPEED(xyz) ((xyz)->stats.maxsp) /* if(!RANDOM()%<speed>) */ |
| #define | GENERATE_TYPE(xyz) ((xyz)->stats.sp) |
| #define | GIRDLE 113 |
| #define | GLOVES 100 |
| #define | GOD 50 |
| #define | GOLEM 46 |
| #define | GRIMREAPER 28 |
| #define | HAS_RANDOM_ITEMS(op) (op->randomitems && (!QUERY_FLAG(op, FLAG_IS_A_TEMPLATE))) |
| #define | HELMET 34 |
| #define | HI4 240 |
| #define | HITRUN 3 |
| #define | HOLE 94 /* When open, objects fall through */ |
| #define | HOLY_ALTAR 56 |
| #define | HORN 35 |
| #define | HUGE_BUF 4096 |
| #define | IDENTIFY_ALTAR 139 |
| #define | INORGANIC 73 |
| #define | IS_ARMOR(op) |
| #define | IS_ARROW(op) |
| #define | IS_LIVE(op) |
| #define | IS_SHIELD(op) (op->type == SHIELD) |
| #define | IS_WEAPON(op) (op->type == ARROW || op->type == BOW || op->type == WEAPON) |
| #define | KEY 24 |
| #define | LAMP 82 |
| #define | LIGHTER 75 |
| #define | LO4 15 |
| #define | LOCKED_DOOR 20 |
| #define | MAGIC_EAR 29 |
| #define | MAP 22 |
| #define | MARKER 55 |
| #define | MATERIAL 161 |
| #define | MAX(x, y) ((x) > (y) ? (x) : (y)) |
| #define | MAX_ANIMATIONS 256 |
| #define | MAX_BUF 256 |
| #define | MAX_DARKNESS 5 |
| #define | MAX_LIGHT_RADII 4 |
| #define | MAX_NAME 48 |
| #define | MAX_STAT 30 |
| #define | MAX_WEAPON_ITEM_POWER 100 |
| #define | MIN(x, y) ((x) < (y) ? (x) : (y)) |
| #define | MIN_ACTIVE_SPEED 0.00001 |
| #define | MIN_STAT 1 |
| #define | MISC_OBJECT 79 |
| #define | MONEY 36 |
| #define | MONSTER 80 |
| #define | MOOD_FLOOR 65 |
| #define | MOVE_ALL 0x1f |
| #define | MOVE_BLOCK_DEFAULT MOVE_SWIM |
| #define | MOVE_BOAT 0x10 |
| #define | MOVE_FLY_HIGH 0x4 |
| #define | MOVE_FLY_LOW 0x2 |
| #define | MOVE_FLYING 0x6 |
| #define | MOVE_SWIM 0x8 |
| #define | MOVE_WALK 0x1 |
| #define | NAME_MAX 255 |
| #define | NROF_SOUNDS (23+NROFREALSPELLS) /* Number of sounds */ |
| #define | NROFNEWOBJS(xyz) ((xyz)->stats.food) |
| #define | NUM_FLAGS 113 |
| #define | OB_MOVE_BLOCK(ob1, ob2) ((ob1->move_type&ob2->move_block) == ob1->move_type) |
| #define | OB_TYPE_MOVE_BLOCK(ob1, type) ((type != 0) && (ob1->move_type&type) == ob1->move_type) |
| #define | OBJECT_TYPE_MAX 162 |
| #define | PACEH 64 |
| #define | PACEH2 80 |
| #define | PACEV 128 |
| #define | PACEV2 144 |
| #define | PEACEMAKER 59 |
| #define | PEDESTAL 17 |
| #define | PETMOVE 16 |
| #define | PLAYER 1 |
| #define | PLAYER_CHANGER 57 |
| #define | PLAYERMOVER 40 |
| #define | POISON 7 |
| #define | POISONING 105 |
| #define | POTION 5 |
| #define | POTION_EFFECT 115 |
| #define | POWER_CRYSTAL 156 |
| #define | PREFER_HIGH 1 |
| #define | PREFER_LOW 0 |
| #define | PREPARE_FASTCAT(buf__) buf__+strlen(buf__) |
| #define | PU_ALLWEAPON 0x00020000 |
| #define | PU_ARMOUR 0x00000800 |
| #define | PU_ARROW 0x00000100 |
| #define | PU_BOOTS 0x00001000 |
| #define | PU_BOW 0x00000080 |
| #define | PU_CLOAK 0x00004000 |
| #define | PU_DEBUG 0x10000000 |
| #define | PU_DRINK 0x00000020 |
| #define | PU_FLESH 0x04000000 |
| #define | PU_FOOD 0x00000010 |
| #define | PU_GLOVES 0x00002000 |
| #define | PU_HELMET 0x00000200 |
| #define | PU_INHIBIT 0x20000000 |
| #define | PU_JEWELS 0x02000000 |
| #define | PU_KEY 0x00008000 |
| #define | PU_MAGIC_DEVICE 0x00800000 |
| #define | PU_MAGICAL 0x00040000 |
| #define | PU_MISSILEWEAPON 0x00010000 |
| #define | PU_NEWMODE 0x80000000 |
| #define | PU_NOT_CURSED 0x01000000 |
| #define | PU_NOTHING 0x00000000 |
| #define | PU_POTION 0x00080000 |
| #define | PU_RATIO 0x0000000F |
| #define | PU_READABLES 0x00400000 |
| #define | PU_SHIELD 0x00000400 |
| #define | PU_SKILLSCROLL 0x00200000 |
| #define | PU_SPELLBOOK 0x00100000 |
| #define | PU_STOP 0x40000000 |
| #define | PU_VALUABLES 0x00000040 |
| #define | QUERY_FLAG(xyz, p) ((xyz)->flags[p/32]&(1U<<(p%32))) |
| #define | RANDO 96 |
| #define | RANDO2 112 |
| #define | RING 70 |
| #define | ROD 3 |
| #define | RUNATT 2 |
| #define | RUNE 154 |
| #define | RUSH 5 |
| #define | SAVEBED 106 |
| #define | SCROLL 111 |
| #define | SET_FLAG(xyz, p) ((xyz)->flags[p/32] |= (1U<<(p%32))) |
| #define | SET_GENERATE_TYPE(xyz, va) (xyz)->stats.sp = (va) |
| #define | SHIELD 33 |
| #define | SHOP_FLOOR 68 |
| #define | SHOP_INVENTORY 150 |
| #define | SHOP_MAT 69 |
| #define | SIGN 98 |
| #define | SIZEOFFREE 49 |
| #define | SIZEOFFREE1 8 |
| #define | SIZEOFFREE2 24 |
| #define | SKILL 43 |
| #define | SKILL_TOOL 74 |
| #define | SKILLSCROLL 130 |
| #define | SMOOTH_FACE_NAME "default_smoothed.111" |
| #define | SPECIAL_KEY 21 |
| #define | SPELL 101 |
| #define | SPELL_EFFECT 102 |
| #define | SPELLBOOK 85 |
| #define | SPINNER 90 |
| #define | ST_BD_BUILD 1 |
| #define | ST_BD_REMOVE 2 |
| #define | ST_CHANGE_CLASS 3 |
| #define | ST_CHANGE_PASSWORD_CONFIRM 13 |
| #define | ST_CHANGE_PASSWORD_NEW 12 |
| #define | ST_CHANGE_PASSWORD_OLD 11 |
| #define | ST_CONFIRM_PASSWORD 8 |
| #define | ST_CONFIRM_QUIT 4 |
| #define | ST_GET_NAME 6 |
| #define | ST_GET_PARTY_PASSWORD 10 |
| #define | ST_GET_PASSWORD 7 |
| #define | ST_MAT_FLOOR 1 |
| #define | ST_MAT_ITEM 3 |
| #define | ST_MAT_WALL 2 |
| #define | ST_MAT_WINDOW 4 |
| #define | ST_PLAY_AGAIN 1 |
| #define | ST_PLAYING 0 |
| #define | ST_ROLL_STAT 2 |
| #define | SYMPTOM 159 |
| #define | TELEPORTER 41 |
| #define | THROWN_OBJ 48 |
| #define | TIMED_GATE 26 |
| #define | TRANSPORT 2 |
| #define | TRAP 155 |
| #define | TRAPDOOR 95 |
| #define | TREASURE 4 |
| #define | TRIGGER 27 |
| #define | TRIGGER_ALTAR 31 |
| #define | TRIGGER_BUTTON 30 |
| #define | TRIGGER_MARKER 52 |
| #define | TRIGGER_PEDESTAL 32 |
| #define | VERY_BIG_BUF 1024 |
| #define | WAIT2 8 |
| #define | WAITATT 4 |
| #define | WALL 77 |
| #define | WAND 109 |
| #define | WEAP_BLUD 8 |
| #define | WEAP_CLEAVE 3 |
| #define | WEAP_CRUSH 7 |
| #define | WEAP_HIT 0 |
| #define | WEAP_PIERCE 2 |
| #define | WEAP_SLASH 1 |
| #define | WEAP_SLICE 4 |
| #define | WEAP_STAB 5 |
| #define | WEAP_WHIP 6 |
| #define | WEAPON 15 |
| #define | WEAPON_IMPROVER 124 |
| #define | WEAPON_SPEED(xyz) (xyz)->last_sp |
| #define | WEIGHT(op) (op->nrof ? op->weight : op->weight+op->carrying) |
| #define | OUT_OF_MEMORY 0 |
| #define | MAP_ERROR 1 |
| #define | ARCHTABLE_TOO_SMALL 2 |
Typedefs | |
| typedef unsigned char | MoveType |
| typedef struct typedata | typedata |
Functions | |
| static void | safe_strcat (char *dest, const char *orig, size_t *curlen, size_t maxlen) |
Variables | |
| error Your ANSI C compiler should be defining | __STDC__ |
Core defines: object types, flags, etc.
This file is really too large. With all the .h files around, this file should be better split between them - things that deal with objects should be in objects.h, things dealing with players in player.h, etc. As it is, everything just seems to be dumped in here.
This file is best viewed with a window width of about 100 character.
Definition in file define.h.
| #define ARCHTABLE_TOO_SMALL 2 |
Definition at line 96 of file define.h.
Referenced by add_arch().
| #define ARMOUR_SPEED | ( | xyz | ) | (xyz)->last_sp |
Definition at line 788 of file define.h.
Referenced by describe_item(), fix_object(), improve_armour(), and set_abs_magic().
| #define ARMOUR_SPELLS | ( | xyz | ) | (xyz)->gen_sp_armour |
Definition at line 789 of file define.h.
Referenced by describe_item().
| #define BIG_NAME 32 |
Definition at line 88 of file define.h.
Referenced by check_score(), copy_score(), get_score(), kill_object(), and poison_type_apply().
| #define BLANK_FACE_NAME "blank.111" |
Definition at line 900 of file define.h.
Referenced by read_bmap_names().
| #define DESCRIBE_ABILITY | ( | retbuf, | |
| variable, | |||
| name | |||
| ) |
Definition at line 956 of file define.h.
Referenced by dump_gods().
| #define DESCRIBE_ABILITY_SAFE | ( | retbuf, | |
| variable, | |||
| name, | |||
| len, | |||
| maxlen | |||
| ) |
Definition at line 939 of file define.h.
Referenced by describe_item(), and describe_monster().
| #define DESCRIBE_PATH | ( | retbuf, | |
| variable, | |||
| name | |||
| ) |
Definition at line 971 of file define.h.
Referenced by dump_gods().
| #define DESCRIBE_PATH_SAFE | ( | retbuf, | |
| variable, | |||
| name, | |||
| len, | |||
| maxlen | |||
| ) |
Definition at line 986 of file define.h.
Referenced by describe_item(), describe_monster(), god_info_msg(), and ring_desc().
| #define DIRX | ( | xyz | ) | freearr_x[(xyz)->direction] |
Definition at line 785 of file define.h.
Referenced by common_process_projectile(), fire_bolt(), move_bolt(), move_bullet(), and move_missile().
| #define DIRY | ( | xyz | ) | freearr_y[(xyz)->direction] |
Definition at line 786 of file define.h.
Referenced by common_process_projectile(), fire_bolt(), move_bolt(), move_bullet(), and move_missile().
| #define EMPTY_FACE_NAME "empty.111" |
Definition at line 901 of file define.h.
Referenced by read_bmap_names().
| #define EXIT_ALT_X | ( | xyz | ) | (xyz)->stats.maxhp |
Definition at line 752 of file define.h.
Referenced by op_on_battleground().
| #define EXIT_ALT_Y | ( | xyz | ) | (xyz)->stats.maxsp |
Definition at line 753 of file define.h.
Referenced by op_on_battleground().
| #define EXIT_PATH | ( | xyz | ) | (xyz)->slaying |
Definition at line 748 of file define.h.
Referenced by cast_create_town_portal(), cast_word_of_recall(), command_goto(), command_reset(), command_summon(), command_teleport(), enter_exit(), enter_fixed_template_map(), enter_player_savebed(), enter_random_map(), enter_random_template_map(), enter_unique_map(), exit_type_apply(), exit_type_move_on(), get_jail_exit(), init_dynamic(), is_legal_2ways_exit(), key_change_class(), move_teleporter(), op_on_battleground(), place_exits(), player_changer_type_process(), and process_map().
| #define EXIT_X | ( | xyz | ) | (xyz)->stats.hp |
Definition at line 750 of file define.h.
Referenced by cast_create_town_portal(), cast_word_of_recall(), command_reset(), command_summon(), command_teleport(), enter_exit(), enter_fixed_template_map(), enter_player_savebed(), enter_random_map(), enter_random_template_map(), enter_unique_map(), get_jail_exit(), hole_type_move_on(), is_legal_2ways_exit(), key_change_class(), move_teleporter(), op_on_battleground(), place_exits(), player_changer_type_process(), and trapdoor_type_move_on().
| #define EXIT_Y | ( | xyz | ) | (xyz)->stats.sp |
Definition at line 751 of file define.h.
Referenced by cast_create_town_portal(), cast_word_of_recall(), command_reset(), command_summon(), command_teleport(), enter_exit(), enter_fixed_template_map(), enter_player_savebed(), enter_random_map(), enter_random_template_map(), enter_unique_map(), get_jail_exit(), hole_type_move_on(), is_legal_2ways_exit(), key_change_class(), move_teleporter(), op_on_battleground(), place_exits(), player_changer_type_process(), and trapdoor_type_move_on().
| #define FABS | ( | x | ) | ((x) < 0 ? -(x) : (x)) |
Decstations have trouble with fabs()...
Definition at line 61 of file define.h.
Referenced by add_object_to_socklist(), attack_ob_simple(), can_apply_object(), can_merge(), cancellation(), cast_spell(), change_exp(), change_luck(), check_hp(), check_move_on(), command_debug(), describe_monster(), dimension_door(), do_symptoms(), esrv_update_item(), fire_bow(), generate_artifact(), init_block(), local_check_loaded_object(), look_at_cmd(), magic_mapping_mark_recursive(), map2_add_ob(), monster_do_living(), move_monster(), move_player_mover(), move_teleporter(), new_exp(), new_player_cmd(), paralyze_living(), path_to_player(), player_can_view(), player_mover_type_move_on(), polymorph(), polymorph_item(), process_events(), remove_all_pets(), set_ring_bonus(), summon_golem(), and update_ob_speed().
| #define GENERATE_SPEED | ( | xyz | ) | ((xyz)->stats.maxsp) /* if(!RANDOM()%<speed>) */ |
Definition at line 746 of file define.h.
Referenced by generate_monster().
| #define GENERATE_TYPE | ( | xyz | ) | ((xyz)->stats.sp) |
Definition at line 745 of file define.h.
Referenced by calculate_difficulty().
| #define HAS_RANDOM_ITEMS | ( | op | ) | (op->randomitems && (!QUERY_FLAG(op, FLAG_IS_A_TEMPLATE))) |
This return TRUE if object has still randomitems which could be expanded.
Definition at line 470 of file define.h.
Referenced by auto_apply(), do_auto_apply(), fix_auto_apply(), generate_monster_arch(), generate_monster_inv(), polymorph_living(), and rune_attack().
| #define HUGE_BUF 4096 |
Used for messages - some can be quite long
Definition at line 83 of file define.h.
Referenced by cast_item_curse_or_curse(), cast_smite_spell(), check_combine(), check_combine_and_normalize(), check_normalize(), command_lock_item(), command_reset(), command_strings(), display_motd(), dragon_ability_gain(), draw_ext_info_format(), dump_gods(), enter_exit(), enter_fixed_template_map(), enter_random_map(), enter_random_template_map(), enter_unique_map(), follower_remove_given_items(), generate_random_map(), god_gives_present(), help_topics(), i18n_init(), init_artifacts(), init_msgfile(), item_matched_string(), load_and_link_tiled_map(), load_map_header(), map_remove_unique_files(), mon_info_msg(), npc_say(), parse_regions(), pick_up_object(), place_special_exit(), player_attack_door(), read_client_images(), remove_force(), send_news(), send_rules(), show_commands(), start_animation(), transmute_item_to_flower(), and write_mark().
| #define MAX | ( | x, | |
| y | |||
| ) | ((x) > (y) ? (x) : (y)) |
Definition at line 70 of file define.h.
Referenced by add_monster(), animate_weapon(), apply_death_exp_penalty(), auto_apply(), calc_skill_exp(), can_detect_enemy(), cast_spell(), check_pick(), check_wakeup(), command_create(), common_trap_type_process(), confuse_living(), die_roll(), do_exit_map(), draw_magic_map(), esrv_draw_look(), expand_lighted_sight(), fix_generated_item(), fix_object(), hit_with_one_attacktype(), kill_player(), merge_spell(), min_casting_level(), monster_use_range(), move_symptom(), new_exp(), path_to_player(), peacemaker_type_process(), poison_living(), pray_at_altar(), random_roll(), random_roll64(), roguelike_link_rooms(), scroll_type_apply(), SP_level_spellpoint_cost(), spellbook_type_apply(), spring_trap(), summon_golem(), trap_disarm(), trap_see(), and write_scroll().
| #define MAX_ANIMATIONS 256 |
Definition at line 85 of file define.h.
Referenced by init_anim().
| #define MAX_BUF 256 |
Used for all kinds of things
Definition at line 81 of file define.h.
Referenced by add_author(), add_exit_to_item(), add_object_to_socklist(), add_score(), add_shop_item(), adjust_sign_msg(), animate_weapon(), apply_anim_suffix(), apply_builder_floor(), apply_builder_item(), apply_builder_remove(), apply_builder_wall(), apply_builder_window(), apply_changes_to_player(), apply_container(), apply_special(), artifact_msg(), attack_hth(), attack_message(), attempt_steal(), basic_emote(), blind_living(), book_type_apply(), calc_alch_danger(), can_pay(), cast_consecrate(), cast_identify(), cast_raise_dead_spell(), cast_spell(), cfapi_map_create_path(), cfapi_object_find_archetype_inside(), cfapi_object_forget_spell(), cfapi_object_set_property(), change_book(), change_exp(), change_spell(), check_login(), check_path(), check_race_restrictions(), check_score(), checkbanned(), checkdm(), choose_cult_monster(), command_addexp(), command_banish(), command_bowmode(), command_cast_spell(), command_cointoss(), command_create(), command_gsay(), command_help(), command_insert_into(), command_loadplugin(), command_mark(), command_me(), command_overlay_reset(), command_party(), command_players(), command_possess(), command_remove(), command_rename_item(), command_search_items(), command_statistics(), command_title(), command_use(), communicate(), compile_info(), content_recipe_value(), convert_newline(), converter_type_move_on(), copy_file(), create_archetype_by_object_name(), create_singularity(), dead_player(), delete_character(), describe_shop(), display_high_score(), display_motd(), display_who_entry(), do_server(), do_skill(), do_skill_attack(), do_skill_ident2(), do_talk_npc(), do_tell(), do_throw(), dragon_ability_gain(), dragon_eat_flesh(), drop_object(), dump_alchemy(), dump_alchemy_costs(), empty_container(), enter_fixed_template_map(), enter_random_template_map(), enter_unique_map(), esrv_draw_look(), esrv_update_item(), esrv_update_stats(), eventListener(), exit_type_apply(), find_key(), find_mon_throw_ob(), find_player(), find_throw_ob(), fire_misc_object(), fix_flesh_item(), fix_walls(), flush_output_element(), food_type_apply(), forbid_play(), form_party(), get_payment(), give_artifact_abilities(), god_enchants_weapon(), god_examines_item(), god_info_msg(), gravestone_text(), help_topics(), hit_with_one_attacktype(), i18n_init(), identify_altar_type_move_on(), init_anim(), init_artifacts(), init_attackmess(), init_book_archive(), init_clocks(), init_emergency_mappath(), init_experience(), init_formulae(), init_msgfile(), init_races(), init_regions(), init_server(), init_startup(), initPlugins(), inventory(), is_defined_recipe(), item_matched_string(), key_change_class(), key_confirm_quit(), kill_object(), kill_player(), leave(), lighter_type_apply(), load_archetypes(), load_materials(), load_original_map(), load_overlay_map(), load_settings(), load_temporary_map(), load_treasure(), load_treasures(), load_unique_objects(), look_at(), magic_wall(), main(), make_formula_book(), make_list_like(), make_path_to_file(), map_info(), mark_item_cmd(), matches_sacrifice(), metaserver2_init(), metaserver2_updates(), metaserver_init(), metaserver_update(), mon_info_msg(), move_symptom(), new_player_cmd(), npc_say(), nstrtok(), open_and_uncompress_file(), parse_regions(), perceive_self(), pick_up_object(), player_apply(), player_lvl_adj(), polymorph_melt(), pray(), print_shop_string(), process_map(), put_object_in_sack(), query_base_name(), rangetostring(), read_bmap_names(), read_face_data(), read_map_log(), read_smooth(), ready_map_name(), receive_party_password(), recharge(), recursive_roll(), remove_directory(), resurrect_player(), sack_can_hold(), save_life(), save_map(), save_player(), second_arch_pass(), sell_item(), send_news(), send_rules(), show_matching_spells(), show_skills(), singing(), skillscroll_type_apply(), SockList_ReadPacket(), spellbook_type_apply(), strtoktolin(), summon_golem(), tailor_god_spell(), transport_type_apply(), treasure_type_apply(), unapply_for_ob(), unapply_special(), use_alchemy(), use_oratory(), verify_player(), write_book_archive(), write_map_log(), write_npc_list(), write_regions_link(), write_rune(), write_scroll(), write_slaying_info(), write_socket_buffer(), Write_To_Socket(), write_todclock(), and write_world_info().
| #define MAX_DARKNESS 5 |
Maximum map darkness, there is no practical reason to exceed this
Definition at line 763 of file define.h.
Referenced by change_map_light(), and expand_lighted_sight().
| #define MAX_LIGHT_RADII 4 |
Max radii for 'light' object, really large values allow objects that can slow down the game
Definition at line 759 of file define.h.
Referenced by cast_light(), draw_client_map2(), expand_lighted_sight(), make_object_glow(), and stand_in_light().
| #define MAX_NAME 48 |
Definition at line 87 of file define.h.
Referenced by basic_emote(), check_name(), command_addexp(), command_title(), draw_one_high_score(), and get_other_player_from_name().
| #define MAX_STAT 30 |
The maximum legal value of any stat
Definition at line 78 of file define.h.
Referenced by attempt_steal(), check_stat_bounds(), command_abil(), do_throw(), and pick_up_object().
| #define MAX_WEAPON_ITEM_POWER 100 |
Maximum item power an item can have. If changed, check object::item_power for overflow issues.
Definition at line 768 of file define.h.
Referenced by god_enchants_weapon(), and improve_weapon().
| #define MIN | ( | x, | |
| y | |||
| ) | ((x) < (y) ? (x) : (y)) |
Definition at line 67 of file define.h.
Referenced by add_monster(), apply_death_exp_penalty(), cast_bless(), check_exp_adjust(), die_roll(), do_exit_map(), do_throw(), dragon_eat_flesh(), draw_magic_map(), esrv_draw_look(), expand_lighted_sight(), hit_with_one_attacktype(), kill_object(), lookup_god_by_name(), monster_do_living(), mood_change(), new_exp(), potion_type_apply(), power_crystal_type_apply(), query_cost(), random_roll(), random_roll64(), roguelike_link_rooms(), save_player(), singing(), summon_golem(), time_info(), trap_disarm(), trap_see(), use_skill(), and value_limit().
| #define MIN_ACTIVE_SPEED 0.00001 |
Cut off point of when an object is put on the active list or not
Definition at line 1063 of file define.h.
Referenced by can_merge(), describe_monster(), local_check_loaded_object(), make_object_glow(), move_monster(), move_teleporter(), remove_all_pets(), START_TEST(), stop_item(), summon_object(), and update_ob_speed().
| #define MIN_STAT 1 |
The minimum legal value of any stat
Definition at line 79 of file define.h.
Referenced by check_stat_bounds().
| #define NAME_MAX 255 |
NAME_MAX used by random maps may not be defined on pure ansi systems
Definition at line 75 of file define.h.
Referenced by load_dir().
| #define NROF_SOUNDS (23+NROFREALSPELLS) /* Number of sounds */ |
| #define NROFNEWOBJS | ( | xyz | ) | ((xyz)->stats.food) |
Definition at line 688 of file define.h.
Referenced by change_object(), and hit_player().
| #define OUT_OF_MEMORY 0 |
Fatal variables; used as arguments to fatal().
Definition at line 94 of file define.h.
Referenced by add_player(), allocate_map(), build_stringlist(), compute_path(), copy_message(), do_server(), expand_objects(), get_archetype_struct(), get_client_spell_state(), get_empty_artifact(), get_empty_artifactlist(), get_empty_book(), get_empty_booklist(), get_empty_formula(), get_empty_mat(), get_empty_treasure(), get_empty_treasurelist(), get_linked_map(), get_objectlink(), get_objectlinkpt(), get_player(), get_racelist(), get_region_struct(), init_godslist(), init_recipelist(), new_shared_string(), parse_dialog_information(), re_init(), SockList_AddPrintf(), SockList_Ensure(), stringbuffer_ensure(), and stringbuffer_new().
| #define PREFER_HIGH 1 |
Definition at line 908 of file define.h.
Referenced by alchemy_failure_effect(), attack_ob_simple(), cast_detection(), cast_heal(), cast_spell(), deathstrike_living(), did_make_save(), fire_swarm(), god_intervention(), hit_with_one_attacktype(), infect_object(), player_lvl_adj(), push_ob(), recharge(), singing(), summon_object(), trap_see(), use_oratory(), and write_scroll().
| #define PREFER_LOW 0 |
Definition at line 909 of file define.h.
Referenced by alchemy_failure_effect(), attack_ob_simple(), attempt_do_alchemy(), attempt_hide(), attempt_pick_lock(), attempt_steal(), become_follower(), cast_smite_spell(), cast_spell(), charge_mana_effect(), cure_disease(), do_hidden_move(), do_skill_ident2(), do_symptoms(), flee_player(), gate_type_process(), god_examines_priest(), hit_with_one_attacktype(), kill_player(), learn_skill(), mood_change(), pick_arrow_target(), potion_type_apply(), pray_at_altar(), roll_ob(), scroll_failure(), spellbook_type_apply(), trap_disarm(), use_oratory(), and write_scroll().
| #define SET_GENERATE_TYPE | ( | xyz, | |
| va | |||
| ) | (xyz)->stats.sp = (va) |
| #define SIZEOFFREE 49 |
Definition at line 441 of file define.h.
Referenced by do_harvest(), enter_map(), find_closest_monster(), find_dir(), find_first_free_spot(), find_free_spot(), find_nearest_living_creature(), follow_owner(), free_object2(), get_pet_enemy(), get_search_arr(), polymorph_living(), singing(), spell_find_dir(), summon_object(), and transfer_ob().
| #define SIZEOFFREE1 8 |
Definition at line 439 of file define.h.
Referenced by enter_map(), find_enclosed_spot(), get_search_arr(), and summon_golem().
| #define SIZEOFFREE2 24 |
Definition at line 440 of file define.h.
Referenced by communicate(), enter_map(), and get_search_arr().
| #define SMOOTH_FACE_NAME "default_smoothed.111" |
Definition at line 902 of file define.h.
Referenced by read_bmap_names().
| #define VERY_BIG_BUF 1024 |
Definition at line 82 of file define.h.
Referenced by command_rename_item(), common_ob_describe(), dump_abilities(), examine(), perceive_self(), and query_short_name().
| #define WEAPON_SPEED | ( | xyz | ) | (xyz)->last_sp |
Definition at line 790 of file define.h.
Referenced by describe_item(), and fix_object().
| #define WEIGHT | ( | op | ) | (op->nrof ? op->weight : op->weight+op->carrying) |
Returns the weight of the given object. Note: it does not take the number of items (nrof) into account.
Definition at line 1098 of file define.h.
Referenced by add_object_to_socklist(), do_server(), and esrv_update_item().
Link an object type with skill needed to identify, and general name.
|
inlinestatic |
Simple function we use below to keep adding to the same string but also make sure we don't overwrite that string.
| dest | string to append to. | |
| orig | string to append. | |
| [out] | curlen | current length of dest. Will be updated by this function. |
| maxlen | maximum length of dest buffer. |
Definition at line 924 of file define.h.
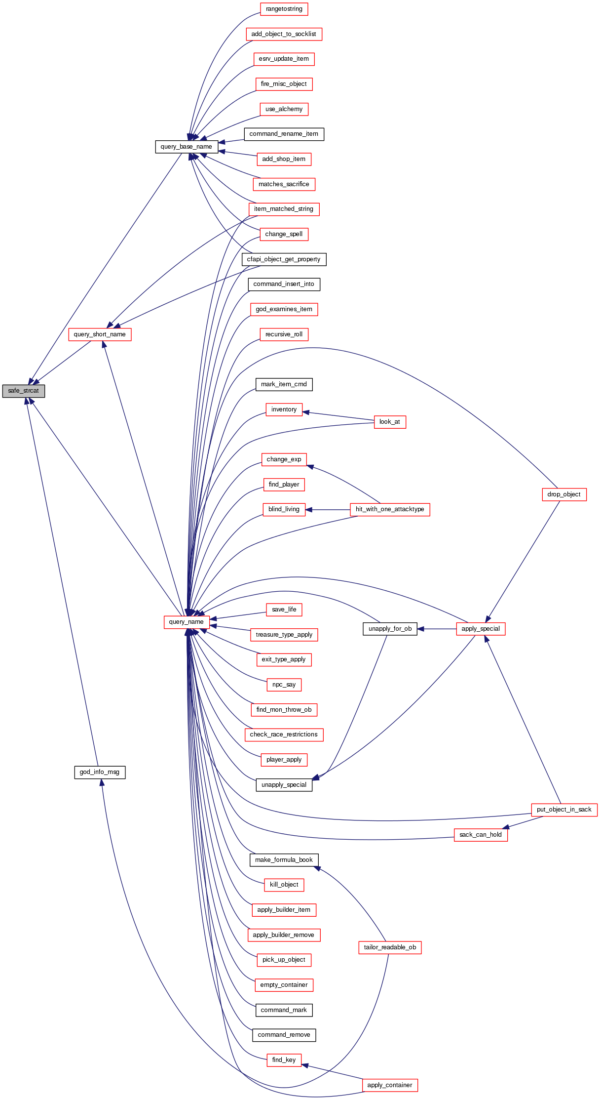
Referenced by god_info_msg(), query_base_name(), query_name(), and query_short_name().
Here is the caller graph for this function: