|
Crossfire Server, Branches 1.12
R18729
|
Include dependency graph for common_apply.c:Go to the source code of this file.
Functions | |
| method_ret | common_ob_move_on (ob_methods *context, object *trap, object *victim, object *originator) |
| void | common_post_ob_move_on (object *trap, object *victim, object *originator) |
| method_ret | common_pre_ob_move_on (object *trap, object *victim, object *originator) |
Variables | |
| static int | ob_move_on_recursion_depth = 0 |
This file contains apply-related methods that are common to many classes of objects.
Definition in file common_apply.c.
| method_ret common_ob_move_on | ( | ob_methods * | context, |
| object * | trap, | ||
| object * | victim, | ||
| object * | originator | ||
| ) |
'victim' moves onto 'trap' 'victim' leaves 'trap' effect is determined by move_on/move_off of trap and move_type of victim.
originator: Player, monster or other object that caused 'victim' to move onto 'trap'. Will receive messages caused by this action. May be NULL. However, some types of traps require an originator to function.
Definition at line 41 of file common_apply.c.
References obj::arch, common_post_ob_move_on(), common_pre_ob_move_on(), llevDebug, LOG(), METHOD_ERROR, METHOD_OK, obj::name, archt::name, and obj::type.
Here is the call graph for this function:Definition at line 88 of file common_apply.c.
References ob_move_on_recursion_depth.
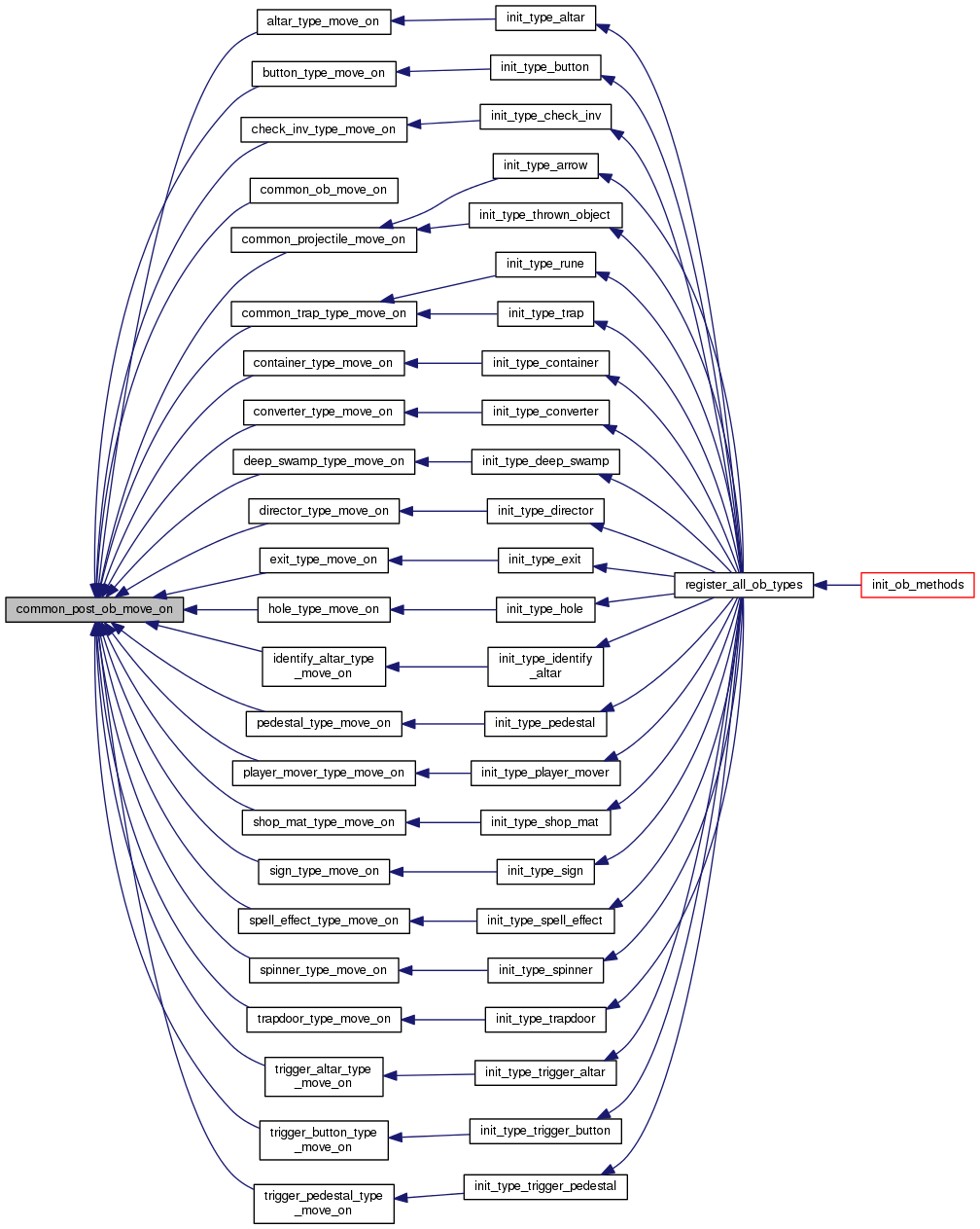
Referenced by altar_type_move_on(), button_type_move_on(), check_inv_type_move_on(), common_ob_move_on(), common_projectile_move_on(), common_trap_type_move_on(), container_type_move_on(), converter_type_move_on(), deep_swamp_type_move_on(), director_type_move_on(), exit_type_move_on(), hole_type_move_on(), identify_altar_type_move_on(), pedestal_type_move_on(), player_mover_type_move_on(), shop_mat_type_move_on(), sign_type_move_on(), spell_effect_type_move_on(), spinner_type_move_on(), trapdoor_type_move_on(), trigger_altar_type_move_on(), trigger_button_type_move_on(), and trigger_pedestal_type_move_on().
Here is the caller graph for this function:| method_ret common_pre_ob_move_on | ( | object * | trap, |
| object * | victim, | ||
| object * | originator | ||
| ) |
Definition at line 51 of file common_apply.c.
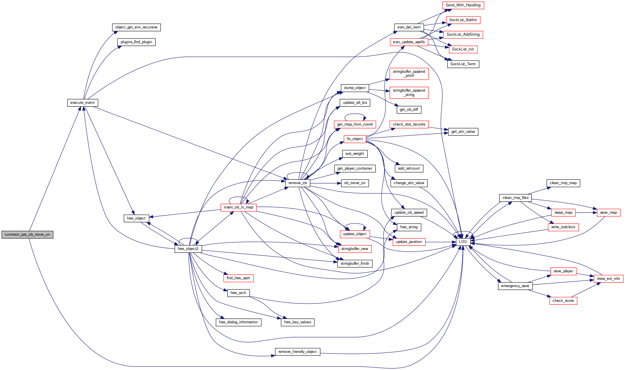
References obj::arch, CONTAINER, EVENT_TRIGGER, execute_event(), EXIT, FLAG_APPLIED, FLAG_WIZPASS, obj::head, llevDebug, LOG(), METHOD_ERROR, METHOD_OK, obj::name, archt::name, ob_move_on_recursion_depth, QUERY_FLAG, SCRIPT_FIX_ALL, SIGN, and obj::type.
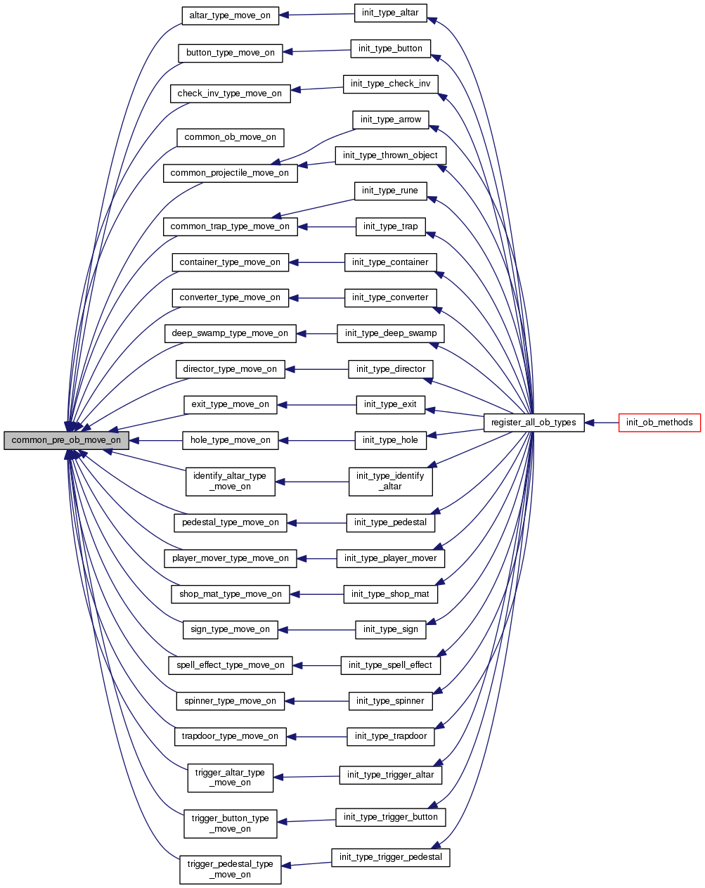
Referenced by altar_type_move_on(), button_type_move_on(), check_inv_type_move_on(), common_ob_move_on(), common_projectile_move_on(), common_trap_type_move_on(), container_type_move_on(), converter_type_move_on(), deep_swamp_type_move_on(), director_type_move_on(), exit_type_move_on(), hole_type_move_on(), identify_altar_type_move_on(), pedestal_type_move_on(), player_mover_type_move_on(), shop_mat_type_move_on(), sign_type_move_on(), spell_effect_type_move_on(), spinner_type_move_on(), trapdoor_type_move_on(), trigger_altar_type_move_on(), trigger_button_type_move_on(), and trigger_pedestal_type_move_on().
Here is the call graph for this function:
Here is the caller graph for this function:
|
static |
Definition at line 49 of file common_apply.c.
Referenced by common_post_ob_move_on(), and common_pre_ob_move_on().