|
Crossfire Server, Branches 1.12
R18729
|
#include <stdlib.h>#include <global.h>#include <treasure.h>#include <loader.h>#include <sproto.h>
Include dependency graph for treasure.c:Go to the source code of this file.
Macros | |
| #define | ALLOWED_COMBINATION |
| #define | ARTIFACT_TRIES 2 |
| #define | DICE2 (get_magic(2) == 2 ? 2 : 1) |
| #define | DICESPELL (RANDOM()%3+RANDOM()%3+RANDOM()%3+RANDOM()%3+RANDOM()%3) |
| #define | TREASURE_DEBUG |
Functions | |
| void | add_abilities (object *op, object *change) |
| static void | change_treasure (treasure *t, object *op) |
| static void | check_treasurelist (const treasure *t, const treasurelist *tl) |
| static void | create_all_treasures (treasure *t, object *op, int flag, int difficulty, int tries) |
| static void | create_one_treasure (treasurelist *tl, object *op, int flag, int difficulty, int tries) |
| void | create_treasure (treasurelist *t, object *op, int flag, int difficulty, int tries) |
| void | dump_artifacts (void) |
| void | dump_monster_treasure (const char *name) |
| static void | dump_monster_treasure_rec (const char *name, treasure *t, int depth) |
| artifactlist * | find_artifactlist (int type) |
| treasurelist * | find_treasurelist (const char *name) |
| static void | fix_flesh_item (object *item, object *donor) |
| void | fix_generated_item (object *op, object *creator, int difficulty, int max_magic, int flags) |
| void | free_all_treasures (void) |
| static void | free_artifact (artifact *at) |
| static void | free_artifactlist (artifactlist *al) |
| static void | free_charlinks (linked_char *lc) |
| static void | free_treasurestruct (treasure *t) |
| void | generate_artifact (object *op, int difficulty) |
| object * | generate_treasure (treasurelist *t, int difficulty) |
| static artifact * | get_empty_artifact (void) |
| static artifactlist * | get_empty_artifactlist (void) |
| static treasure * | get_empty_treasure (void) |
| static treasurelist * | get_empty_treasurelist (void) |
| static int | get_magic (int diff) |
| void | give_artifact_abilities (object *op, object *artifact) |
| void | init_archetype_pointers (void) |
| void | init_artifacts (void) |
| int | legal_artifact_combination (object *op, artifact *art) |
| static int | level_for_item (const object *op, int difficulty, int retmult) |
| static treasure * | load_treasure (FILE *fp, int *line) |
| void | load_treasures (void) |
| static int | magic_from_difficulty (int difficulty) |
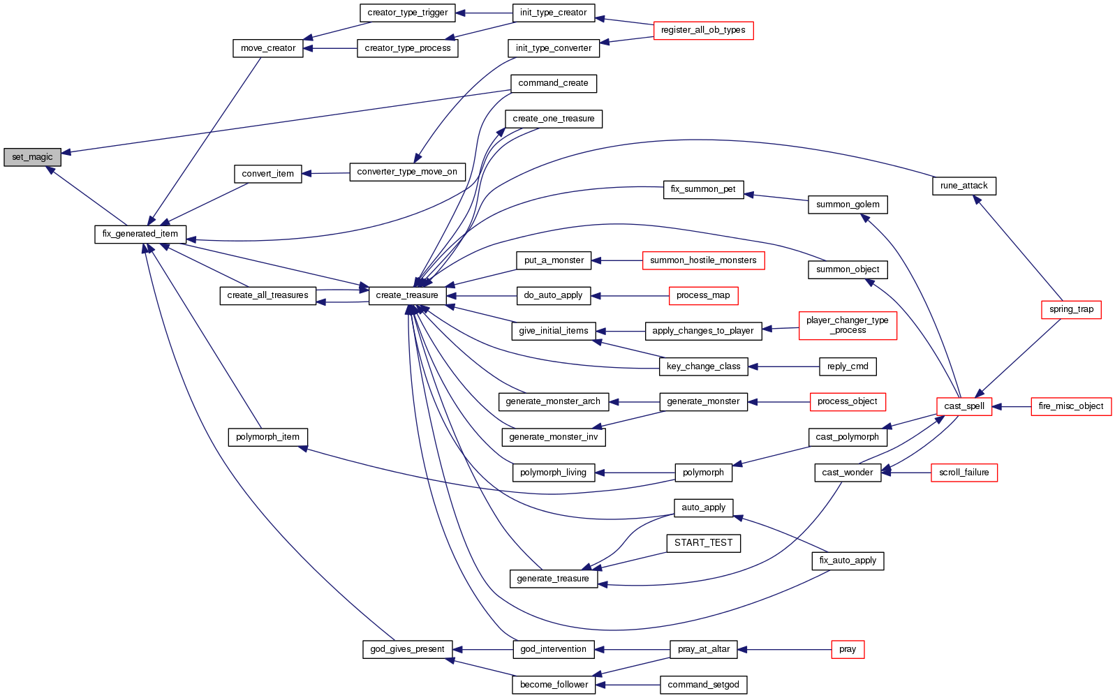
| static void | put_treasure (object *op, object *creator, int flags) |
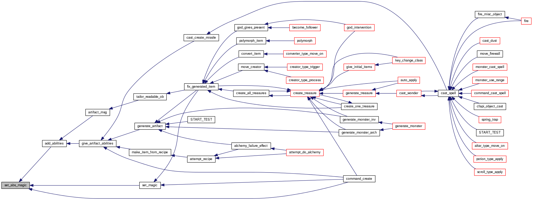
| void | set_abs_magic (object *op, int magic) |
| static void | set_magic (int difficulty, object *op, int max_magic, int flags) |
| static void | set_ring_bonus (object *op, int bonus) |
| static int | special_potion (object *op) |
Variables | |
| int | artifact_init |
| static const int | difftomagic_list [DIFFLEVELS][MAXMAGIC+1] |
| const char *const | spell_mapping [] |
Everything concerning treasures and artifacts.
Definition in file treasure.c.
| #define ALLOWED_COMBINATION |
Definition at line 36 of file treasure.c.
| #define ARTIFACT_TRIES 2 |
Give 1 re-roll attempt per artifact
Definition at line 1897 of file treasure.c.
Referenced by generate_artifact().
| #define DICE2 (get_magic(2) == 2 ? 2 : 1) |
Definition at line 1041 of file treasure.c.
Referenced by fix_generated_item().
| #define DICESPELL (RANDOM()%3+RANDOM()%3+RANDOM()%3+RANDOM()%3+RANDOM()%3) |
Definition at line 1042 of file treasure.c.
| #define TREASURE_DEBUG |
TREASURE_DEBUG does some checking on the treasurelists after loading. It is useful for finding bugs in the treasures file. Since it only slows the startup some (and not actual game play), it is by default left on
Definition at line 44 of file treasure.c.
Used in artifact generation. The bonuses of the first object is modified by the bonuses of the second object.
Definition at line 1653 of file treasure.c.
References liv::ac, add_refcount(), animate_object(), obj::animation_id, arch_to_object(), obj::attacktype, obj::below, blank_face, change_attr_value(), CLEAR_FLAG, copy_object(), liv::dam, liv::exp, obj::face, obj::facing, FLAG_ALIVE, FLAG_ANIMATE, FLAG_BLIND, FLAG_CURSED, FLAG_DAMNED, FLAG_LIFESAVE, FLAG_MAKE_INVIS, FLAG_REFL_MISSILE, FLAG_REFL_SPELL, FLAG_SEE_IN_DARK, FLAG_STAND_STILL, FLAG_STEALTH, FLAG_XRAYS, liv::food, free_object(), free_string(), obj::gen_sp_armour, get_attr_value(), get_object(), HORN, liv::hp, insert_ob_in_ob(), obj::inv, obj::item_power, obj::last_sp, obj::level, llevDebug, LOG(), liv::luck, obj::magic, obj::material, obj::materialname, liv::maxhp, liv::maxsp, obj::move_type, obj::msg, obj::nrof, NROFATTACKS, NUM_STATS, new_face_struct::number, obj::other_arch, obj::path_attuned, obj::path_denied, obj::path_repelled, POTION, QUERY_FLAG, obj::race, remove_ob(), obj::resist, set_abs_magic(), SET_FLAG, obj::slaying, liv::sp, obj::speed, obj::stats, obj::type, update_ob_speed(), obj::value, liv::wc, and obj::weight.
Referenced by artifact_msg(), and give_artifact_abilities().
Here is the call graph for this function:
Here is the caller graph for this function:| void dump_artifacts | ( | void | ) |
For debugging purposes. Dumps all tables.
Definition at line 1446 of file treasure.c.
References artifactstruct::allowed, artifactstruct::chance, artifactstruct::difficulty, first_artifactlist, artifactstruct::item, artifactliststruct::items, logfile, linked_char::name, obj::name, artifactstruct::next, artifactliststruct::next, linked_char::next, artifactliststruct::total_chance, and artifactliststruct::type.
Referenced by init_beforeplay().
Here is the caller graph for this function:| void dump_monster_treasure | ( | const char * | name | ) |
For debugging purposes. Dumps all treasures for a given monster. Created originally by Raphael Quinet for debugging the alchemy code.
Definition at line 1515 of file treasure.c.
References archt::clone, dump_monster_treasure_rec(), first_archetype, treasureliststruct::items, logfile, obj::name, archt::name, archt::next, obj::randomitems, strcasecmp(), and obj::title.
Referenced by init_beforeplay().
Here is the call graph for this function:
Here is the caller graph for this function:
|
static |
For debugging purposes. Dumps all treasures recursively (see below).
Definition at line 1470 of file treasure.c.
References archt::clone, find_treasurelist(), FLESH, treasurestruct::item, treasureliststruct::items, logfile, treasurestruct::name, obj::name, treasurestruct::next, treasurestruct::next_no, treasurestruct::next_yes, and obj::type.
Referenced by dump_monster_treasure().
Here is the call graph for this function:
Here is the caller graph for this function:| artifactlist* find_artifactlist | ( | int | type | ) |
Searches the artifact lists and returns one that has the same type of objects on it.
Definition at line 1431 of file treasure.c.
References first_artifactlist, artifactliststruct::next, and artifactliststruct::type.
Referenced by artifact_msg(), cast_create_missile(), command_create(), generate_artifact(), init_artifacts(), and locate_recipe_artifact().
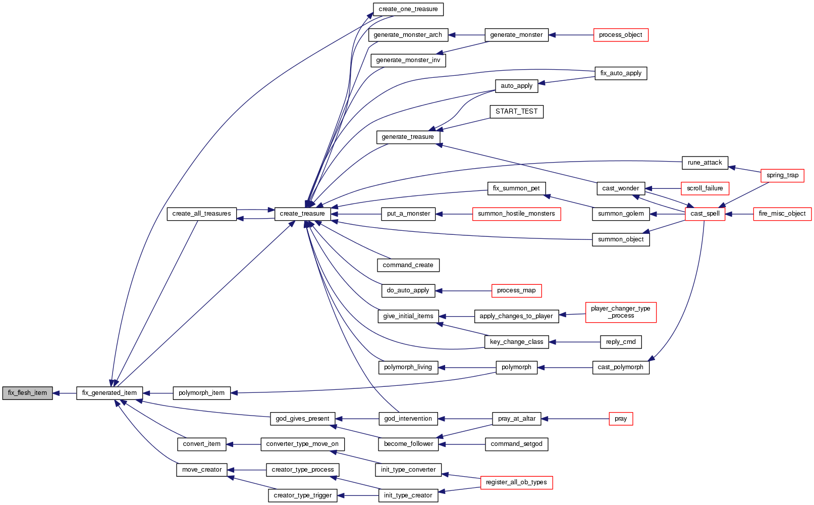
Here is the caller graph for this function:fix_flesh_item() - objects of type FLESH are similar to type FOOD, except they inherit properties (name, food value, etc). based on the original owner (or 'donor' if you like). -b.t.
Definition at line 1955 of file treasure.c.
References obj::arch, AT_ACID, AT_POISON, obj::attacktype, liv::Con, liv::exp, find_archetype(), FLAG_MONSTER, FLAG_NO_STEAL, FLESH, liv::food, FREE_AND_COPY, liv::hp, isqrt(), obj::level, llevError, LOG(), MAX_BUF, obj::name, archt::name, obj::name_pl, NROFATTACKS, obj::other_arch, POISON, QUERY_FLAG, archt::reference_count, obj::resist, SET_FLAG, snprintf(), obj::stats, obj::type, obj::value, and obj::weight.
Referenced by fix_generated_item().
Here is the call graph for this function:
Here is the caller graph for this function:fix_generated_item(): This is called after an item is generated, in order to set it up right. This produced magical bonuses, puts spells into scrolls/books/wands, makes it unidentified, hides the value, etc.
4/28/96 added creator object from which op may now inherit properties based on op->type. Right now, which stuff the creator passes on is object type dependant. I know this is a spagetti manuever, but is there a cleaner way to do this? b.t.
| op | object to fix. |
| creator | for who op was created. Can be NULL. |
| difficulty | difficulty level. |
| max_magic | maximum magic for the item. |
| flags |
|
Definition at line 1070 of file treasure.c.
References add_string(), AMULET, amulet_arch, obj::arch, ARMOUR, BOOK, BRACERS, calc_item_power(), CHANCE_FOR_ARTIFACT, CLOAK, CONTAINER, create_archetype(), create_treasure(), crown_arch, obj::dam_modifier, DICE2, mapdef::difficulty, obj::duration_modifier, liv::exp, fix_flesh_item(), FLAG_ALIVE, FLAG_BLESSED, FLAG_CURSED, FLAG_DAMNED, FLAG_IS_THROWN, FLAG_MONSTER, FLAG_NO_PICK, FLAG_STARTEQUIP, liv::food, FREE_AND_COPY, free_object(), generate_artifact(), GET_ANIM_ID, get_power_from_ench(), liv::grace, GT_ENVIRONMENT, GT_MINIMAL, GT_ONLY_GOOD, GT_STARTEQUIP, HELMET, HORN, liv::hp, insert_ob_in_ob(), obj::inv, obj::item_power, obj::level, level_for_item(), llevDebug, LOG(), obj::magic, obj::map, MAX, liv::maxhp, MONEY, obj::msg, obj::name, obj::name_pl, obj::nrof, NUM_ANIMATIONS, POTION, QUERY_FLAG, obj::randomitems, obj::range_modifier, remove_ob(), RING, ring_arch, rndm(), ROD, RUNE, SCROLL, SET_ANIMATION, SET_FLAG, set_magic(), set_materialname(), set_ring_bonus(), SHIELD, obj::slaying, liv::sp, special_potion(), SPELL, spell_mapping, SPELLBOOK, obj::stats, tailor_readable_ob(), obj::title, TRAP, trap_adjust(), obj::type, obj::value, WAND, and WEAPON.
Referenced by convert_item(), create_all_treasures(), create_one_treasure(), god_gives_present(), move_creator(), and polymorph_item().
Here is the call graph for this function:
Here is the caller graph for this function:| void free_all_treasures | ( | void | ) |
Free all treasure-related memory.
Definition at line 2131 of file treasure.c.
References first_artifactlist, first_treasurelist, free_artifactlist(), free_string(), free_treasurestruct(), treasureliststruct::items, treasureliststruct::name, and treasureliststruct::next.
Referenced by cleanup().
Here is the call graph for this function:
Here is the caller graph for this function:
|
static |
Totally frees an artifact, its next items, and such.
| at | artifact to free. Pointer is free()d too, so becomes invalid. |
But artifact inventory is a 'real' object, that may be created for 'old' objects. So should be destroyed through free_object(). Note that it isn't on the usual item list, so some tweaking is required.
Definition at line 2086 of file treasure.c.
References artifactstruct::allowed, free_charlinks(), free_key_values(), free_string(), artifactstruct::item, obj::msg, obj::name, obj::name_pl, artifactstruct::next, obj::next, and obj::title.
Referenced by free_artifactlist().
Here is the call graph for this function:
Here is the caller graph for this function:
|
static |
Free specified list and its items.
| al | list to free. Pointer is free()d too, so becomes invalid. |
Definition at line 2116 of file treasure.c.
References free_artifact(), artifactliststruct::items, and artifactliststruct::next.
Referenced by free_all_treasures().
Here is the call graph for this function:
Here is the caller graph for this function:
|
static |
Frees a link structure and its next items.
| lc | item to free. Pointer is free()d too, so becomes invalid. |
Definition at line 2068 of file treasure.c.
References linked_char::next.
Referenced by free_artifact().
Here is the caller graph for this function:
|
static |
Frees a treasure, including its yes, no and next items.
| t | treasure to free. Pointer is free()d too, so becomes invalid. |
Definition at line 2052 of file treasure.c.
References treasurestruct::next, treasurestruct::next_no, and treasurestruct::next_yes.
Referenced by free_all_treasures().
Here is the caller graph for this function:| void generate_artifact | ( | object * | op, |
| int | difficulty | ||
| ) |
Decides randomly which artifact the object should be turned into. Makes sure that the item can become that artifact (means magic, difficulty, and Allowed fields properly). Then calls give_artifact_abilities in order to actually create the artifact.
Definition at line 1906 of file treasure.c.
References ARTIFACT_TRIES, artifactstruct::chance, FABS, find_artifactlist(), give_artifact_abilities(), artifactstruct::item, artifactliststruct::items, legal_artifact_combination(), llevDebug, llevError, LOG(), obj::magic, obj::name, artifactstruct::next, artifactliststruct::total_chance, and obj::type.
Referenced by alchemy_failure_effect(), fix_generated_item(), generate_monster_arch(), generate_monster_inv(), and START_TEST().
Here is the call graph for this function:
Here is the caller graph for this function:
|
static |
Allocate and return the pointer to an empty artifact structure.
Definition at line 1412 of file treasure.c.
References artifactstruct::allowed, artifactstruct::chance, artifactstruct::difficulty, fatal(), artifactstruct::item, artifactstruct::next, and OUT_OF_MEMORY.
Referenced by init_artifacts().
Here is the call graph for this function:
Here is the caller graph for this function:
|
static |
Allocate and return the pointer to an empty artifactlist structure.
Definition at line 1393 of file treasure.c.
References fatal(), artifactliststruct::items, artifactliststruct::next, OUT_OF_MEMORY, and artifactliststruct::total_chance.
Referenced by init_artifacts().
Here is the call graph for this function:
Here is the caller graph for this function:
|
static |
get_magic(diff) will return a random number between 0 and 4. diff can be any value above 2. The higher the diff-variable, the higher is the chance of returning a low number. It is only used in fix_generated_treasure() to set bonuses on rings and amulets. Another scheme is used to calculate the magic of weapons and armours.
Definition at line 1030 of file treasure.c.
Fixes the given object, giving it the abilities and titles it should have due to the second artifact-template.
Definition at line 1884 of file treasure.c.
References add_abilities(), add_string(), free_string(), MAX_BUF, obj::name, snprintf(), and obj::title.
Referenced by cast_create_missile(), command_create(), generate_artifact(), and make_item_from_recipe().
Here is the call graph for this function:
Here is the caller graph for this function:| void init_archetype_pointers | ( | void | ) |
Initialize global archtype pointers:
Definition at line 66 of file treasure.c.
References amulet_arch, crown_arch, find_archetype(), ring_arch, staff_arch, and warn_archetypes.
Referenced by init_beforeplay().
Here is the call graph for this function:
Here is the caller graph for this function:| void init_artifacts | ( | void | ) |
Builds up the lists of artifacts from the file in the libdir. Can be called multiple times without ill effects.
Definition at line 1539 of file treasure.c.
References add_string(), artifactstruct::allowed, obj::arch, artifact_init, artifactstruct::chance, close_and_delete(), Settings::datadir, artifactstruct::difficulty, find_artifactlist(), first_artifactlist, get_empty_artifact(), get_empty_artifactlist(), HUGE_BUF, artifactstruct::item, artifactliststruct::items, llevDebug, llevError, LO_LINEMODE, load_object(), LOG(), MAX_BUF, linked_char::name, obj::name, artifactstruct::next, artifactliststruct::next, linked_char::next, nrofallowedstr, nrofartifacts, open_and_uncompress(), reset_object(), settings, snprintf(), artifactliststruct::total_chance, artifactliststruct::type, and obj::type.
Referenced by init_beforeplay(), and main().
Here is the call graph for this function:
Here is the caller graph for this function:Checks if op can be combined with art.
Definition at line 1849 of file treasure.c.
References artifactstruct::allowed, obj::arch, llevDebug, LOG(), linked_char::name, obj::name, archt::name, and linked_char::next.
Referenced by generate_artifact(), and locate_recipe_artifact().
Here is the call graph for this function:
Here is the caller graph for this function:
|
static |
Calculate the appropriate level for wands staves and scrolls.
This code presumes that op has had its spell object created (in op->inv)
| op | item we're trying to get the level of |
| difficulty | map difficulty. |
| retmult | if 1, return the multiplier, not the level, for computing value |
Definition at line 554 of file treasure.c.
References obj::dam_modifier, obj::duration_modifier, obj::inv, obj::level, llevError, LOG(), MAX_SPELLITEM_LEVEL, obj::name, obj::range_modifier, and rndm().
Referenced by fix_generated_item().
Here is the call graph for this function:
Here is the caller graph for this function:
|
static |
This is used when determining the magical bonus created on specific maps.
| difficulty | difficulty. |
Definition at line 808 of file treasure.c.
References DIFFLEVELS, difftomagic_list, llevError, LOG(), and MAXMAGIC.
Referenced by set_magic().
Here is the call graph for this function:
Here is the caller graph for this function:| void set_abs_magic | ( | object * | op, |
| int | magic | ||
| ) |
Sets magical bonus in an object, and recalculates the effect on the armour variable, and the effect on speed of armour. This function doesn't work properly, should add use of archetypes to make it truly absolute.
| op | object we're modifying. |
| magic | magic modifier. |
Definition at line 844 of file treasure.c.
References obj::arch, ARMOUR, ARMOUR_SPEED, archt::clone, obj::magic, obj::type, and obj::weight.
Referenced by add_abilities(), command_create(), and set_magic().
Here is the caller graph for this function:
|
static |
Sets a random magical bonus in the given object based upon the given difficulty, and the given max possible bonus.
Item will be cursed if magic is megative.
| difficulty | difficulty we want the item to be. |
| op | the object. |
| max_magic | what should be the maximum magic of the item. |
| flags | combination of GT_xxx flags. |
Definition at line 880 of file treasure.c.
References FLAG_CURSED, GT_ONLY_GOOD, magic_from_difficulty(), set_abs_magic(), and SET_FLAG.
Referenced by command_create(), and fix_generated_item().
Here is the call graph for this function:
Here is the caller graph for this function:
|
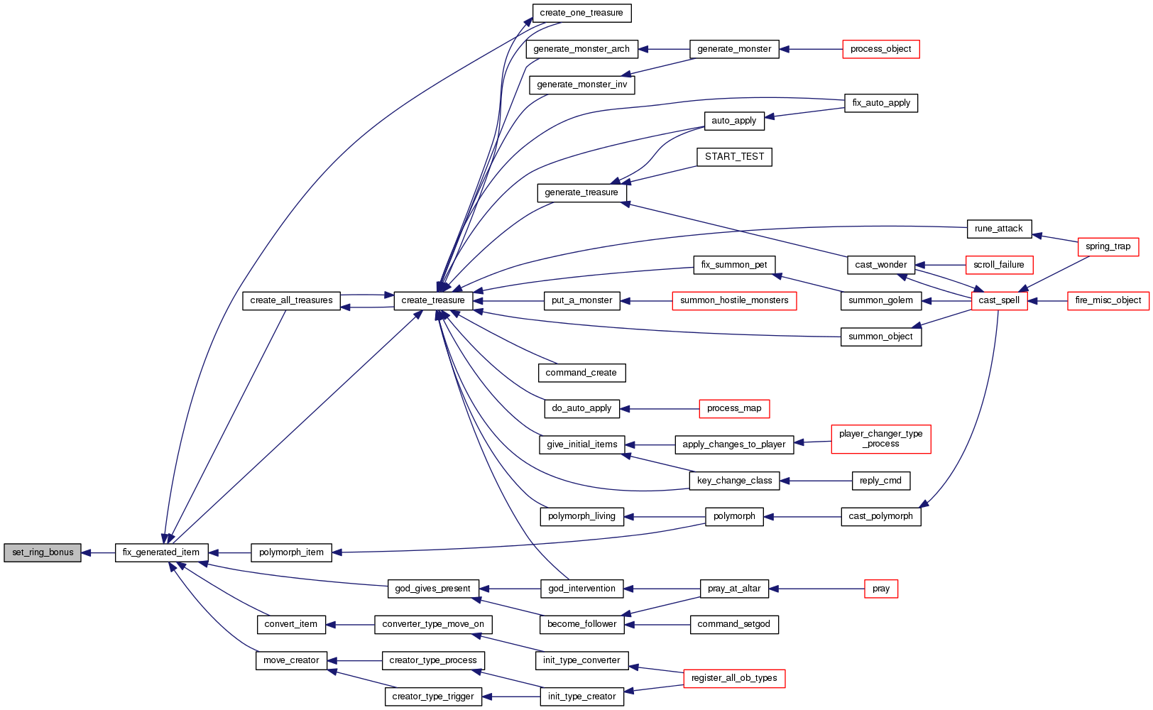
static |
Randomly adds one magical ability to the given object.
Modified for Partial Resistance in many ways: 1) Since rings can have multiple bonuses, if the same bonus is rolled again, increase it - the bonuses now stack with other bonuses previously rolled and ones the item might natively have. 2) Add code to deal with new PR method.
Changes the item's value.
| op | ring or amulet to change. |
| bonus | bonus to add to item. |
Definition at line 909 of file treasure.c.
References liv::ac, AMULET, liv::dam, liv::exp, FABS, FLAG_REFL_MISSILE, FLAG_REFL_SPELL, liv::food, get_attr_value(), liv::hp, num_resist_table, obj::resist, resist_table, set_attr_value(), SET_FLAG, liv::sp, obj::stats, obj::type, obj::value, and liv::wc.
Referenced by fix_generated_item().
Here is the call graph for this function:
Here is the caller graph for this function:
|
static |
Check if object is a special potion.
| op | object to check. |
Definition at line 2024 of file treasure.c.
References obj::attacktype, liv::Cha, liv::Con, liv::Dex, liv::Int, NROFATTACKS, liv::Pow, obj::resist, obj::stats, liv::Str, and liv::Wis.
Referenced by fix_generated_item().
Here is the caller graph for this function:| int artifact_init |
1 if doing archetypes initialization
Definition at line 61 of file treasure.c.
Referenced by init_artifacts().
|
static |
Based upon the specified difficulty and upon the difftomagic_list array, a random magical bonus is returned. This is a new way of calculating the chance for an item to have a specific magical bonus The array has two arguments, the difficulty of the level, and the magical bonus "wanted".
Definition at line 594 of file treasure.c.
Referenced by magic_from_difficulty().
| const char* const spell_mapping[] |
Referenced by fix_generated_item().