Crossfire Server, Branches 1.12  R18729
player.c File Reference
#include <global.h>
+ Include dependency graph for player.c:

Go to the source code of this file.

Functions

int atnr_is_dragon_enabled (int attacknr)
 
void clear_player (player *pl)
 
void free_player (player *pl)
 
client_spellget_client_spell_state (player *pl, object *spell)
 
int is_dragon_pl (const object *op)
 
int is_old_wraith_pl (object *op)
 
int is_wraith_pl (object *op)
 

Detailed Description

Player-structure related functions.

Definition in file player.c.

Function Documentation

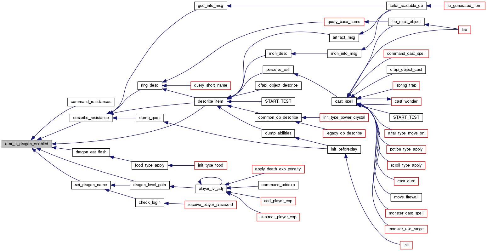
int atnr_is_dragon_enabled ( int  attacknr)

Determine if the attacktype represented by the specified attack-number is enabled for dragon players. A dragon player (quetzal) can gain resistances for all enabled attacktypes.

Parameters
attacknrattacktype to check
Returns
TRUE if player can gain resistances in that, FALSE else.

Definition at line 106 of file player.c.

References ATNR_ACID, ATNR_COLD, ATNR_ELECTRICITY, ATNR_FIRE, ATNR_MAGIC, and ATNR_POISON.

Referenced by command_resistances(), describe_item(), describe_resistance(), dragon_eat_flesh(), dragon_level_gain(), and set_dragon_name().

+ Here is the caller graph for this function:

void clear_player ( player pl)

Clears data in player structure.

Socket isn't touched. Nor is anything that doesn't need to be freed. So you may need to do a memset() to clear out values.

Parameters
plplayer to clear. Pointer is still valid, and can be reused for "play again".

Definition at line 45 of file player.c.

References client_spell::next, pl::spell_state, pl::stack_items, and pl::stack_position.

Referenced by free_player(), and get_player().

+ Here is the caller graph for this function:

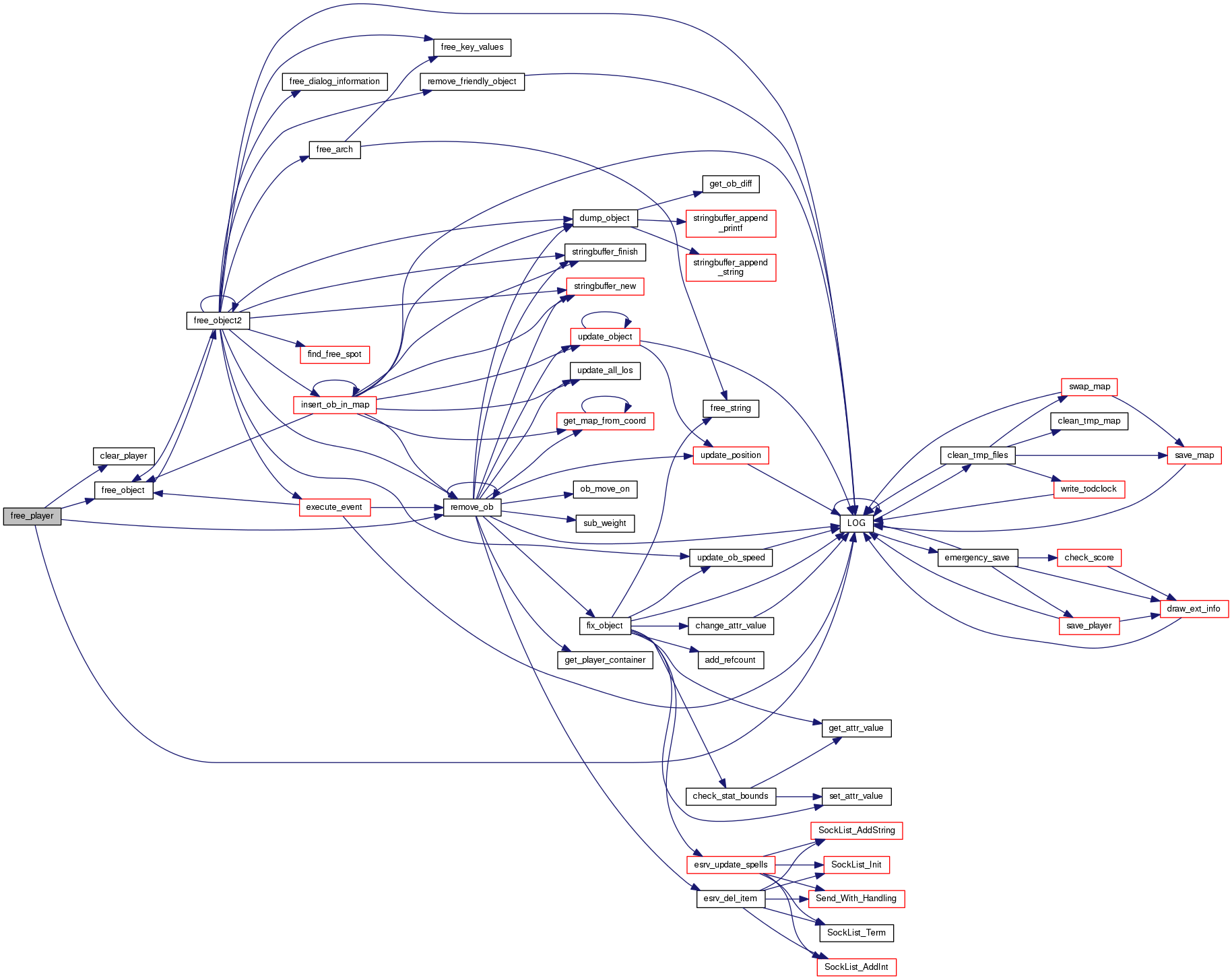
void free_player ( player pl)

Clears player structure, including pointed object (through free_object()).

Parameters
plplayer to clear. Pointer is invalid after this call.

Definition at line 68 of file player.c.

References CFREE, clear_player(), socket_struct::faces_sent, first_player, FLAG_REMOVED, free_object(), llevError, LOG(), pl::next, pl::ob, QUERY_FLAG, remove_ob(), and pl::socket.

Referenced by final_free_player().

+ Here is the call graph for this function:

+ Here is the caller graph for this function:

client_spell* get_client_spell_state ( player pl,
object spell 
)

Gets the (client-side) spell state for specified spell. Will be created to empty state if not found.

Note
will fatal() in case of memory allocation failure.
Parameters
plplayer we're handling.
spellspell for which to search data.
Returns
state information for that spell.

Definition at line 147 of file player.c.

References fatal(), client_spell::next, OUT_OF_MEMORY, client_spell::spell, and pl::spell_state.

Referenced by append_spell(), and esrv_update_spells().

+ Here is the call graph for this function:

+ Here is the caller graph for this function:

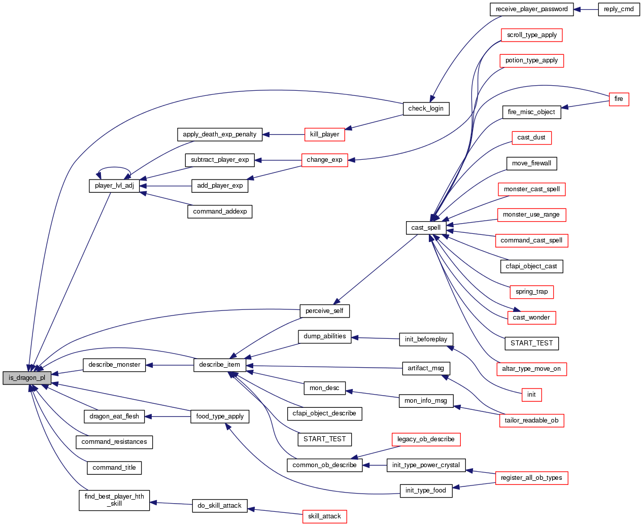
int is_dragon_pl ( const object op)

Checks if player is a dragon.

Parameters
opplayer to check. Can be NULL.
Returns
TRUE if the adressed object 'ob' is a player of the dragon race.

Definition at line 125 of file player.c.

References obj::arch, archt::clone, PLAYER, obj::race, and obj::type.

Referenced by check_login(), command_resistances(), command_title(), describe_item(), describe_monster(), dragon_eat_flesh(), find_best_player_hth_skill(), food_type_apply(), perceive_self(), and player_lvl_adj().

+ Here is the caller graph for this function:

int is_old_wraith_pl ( object op)

Checks if player is a wraith without the 'wraith feed' skill.

Parameters
opplayer to check.
Returns
true if the adressed object 'ob' is an old wraith player, false else.

Definition at line 192 of file player.c.

References obj::arch, obj::below, obj::inv, is_wraith_pl(), obj::name, PLAYER, and obj::type.

Referenced by food_type_apply().

+ Here is the call graph for this function:

+ Here is the caller graph for this function:

int is_wraith_pl ( object op)

Tests if a player is a wraith.

Parameters
opplayer to check.
Returns
true if the adressed object 'ob' is a wraith player, false else.

Definition at line 173 of file player.c.

References obj::arch, obj::below, obj::inv, obj::name, PLAYER, and obj::type.

Referenced by eat_special_food(), food_type_apply(), hit_with_one_attacktype(), and is_old_wraith_pl().

+ Here is the caller graph for this function: