|
Crossfire Server, Branches 1.12
R18729
|
#include <CREFormulaePanel.h>
Inheritance diagram for CREFormulaePanel:
Collaboration diagram for CREFormulaePanel:Public Member Functions | |
| CREFormulaePanel () | |
| void | setRecipe (const recipe *recipe) |
Protected Slots | |
| void | resetClicked (bool) |
| void | validateClicked (bool) |
Protected Attributes | |
| QTreeWidget * | myArchetypes |
| QComboBox * | myCauldron |
| QLineEdit * | myChance |
| QLineEdit * | myDifficulty |
| QLineEdit * | myExperience |
| QTextEdit * | myIngredients |
| const recipe * | myRecipe |
| QPushButton * | myReset |
| QComboBox * | mySkill |
| QLineEdit * | myTitle |
| QPushButton * | myValidate |
| QLineEdit * | myYield |
Definition at line 12 of file CREFormulaePanel.h.
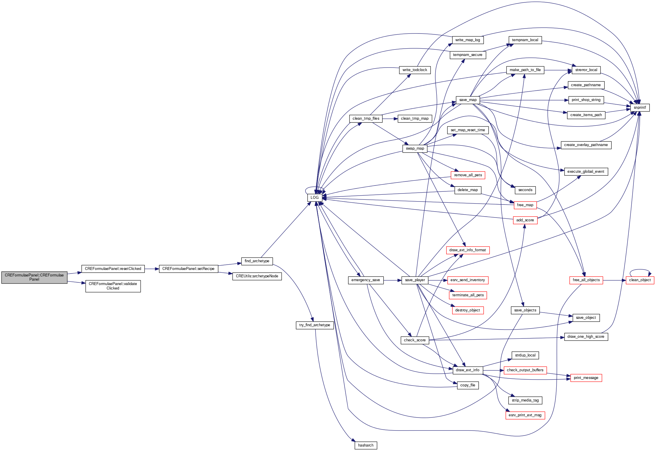
| CREFormulaePanel::CREFormulaePanel | ( | ) |
Definition at line 12 of file CREFormulaePanel.cpp.
References archt::clone, first_archetype, FLAG_IS_CAULDRON, myArchetypes, myCauldron, myChance, myDifficulty, myExperience, myIngredients, myRecipe, myReset, mySkill, myTitle, myValidate, myYield, obj::name, archt::name, archt::next, QUERY_FLAG, resetClicked(), SKILL, obj::type, and validateClicked().
Here is the call graph for this function:
|
protectedslot |
Definition at line 116 of file CREFormulaePanel.cpp.
References myRecipe, and setRecipe().
Referenced by CREFormulaePanel().
Here is the call graph for this function:
Here is the caller graph for this function:| void CREFormulaePanel::setRecipe | ( | const recipe * | recipe | ) |
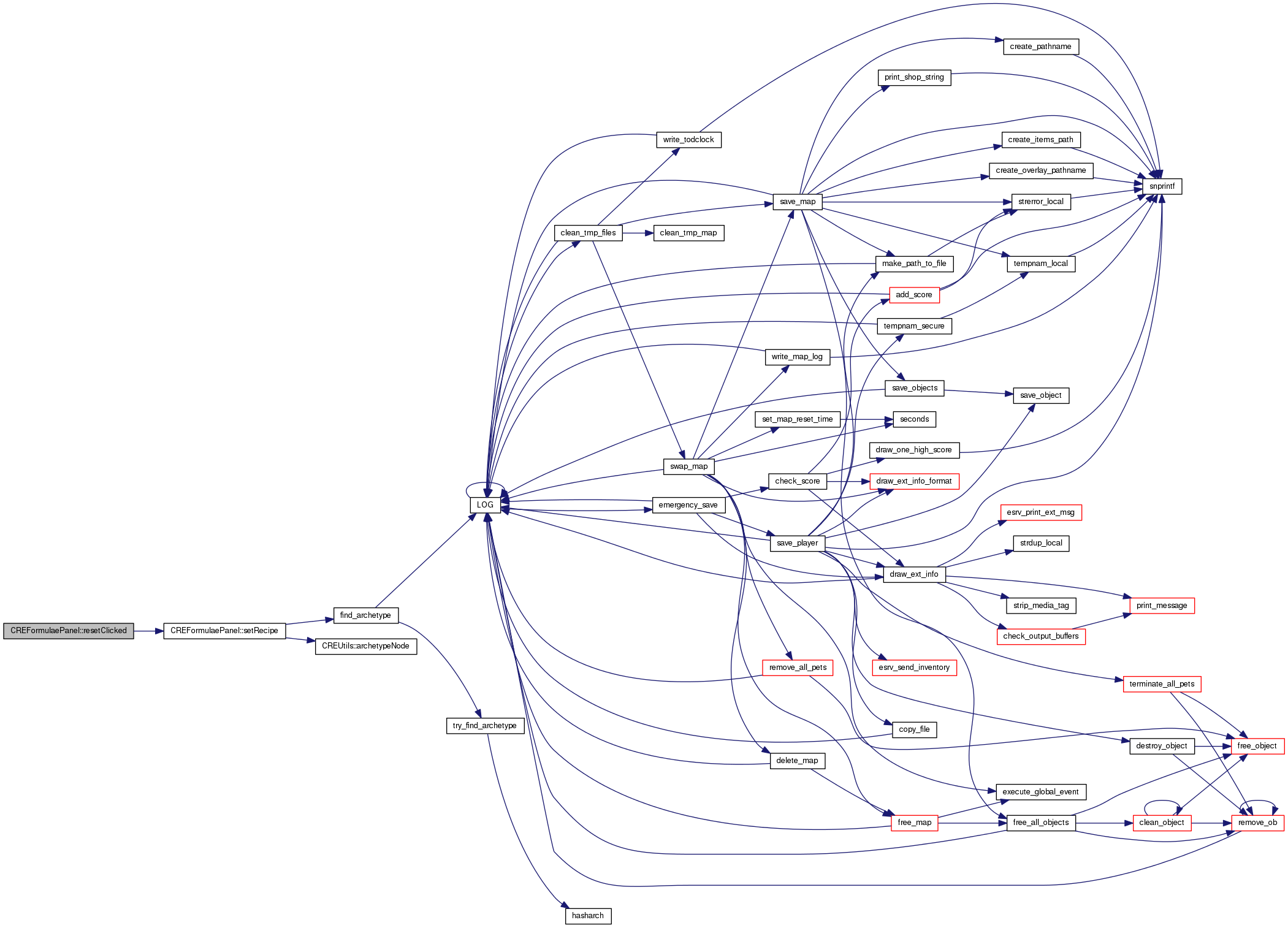
Definition at line 78 of file CREFormulaePanel.cpp.
References recipestruct::arch_name, recipestruct::arch_names, CREUtils::archetypeNode(), recipestruct::cauldron, recipestruct::chance, recipestruct::diff, recipestruct::exp, find_archetype(), recipestruct::ingred, myArchetypes, myCauldron, myChance, myDifficulty, myExperience, myIngredients, myRecipe, mySkill, myTitle, myYield, linked_char::next, recipestruct::skill, recipestruct::title, and recipestruct::yield.
Referenced by CRETreeItemFormulae::fillPanel(), and resetClicked().
Here is the call graph for this function:
Here is the caller graph for this function:
|
protectedslot |
Definition at line 121 of file CREFormulaePanel.cpp.
References myArchetypes, myCauldron, myChance, myDifficulty, myExperience, myIngredients, myRecipe, mySkill, myTitle, and myYield.
Referenced by CREFormulaePanel().
Here is the caller graph for this function:
|
protected |
Definition at line 30 of file CREFormulaePanel.h.
Referenced by CREFormulaePanel(), setRecipe(), and validateClicked().
|
protected |
Definition at line 29 of file CREFormulaePanel.h.
Referenced by CREFormulaePanel(), setRecipe(), and validateClicked().
|
protected |
Definition at line 25 of file CREFormulaePanel.h.
Referenced by CREFormulaePanel(), setRecipe(), and validateClicked().
|
protected |
Definition at line 27 of file CREFormulaePanel.h.
Referenced by CREFormulaePanel(), setRecipe(), and validateClicked().
|
protected |
Definition at line 26 of file CREFormulaePanel.h.
Referenced by CREFormulaePanel(), setRecipe(), and validateClicked().
|
protected |
Definition at line 31 of file CREFormulaePanel.h.
Referenced by CREFormulaePanel(), setRecipe(), and validateClicked().
|
protected |
Definition at line 22 of file CREFormulaePanel.h.
Referenced by CREFormulaePanel(), resetClicked(), setRecipe(), and validateClicked().
|
protected |
Definition at line 33 of file CREFormulaePanel.h.
Referenced by CREFormulaePanel().
|
protected |
Definition at line 28 of file CREFormulaePanel.h.
Referenced by CREFormulaePanel(), setRecipe(), and validateClicked().
|
protected |
Definition at line 23 of file CREFormulaePanel.h.
Referenced by CREFormulaePanel(), setRecipe(), and validateClicked().
|
protected |
Definition at line 32 of file CREFormulaePanel.h.
Referenced by CREFormulaePanel().
|
protected |
Definition at line 24 of file CREFormulaePanel.h.
Referenced by CREFormulaePanel(), setRecipe(), and validateClicked().