Crossfire Server, Branches 1.12  R18729
citylife_proto.h File Reference
+ This graph shows which files directly or indirectly include this file:

Go to the source code of this file.

Functions

void * citylife_globalEventListener (int *type,...)
 
int citylife_runPluginCommand (object *op, char *params)
 
int closePlugin (void)
 
void * eventListener (int *type,...)
 
void * getPluginProperty (int *type,...)
 
int initPlugin (const char *iversion, f_plug_api gethooksptr)
 
int postInitPlugin (void)
 

Function Documentation

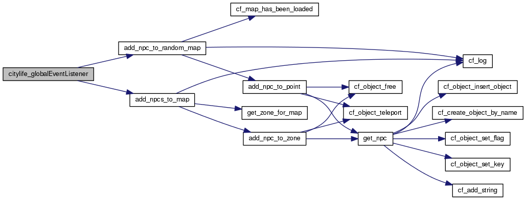
void* citylife_globalEventListener ( int *  type,
  ... 
)

Definition at line 358 of file citylife.c.

References add_npc_to_random_map(), add_npcs_to_map(), EVENT_CLOCK, and EVENT_MAPLOAD.

Referenced by postInitPlugin().

+ Here is the call graph for this function:

+ Here is the caller graph for this function: