Crossfire Server, Branches 1.12  R18729
check_shstr.c File Reference
#include <stdlib.h>
#include <string.h>
#include <check.h>
#include "global.h"
+ Include dependency graph for check_shstr.c:

Go to the source code of this file.

Functions

int main (void)
 
void setup (void)
 
END_TEST Suite * shstr_suite (void)
 
 START_TEST (test_add_string)
 
END_TEST START_TEST (test_add_refcount)
 
END_TEST START_TEST (test_query_refcount)
 
END_TEST START_TEST (test_find_string)
 
END_TEST START_TEST (test_free_string)
 
END_TEST START_TEST (test_buf_overflow)
 
void teardown (void)
 

Function Documentation

int main ( void  )

Definition at line 173 of file check_shstr.c.

References shstr_suite().

+ Here is the call graph for this function:

void setup ( void  )

Definition at line 47 of file check_shstr.c.

References init_hash_table().

Referenced by shstr_suite().

+ Here is the call graph for this function:

+ Here is the caller graph for this function:

END_TEST Suite* shstr_suite ( void  )

Definition at line 155 of file check_shstr.c.

References setup(), and teardown().

Referenced by main().

+ Here is the call graph for this function:

+ Here is the caller graph for this function:

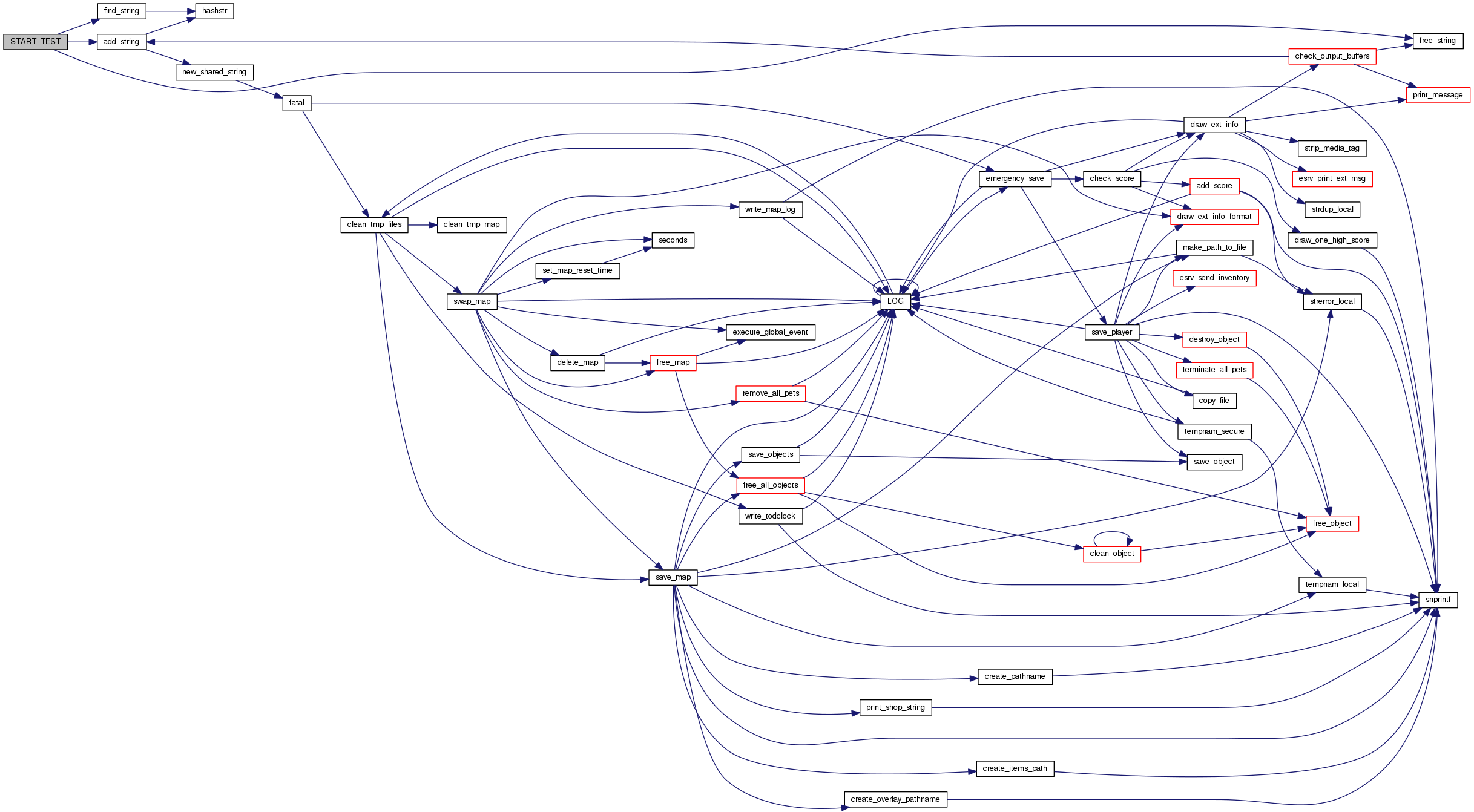
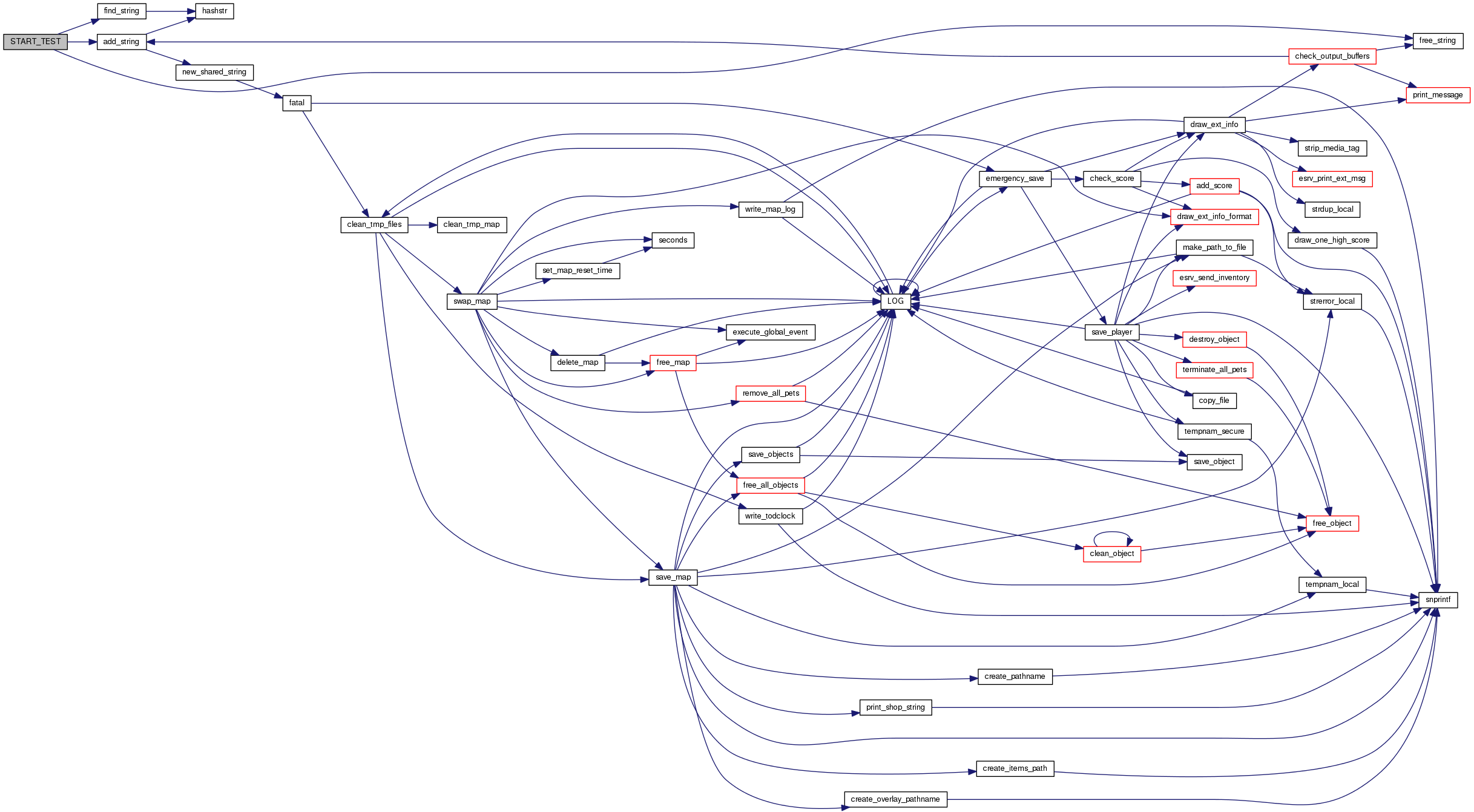
START_TEST ( test_add_string  )

Definition at line 55 of file check_shstr.c.

References add_string().

+ Here is the call graph for this function:

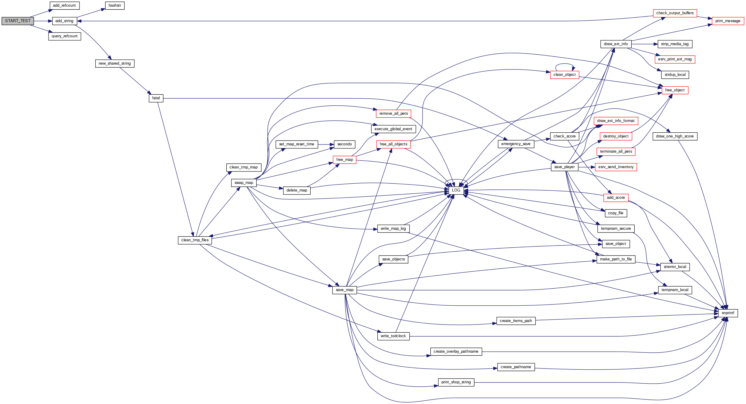
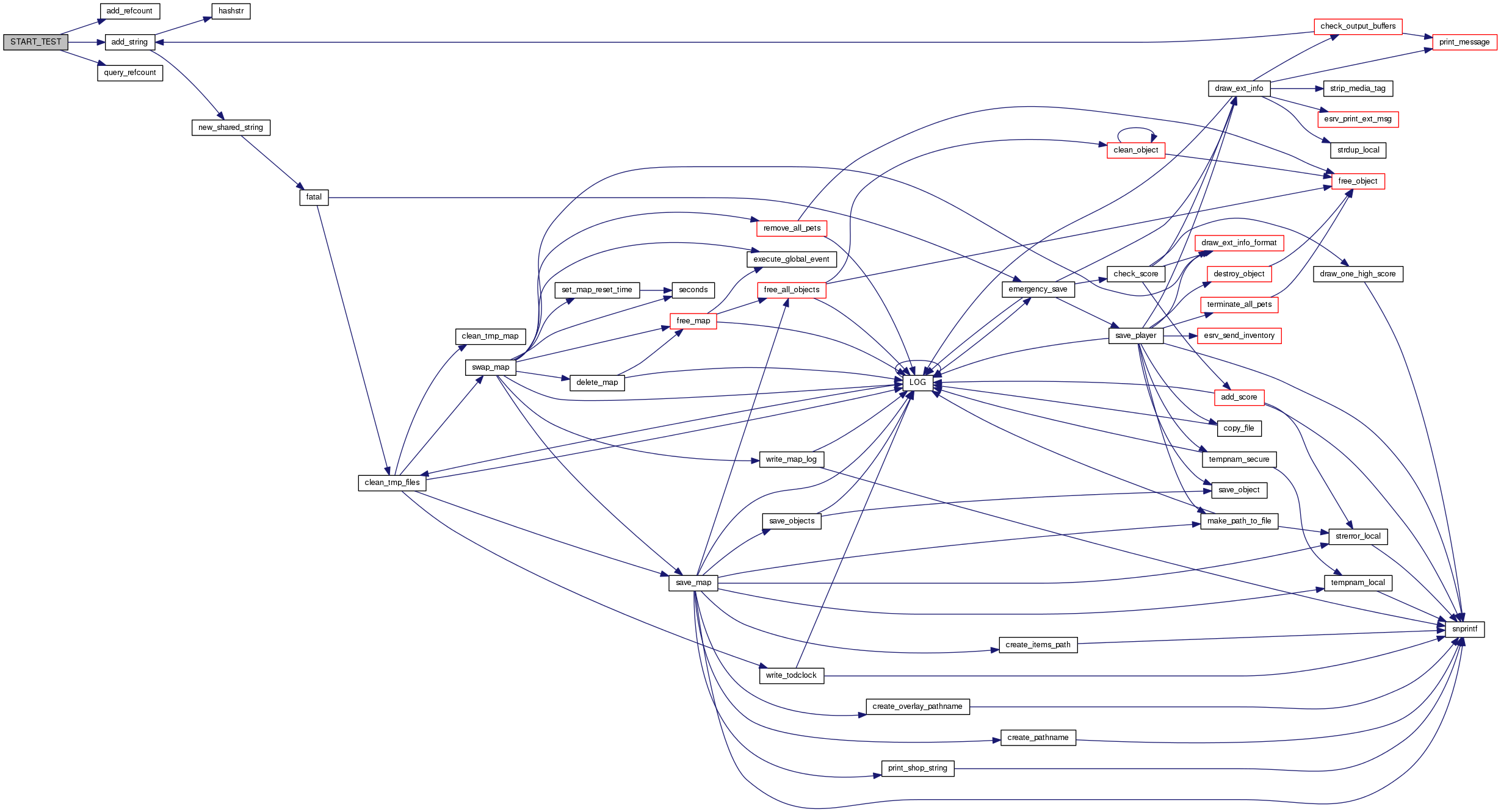
END_TEST START_TEST ( test_add_refcount  )

Definition at line 75 of file check_shstr.c.

References add_refcount(), add_string(), and query_refcount().

+ Here is the call graph for this function:

END_TEST START_TEST ( test_query_refcount  )

Definition at line 86 of file check_shstr.c.

References add_refcount(), add_string(), and query_refcount().

+ Here is the call graph for this function:

END_TEST START_TEST ( test_find_string  )

Definition at line 98 of file check_shstr.c.

References add_string(), find_string(), and free_string().

+ Here is the call graph for this function:

END_TEST START_TEST ( test_free_string  )

Definition at line 120 of file check_shstr.c.

References add_string(), find_string(), and free_string().

+ Here is the call graph for this function:

END_TEST START_TEST ( test_buf_overflow  )

Definition at line 139 of file check_shstr.c.

References buf_overflow().

+ Here is the call graph for this function:

void teardown ( void  )

Definition at line 51 of file check_shstr.c.

Referenced by shstr_suite().

+ Here is the caller graph for this function: