|
Crossfire Server, Branches 1.12
R18729
|
#include <global.h>#include <stdlib.h>#include <check.h>#include <loader.h>#include <toolkit_common.h>#include <object.h>#include <stringbuffer.h>
Include dependency graph for check_loader.c:Go to the source code of this file.
Functions | |
| END_TEST Suite * | loader_suite (void) |
| int | main (void) |
| void | setup (void) |
| START_TEST (test_get_ob_diff) | |
| END_TEST | START_TEST (test_dump_object) |
| void | teardown (void) |
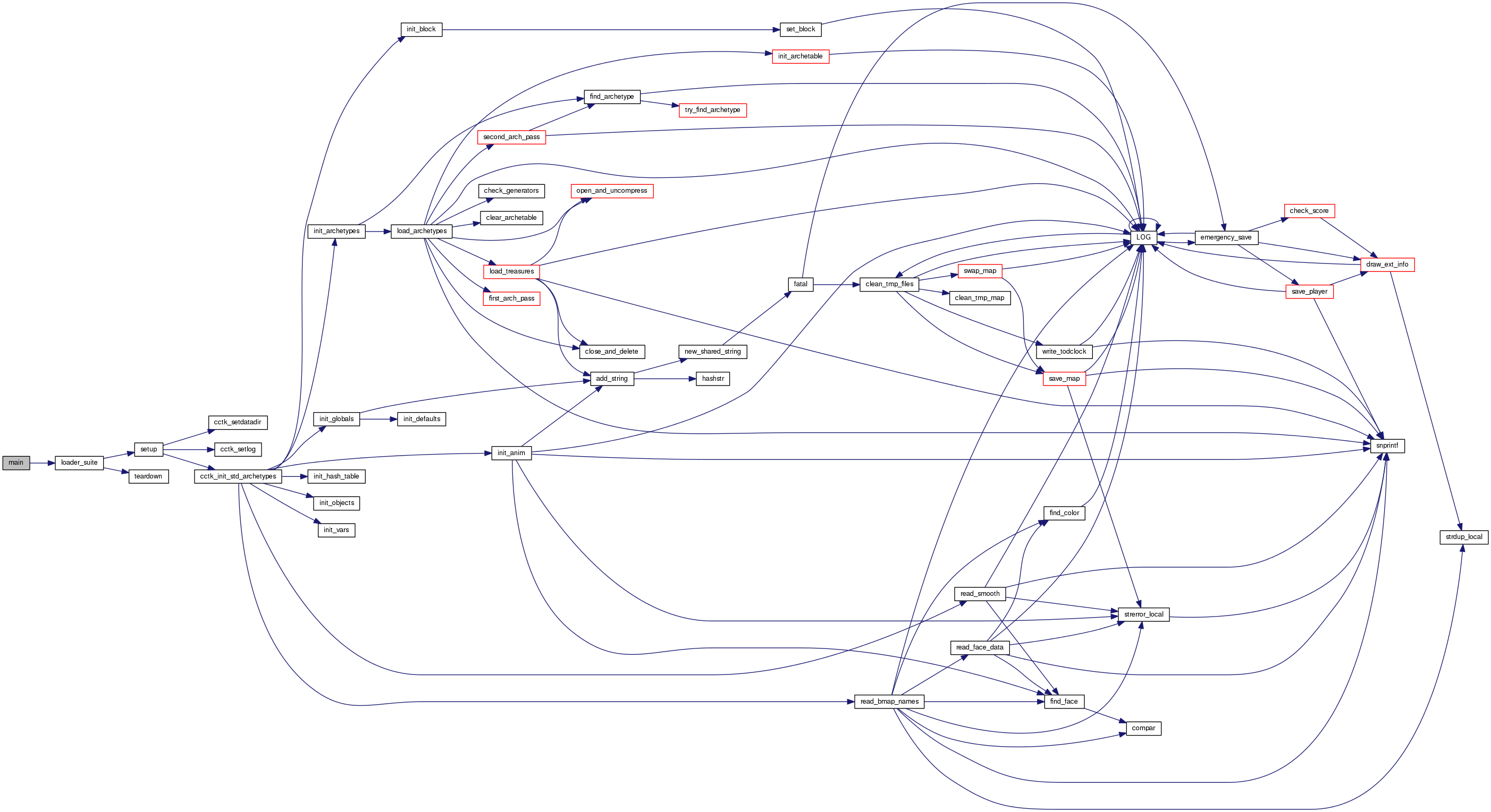
| END_TEST Suite* loader_suite | ( | void | ) |
Definition at line 130 of file check_loader.c.
References setup(), and teardown().
Referenced by main().
Here is the call graph for this function:
Here is the caller graph for this function:| int main | ( | void | ) |
Definition at line 144 of file check_loader.c.
References loader_suite().
Here is the call graph for this function:| void setup | ( | void | ) |
Definition at line 41 of file check_loader.c.
References cctk_init_std_archetypes(), cctk_setdatadir(), and cctk_setlog().
Referenced by loader_suite().
Here is the call graph for this function:
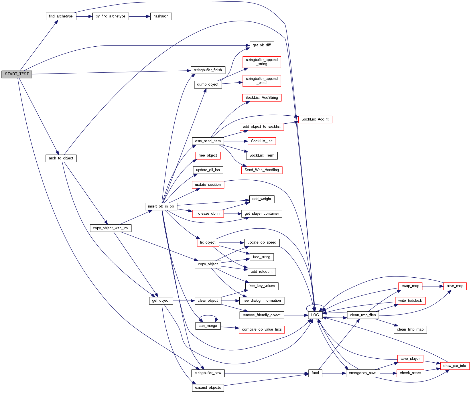
Here is the caller graph for this function:| START_TEST | ( | test_get_ob_diff | ) |
Definition at line 51 of file check_loader.c.
References arch_to_object(), archt::clone, liv::dam, obj::expmul, find_archetype(), FREE_AND_COPY, get_ob_diff(), liv::hp, obj::name, obj::speed, obj::speed_left, obj::stats, stringbuffer_finish(), stringbuffer_new(), and liv::Wis.
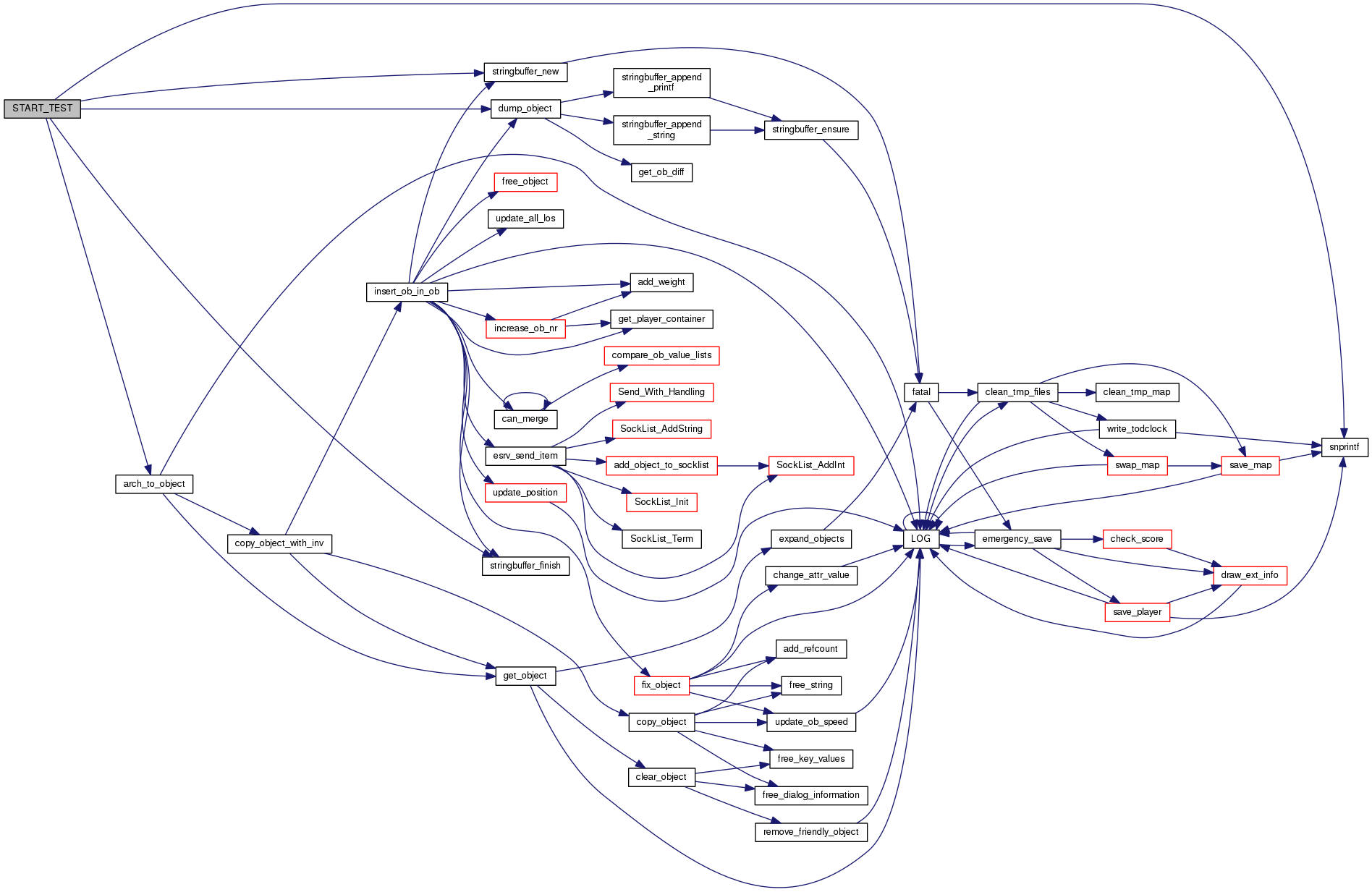
Here is the call graph for this function:| END_TEST START_TEST | ( | test_dump_object | ) |
we only test specific things like env/more/head/..., the rest is in test_get_ob_diff().
Definition at line 91 of file check_loader.c.
References arch_to_object(), obj::count, dump_object(), empty_archetype, obj::env, obj::head, obj::inv, obj::more, obj::owner, snprintf(), stringbuffer_finish(), and stringbuffer_new().
Here is the call graph for this function:| void teardown | ( | void | ) |
Definition at line 47 of file check_loader.c.
Referenced by loader_suite().
Here is the caller graph for this function: