|
Crossfire Server, Branches 1.12
R18729
|
Include dependency graph for check_1727944.c:Go to the source code of this file.
Functions | |
| END_TEST Suite * | bug_suite (void) |
| static void | local_check_loaded_object (object *op) |
| int | main (void) |
| void | setup (void) |
| START_TEST (test_randommaps) | |
| void | teardown (void) |
Variables | |
| int | arch_init |
| int | artifact_init |
| const char *const | spell_mapping [] |
This is the unit tests file for the bug #1727944: The horn of plenty location: http://sourceforge.net/tracker/index.php?func=detail&aid=1727944&group_id=13833&atid=113833.
I did try different combos to generate an empty horn, so far no success...
Definition in file check_1727944.c.
| END_TEST Suite* bug_suite | ( | void | ) |
Definition at line 423 of file check_1727944.c.
References setup(), and teardown().
Referenced by main().
Here is the call graph for this function:
Here is the caller graph for this function:
|
static |
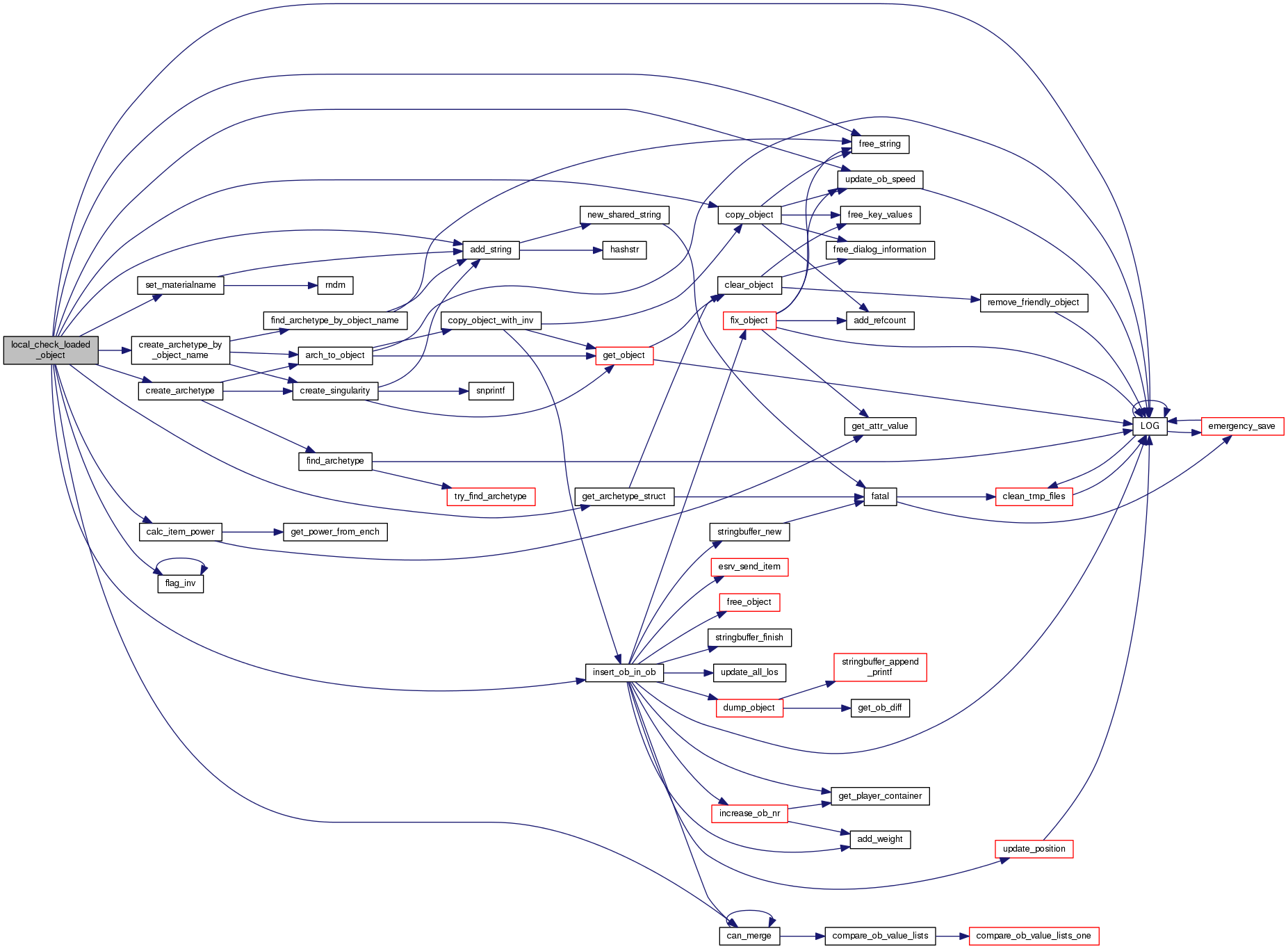
Definition at line 188 of file check_1727944.c.
References add_string(), ALTAR, AMULET, obj::arch, ARMOUR, obj::body_info, BOOTS, BOW, BRACERS, calc_item_power(), can_merge(), CLOAK, archt::clone, CONVERTER, copy_object(), create_archetype(), create_archetype_by_object_name(), CREATOR, liv::dam, mapdef::difficulty, obj::env, FABS, FIREWALL, FLAG_CONTENT_ON_GEN, FLAG_GENERATOR, flag_inv(), FLAG_IS_A_TEMPLATE, FLAG_MONSTER, free_string(), obj::gen_sp_armour, get_archetype_struct(), GIRDLE, GLOVES, HELMET, HORN, liv::hp, insert_ob_in_ob(), obj::inv, IS_WEAPON, obj::item_power, obj::last_heal, obj::level, llevDebug, llevError, LOG(), obj::map, liv::maxhp, MIN_ACTIVE_SPEED, archt::more, obj::name, archt::name, obj::name_pl, POTION, QUERY_FLAG, obj::randomitems, archt::reference_count, RING, ROD, RUNE, SCROLL, set_materialname(), SHIELD, obj::skill, obj::slaying, liv::sp, obj::speed, SPELLBOOK, obj::stats, archt::tail_x, archt::tail_y, obj::type, update_ob_speed(), obj::value, WAND, WEAPON, obj::x, and obj::y.
Referenced by START_TEST().
Here is the call graph for this function:
Here is the caller graph for this function:| int main | ( | void | ) |
Definition at line 437 of file check_1727944.c.
References bug_suite(), and init().
Here is the call graph for this function:| void setup | ( | void | ) |
Definition at line 38 of file check_1727944.c.
Referenced by bug_suite().
Here is the caller graph for this function:| START_TEST | ( | test_randommaps | ) |
Definition at line 347 of file check_1727944.c.
References obj::above, arch_to_object(), obj::below, create_archetype(), delete_map(), mapdef::difficulty, find_archetype(), find_treasurelist(), fix_auto_apply(), generate_artifact(), get_empty_map(), GET_MAP_OB, HORN, liv::hp, insert_ob_in_map_at(), obj::inv, local_check_loaded_object(), MAP_PLAYER_UNIQUE, obj::randomitems, ready_map_name(), save_map(), SAVE_MODE_OVERLAY, obj::stats, and obj::type.
Here is the call graph for this function:| void teardown | ( | void | ) |
Definition at line 42 of file check_1727944.c.
Referenced by bug_suite().
Here is the caller graph for this function:| int arch_init |
True if doing arch initialization
Definition at line 54 of file arch.c.
Referenced by init_archetypes(), and update_ob_speed().
| int artifact_init |
1 if doing archetypes initialization
Definition at line 61 of file treasure.c.
Referenced by init_artifacts().
| const char* const spell_mapping[] |