Crossfire Server, Branches 1.12  R18729
cflogger_proto.h File Reference
+ This graph shows which files directly or indirectly include this file:

Go to the source code of this file.

Functions

void * cflogger_globalEventListener (int *type,...)
 
int cflogger_runPluginCommand (object *op, char *params)
 
int closePlugin (void)
 
void * eventListener (int *type,...)
 
void * getPluginProperty (int *type,...)
 
int initPlugin (const char *iversion, f_plug_api gethooksptr)
 
int postInitPlugin (void)
 

Function Documentation

void* cflogger_globalEventListener ( int *  type,
  ... 
)

Handles a global event.

Parameters
typeignored.
Returns
pointer to an int containing 0.

Definition at line 624 of file cflogger.c.

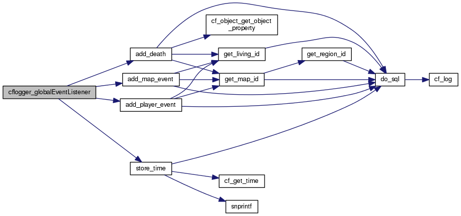
References add_death(), add_map_event(), add_player_event(), EVENT_BORN, EVENT_CLOCK, EVENT_GKILL, EVENT_KICK, EVENT_LOGIN, EVENT_LOGOUT, EVENT_MAPENTER, EVENT_MAPLEAVE, EVENT_MAPLOAD, EVENT_MAPRESET, EVENT_MAPUNLOAD, EVENT_MUZZLE, EVENT_PLAYER_DEATH, EVENT_REMOVE, pl::ob, and store_time().

Referenced by postInitPlugin().

+ Here is the call graph for this function:

+ Here is the caller graph for this function:

int cflogger_runPluginCommand ( object op,
char *  params 
)

Runs a plugin command. Doesn't do anything.

Parameters
opignored.
paramsignored.
Returns
-1.

Definition at line 598 of file cflogger.c.