Crossfire Server, Branches 1.12  R18729
c_chat.c File Reference
#include <global.h>
#include <loader.h>
#include <sproto.h>
+ Include dependency graph for c_chat.c:

Go to the source code of this file.

Macros

#define DICE   4
 

Functions

static int basic_emote (object *op, char *params, int emotion)
 
int command_accuse (object *op, char *params)
 
int command_beg (object *op, char *params)
 
int command_bleed (object *op, char *params)
 
int command_blush (object *op, char *params)
 
int command_bounce (object *op, char *params)
 
int command_bow (object *op, char *params)
 
int command_burp (object *op, char *params)
 
int command_cackle (object *op, char *params)
 
int command_chat (object *op, char *params)
 
int command_chuckle (object *op, char *params)
 
int command_clap (object *op, char *params)
 
int command_cointoss (object *op, char *params)
 
int command_cough (object *op, char *params)
 
int command_cringe (object *op, char *params)
 
int command_cry (object *op, char *params)
 
int command_dance (object *op, char *params)
 
int command_dmtell (object *op, char *params)
 
int command_flip (object *op, char *params)
 
int command_frown (object *op, char *params)
 
int command_gasp (object *op, char *params)
 
int command_giggle (object *op, char *params)
 
int command_glare (object *op, char *params)
 
int command_grin (object *op, char *params)
 
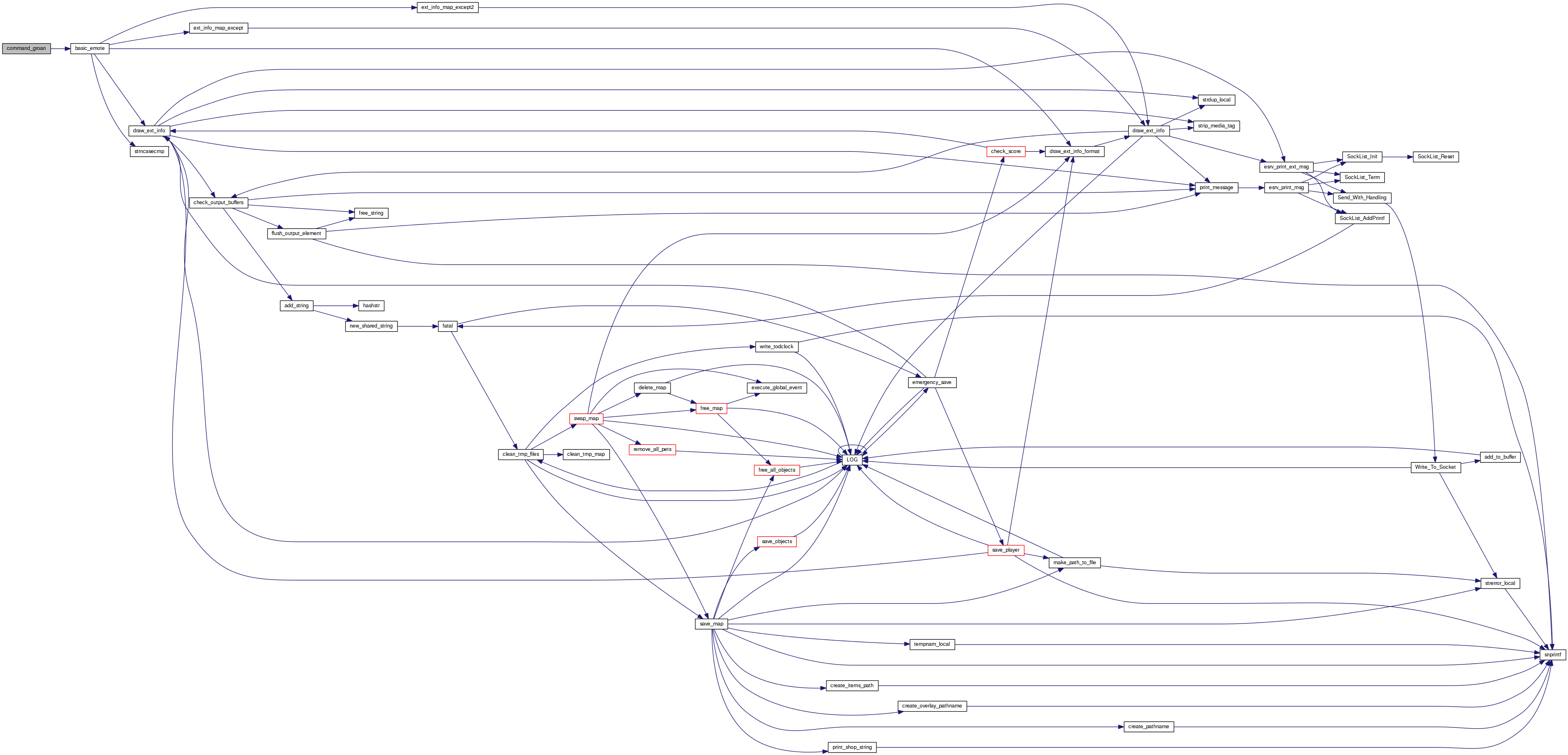
int command_groan (object *op, char *params)
 
int command_growl (object *op, char *params)
 
int command_hiccup (object *op, char *params)
 
int command_hug (object *op, char *params)
 
int command_kiss (object *op, char *params)
 
int command_laugh (object *op, char *params)
 
int command_lick (object *op, char *params)
 
int command_me (object *op, char *params)
 
int command_nod (object *op, char *params)
 
int command_orcknuckle (object *op, char *params)
 
int command_poke (object *op, char *params)
 
int command_pout (object *op, char *params)
 
int command_puke (object *op, char *params)
 
int command_reply (object *op, char *params)
 
int command_say (object *op, char *params)
 
int command_scream (object *op, char *params)
 
int command_shake (object *op, char *params)
 
int command_shiver (object *op, char *params)
 
int command_shout (object *op, char *params)
 
int command_shrug (object *op, char *params)
 
int command_sigh (object *op, char *params)
 
int command_slap (object *op, char *params)
 
int command_smile (object *op, char *params)
 
int command_smirk (object *op, char *params)
 
int command_snap (object *op, char *params)
 
int command_sneeze (object *op, char *params)
 
int command_snicker (object *op, char *params)
 
int command_sniff (object *op, char *params)
 
int command_snore (object *op, char *params)
 
int command_spit (object *op, char *params)
 
int command_strut (object *op, char *params)
 
int command_sulk (object *op, char *params)
 
int command_tell (object *op, char *params)
 
static int command_tell_all (object *op, char *params, int pri, int color, int subtype, const char *desc)
 
int command_thank (object *op, char *params)
 
int command_think (object *op, char *params)
 
int command_twiddle (object *op, char *params)
 
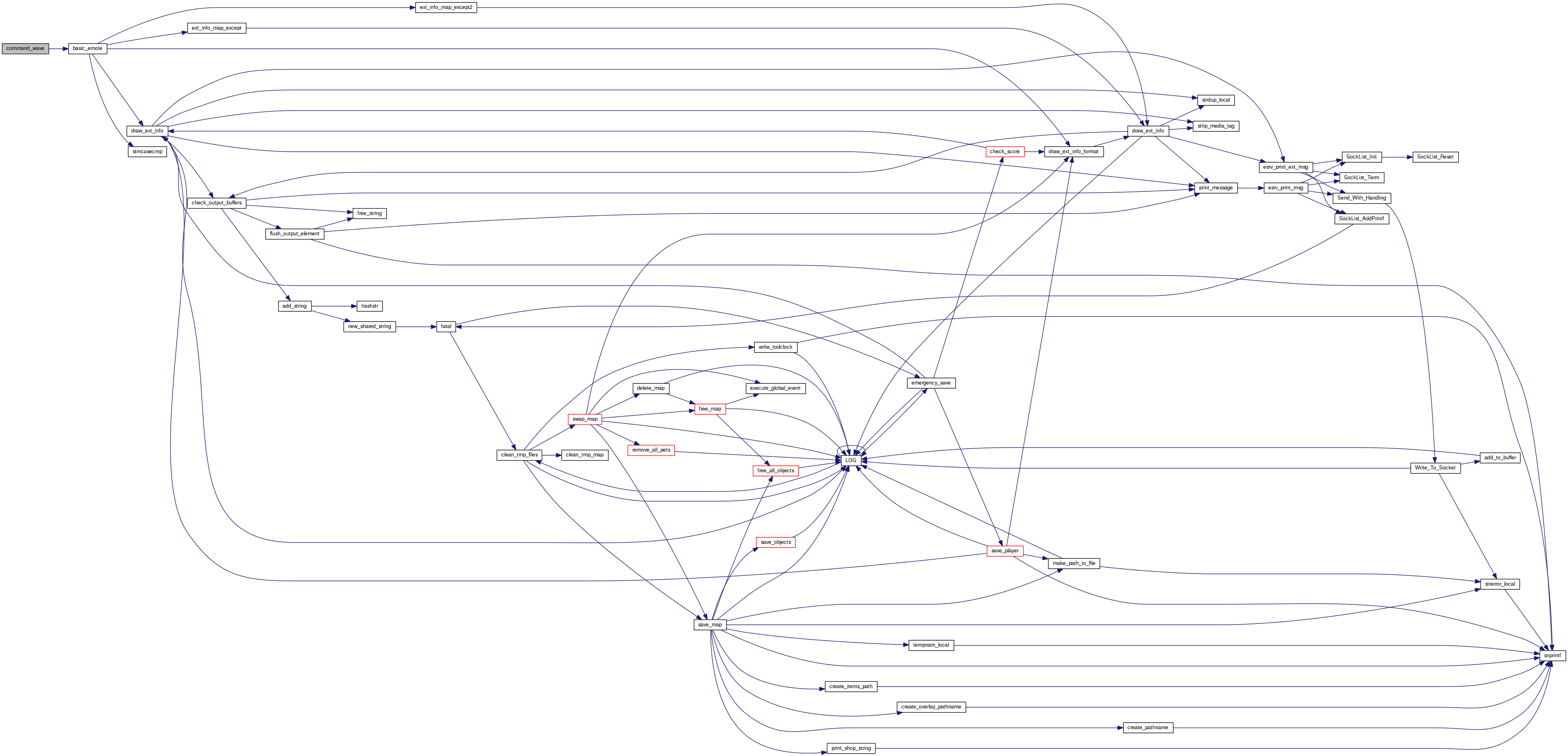
int command_wave (object *op, char *params)
 
int command_whistle (object *op, char *params)
 
int command_wink (object *op, char *params)
 
int command_yawn (object *op, char *params)
 
static int do_tell (object *op, char *params, int adjust_listen)
 

Variables

static const char *const orcknuckle [7]
 

Detailed Description

All player communication commands, except the 'gsay' one.

Definition in file c_chat.c.

Macro Definition Documentation

#define DICE   4

How many dice to roll for orcknuckle.

Definition at line 115 of file c_chat.c.

Function Documentation

static int basic_emote ( object op,
char *  params,
int  emotion 
)
static

This function covers basic emotions a player can have. An emotion can be one of three things currently. Directed at oneself, directed at someone, or directed at nobody. The first set is nobody, the second at someone, and the third is directed at oneself. Every emotion does not have to be filled out in every category. The default case will take care of the ones that are not. Helper functions will call basic_emote with the proper arguments, translating them into commands. Adding a new emotion can be done by editing command.c and command.h. [garbled 09-25-2001]

Parameters
opplayer.
paramsmessage.
emotionemotion code, one of EMOTE_xxx.
Returns
0 for invalid emotion, 1 else.
Todo:
simplify function (indexed array, for instance).

Definition at line 438 of file c_chat.c.

References obj::contr, draw_ext_info(), draw_ext_info_format(), EMOTE_ACCUSE, EMOTE_BEG, EMOTE_BLEED, EMOTE_BLUSH, EMOTE_BOUNCE, EMOTE_BOW, EMOTE_BURP, EMOTE_CACKLE, EMOTE_CHUCKLE, EMOTE_CLAP, EMOTE_COUGH, EMOTE_CRINGE, EMOTE_CRY, EMOTE_DANCE, EMOTE_FLIP, EMOTE_FROWN, EMOTE_GASP, EMOTE_GIGGLE, EMOTE_GLARE, EMOTE_GRIN, EMOTE_GROAN, EMOTE_GROWL, EMOTE_HICCUP, EMOTE_HUG, EMOTE_KISS, EMOTE_LAUGH, EMOTE_LICK, EMOTE_NOD, EMOTE_POKE, EMOTE_POUT, EMOTE_PUKE, EMOTE_SCREAM, EMOTE_SHAKE, EMOTE_SHIVER, EMOTE_SHRUG, EMOTE_SIGH, EMOTE_SLAP, EMOTE_SMILE, EMOTE_SMIRK, EMOTE_SNAP, EMOTE_SNEEZE, EMOTE_SNICKER, EMOTE_SNIFF, EMOTE_SNORE, EMOTE_SPIT, EMOTE_STRUT, EMOTE_SULK, EMOTE_THANK, EMOTE_THINK, EMOTE_TWIDDLE, EMOTE_WAVE, EMOTE_WHISTLE, EMOTE_WINK, EMOTE_YAWN, ext_info_map_except(), ext_info_map_except2(), first_player, FLAG_WIZ, pl::hidden, obj::map, MAX_BUF, MAX_NAME, MSG_TYPE_COMMAND, MSG_TYPE_COMMAND_ERROR, MSG_TYPE_COMMUNICATION, MSG_TYPE_COMMUNICATION_EMOTE, obj::name, NDI_UNIQUE, NDI_WHITE, pl::next, pl::ob, QUERY_FLAG, and strncasecmp().

Referenced by command_accuse(), command_beg(), command_bleed(), command_blush(), command_bounce(), command_bow(), command_burp(), command_cackle(), command_chuckle(), command_clap(), command_cough(), command_cringe(), command_cry(), command_dance(), command_flip(), command_frown(), command_gasp(), command_giggle(), command_glare(), command_grin(), command_groan(), command_growl(), command_hiccup(), command_hug(), command_kiss(), command_laugh(), command_lick(), command_nod(), command_poke(), command_pout(), command_puke(), command_scream(), command_shake(), command_shiver(), command_shrug(), command_sigh(), command_slap(), command_smile(), command_smirk(), command_snap(), command_sneeze(), command_snicker(), command_sniff(), command_snore(), command_spit(), command_strut(), command_sulk(), command_thank(), command_think(), command_twiddle(), command_wave(), command_whistle(), command_wink(), and command_yawn().

+ Here is the call graph for this function:

int command_accuse ( object op,
char *  params 
)

'accuse' command.

Parameters
opplayer.
paramsmessage.
Returns
0.

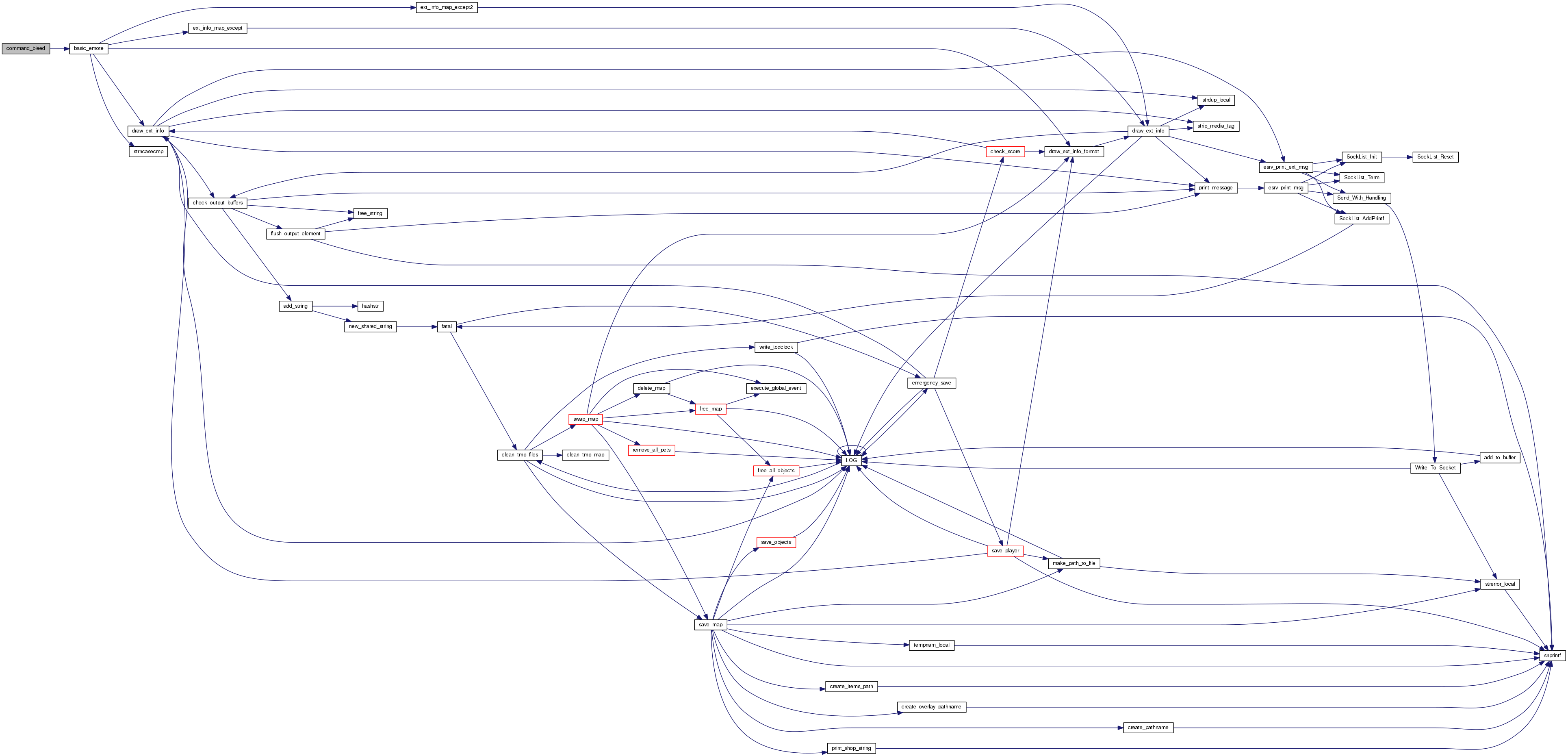
Definition at line 1255 of file c_chat.c.

References basic_emote(), and EMOTE_ACCUSE.

+ Here is the call graph for this function:

int command_beg ( object op,
char *  params 
)

'beg' command.

Parameters
opplayer.
paramsmessage.
Returns
0.

Definition at line 1684 of file c_chat.c.

References basic_emote(), and EMOTE_BEG.

+ Here is the call graph for this function:

int command_bleed ( object op,
char *  params 
)

'bleed' command.

Parameters
opplayer.
paramsmessage.
Returns
0.

Definition at line 1697 of file c_chat.c.

References basic_emote(), and EMOTE_BLEED.

+ Here is the call graph for this function:

int command_blush ( object op,
char *  params 
)

'blush' command.

Parameters
opplayer.
paramsmessage.
Returns
0.

Definition at line 1307 of file c_chat.c.

References basic_emote(), and EMOTE_BLUSH.

+ Here is the call graph for this function:

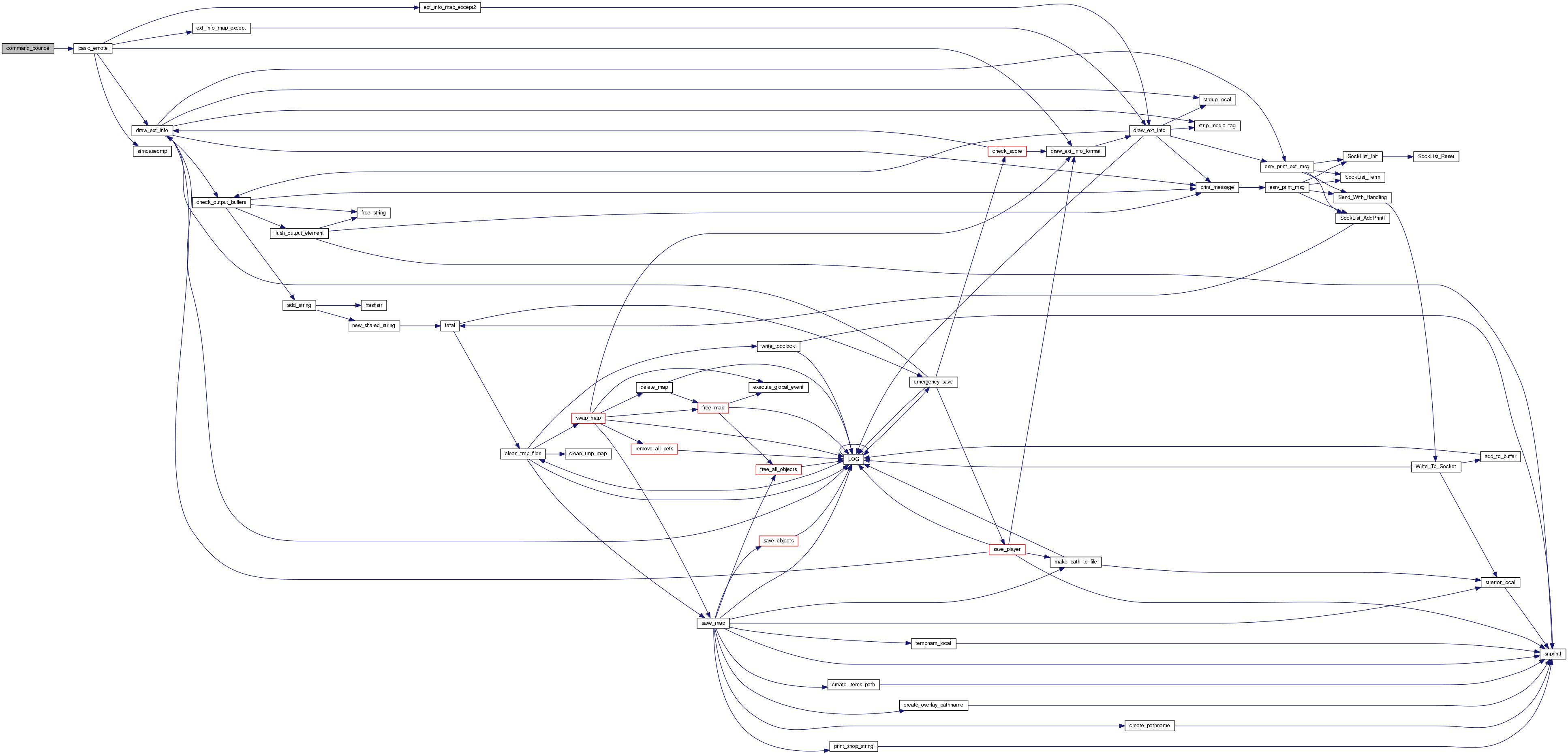
int command_bounce ( object op,
char *  params 
)

'bounce' command.

Parameters
opplayer.
paramsmessage.
Returns
0.

Definition at line 1073 of file c_chat.c.

References basic_emote(), and EMOTE_BOUNCE.

+ Here is the call graph for this function:

int command_bow ( object op,
char *  params 
)

'bow' command.

Parameters
opplayer.
paramsmessage.
Returns
0.

Definition at line 1281 of file c_chat.c.

References basic_emote(), and EMOTE_BOW.

+ Here is the call graph for this function:

int command_burp ( object op,
char *  params 
)

'burp' command.

Parameters
opplayer.
paramsmessage.
Returns
0.

Definition at line 1320 of file c_chat.c.

References basic_emote(), and EMOTE_BURP.

+ Here is the call graph for this function:

int command_cackle ( object op,
char *  params 
)

'cackle' command.

Parameters
opplayer.
paramsmessage.
Returns
0.

Definition at line 1099 of file c_chat.c.

References basic_emote(), and EMOTE_CACKLE.

+ Here is the call graph for this function:

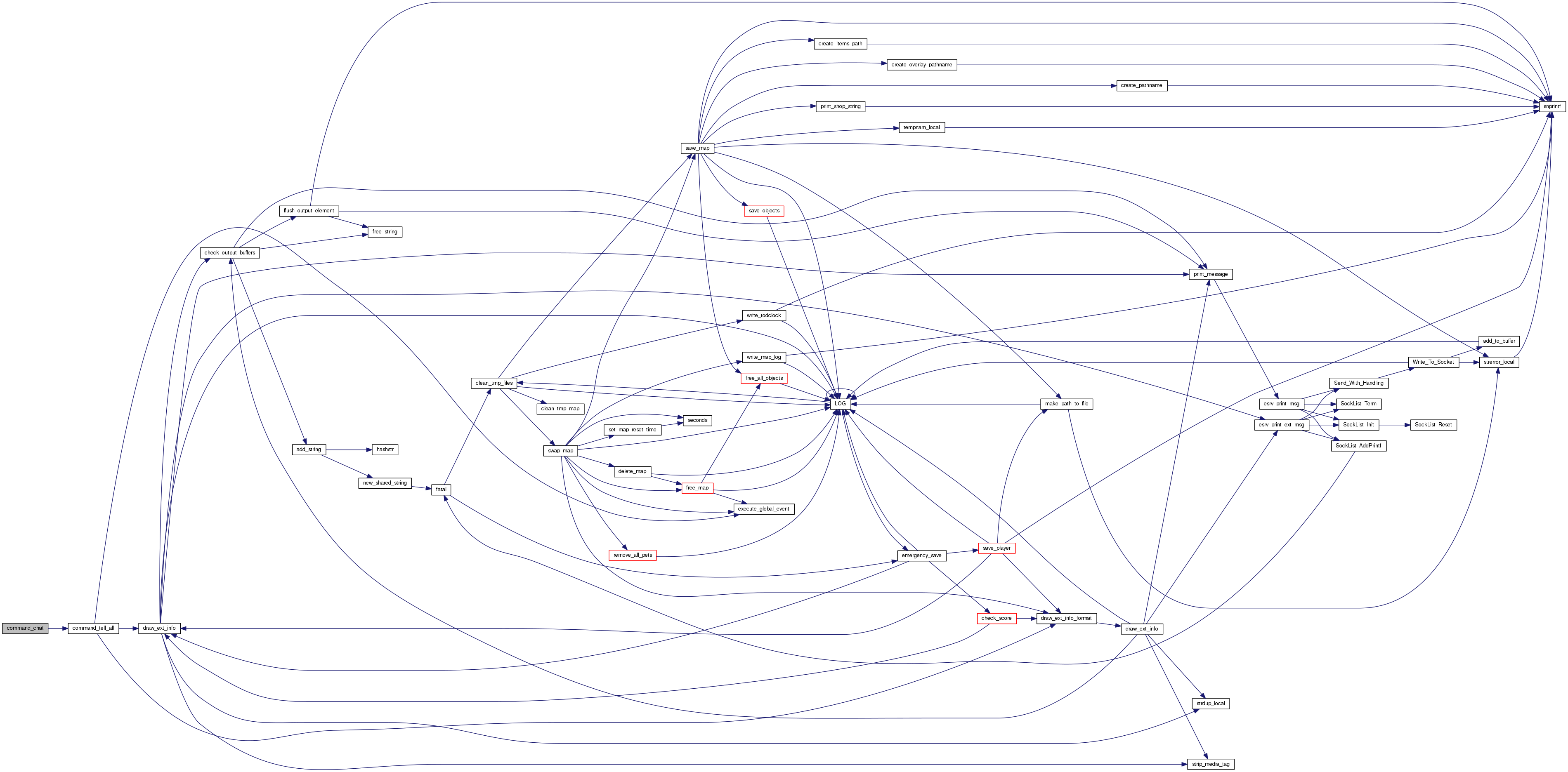
int command_chat ( object op,
char *  params 
)

'chat' command.

Parameters
opplayer.
paramsmessage.
Returns
0.

Definition at line 254 of file c_chat.c.

References command_tell_all(), MSG_TYPE_COMMUNICATION_CHAT, and NDI_BLUE.

+ Here is the call graph for this function:

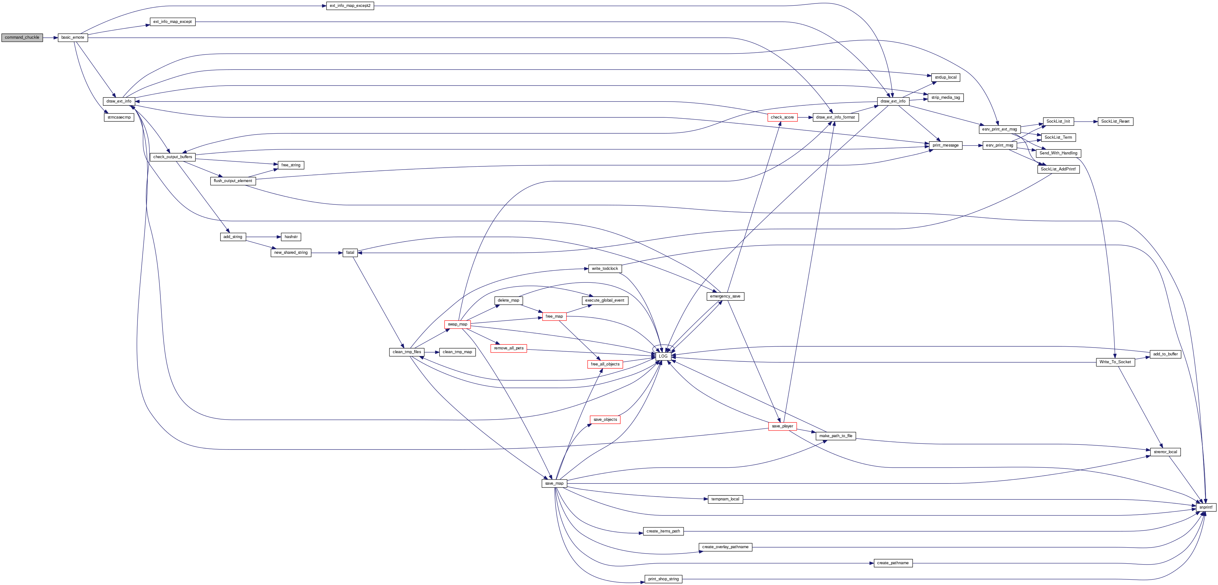
int command_chuckle ( object op,
char *  params 
)

'chuckle' command.

Parameters
opplayer.
paramsmessage.
Returns
0.

Definition at line 1333 of file c_chat.c.

References basic_emote(), and EMOTE_CHUCKLE.

+ Here is the call graph for this function:

int command_clap ( object op,
char *  params 
)

'clap' command.

Parameters
opplayer.
paramsmessage.
Returns
0.

Definition at line 1294 of file c_chat.c.

References basic_emote(), and EMOTE_CLAP.

+ Here is the call graph for this function:

int command_cointoss ( object op,
char *  params 
)

'cointoss' command.

Parameters
opplayer.
paramsmessage.
Returns
0.

Definition at line 84 of file c_chat.c.

References draw_ext_info(), ext_info_map_except(), obj::map, MAX_BUF, MSG_TYPE_COMMUNICATION, MSG_TYPE_COMMUNICATION_RANDOM, obj::name, NDI_UNIQUE, NDI_WHITE, rndm(), and snprintf().

+ Here is the call graph for this function:

int command_cough ( object op,
char *  params 
)

'cough' command.

Parameters
opplayer.
paramsmessage.
Returns
0.

Definition at line 1346 of file c_chat.c.

References basic_emote(), and EMOTE_COUGH.

+ Here is the call graph for this function:

int command_cringe ( object op,
char *  params 
)

'cringe' command.

Parameters
opplayer.
paramsmessage.
Returns
0.

Definition at line 1710 of file c_chat.c.

References basic_emote(), and EMOTE_CRINGE.

+ Here is the call graph for this function:

int command_cry ( object op,
char *  params 
)

'cry' command.

Parameters
opplayer.
paramsmessage.
Returns
0.

Definition at line 1229 of file c_chat.c.

References basic_emote(), and EMOTE_CRY.

+ Here is the call graph for this function:

int command_dance ( object op,
char *  params 
)

'dance' command.

Parameters
opplayer.
paramsmessage.
Returns
0.

Definition at line 1047 of file c_chat.c.

References basic_emote(), and EMOTE_DANCE.

+ Here is the call graph for this function:

int command_dmtell ( object op,
char *  params 
)

Private communication, by a DM (can't be ignored by player).

Parameters
opplayer trying to tell something to someone.
paramswho to tell, and message.
Returns
1.

Definition at line 357 of file c_chat.c.

References do_tell().

+ Here is the call graph for this function:

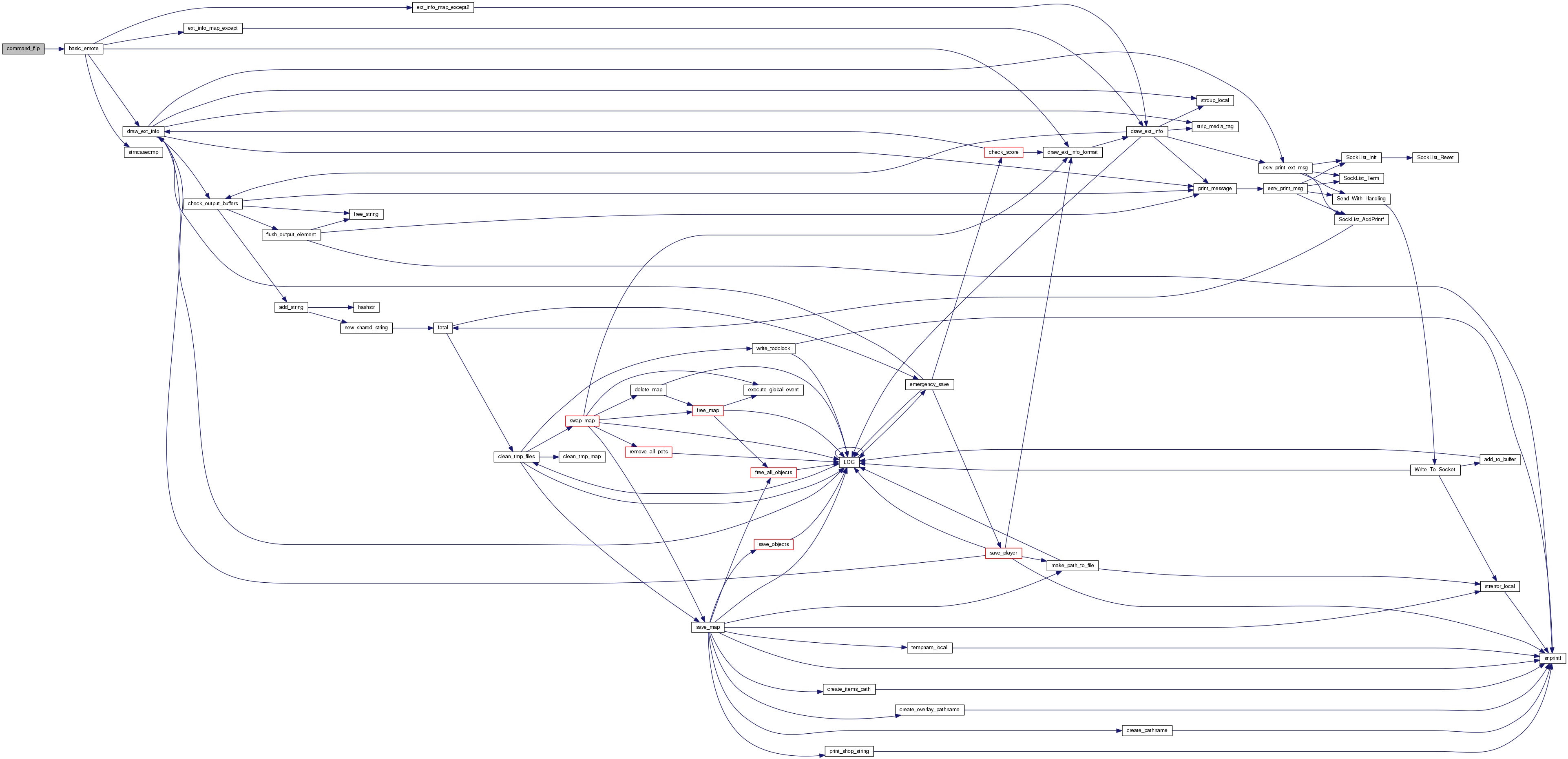
int command_flip ( object op,
char *  params 
)

'flip' command.

Parameters
opplayer.
paramsmessage.
Returns
0.

Definition at line 1359 of file c_chat.c.

References basic_emote(), and EMOTE_FLIP.

+ Here is the call graph for this function:

int command_frown ( object op,
char *  params 
)

'frown' command.

Parameters
opplayer.
paramsmessage.
Returns
0.

Definition at line 1372 of file c_chat.c.

References basic_emote(), and EMOTE_FROWN.

+ Here is the call graph for this function:

int command_gasp ( object op,
char *  params 
)

'gasp' command.

Parameters
opplayer.
paramsmessage.
Returns
0.

Definition at line 1385 of file c_chat.c.

References basic_emote(), and EMOTE_GASP.

+ Here is the call graph for this function:

int command_giggle ( object op,
char *  params 
)

'giggle' command.

Parameters
opplayer.
paramsmessage.
Returns
0.

Definition at line 1125 of file c_chat.c.

References basic_emote(), and EMOTE_GIGGLE.

+ Here is the call graph for this function:

int command_glare ( object op,
char *  params 
)

'glare' command.

Parameters
opplayer.
paramsmessage.
Returns
0.

Definition at line 1398 of file c_chat.c.

References basic_emote(), and EMOTE_GLARE.

+ Here is the call graph for this function:

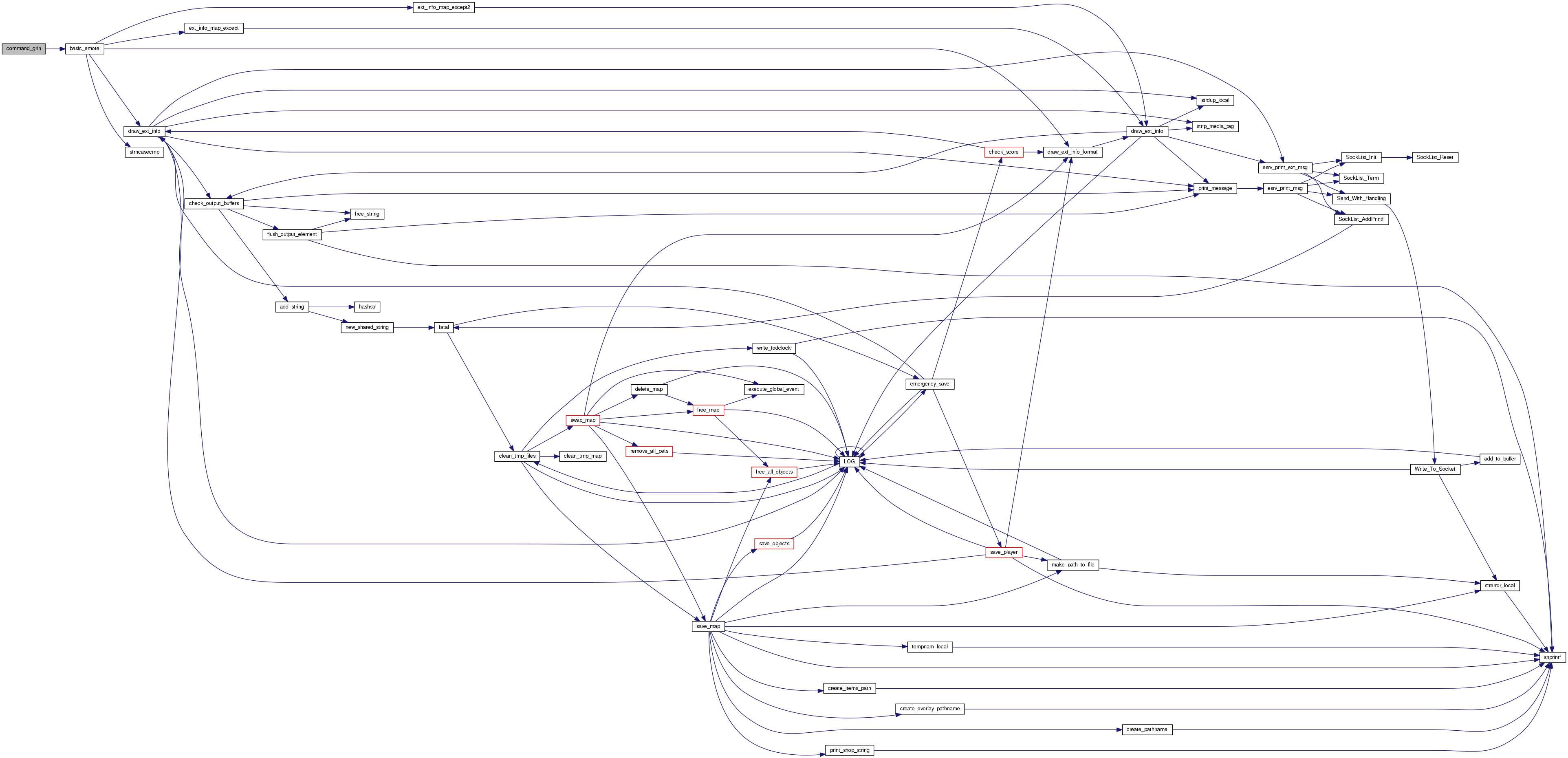
int command_grin ( object op,
char *  params 
)

'grin' command.

Parameters
opplayer.
paramsmessage.
Returns
0.

Definition at line 1268 of file c_chat.c.

References basic_emote(), and EMOTE_GRIN.

+ Here is the call graph for this function:

int command_groan ( object op,
char *  params 
)

'groan' command.

Parameters
opplayer.
paramsmessage.
Returns
0.

Definition at line 1411 of file c_chat.c.

References basic_emote(), and EMOTE_GROAN.

+ Here is the call graph for this function:

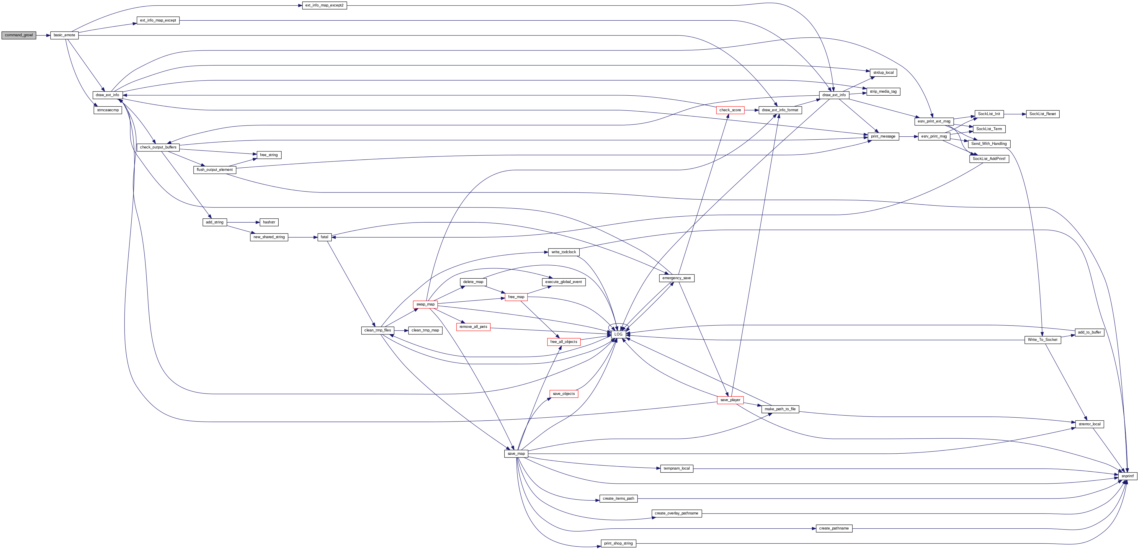
int command_growl ( object op,
char *  params 
)

'growl' command.

Parameters
opplayer.
paramsmessage.
Returns
0.

Definition at line 1164 of file c_chat.c.

References basic_emote(), and EMOTE_GROWL.

+ Here is the call graph for this function:

int command_hiccup ( object op,
char *  params 
)

'hiccup' command.

Parameters
opplayer.
paramsmessage.
Returns
0.

Definition at line 1424 of file c_chat.c.

References basic_emote(), and EMOTE_HICCUP.

+ Here is the call graph for this function:

int command_hug ( object op,
char *  params 
)

'hug' command.

Parameters
opplayer.
paramsmessage.
Returns
0.

Definition at line 1216 of file c_chat.c.

References basic_emote(), and EMOTE_HUG.

+ Here is the call graph for this function:

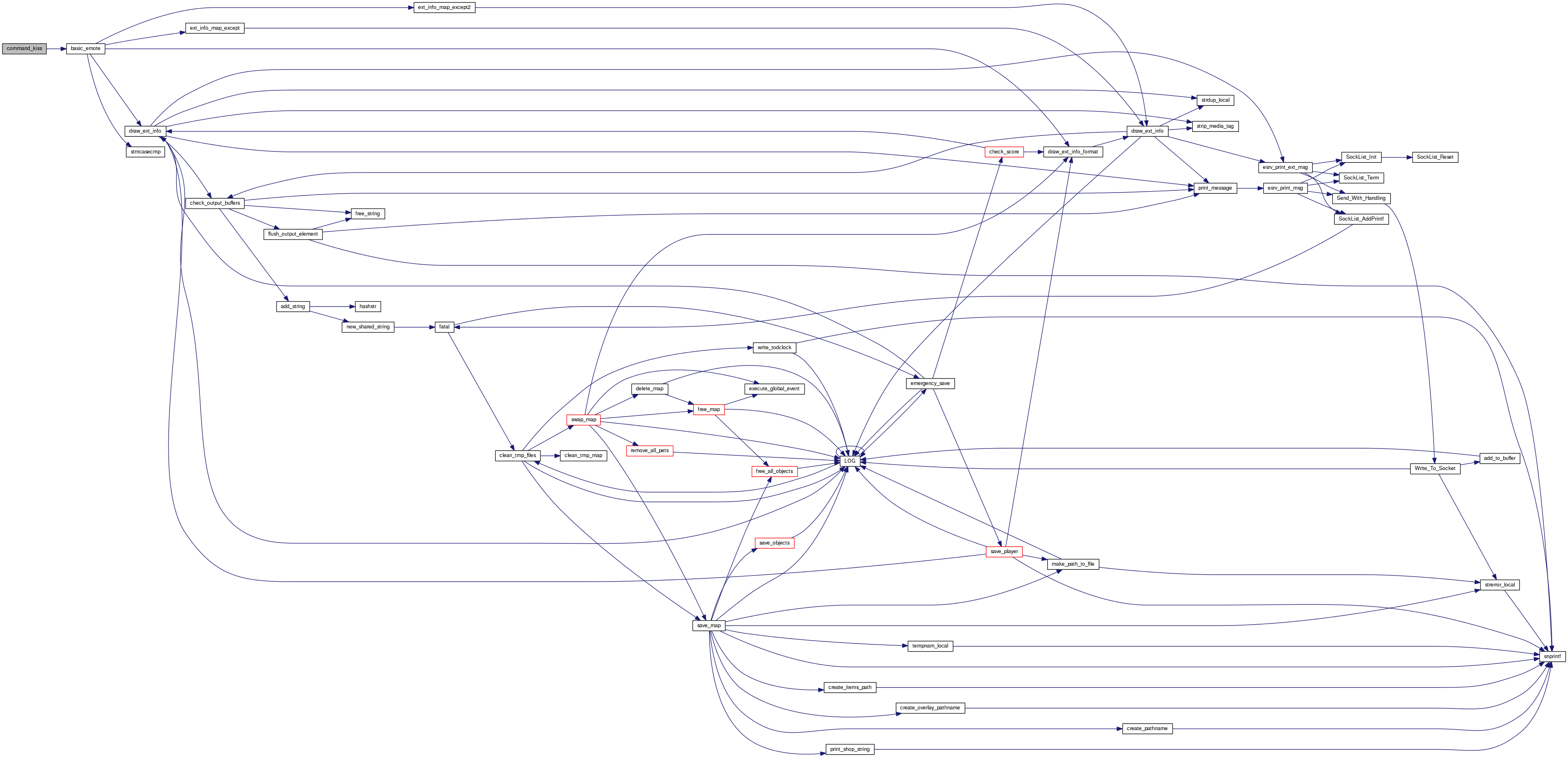
int command_kiss ( object op,
char *  params 
)

'kiss' command.

Parameters
opplayer.
paramsmessage.
Returns
0.

Definition at line 1060 of file c_chat.c.

References basic_emote(), and EMOTE_KISS.

+ Here is the call graph for this function:

int command_laugh ( object op,
char *  params 
)

'laugh' command.

Parameters
opplayer.
paramsmessage.
Returns
0.

Definition at line 1112 of file c_chat.c.

References basic_emote(), and EMOTE_LAUGH.

+ Here is the call graph for this function:

int command_lick ( object op,
char *  params 
)

'lick' command.

Parameters
opplayer.
paramsmessage.
Returns
0.

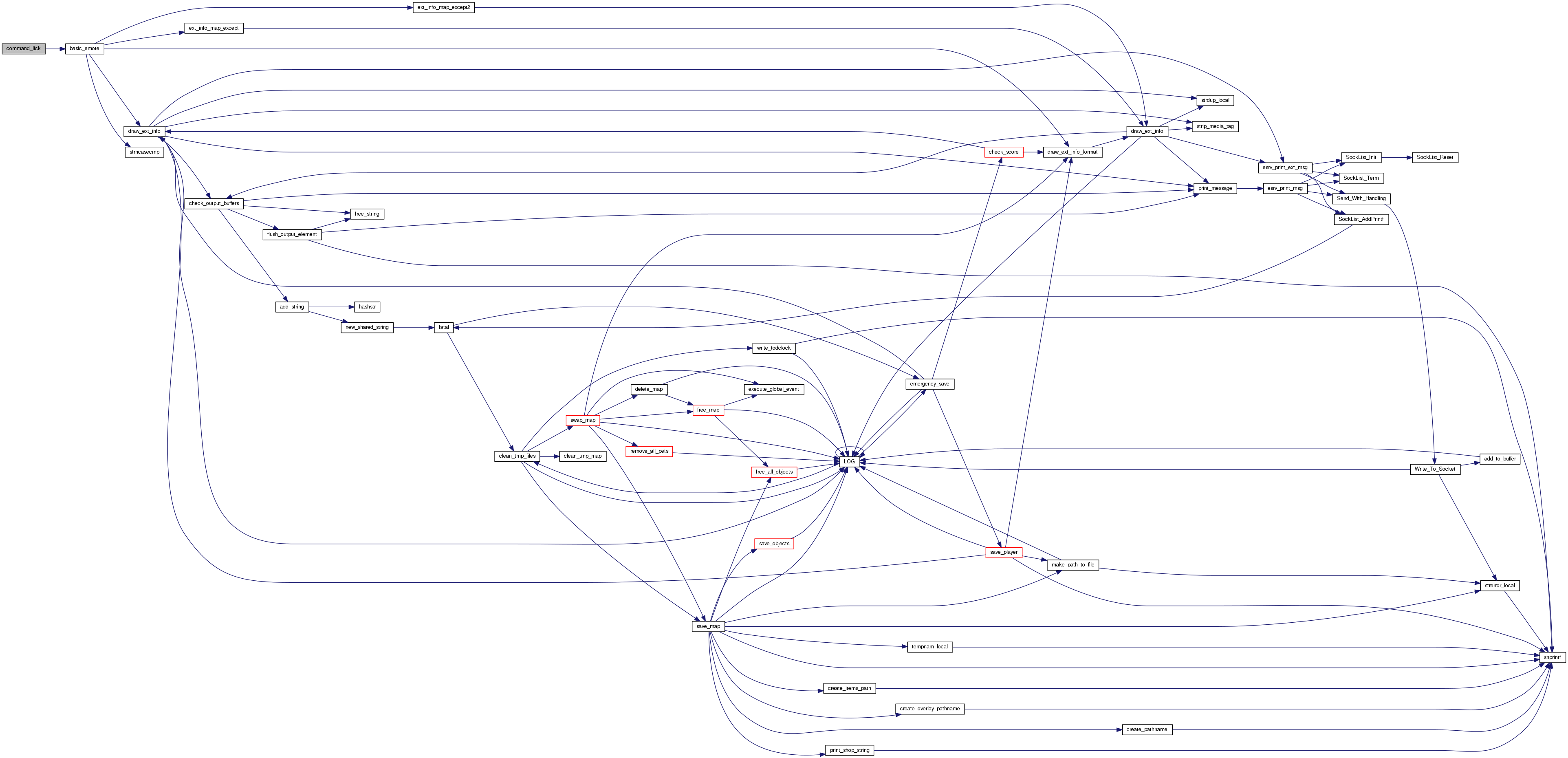
Definition at line 1437 of file c_chat.c.

References basic_emote(), and EMOTE_LICK.

+ Here is the call graph for this function:

int command_me ( object op,
char *  params 
)

'me' command.

Parameters
opplayer.
paramsmessage.
Returns
0.

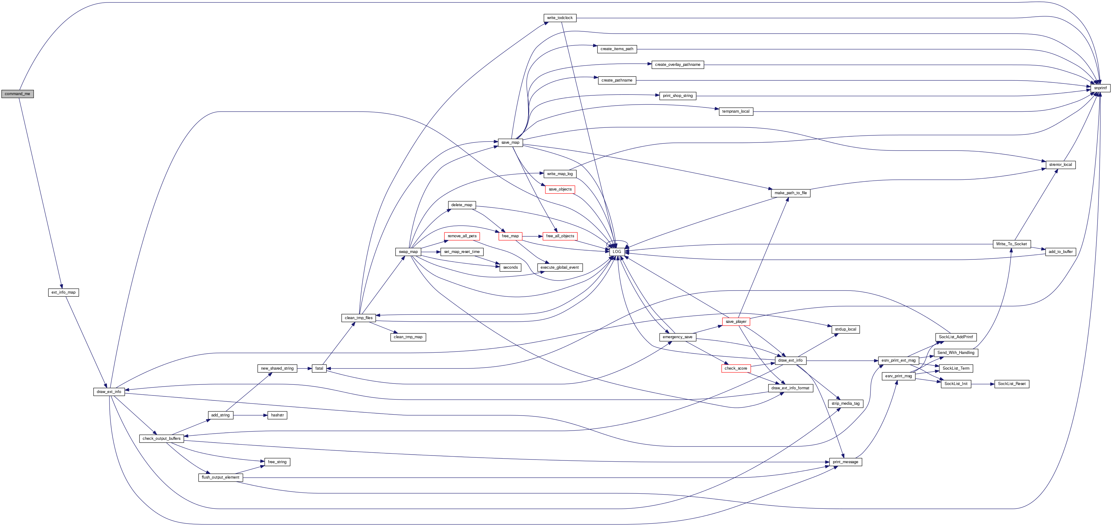
Definition at line 64 of file c_chat.c.

References ext_info_map(), obj::map, MAX_BUF, MSG_TYPE_COMMUNICATION, MSG_TYPE_COMMUNICATION_ME, obj::name, NDI_BLUE, NDI_UNIQUE, and snprintf().

+ Here is the call graph for this function:

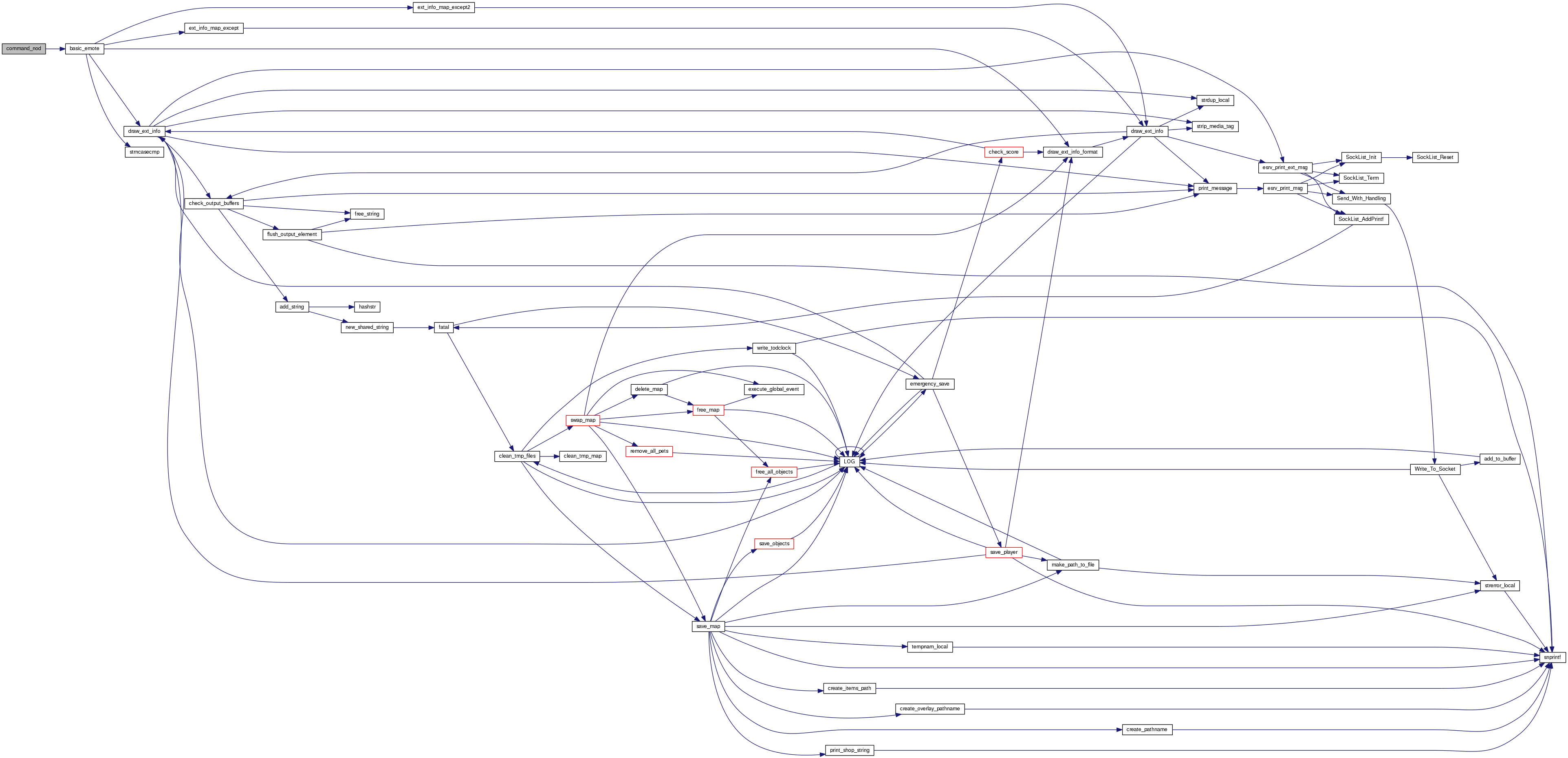
int command_nod ( object op,
char *  params 
)

'nod' command.

Parameters
opplayer.
paramsmessage.
Returns
0.

Definition at line 1034 of file c_chat.c.

References basic_emote(), and EMOTE_NOD.

+ Here is the call graph for this function:

int command_orcknuckle ( object op,
char *  params 
)

Plays the "orcknucke" game.

If there is an "dice" archetype in server arches, this command will require the player to have at least 4 dice to play. There is a 5% chance to lose one dice at each play. Dice can be made through alchemy (finding the recipe is left as an exercice to the player). Note that the check is on the name 'dice', so you can have multiple archetypes for that name, they'll be all taken into account.

Parameters
opplayer who plays.
paramsstring sent by the player. Ignored.
Returns
always 0.

Definition at line 134 of file c_chat.c.

int command_poke ( object op,
char *  params 
)

'poke' command.

Parameters
opplayer.
paramsmessage.
Returns
0.

Definition at line 1242 of file c_chat.c.

References basic_emote(), and EMOTE_POKE.

+ Here is the call graph for this function:

int command_pout ( object op,
char *  params 
)

'pout' command.

Parameters
opplayer.
paramsmessage.
Returns
0.

Definition at line 1450 of file c_chat.c.

References basic_emote(), and EMOTE_POUT.

+ Here is the call graph for this function:

int command_puke ( object op,
char *  params 
)

'puke' command.

Parameters
opplayer.
paramsmessage.
Returns
0.

Definition at line 1151 of file c_chat.c.

References basic_emote(), and EMOTE_PUKE.

+ Here is the call graph for this function:

int command_reply ( object op,
char *  params 
)

Reply to last person who told you something [mids 01/14/2002]

Must have been told something by someone first.

Parameters
opwho is telling.
paramsmessage to say.
Returns
1.

Definition at line 373 of file c_chat.c.

References obj::contr, draw_ext_info(), draw_ext_info_format(), find_player(), FLAG_WIZ, pl::hidden, pl::last_tell, MSG_TYPE_COMMAND, MSG_TYPE_COMMAND_ERROR, MSG_TYPE_COMMUNICATION, MSG_TYPE_COMMUNICATION_TELL, obj::name, NDI_ORANGE, NDI_UNIQUE, pl::ob, and QUERY_FLAG.

+ Here is the call graph for this function:

int command_say ( object op,
char *  params 
)

'say' command.

Parameters
opplayer.
paramsmessage.
Returns
0.

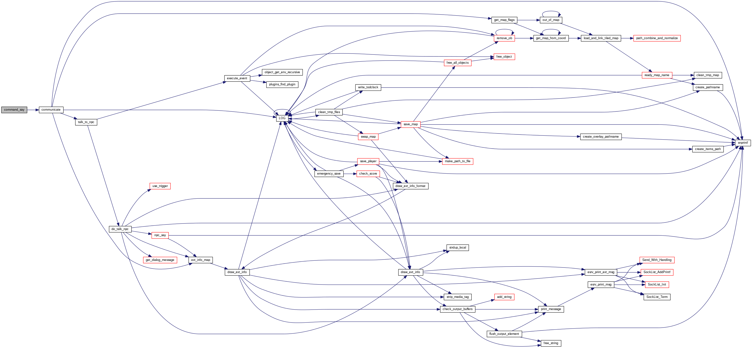
Definition at line 47 of file c_chat.c.

References communicate().

Referenced by cfapi_object_say().

+ Here is the call graph for this function:

+ Here is the caller graph for this function:

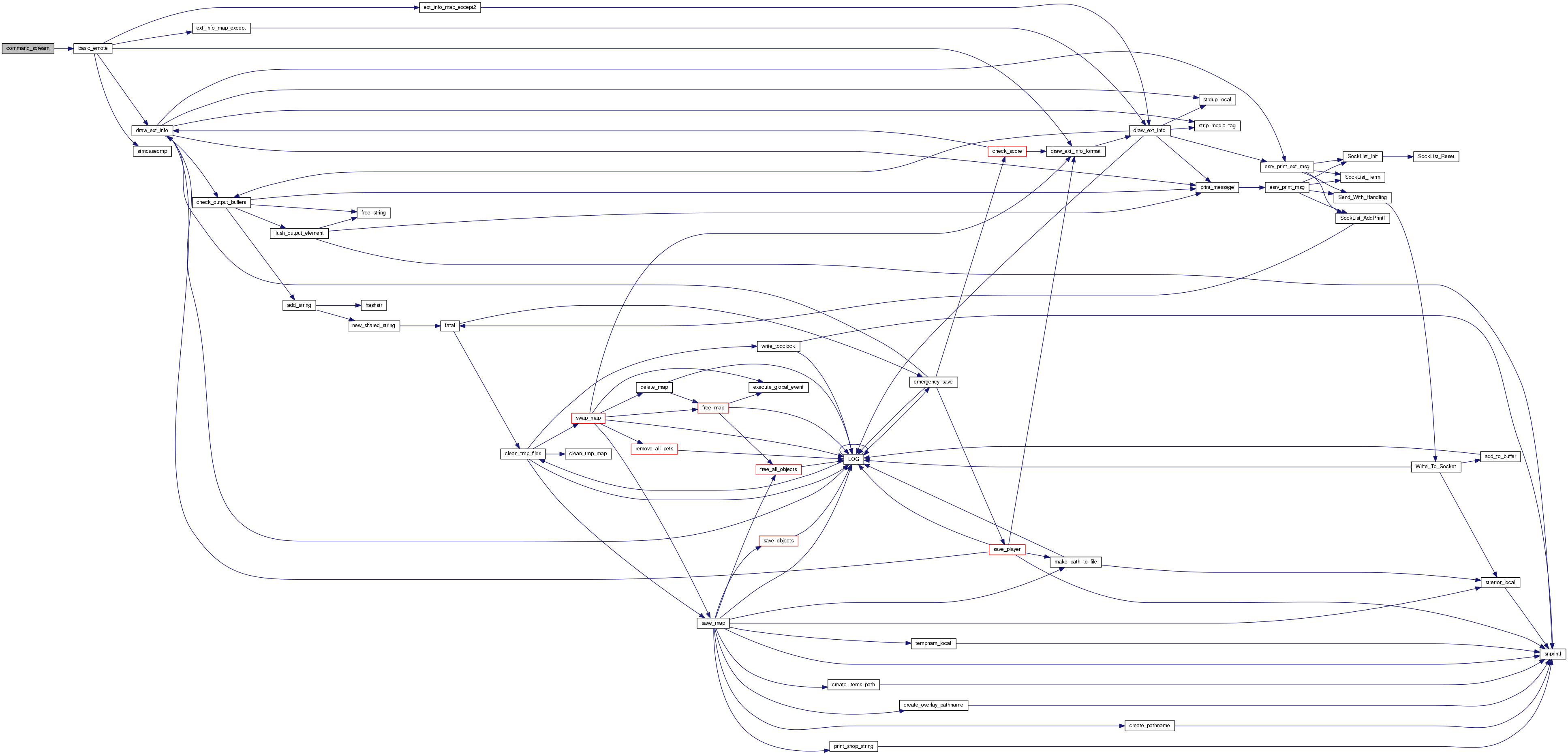
int command_scream ( object op,
char *  params 
)

'scream' command.

Parameters
opplayer.
paramsmessage.
Returns
0.

Definition at line 1177 of file c_chat.c.

References basic_emote(), and EMOTE_SCREAM.

+ Here is the call graph for this function:

int command_shake ( object op,
char *  params 
)

'shake' command.

Parameters
opplayer.
paramsmessage.
Returns
0.

Definition at line 1138 of file c_chat.c.

References basic_emote(), and EMOTE_SHAKE.

+ Here is the call graph for this function:

int command_shiver ( object op,
char *  params 
)

'shiver' command.

Parameters
opplayer.
paramsmessage.
Returns
0.

Definition at line 1463 of file c_chat.c.

References basic_emote(), and EMOTE_SHIVER.

+ Here is the call graph for this function:

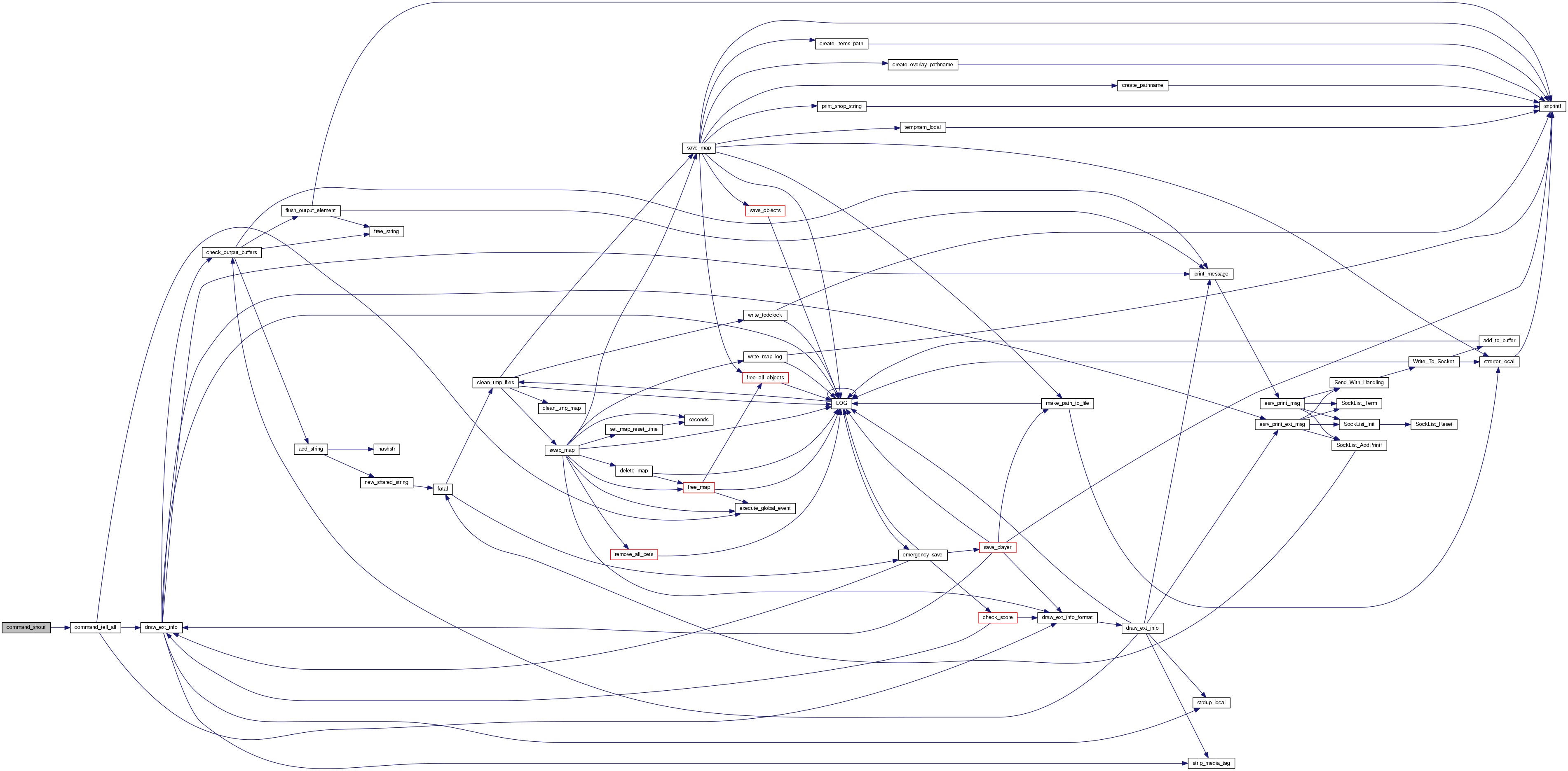
int command_shout ( object op,
char *  params 
)

'sbout' command.

Parameters
opplayer.
paramsmessage.
Returns
0.

Definition at line 241 of file c_chat.c.

References command_tell_all(), MSG_TYPE_COMMUNICATION_SHOUT, and NDI_RED.

+ Here is the call graph for this function:

int command_shrug ( object op,
char *  params 
)

'shrug' command.

Parameters
opplayer.
paramsmessage.
Returns
0.

Definition at line 1476 of file c_chat.c.

References basic_emote(), and EMOTE_SHRUG.

+ Here is the call graph for this function:

int command_sigh ( object op,
char *  params 
)

'sigh' command.

Parameters
opplayer.
paramsmessage.
Returns
0.

Definition at line 1190 of file c_chat.c.

References basic_emote(), and EMOTE_SIGH.

+ Here is the call graph for this function:

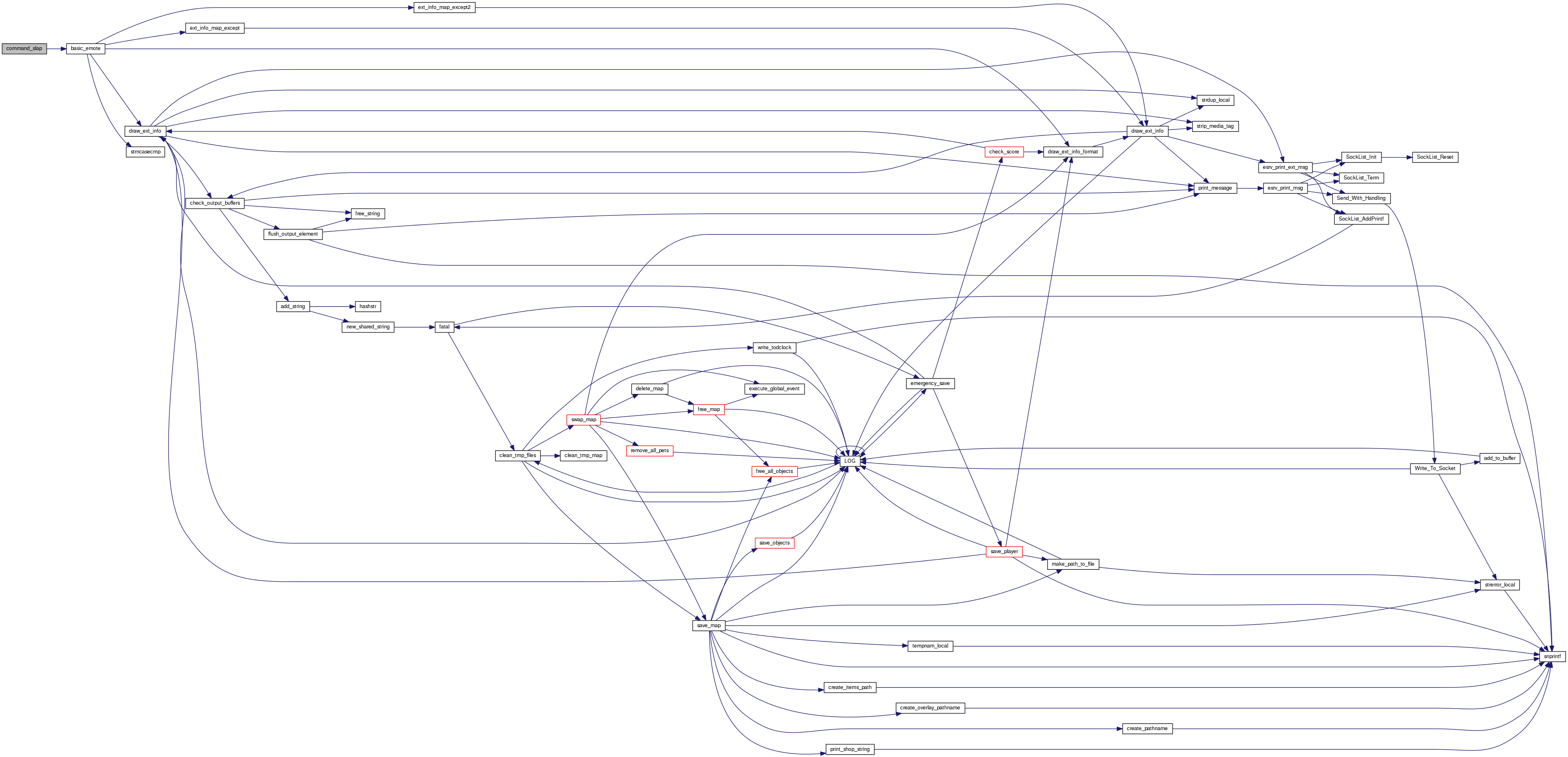
int command_slap ( object op,
char *  params 
)

'slap' command.

Parameters
opplayer.
paramsmessage.
Returns
0.

Definition at line 1489 of file c_chat.c.

References basic_emote(), and EMOTE_SLAP.

+ Here is the call graph for this function:

int command_smile ( object op,
char *  params 
)

'smile' command.

Parameters
opplayer.
paramsmessage.
Returns
0.

Definition at line 1086 of file c_chat.c.

References basic_emote(), and EMOTE_SMILE.

+ Here is the call graph for this function:

int command_smirk ( object op,
char *  params 
)

'smirk' command.

Parameters
opplayer.
paramsmessage.
Returns
0.

Definition at line 1502 of file c_chat.c.

References basic_emote(), and EMOTE_SMIRK.

+ Here is the call graph for this function:

int command_snap ( object op,
char *  params 
)

'snap' command.

Parameters
opplayer.
paramsmessage.
Returns
0.

Definition at line 1515 of file c_chat.c.

References basic_emote(), and EMOTE_SNAP.

+ Here is the call graph for this function:

int command_sneeze ( object op,
char *  params 
)

'sneeze' command.

Parameters
opplayer.
paramsmessage.
Returns
0.

Definition at line 1528 of file c_chat.c.

References basic_emote(), and EMOTE_SNEEZE.

+ Here is the call graph for this function:

int command_snicker ( object op,
char *  params 
)

'snicker' command.

Parameters
opplayer.
paramsmessage.
Returns
0.

Definition at line 1541 of file c_chat.c.

References basic_emote(), and EMOTE_SNICKER.

+ Here is the call graph for this function:

int command_sniff ( object op,
char *  params 
)

'sniff' command.

Parameters
opplayer.
paramsmessage.
Returns
0.

Definition at line 1554 of file c_chat.c.

References basic_emote(), and EMOTE_SNIFF.

+ Here is the call graph for this function:

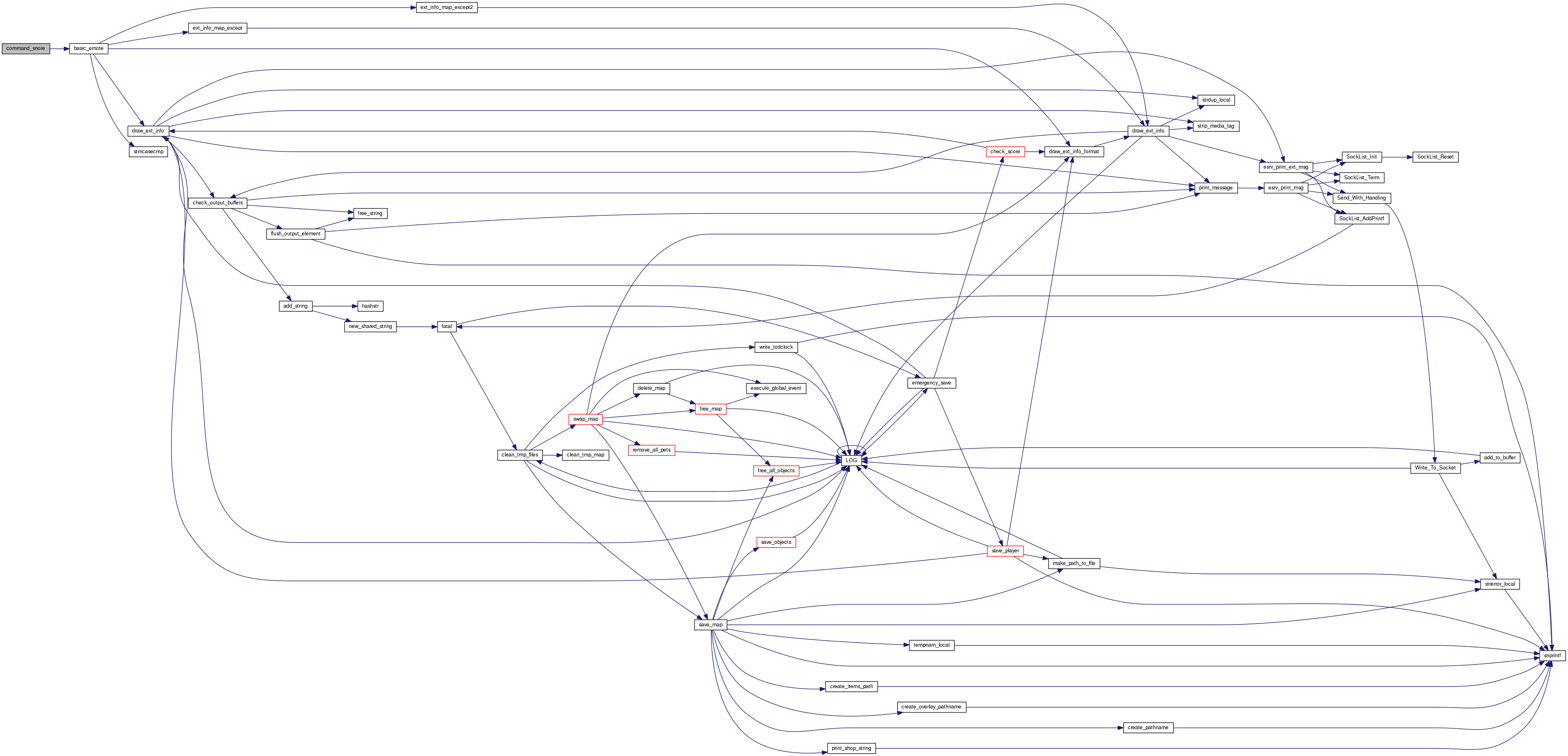
int command_snore ( object op,
char *  params 
)

'snore' command.

Parameters
opplayer.
paramsmessage.
Returns
0.

Definition at line 1567 of file c_chat.c.

References basic_emote(), and EMOTE_SNORE.

+ Here is the call graph for this function:

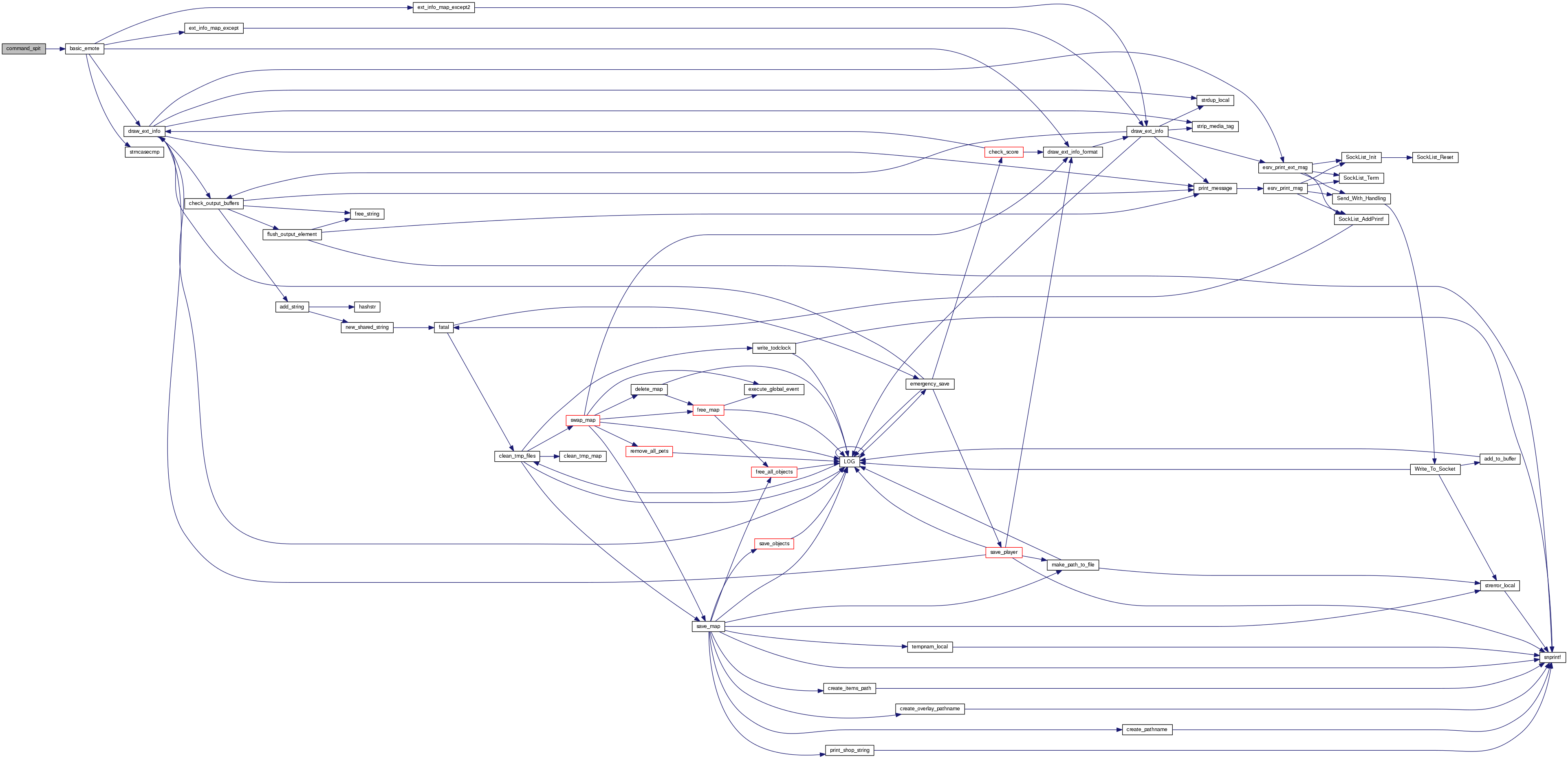
int command_spit ( object op,
char *  params 
)

'spit' command.

Parameters
opplayer.
paramsmessage.
Returns
0.

Definition at line 1580 of file c_chat.c.

References basic_emote(), and EMOTE_SPIT.

+ Here is the call graph for this function:

int command_strut ( object op,
char *  params 
)

'strut' command.

Parameters
opplayer.
paramsmessage.
Returns
0.

Definition at line 1593 of file c_chat.c.

References basic_emote(), and EMOTE_STRUT.

+ Here is the call graph for this function:

int command_sulk ( object op,
char *  params 
)

'sulk' command.

Parameters
opplayer.
paramsmessage.
Returns
0.

Definition at line 1203 of file c_chat.c.

References basic_emote(), and EMOTE_SULK.

+ Here is the call graph for this function:

int command_tell ( object op,
char *  params 
)

Private communication.

Parameters
opplayer trying to tell something to someone.
paramswho to tell, and message.
Returns
1.

Definition at line 343 of file c_chat.c.

References do_tell().

+ Here is the call graph for this function:

static int command_tell_all ( object op,
char *  params,
int  pri,
int  color,
int  subtype,
const char *  desc 
)
static

Utility function for chat or shout.

Parameters
opplayer.
paramsmessage.
primessage priority.
colormessage color.
subtypemessage subtype.
desc'chat' or 'shouts', will be appened after the player's name and before a :.
Returns
1.

Definition at line 210 of file c_chat.c.

References obj::contr, draw_ext_info(), draw_ext_info_format(), EVENT_SHOUT, execute_global_event(), MSG_TYPE_COMMAND, MSG_TYPE_COMMAND_ERROR, MSG_TYPE_COMMUNICATION, obj::name, NDI_ALL, NDI_UNIQUE, and pl::no_shout.

Referenced by command_chat(), and command_shout().

+ Here is the call graph for this function:

+ Here is the caller graph for this function:

int command_thank ( object op,
char *  params 
)

'thank' command.

Parameters
opplayer.
paramsmessage.
Returns
0.

Definition at line 1606 of file c_chat.c.

References basic_emote(), and EMOTE_THANK.

+ Here is the call graph for this function:

int command_think ( object op,
char *  params 
)

'think' command.

Parameters
opplayer.
paramsmessage.
Returns
0.

Definition at line 1723 of file c_chat.c.

References basic_emote(), and EMOTE_THINK.

+ Here is the call graph for this function:

int command_twiddle ( object op,
char *  params 
)

'twiddle' command.

Parameters
opplayer.
paramsmessage.
Returns
0.

Definition at line 1619 of file c_chat.c.

References basic_emote(), and EMOTE_TWIDDLE.

+ Here is the call graph for this function:

int command_wave ( object op,
char *  params 
)

'wave' command.

Parameters
opplayer.
paramsmessage.
Returns
0.

Definition at line 1632 of file c_chat.c.

References basic_emote(), and EMOTE_WAVE.

+ Here is the call graph for this function:

int command_whistle ( object op,
char *  params 
)

'whistle' command.

Parameters
opplayer.
paramsmessage.
Returns
0.

Definition at line 1645 of file c_chat.c.

References basic_emote(), and EMOTE_WHISTLE.

+ Here is the call graph for this function:

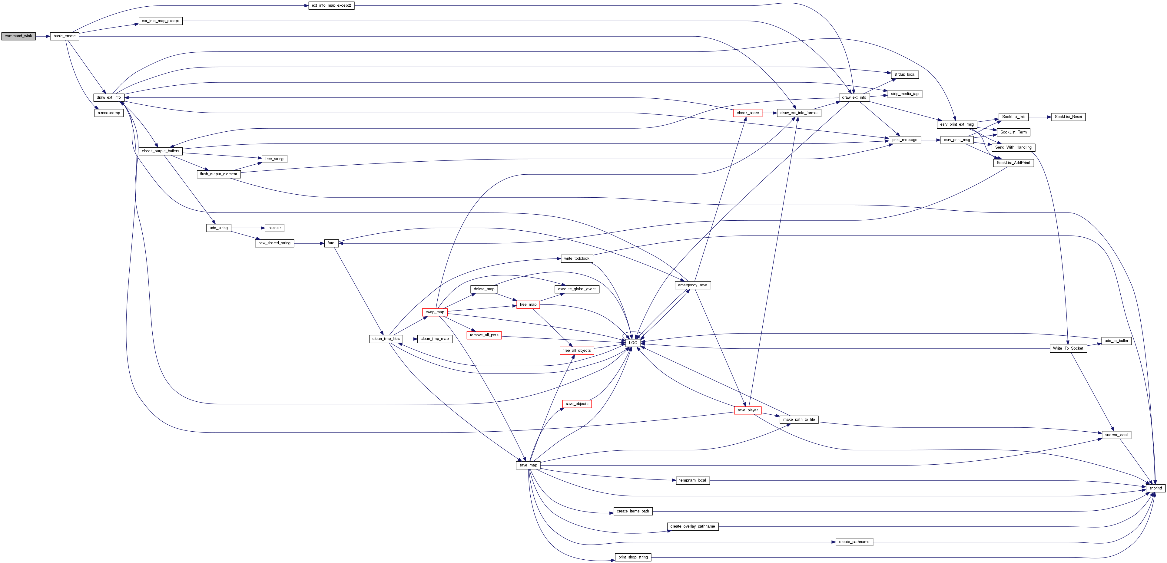
int command_wink ( object op,
char *  params 
)

'wink' command.

Parameters
opplayer.
paramsmessage.
Returns
0.

Definition at line 1658 of file c_chat.c.

References basic_emote(), and EMOTE_WINK.

+ Here is the call graph for this function:

int command_yawn ( object op,
char *  params 
)

'yawn' command.

Parameters
opplayer.
paramsmessage.
Returns
0.

Definition at line 1671 of file c_chat.c.

References basic_emote(), and EMOTE_YAWN.

+ Here is the call graph for this function:

static int do_tell ( object op,
char *  params,
int  adjust_listen 
)
static

Actual function sending a private message.

Parameters
opplayer trying to tell something to someone.
paramswho to tell, and message
adjust_listenif non-zero, recipient can't ignore the message through 'listen' levels.
Returns
1.

Definition at line 270 of file c_chat.c.

References draw_ext_info(), draw_ext_info_format(), EVENT_TELL, execute_global_event(), find_player_partial_name(), FLAG_WIZ, pl::hidden, pl::last_tell, pl::listening, MAX_BUF, MSG_TYPE_COMMAND, MSG_TYPE_COMMAND_ERROR, MSG_TYPE_COMMUNICATION, MSG_TYPE_COMMUNICATION_TELL, obj::name, archt::name, NDI_ORANGE, NDI_UNIQUE, pl::ob, QUERY_FLAG, and snprintf().

Referenced by command_dmtell(), and command_tell().

+ Here is the call graph for this function:

+ Here is the caller graph for this function:

Variable Documentation

const char* const orcknuckle[7]
static
Initial value:
= {
"none",
"beholder",
"ghost",
"knight",
"princess",
"dragon",
"orc"
}

Results for the "orcknucle" game.

Definition at line 105 of file c_chat.c.