Crossfire Server, Branches 1.12  R18729
book.c File Reference
#include <global.h>
#include <ob_methods.h>
#include <ob_types.h>
#include <sounds.h>
#include <sproto.h>
+ Include dependency graph for book.c:

Go to the source code of this file.

Functions

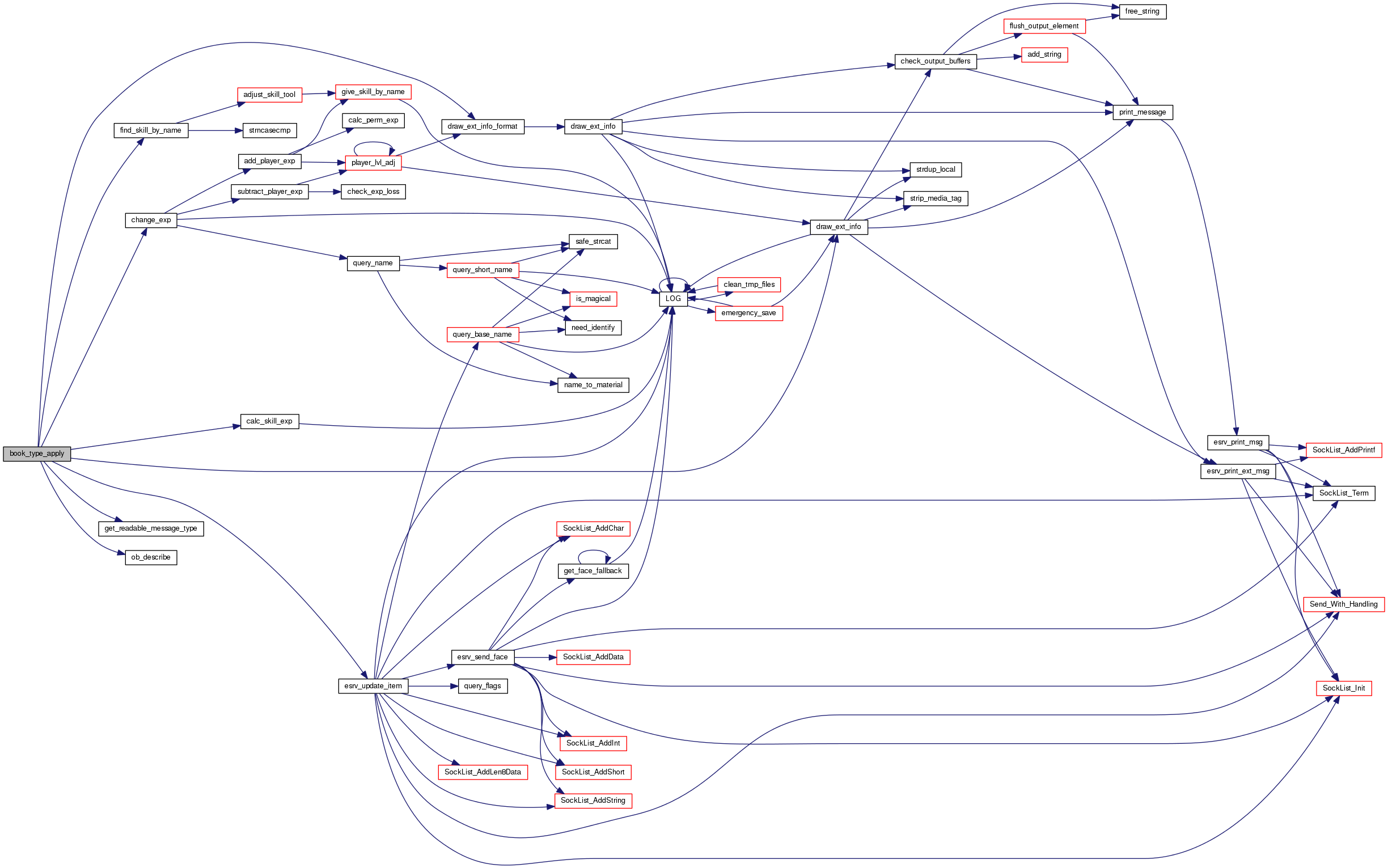
static method_ret book_type_apply (ob_methods *context, object *op, object *applier, int aflags)
 
void init_type_book (void)
 

Detailed Description

The implementation of the Book class of objects.

Definition in file book.c.

Function Documentation

static method_ret book_type_apply ( ob_methods context,
object op,
object applier,
int  aflags 
)
static

Handles reading a regular (ie not containing a spell) book.

Parameters
contextThe method context
opThe Book to apply
applierThe object attempting to apply the Book
aflagsSpecial flags (always apply/unapply)
Return values
METHOD_UNHANDLEDIf the Book wasn't read by a player
METHOD_OKIf applier was a player

Definition at line 51 of file book.c.

References calc_skill_exp(), change_exp(), obj::contr, draw_ext_info(), draw_ext_info_format(), obj::env, esrv_update_item(), find_skill_by_name(), FLAG_BLIND, FLAG_IDENTIFIED, FLAG_NO_SKILL_IDENT, FLAG_WIZ, get_readable_message_type(), obj::level, MAX_BUF, readable_message_type::message_subtype, readable_message_type::message_type, METHOD_OK, METHOD_UNHANDLED, obj::msg, MSG_TYPE_APPLY, MSG_TYPE_APPLY_ERROR, MSG_TYPE_APPLY_FAILURE, obj::name, NDI_NAVY, NDI_UNIQUE, ob_describe(), PLAYER, QUERY_FLAG, SET_FLAG, obj::skill, pl::socket, obj::type, UPD_FLAGS, UPD_NAME, and socket_struct::update_look.

Referenced by init_type_book().

+ Here is the call graph for this function:

+ Here is the caller graph for this function:

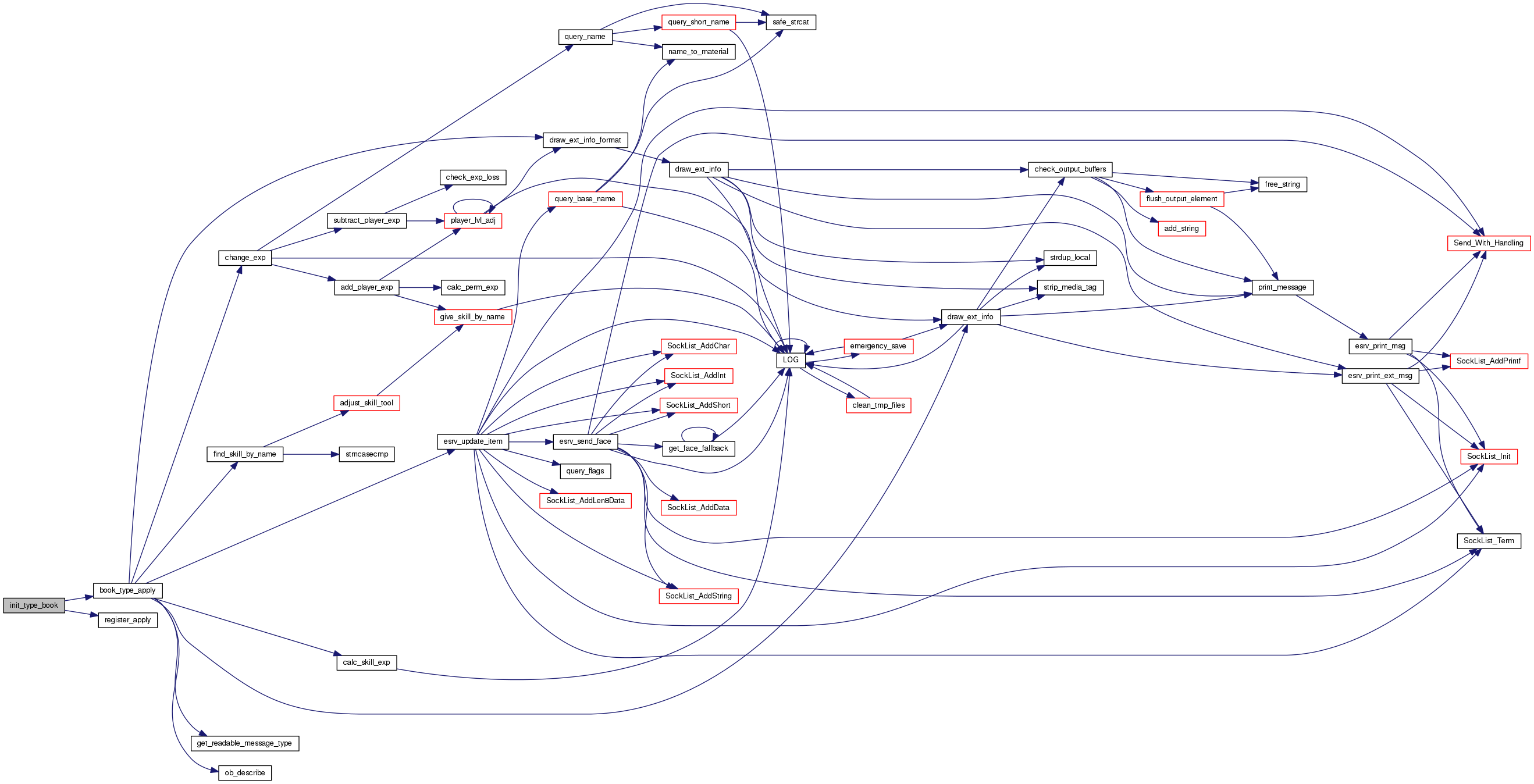
void init_type_book ( void  )

Initializer for the BOOK object type.

Definition at line 38 of file book.c.

References BOOK, book_type_apply(), and register_apply().

Referenced by register_all_ob_types().

+ Here is the call graph for this function:

+ Here is the caller graph for this function: