|
Crossfire Client, Branches
R11627
|
This graph shows which files directly or indirectly include this file:Go to the source code of this file.
Macros | |
| #define | AF_LOCAL PF_LOCAL |
| #define | PF_LOCAL PF_UNIX /* Old BSD name for PF_LOCAL. */ |
Enumerations | |
| enum | CmdFormat { ASCII, SHORT_ARRAY, INT_ARRAY, SHORT_INT, MIXED, STATS, NODATA } |
Functions | |
| void | script_fdset (int *maxfd, fd_set *set) |
| void | script_init (const char *params) |
| void | script_kill (const char *params) |
| void | script_list (void) |
| void | script_monitor (const char *command, int repeat, int must_send) |
| void | script_monitor_str (const char *command) |
| void | script_process (fd_set *set) |
| void | script_sync (int cmddiff) |
| void | script_tell (const char *params) |
| void | script_watch (const char *cmd, const uint8 *data, const int len, const enum CmdFormat format) |
| #define AF_LOCAL PF_LOCAL |
Definition at line 34 of file script.h.
Referenced by script_init().
| #define PF_LOCAL PF_UNIX /* Old BSD name for PF_LOCAL. */ |
Definition at line 31 of file script.h.
Referenced by script_init().
| enum CmdFormat |
| void script_fdset | ( | int * | maxfd, |
| fd_set * | set | ||
| ) |
Definition at line 559 of file script.c.
References script::in_fd, and num_scripts.
Referenced by do_network(), and event_loop().
Here is the caller graph for this function:| void script_init | ( | const char * | params | ) |
Definition at line 213 of file script.c.
References AF_LOCAL, script::cmd_count, draw_info(), FALSE, script::in_fd, LOG(), LOG_WARNING, MAX_BUF, script::monitor, name, script::name, NDI_RED, num_scripts, script::num_watch, script::out_fd, params, script::params, PF_LOCAL, script::pid, script::sync_watch, TRUE, and script::watch.
Here is the call graph for this function:| void script_kill | ( | const char * | params | ) |
Definition at line 528 of file script.c.
References draw_info(), NDI_BLACK, NDI_RED, num_scripts, script::pid, script_by_name(), and script_dead().
Here is the call graph for this function:| void script_list | ( | void | ) |
Definition at line 504 of file script.c.
References draw_info(), name, NDI_BLACK, num_scripts, and params.
Referenced by do_script_list().
Here is the call graph for this function:
Here is the caller graph for this function:| void script_monitor | ( | const char * | command, |
| int | repeat, | ||
| int | must_send | ||
| ) |
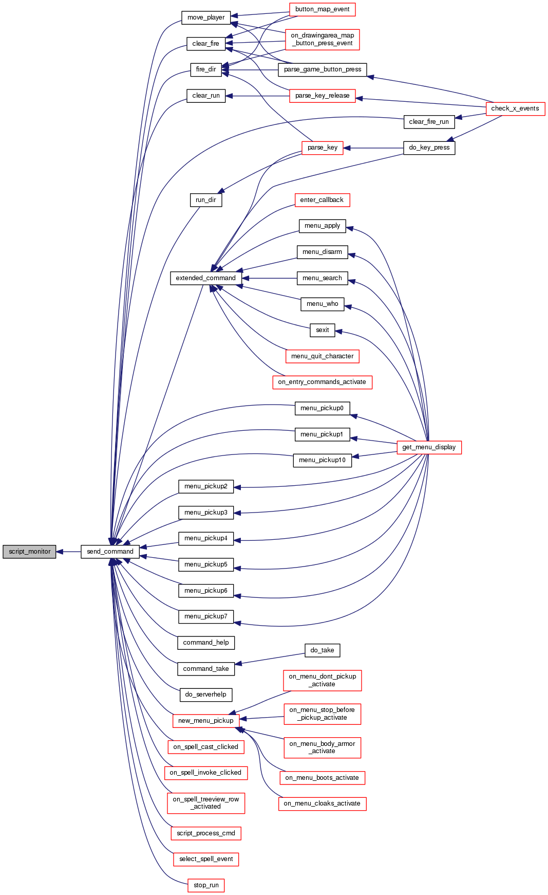
Definition at line 854 of file script.c.
References script::monitor, num_scripts, and script::out_fd.
Referenced by send_command().
Here is the caller graph for this function:| void script_monitor_str | ( | const char * | command | ) |
Definition at line 872 of file script.c.
References script::monitor, num_scripts, and script::out_fd.
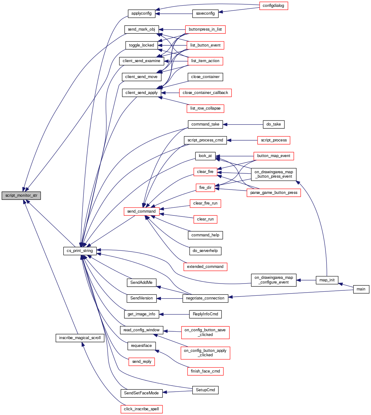
Referenced by cs_print_string(), inscribe_magical_scroll(), send_mark_obj(), and toggle_locked().
Here is the caller graph for this function:| void script_process | ( | fd_set * | set | ) |
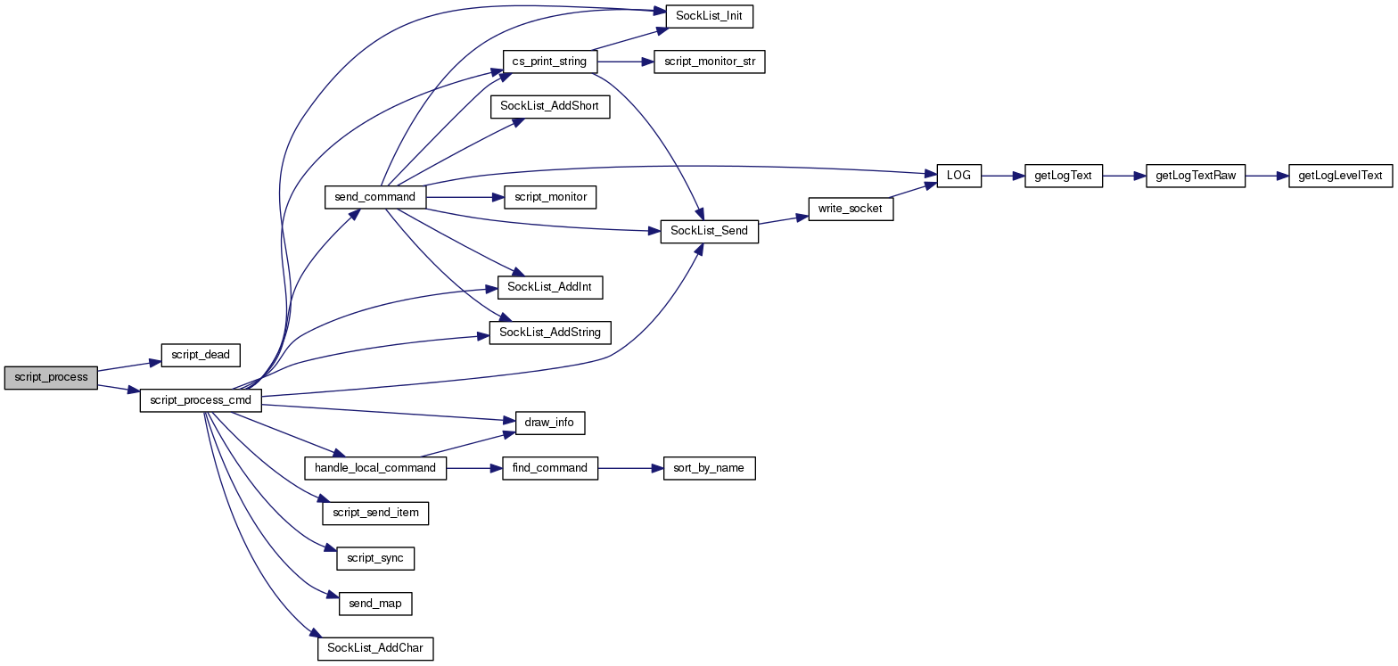
Definition at line 572 of file script.c.
References script::cmd, script::cmd_count, script::in_fd, num_scripts, script_dead(), and script_process_cmd().
Referenced by do_network(), and event_loop().
Here is the call graph for this function:
Here is the caller graph for this function:| void script_sync | ( | int | cmddiff | ) |
Definition at line 488 of file script.c.
References num_scripts, script::out_fd, and script::sync_watch.
Referenced by CompleteCmd(), and script_process_cmd().
Here is the caller graph for this function:| void script_tell | ( | const char * | params | ) |
Definition at line 890 of file script.c.
References draw_info(), NDI_BLACK, script::out_fd, and script_by_name().
Here is the call graph for this function:| void script_watch | ( | const char * | cmd, |
| const uint8 * | data, | ||
| const int | len, | ||
| const enum CmdFormat | format | ||
| ) |
Definition at line 634 of file script.c.
References ASCII, CS_NUM_SKILLS, CS_STAT_AC, CS_STAT_ARMOUR, CS_STAT_CHA, CS_STAT_CON, CS_STAT_DAM, CS_STAT_DEX, CS_STAT_EXP, CS_STAT_EXP64, CS_STAT_FLAGS, CS_STAT_FOOD, CS_STAT_GRACE, CS_STAT_HP, CS_STAT_INT, CS_STAT_LEVEL, CS_STAT_MAXGRACE, CS_STAT_MAXHP, CS_STAT_MAXSP, CS_STAT_POW, CS_STAT_RANGE, CS_STAT_RESIST_END, CS_STAT_RESIST_START, CS_STAT_SKILLEXP_AGILITY, CS_STAT_SKILLEXP_AGLEVEL, CS_STAT_SKILLEXP_MAGIC, CS_STAT_SKILLEXP_MALEVEL, CS_STAT_SKILLEXP_MELEVEL, CS_STAT_SKILLEXP_MENTAL, CS_STAT_SKILLEXP_PELEVEL, CS_STAT_SKILLEXP_PERSONAL, CS_STAT_SKILLEXP_PHLEVEL, CS_STAT_SKILLEXP_PHYSIQUE, CS_STAT_SKILLEXP_WILEVEL, CS_STAT_SKILLEXP_WISDOM, CS_STAT_SKILLINFO, CS_STAT_SP, CS_STAT_SPEED, CS_STAT_STR, CS_STAT_TITLE, CS_STAT_WC, CS_STAT_WEAP_SP, CS_STAT_WEIGHT_LIM, CS_STAT_WIS, data_len, GetInt64_String(), GetInt_String(), GetShort_String(), INT_ARRAY, MIXED, NODATA, num_scripts, script::num_watch, script::out_fd, SHORT_ARRAY, SHORT_INT, STATS, and script::watch.
Referenced by DoClient().
Here is the call graph for this function:
Here is the caller graph for this function: