|
Crossfire Client, Branches
R11627
|
Include dependency graph for player.c:Go to the source code of this file.
Functions | |
| void | clear_fire (void) |
| void | clear_fire_run (void) |
| void | clear_run (void) |
| void | client_send_apply (int tag) |
| void | client_send_examine (int tag) |
| void | client_send_move (int loc, int tag, int nrof) |
| void | command_take (const char *command, const char *cpnext) |
| void | CompleteCmd (unsigned char *data, int len) |
| void | fire_dir (int dir) |
| void | look_at (int x, int y) |
| void | move_player (int dir) |
| void | new_player (long tag, char *name, long weight, long face) |
| void | run_dir (int dir) |
| int | send_command (const char *command, int repeat, int must_send) |
| void | stop_fire (void) |
| void | stop_run (void) |
Variables | |
| static int | dfire =-1 |
| const char *const | directions [9] |
| static int | drun =-1 |
| const char *const | rcsid_common_player_c |
| void clear_fire | ( | void | ) |
Definition at line 134 of file player.c.
References dfire, SC_FIRERUN, and send_command().
Referenced by button_map_event(), on_drawingarea_map_button_press_event(), parse_game_button_press(), and parse_key_release().
Here is the call graph for this function:
Here is the caller graph for this function:| void clear_fire_run | ( | void | ) |
Definition at line 122 of file player.c.
References dfire, drun, SC_FIRERUN, and send_command().
Referenced by check_x_events().
Here is the call graph for this function:
Here is the caller graph for this function:| void clear_run | ( | void | ) |
Definition at line 142 of file player.c.
References drun, SC_FIRERUN, and send_command().
Referenced by parse_key_release().
Here is the call graph for this function:
Here is the caller graph for this function:| void client_send_apply | ( | int | tag | ) |
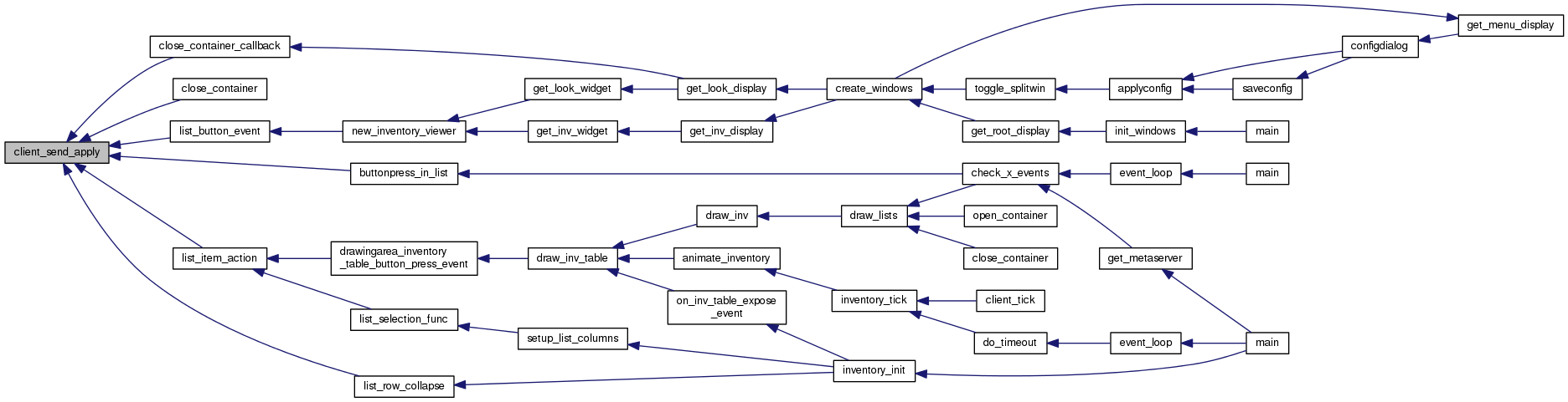
Definition at line 80 of file player.c.
References cs_print_string(), csocket, and ClientSocket::fd.
Referenced by buttonpress_in_list(), close_container(), close_container_callback(), list_button_event(), list_item_action(), and list_row_collapse().
Here is the call graph for this function:
Here is the caller graph for this function:| void client_send_examine | ( | int | tag | ) |
Definition at line 85 of file player.c.
References cs_print_string(), csocket, and ClientSocket::fd.
Referenced by buttonpress_in_list(), list_button_event(), and list_item_action().
Here is the call graph for this function:
Here is the caller graph for this function:| void client_send_move | ( | int | loc, |
| int | tag, | ||
| int | nrof | ||
| ) |
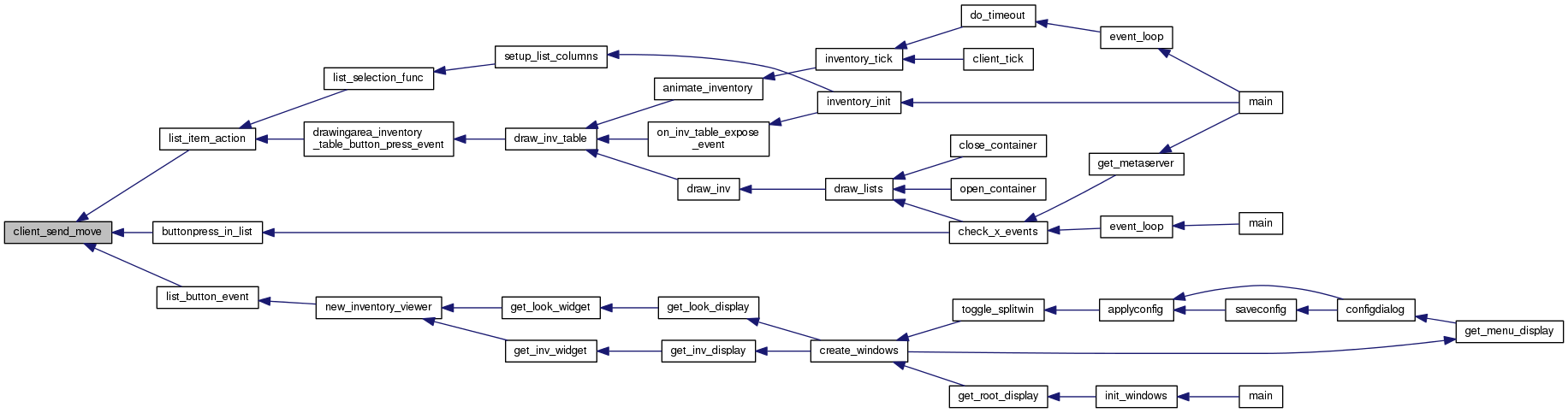
Definition at line 92 of file player.c.
References cs_print_string(), csocket, and ClientSocket::fd.
Referenced by buttonpress_in_list(), list_button_event(), and list_item_action().
Here is the call graph for this function:
Here is the caller graph for this function:| void command_take | ( | const char * | command, |
| const char * | cpnext | ||
| ) |
Definition at line 264 of file player.c.
References Player_Struct::container, Player_Struct::count, cpl, cs_print_string(), csocket, draw_info(), ClientSocket::fd, item_struct::inv, NDI_BLACK, Player_Struct::ob, send_command(), and item_struct::tag.
Referenced by do_take().
Here is the call graph for this function:
Here is the caller graph for this function:| void CompleteCmd | ( | unsigned char * | data, |
| int | len | ||
| ) |
Definition at line 246 of file player.c.
References ClientSocket::command_received, ClientSocket::command_sent, ClientSocket::command_time, csocket, GetInt_String(), GetShort_String(), LOG(), LOG_ERROR, and script_sync().
Here is the call graph for this function:| void fire_dir | ( | int | dir | ) |
Definition at line 151 of file player.c.
References Player_Struct::count, cpl, dfire, Player_Struct::input_state, MAX_BUF, Playing, SC_NORMAL, and send_command().
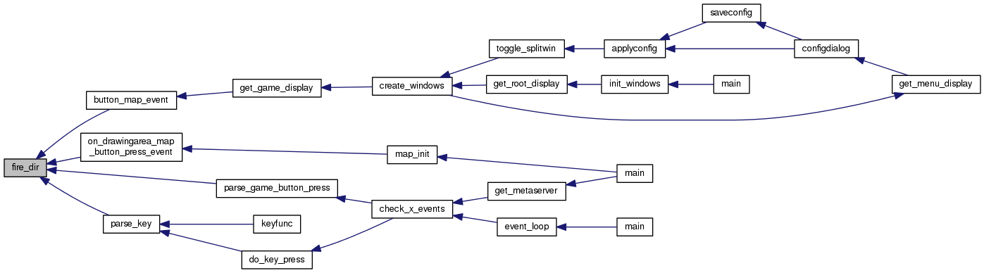
Referenced by button_map_event(), on_drawingarea_map_button_press_event(), parse_game_button_press(), and parse_key().
Here is the call graph for this function:
Here is the caller graph for this function:| void look_at | ( | int | x, |
| int | y | ||
| ) |
Definition at line 75 of file player.c.
References cs_print_string(), csocket, and ClientSocket::fd.
Referenced by button_map_event(), on_drawingarea_map_button_press_event(), and parse_game_button_press().
Here is the call graph for this function:
Here is the caller graph for this function:| void move_player | ( | int | dir | ) |
Definition at line 99 of file player.c.
References directions, SC_NORMAL, and send_command().
Referenced by button_map_event(), on_drawingarea_map_button_press_event(), and parse_game_button_press().
Here is the call graph for this function:
Here is the caller graph for this function:| void new_player | ( | long | tag, |
| char * | name, | ||
| long | weight, | ||
| long | face | ||
| ) |
Definition at line 55 of file player.c.
References copy_name, cpl, item_struct::d_name, item_struct::face, Spell_struct::next, item_struct::nrof, Player_Struct::ob, Player_Struct::spelldata, item_struct::tag, and item_struct::weight.
Referenced by PlayerCmd().
Here is the caller graph for this function:| void run_dir | ( | int | dir | ) |
Definition at line 172 of file player.c.
References drun, MAX_BUF, SC_NORMAL, and send_command().
Referenced by parse_key().
Here is the call graph for this function:
Here is the caller graph for this function:| int send_command | ( | const char * | command, |
| int | repeat, | ||
| int | must_send | ||
| ) |
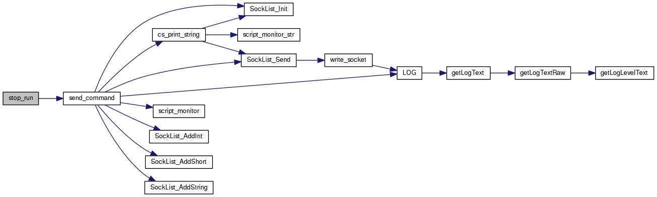
Definition at line 195 of file player.c.
References ClientSocket::command_received, ClientSocket::command_sent, CONFIG_CWINDOW, Player_Struct::count, cpl, cs_print_string(), ClientSocket::cs_version, csocket, ClientSocket::fd, Player_Struct::input_state, LOG(), LOG_ERROR, MAX_BUF, Reply_One, script_monitor(), SockList_AddInt(), SockList_AddShort(), SockList_AddString(), SockList_Init(), SockList_Send(), and use_config.
Referenced by clear_fire(), clear_fire_run(), clear_run(), command_help(), command_take(), do_serverhelp(), extended_command(), fire_dir(), menu_pickup0(), menu_pickup1(), menu_pickup10(), menu_pickup2(), menu_pickup3(), menu_pickup4(), menu_pickup5(), menu_pickup6(), menu_pickup7(), move_player(), new_menu_pickup(), on_spell_cast_clicked(), on_spell_invoke_clicked(), on_spell_treeview_row_activated(), run_dir(), script_process_cmd(), select_spell_event(), and stop_run().
Here is the call graph for this function:
Here is the caller graph for this function:| void stop_fire | ( | void | ) |
Definition at line 116 of file player.c.
References cpl, dfire, Player_Struct::input_state, and Playing.
Referenced by keyfunc(), and parse_key_release().
Here is the caller graph for this function:| void stop_run | ( | void | ) |
Definition at line 166 of file player.c.
References drun, SC_FIRERUN, and send_command().
Referenced by keyfunc(), and parse_key_release().
Here is the call graph for this function:
Here is the caller graph for this function:
|
static |
Definition at line 110 of file player.c.
Referenced by clear_fire(), clear_fire_run(), fire_dir(), and stop_fire().
| const char* const directions[9] |
Definition at line 48 of file player.c.
Referenced by insert_key(), and move_player().
|
static |
Definition at line 110 of file player.c.
Referenced by clear_fire_run(), clear_run(), run_dir(), and stop_run().