Crossfire Client, Branches  R11627
gx11.c File Reference
#include <config.h>
#include <errno.h>
#include <gtk/gtk.h>
#include <gdk/gdkx.h>
#include <gdk/gdkkeysyms.h>
#include "client.h"
#include "item.h"
#include "pixmaps/crossfiretitle.xpm"
#include "gx11.h"
#include "gtkproto.h"
#include <script.h>
#include <p_cmd.h>
#include <time.h>
#include "mapdata.h"
#include "pixmaps/question.xpm"
#include "help/about.h"
#include "help/bugreport.h"
#include "help/shelp.h"
+ Include dependency graph for gx11.c:

Go to the source code of this file.

Data Structures

struct  FaceCache
 
struct  MapPos
 
struct  StatWindow
 
struct  Vitals
 

Macros

#define DEFAULT_IMAGE_SIZE   32
 
#define MAX_COMMAND_LEN   256
 
#define MAX_HISTORY   50
 
#define MAX_LOG_CHARACTERS   10000
 
#define MAX_RECURSE   50
 
#define PU_ALLWEAPON   0x00020000
 
#define PU_ARMOUR   0x00000800
 
#define PU_ARROW   0x00000100
 
#define PU_BOOTS   0x00001000
 
#define PU_BOW   0x00000080
 
#define PU_CLOAK   0x00004000
 
#define PU_DEBUG   0x10000000
 
#define PU_DRINK   0x00000020
 
#define PU_FLESH   0x04000000
 
#define PU_FOOD   0x00000010
 
#define PU_GLOVES   0x00002000
 
#define PU_HELMET   0x00000200
 
#define PU_INHIBIT   0x20000000
 
#define PU_JEWELS   0x02000000
 
#define PU_KEY   0x00008000
 
#define PU_MAGIC_DEVICE   0x00800000
 
#define PU_MAGICAL   0x00040000
 
#define PU_MISSILEWEAPON   0x00010000
 
#define PU_NEWMODE   0x80000000
 
#define PU_NOT_CURSED   0x01000000
 
#define PU_NOTHING   0x00000000
 
#define PU_POTION   0x00080000
 
#define PU_RATIO   0x0000000F
 
#define PU_READABLES   0x00400000
 
#define PU_SHIELD   0x00000400
 
#define PU_SKILLSCROLL   0x00200000
 
#define PU_SPELLBOOK   0x00100000
 
#define PU_STOP   0x40000000
 
#define PU_VALUABLES   0x00000040
 

Enumerations

enum  {
  locked_icon = 1, applied_icon, unpaid_icon, damned_icon,
  cursed_icon, magic_icon, close_icon, stipple1_icon,
  stipple2_icon, max_icons
}
 

Functions

static void aboutdialog (GtkWidget *widget)
 
static void activate_ok_if_not_empty (GtkWidget *button, GtkEditable *entry)
 
static void bugdialog (GtkWidget *widget)
 
static void buildLoginDialog (void)
 
static void button_map_event (GtkWidget *widget, GdkEventButton *event)
 
static void cancelConnection (GtkButton *button, gpointer func_data)
 
void cclist_button_event (GtkWidget *gtklist, gint row, gint column, GdkEventButton *event)
 
static void change_focus (GtkWidget *focusTo, GtkEditable *entry)
 
void cleanup_connection (void)
 
static void click_inscribe_spell (void)
 
void client_exit (void)
 
void client_pickup (uint32 pickup)
 
void client_tick (uint32 tick)
 
static gint configure_event (GtkWidget *widget, GdkEventConfigure *event)
 
static void confirmPassword (void)
 
static void confirmUserPass (GtkButton *button, gpointer func_data)
 
static void create_splash (void)
 
static void create_stat_bar (GtkWidget *mtable, gint row, const gchar *label, gint bar, GtkWidget **plabel)
 
void create_windows (void)
 
static void createBugTracker (void)
 
static void destroy_splash (void)
 
static void dialog_callback (GtkWidget *dialog)
 
static gint dialog_delete_event_callback (GtkWidget *widget, GdkEvent *event, gpointer data)
 
static void disable_ok_if_empty (gpointer button, GtkEditable *entry)
 
void disconnect (GtkWidget *widget)
 
void display_map_doneupdate (int redraw, int notice)
 
void display_map_newmap (void)
 
void display_map_startupdate (void)
 
void do_clearlock (void)
 
static void do_network (void)
 
int do_timeout (void)
 
void draw_color_info (int colr, const char *buf)
 
void draw_info (const char *str, int color)
 
void draw_info_windows (void)
 
void draw_magic_map (void)
 
void draw_message_window (int redraw)
 
void draw_prompt (const char *str)
 
static void draw_stat_bar (int bar_pos, float bar, int is_alert)
 
void draw_stats (int redraw)
 
static void enter_callback (GtkWidget *widget, GtkWidget *entry)
 
static void event_loop (void)
 
static gint expose_event (GtkWidget *widget, GdkEventExpose *event)
 
static void fill_news (GtkWidget *o, news_entry *news)
 
static int get_game_display (GtkWidget *frame)
 
static int get_info_display (GtkWidget *frame)
 
int get_info_width (void)
 
static int get_menu_display (GtkWidget *box)
 
static int get_message_display (GtkWidget *frame)
 
char * get_metaserver (void)
 
static int get_root_display (char *display_name, int gargc, char **gargv)
 
static int get_stats_display (GtkWidget *frame)
 
void get_window_coord (GtkWidget *win, int *x, int *y, int *wx, int *wy, int *w, int *h)
 
void gLogHandler (const gchar *log_domain, GLogLevelFlags log_level, const gchar *message, gpointer user_data)
 
int gtk_checkchilds (void)
 
void gtk_command_history (int direction)
 
void gtk_complete_command (void)
 
void gtkLogListener (LogEntry *le)
 
static gboolean info_text_button_press_event (GtkWidget *widget, GdkEventButton *event, gpointer user_data)
 
static void init_cache_data (void)
 
int init_windows (int argc, char **argv)
 
static void logUserIn (void)
 
void magic_map_flash_pos (void)
 
int main (int argc, char *argv[])
 
static void menu_apply (void)
 
static void menu_cast (void)
 
void menu_clear (void)
 
static void menu_disarm (void)
 
static void menu_pickup0 (void)
 
static void menu_pickup1 (void)
 
static void menu_pickup10 (void)
 
static void menu_pickup2 (void)
 
static void menu_pickup3 (void)
 
static void menu_pickup4 (void)
 
static void menu_pickup5 (void)
 
static void menu_pickup6 (void)
 
static void menu_pickup7 (void)
 
static void menu_search (void)
 
static void menu_spells (void)
 
static void menu_who (void)
 
static void new_menu_pickup (GtkWidget *button, int val)
 
void reset_stat_bars (void)
 
void resize_map_window (int x, int y)
 
void resize_resistance_table (int resists_show)
 
void save_winpos (void)
 
static void select_spell_event (GtkWidget *gtklist, gint row, gint column, GdkEventButton *event)
 
static void sendPassword (void)
 
static void sendstr (char *sendstr)
 
void set_autorepeat (const char *s)
 
void set_scroll (const char *s)
 
void set_window_pos (void)
 
static void setUserPass (GtkButton *button, gpointer func_data)
 
static void sexit (void)
 
static void shelpdialog (GtkWidget *widget)
 
static void spellinventory_redraw (GtkWidget *list, GdkEventVisibility *event, gpointer view_x)
 
static void update_spell_list (int force)
 
static void usage (const char *progname)
 
void x_set_echo (void)
 

Variables

static uint8 bigmap =FALSE
 
static GtkWidget * bugtrack = NULL
 
const char * cached_server_file
 
GtkWidget * cclist
 
GtkWidget * ckentrytext
 
GtkWidget * ckeyentrytext
 
GtkWidget * cmodentrytext
 
GtkWidget * cnumentrytext
 
static const char *const colorname []
 
static gint csocket_fd = 0
 
static int cur_history_position =0
 
GdkPixmap * dark
 
GdkBitmap * dark1
 
GdkBitmap * dark2
 
GdkBitmap * dark3
 
static GtkWidget * description = NULL
 
static GtkWidget * dialog_window
 
static GtkWidget * dialogtext
 
static gboolean draw_info_freeze1 =FALSE
 
static gboolean draw_info_freeze2 =FALSE
 
GtkWidget * drawingarea
 
GtkWidget * entrytext
 
struct FaceCache facecache [MAXPIXMAPNUM]
 
GtkWidget * fire_label
 
static GtkWidget * game_bar_vpane
 
static GtkWidget * gameframe
 
static int gargc
 
static char ** gargv
 
GdkColor gdk_black = { 0, 0, 0, 0 }
 
GdkColor gdk_green = { 0, 0, 0xcfff, 0 }
 
GdkColor gdk_grey = { 0, 0xea60, 0xea60, 0xea60 }
 
GdkColor gdk_red = { 0, 0xcfff, 0, 0 }
 
static GtkWidget * gtkwin_about = NULL
 
static GtkWidget * gtkwin_bug = NULL
 
GtkWidget * gtkwin_info
 
GtkWidget * gtkwin_info_text
 
GtkWidget * gtkwin_info_text2
 
GtkWidget * gtkwin_inv
 
GtkWidget * gtkwin_look
 
static GtkWidget * gtkwin_magicmap = NULL
 
GtkWidget * gtkwin_message
 
GtkWidget * gtkwin_root
 
static GtkWidget * gtkwin_shelp = NULL
 
static GtkWidget * gtkwin_spell = NULL
 
static GtkWidget * gtkwin_splash = NULL
 
GtkWidget * gtkwin_stats
 
static char history [MAX_HISTORY][MAX_COMMAND_LEN]
 
int image_size =DEFAULT_IMAGE_SIZE
 
static int info1_max_chars =100000
 
static int info1_num_chars =0
 
static int info2_max_chars =100000
 
static int info2_num_chars =0
 
static GtkWidget * info_vpane
 
static GtkWidget * inv_hpane
 
static GtkWidget * inv_look_vpane
 
static char * last_str
 
static GtkWidget * list = NULL
 
static GtkWidget * loginButtonCancel = NULL
 
static GtkWidget * loginButtonOk = NULL
 
static GtkWidget * loginMessage = NULL
 
static GtkWidget * loginTabs = NULL
 
static GtkWidget * loginWindow = NULL
 
static GdkGC * magic_map_gc
 
static GdkPixmap * magicgdkpixmap
 
static GdkColor map_color [16]
 
int map_image_half_size =DEFAULT_IMAGE_SIZE/2
 
int map_image_size =DEFAULT_IMAGE_SIZE
 
GdkGC * mapgc
 
static GtkWidget * mapvbox
 
GdkPixmap * mapwindow
 
int maxfd
 
static GtkWidget * message_frame
 
int misses =0
 
static GtkWidget * motdText = NULL
 
static GtkWidget * newsText = NULL
 
char password [64] =""
 
static GtkWidget * passwordText = NULL
 
static GtkWidget * passwordText2 = NULL
 
static int pickup_count = 0
 
static GtkWidget * pickup_menus [43]
 
static unsigned int pickup_mode = 0
 
static int pickup_value [43]
 
PixmapInfopixmaps [MAXPIXMAPNUM]
 
const char *const rcsid_gtk_gx11_c
 
uint8 redraw_needed =FALSE
 
static GtkWidget * res_scrolled_window
 
static GtkWidget * resists [NUM_RESISTS]
 
static GtkWidget * restable
 
GdkColor root_color [16]
 
static GtkWidget * rulesText = NULL
 
GtkWidget * run_label
 
static int scroll_history_position =0
 
guint signalLoginDialogClicked = -1
 
static GtkWidget * skill_scrolled_window
 
GtkWidget * spellinventory = NULL
 
static GtkWidget * spelloptions = NULL
 
static GtkWidget * stat_frame
 
static GtkWidget * stat_game_vpane
 
static GtkWidget * stat_info_hpane
 
static StatWindow statwindow
 
static GtkObject * text_hadj
 
static GtkObject * text_hadj2
 
static GtkObject * text_vadj
 
static GtkObject * text_vadj2
 
uint8 time_map_redraw =FALSE
 
struct timeval timeout
 
GtkTooltips * tooltips
 
int total =0
 
uint8 updatekeycodes =FALSE
 
int updatelock = 0
 
static GtkWidget * userText = NULL
 
static Vitals vitals [4]
 

Macro Definition Documentation

#define DEFAULT_IMAGE_SIZE   32
#define MAX_COMMAND_LEN   256

Definition at line 189 of file gx11.c.

Referenced by enter_callback().

#define MAX_HISTORY   50

Definition at line 188 of file gx11.c.

Referenced by enter_callback(), gtk_command_history(), and init_windows().

#define MAX_LOG_CHARACTERS   10000

Definition at line 5449 of file gx11.c.

Referenced by gtkLogListener().

#define MAX_RECURSE   50

Definition at line 5467 of file gx11.c.

Referenced by gLogHandler().

#define PU_ALLWEAPON   0x00020000

Definition at line 147 of file gx11.c.

Referenced by get_menu_display().

#define PU_ARMOUR   0x00000800

Definition at line 139 of file gx11.c.

Referenced by get_menu_display().

#define PU_ARROW   0x00000100

Definition at line 136 of file gx11.c.

Referenced by get_menu_display().

#define PU_BOOTS   0x00001000

Definition at line 141 of file gx11.c.

Referenced by get_menu_display().

#define PU_BOW   0x00000080

Definition at line 134 of file gx11.c.

Referenced by get_menu_display().

#define PU_CLOAK   0x00004000

Definition at line 143 of file gx11.c.

Referenced by get_menu_display().

#define PU_DEBUG   0x10000000

Definition at line 124 of file gx11.c.

Referenced by get_menu_display().

#define PU_DRINK   0x00000020

Definition at line 132 of file gx11.c.

Referenced by get_menu_display().

#define PU_FLESH   0x04000000

Definition at line 158 of file gx11.c.

Referenced by get_menu_display().

#define PU_FOOD   0x00000010

Definition at line 131 of file gx11.c.

Referenced by get_menu_display().

#define PU_GLOVES   0x00002000

Definition at line 142 of file gx11.c.

Referenced by get_menu_display().

#define PU_HELMET   0x00000200

Definition at line 137 of file gx11.c.

Referenced by get_menu_display().

#define PU_INHIBIT   0x20000000

Definition at line 125 of file gx11.c.

Referenced by get_menu_display().

#define PU_JEWELS   0x02000000

Definition at line 157 of file gx11.c.

Referenced by get_menu_display().

#define PU_KEY   0x00008000

Definition at line 144 of file gx11.c.

Referenced by get_menu_display().

#define PU_MAGIC_DEVICE   0x00800000

Definition at line 154 of file gx11.c.

Referenced by get_menu_display().

#define PU_MAGICAL   0x00040000

Definition at line 148 of file gx11.c.

Referenced by get_menu_display().

#define PU_MISSILEWEAPON   0x00010000

Definition at line 146 of file gx11.c.

Referenced by get_menu_display().

#define PU_NEWMODE   0x80000000

Definition at line 127 of file gx11.c.

Referenced by get_menu_display(), and new_menu_pickup().

#define PU_NOT_CURSED   0x01000000

Definition at line 156 of file gx11.c.

Referenced by get_menu_display().

#define PU_NOTHING   0x00000000

Definition at line 122 of file gx11.c.

#define PU_POTION   0x00080000

Definition at line 149 of file gx11.c.

Referenced by get_menu_display().

#define PU_RATIO   0x0000000F

Definition at line 129 of file gx11.c.

#define PU_READABLES   0x00400000

Definition at line 153 of file gx11.c.

Referenced by get_menu_display().

#define PU_SHIELD   0x00000400

Definition at line 138 of file gx11.c.

Referenced by get_menu_display().

#define PU_SKILLSCROLL   0x00200000

Definition at line 152 of file gx11.c.

Referenced by get_menu_display().

#define PU_SPELLBOOK   0x00100000

Definition at line 151 of file gx11.c.

Referenced by get_menu_display().

#define PU_STOP   0x40000000

Definition at line 126 of file gx11.c.

Referenced by get_menu_display().

#define PU_VALUABLES   0x00000040

Definition at line 133 of file gx11.c.

Referenced by get_menu_display().

Enumeration Type Documentation

anonymous enum
Enumerator
locked_icon 
applied_icon 
unpaid_icon 
damned_icon 
cursed_icon 
magic_icon 
close_icon 
stipple1_icon 
stipple2_icon 
max_icons 

Definition at line 263 of file gx11.c.

Function Documentation

static void aboutdialog ( GtkWidget *  widget)
static

Definition at line 2568 of file gx11.c.

References FALSE, gtkwin_about, text, TRUE, and VERSION_INFO.

Referenced by get_menu_display().

+ Here is the caller graph for this function:

static void activate_ok_if_not_empty ( GtkWidget *  button,
GtkEditable *  entry 
)
static

Definition at line 1086 of file gx11.c.

Referenced by buildLoginDialog().

+ Here is the caller graph for this function:

static void bugdialog ( GtkWidget *  widget)
static

Definition at line 2655 of file gx11.c.

References bugtrack, createBugTracker(), FALSE, font, gtkwin_bug, text, TRUE, and VERSION_INFO.

Referenced by get_menu_display().

+ Here is the call graph for this function:

+ Here is the caller graph for this function:

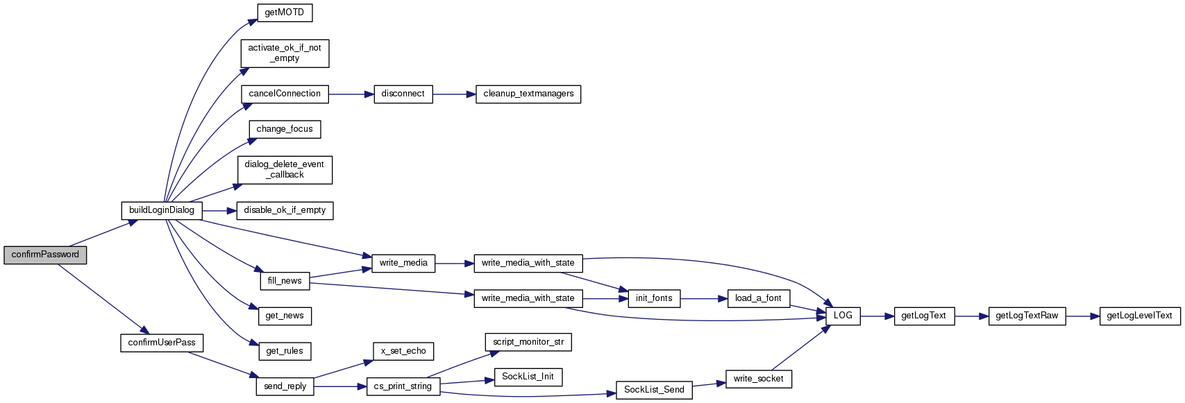
static void buildLoginDialog ( void  )
static

Definition at line 1109 of file gx11.c.

References activate_ok_if_not_empty(), cancelConnection(), change_focus(), dialog_delete_event_callback(), disable_ok_if_empty(), FALSE, fill_news(), get_news(), get_rules(), getMOTD(), gtkwin_root, TRUE, and write_media().

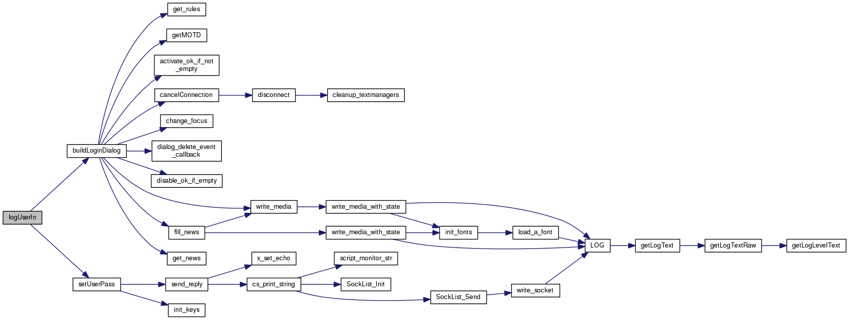
Referenced by confirmPassword(), and logUserIn().

+ Here is the call graph for this function:

+ Here is the caller graph for this function:

static void button_map_event ( GtkWidget *  widget,
GdkEventButton *  event 
)
static

Definition at line 436 of file gx11.c.

References clear_fire(), CONFIG_MAPHEIGHT, CONFIG_MAPWIDTH, fire_dir(), look_at(), map_image_size, move_player(), and use_config.

Referenced by get_game_display().

+ Here is the call graph for this function:

+ Here is the caller graph for this function:

static void cancelConnection ( GtkButton *  button,
gpointer  func_data 
)
static

Definition at line 1056 of file gx11.c.

References cpl, disconnect(), Player_Struct::input_state, and Metaserver_Select.

Referenced by buildLoginDialog().

+ Here is the call graph for this function:

+ Here is the caller graph for this function:

void cclist_button_event ( GtkWidget *  gtklist,
gint  row,
gint  column,
GdkEventButton *  event 
)

Definition at line 2758 of file gx11.c.

References cclist, ckentrytext, ckeyentrytext, cmodentrytext, and cnumentrytext.

Referenced by configdialog().

+ Here is the caller graph for this function:

static void change_focus ( GtkWidget *  focusTo,
GtkEditable *  entry 
)
static

Definition at line 1079 of file gx11.c.

Referenced by buildLoginDialog().

+ Here is the caller graph for this function:

void cleanup_connection ( void  )

Definition at line 329 of file gx11.c.

static void click_inscribe_spell ( void  )
static

Definition at line 2987 of file gx11.c.

References inscribe_magical_scroll().

Referenced by menu_spells().

+ Here is the call graph for this function:

+ Here is the caller graph for this function:

void client_exit ( void  )

Definition at line 3269 of file gx11.c.

References LOG(), and LOG_INFO.

Referenced by get_menu_display(), and main_window_destroyed().

+ Here is the call graph for this function:

+ Here is the caller graph for this function:

void client_pickup ( uint32  pickup)

We get pickup information from server, update our status.

Definition at line 4524 of file gx11.c.

void client_tick ( uint32  tick)

Definition at line 4510 of file gx11.c.

static gint configure_event ( GtkWidget *  widget,
GdkEventConfigure *  event 
)
static

Definition at line 612 of file gx11.c.

References CFG_DM_PIXMAP, CFG_DM_SDL, CONFIG_DISPLAYMODE, CONFIG_MAPHEIGHT, CONFIG_MAPWIDTH, dark, dark1, dark2, dark3, display_map_doneupdate(), drawingarea, FALSE, gtkwin_root, height, map_image_size, mapgc, mapwindow, NDI_BLACK, NDI_WHITE, root_color, TRUE, use_config, and width.

Referenced by get_game_display().

+ Here is the call graph for this function:

+ Here is the caller graph for this function:

static void confirmPassword ( void  )
static

Definition at line 1287 of file gx11.c.

References buildLoginDialog(), confirmUserPass(), FALSE, and TRUE.

Referenced by draw_prompt().

+ Here is the call graph for this function:

+ Here is the caller graph for this function:

static void confirmUserPass ( GtkButton *  button,
gpointer  func_data 
)
static

Definition at line 1048 of file gx11.c.

References cpl, Player_Struct::input_state, Playing, and send_reply().

Referenced by confirmPassword().

+ Here is the call graph for this function:

+ Here is the caller graph for this function:

static void create_splash ( void  )
static

Definition at line 3980 of file gx11.c.

References FALSE, gtkwin_splash, and TRUE.

Referenced by get_root_display().

+ Here is the caller graph for this function:

static void create_stat_bar ( GtkWidget *  mtable,
gint  row,
const gchar *  label,
gint  bar,
GtkWidget **  plabel 
)
static

Definition at line 2235 of file gx11.c.

References Vitals::bar, gdk_green, gdk_red, Vitals::state, and Vitals::style.

Referenced by get_message_display().

+ Here is the caller graph for this function:

static void createBugTracker ( void  )
static

Definition at line 2642 of file gx11.c.

References bugtrack, FALSE, getLogText(), LogFirst, and LogEntry::next.

Referenced by bugdialog().

+ Here is the call graph for this function:

+ Here is the caller graph for this function:

static void destroy_splash ( void  )
static

Definition at line 4021 of file gx11.c.

References gtkwin_splash.

Referenced by init_windows().

+ Here is the caller graph for this function:

static void dialog_callback ( GtkWidget *  dialog)
static

Definition at line 1007 of file gx11.c.

References cpl, dialog_window, dialogtext, Player_Struct::input_state, Playing, and send_reply().

Referenced by draw_prompt().

+ Here is the call graph for this function:

+ Here is the caller graph for this function:

static gint dialog_delete_event_callback ( GtkWidget *  widget,
GdkEvent *  event,
gpointer  data 
)
static

Definition at line 1104 of file gx11.c.

References FALSE.

Referenced by buildLoginDialog().

+ Here is the caller graph for this function:

static void disable_ok_if_empty ( gpointer  button,
GtkEditable *  entry 
)
static

Definition at line 1062 of file gx11.c.

References FALSE, and TRUE.

Referenced by buildLoginDialog().

+ Here is the caller graph for this function:

void disconnect ( GtkWidget *  widget)

Definition at line 2773 of file gx11.c.

References cleanup_textmanagers(), csocket, csocket_fd, and ClientSocket::fd.

Referenced by cancelConnection(), get_menu_display(), and keyfunc().

+ Here is the call graph for this function:

+ Here is the caller graph for this function:

void display_map_doneupdate ( int  redraw,
int  notice 
)

Do the map drawing

If redraw is set, force redraw of all tiles.

If notice is set, another call will follow soon.

Definition at line 5300 of file gx11.c.

Referenced by configure_event(), do_timeout(), and expose_event().

+ Here is the caller graph for this function:

void display_map_newmap ( void  )

Definition at line 5319 of file gx11.c.

void display_map_startupdate ( void  )

Definition at line 5428 of file gx11.c.

void do_clearlock ( void  )

Definition at line 4485 of file gx11.c.

static void do_network ( void  )
static

Definition at line 339 of file gx11.c.

References csocket, csocket_fd, DoClient(), ClientSocket::fd, LOG(), LOG_INFO, LOG_WARNING, maxfd, script_fdset(), script_process(), timeout, and updatelock.

Referenced by event_loop().

+ Here is the call graph for this function:

+ Here is the caller graph for this function:

int do_timeout ( void  )

Definition at line 4535 of file gx11.c.

Referenced by event_loop().

+ Here is the caller graph for this function:

void draw_color_info ( int  colr,
const char *  buf 
)

Definition at line 1851 of file gx11.c.

void draw_info ( const char *  str,
int  color 
)

Definition at line 1773 of file gx11.c.

Referenced by draw_color_info(), draw_magic_map(), draw_prompt(), new_menu_pickup(), and save_winpos().

+ Here is the caller graph for this function:

void draw_info_windows ( void  )

Definition at line 4492 of file gx11.c.

References draw_info_freeze1, draw_info_freeze2, FALSE, gtkwin_info_text, gtkwin_info_text2, text_hadj, text_hadj2, text_vadj, and text_vadj2.

Referenced by do_timeout(), and main().

+ Here is the caller graph for this function:

void draw_magic_map ( void  )

Definition at line 4571 of file gx11.c.

void draw_message_window ( int  redraw)

Definition at line 2458 of file gx11.c.

Referenced by reset_stat_bars().

+ Here is the caller graph for this function:

void draw_prompt ( const char *  str)

Definition at line 1310 of file gx11.c.

static void draw_stat_bar ( int  bar_pos,
float  bar,
int  is_alert 
)
static

Definition at line 2403 of file gx11.c.

References CONFIG_GRAD_COLOR, Vitals::state, Vitals::style, and use_config.

Referenced by draw_message_window().

+ Here is the caller graph for this function:

void draw_stats ( int  redraw)

Definition at line 2015 of file gx11.c.

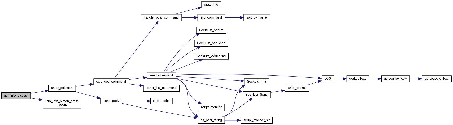
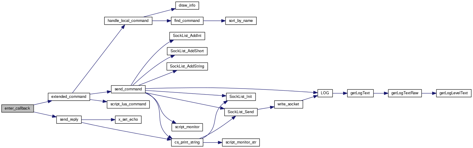
static void enter_callback ( GtkWidget *  widget,
GtkWidget *  entry 
)
static

Definition at line 779 of file gx11.c.

References cpl, cur_history_position, entrytext, extended_command(), gtkwin_info_text, history, Player_Struct::input_state, Player_Struct::input_text, MAX_COMMAND_LEN, MAX_HISTORY, Metaserver_Select, Playing, Reply_Many, Reply_One, scroll_history_position, send_reply(), and TRUE.

Referenced by get_info_display().

+ Here is the call graph for this function:

+ Here is the caller graph for this function:

static void event_loop ( void  )
static

Definition at line 394 of file gx11.c.

References cleanup_textmanagers(), csocket, csocket_fd, do_network(), do_timeout(), ClientSocket::fd, LOG(), LOG_INFO, MAX_TIME, maxfd, and timeout.

Referenced by main().

+ Here is the call graph for this function:

+ Here is the caller graph for this function:

static gint expose_event ( GtkWidget *  widget,
GdkEventExpose *  event 
)
static

Definition at line 707 of file gx11.c.

References CFG_DM_SDL, CONFIG_DISPLAYMODE, display_map_doneupdate(), FALSE, and use_config.

Referenced by get_game_display().

+ Here is the call graph for this function:

+ Here is the caller graph for this function:

static void fill_news ( GtkWidget *  o,
news_entry news 
)
static

Definition at line 1093 of file gx11.c.

References news_entry::content, news_entry::next, news_entry::title, write_media(), and write_media_with_state().

Referenced by buildLoginDialog().

+ Here is the call graph for this function:

+ Here is the caller graph for this function:

static int get_game_display ( GtkWidget *  frame)
static

Definition at line 725 of file gx11.c.

References button_map_event(), CONFIG_MAPHEIGHT, CONFIG_MAPWIDTH, configure_event(), drawingarea, expose_event(), FALSE, map_image_size, and use_config.

Referenced by create_windows().

+ Here is the call graph for this function:

+ Here is the caller graph for this function:

static int get_info_display ( GtkWidget *  frame)
static

Definition at line 867 of file gx11.c.

References CONFIG_SPLITINFO, enter_callback(), entrytext, FALSE, gtkwin_info_text, gtkwin_info_text2, info_text_button_press_event(), info_vpane, text_hadj, text_hadj2, text_vadj, text_vadj2, TRUE, and use_config.

Referenced by create_windows().

+ Here is the call graph for this function:

+ Here is the caller graph for this function:

int get_info_width ( void  )

Definition at line 4453 of file gx11.c.

static int get_message_display ( GtkWidget *  frame)
static

Definition at line 2282 of file gx11.c.

References CONFIG_RESISTS, create_stat_bar(), FALSE, StatWindow::food, StatWindow::gr, StatWindow::hp, res_scrolled_window, resize_resistance_table(), restable, StatWindow::sp, TRUE, and use_config.

Referenced by create_windows().

+ Here is the call graph for this function:

+ Here is the caller graph for this function:

char* get_metaserver ( void  )

Definition at line 5432 of file gx11.c.

Referenced by main().

+ Here is the caller graph for this function:

static int get_root_display ( char *  display_name,
int  gargc,
char **  gargv 
)
static

Definition at line 4424 of file gx11.c.

References CONFIG_SPLASH, create_splash(), create_windows(), last_str, and want_config.

Referenced by init_windows().

+ Here is the call graph for this function:

+ Here is the caller graph for this function:

void get_window_coord ( GtkWidget *  win,
int *  x,
int *  y,
int *  wx,
int *  wy,
int *  w,
int *  h 
)

Definition at line 4789 of file gx11.c.

Referenced by save_winpos().

+ Here is the caller graph for this function:

void gLogHandler ( const gchar *  log_domain,
GLogLevelFlags  log_level,
const gchar *  message,
gpointer  user_data 
)

Definition at line 5471 of file gx11.c.

References LOG(), LOG_CRITICAL, LOG_DEBUG, LOG_ERROR, LOG_INFO, LOG_WARNING, and MAX_RECURSE.

Referenced by main().

+ Here is the call graph for this function:

+ Here is the caller graph for this function:

int gtk_checkchilds ( void  )

Definition at line 4553 of file gx11.c.

References FALSE, and monitorChilds().

Referenced by init_windows().

+ Here is the call graph for this function:

+ Here is the caller graph for this function:

void gtk_command_history ( int  direction)

Definition at line 558 of file gx11.c.

void gtk_complete_command ( void  )

Definition at line 587 of file gx11.c.

void gtkLogListener ( LogEntry le)

Definition at line 5450 of file gx11.c.

References bugtrack, getLogText(), and MAX_LOG_CHARACTERS.

Referenced by main().

+ Here is the call graph for this function:

+ Here is the caller graph for this function:

static gboolean info_text_button_press_event ( GtkWidget *  widget,
GdkEventButton *  event,
gpointer  user_data 
)
static

Definition at line 828 of file gx11.c.

References FALSE, and TRUE.

Referenced by get_info_display().

+ Here is the caller graph for this function:

static void init_cache_data ( void  )
static
int init_windows ( int  argc,
char **  argv 
)

Definition at line 4997 of file gx11.c.

Referenced by main().

+ Here is the caller graph for this function:

static void logUserIn ( void  )
static

Definition at line 1262 of file gx11.c.

References buildLoginDialog(), FALSE, setUserPass(), and TRUE.

Referenced by draw_prompt().

+ Here is the call graph for this function:

+ Here is the caller graph for this function:

void magic_map_flash_pos ( void  )

Definition at line 4766 of file gx11.c.

Referenced by do_timeout().

+ Here is the caller graph for this function:

int main ( int  argc,
char *  argv[] 
)

Definition at line 5546 of file gx11.c.

static void menu_apply ( void  )
static

Definition at line 2928 of file gx11.c.

References extended_command().

Referenced by get_menu_display().

+ Here is the call graph for this function:

+ Here is the caller graph for this function:

static void menu_cast ( void  )
static

Definition at line 2932 of file gx11.c.

References entrytext.

Referenced by get_menu_display().

+ Here is the caller graph for this function:

void menu_clear ( void  )

Definition at line 3241 of file gx11.c.

Referenced by get_menu_display().

+ Here is the caller graph for this function:

static void menu_disarm ( void  )
static

Definition at line 2941 of file gx11.c.

References extended_command().

Referenced by get_menu_display().

+ Here is the call graph for this function:

+ Here is the caller graph for this function:

static void menu_pickup0 ( void  )
static

Definition at line 2876 of file gx11.c.

References pickup_mode, and send_command().

Referenced by get_menu_display().

+ Here is the call graph for this function:

+ Here is the caller graph for this function:

static void menu_pickup1 ( void  )
static

Definition at line 2881 of file gx11.c.

References pickup_mode, and send_command().

Referenced by get_menu_display().

+ Here is the call graph for this function:

+ Here is the caller graph for this function:

static void menu_pickup10 ( void  )
static

Definition at line 2917 of file gx11.c.

References pickup_mode, and send_command().

Referenced by get_menu_display().

+ Here is the call graph for this function:

+ Here is the caller graph for this function:

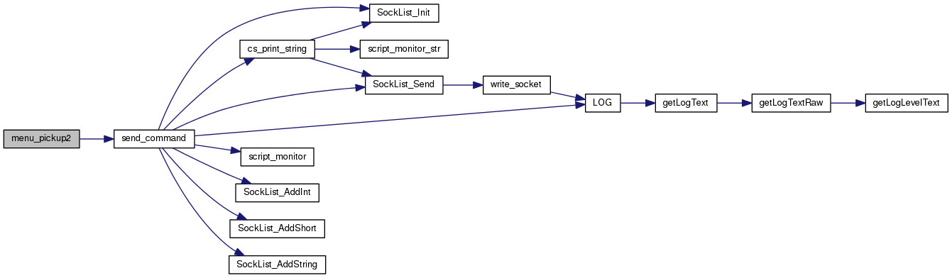
static void menu_pickup2 ( void  )
static

Definition at line 2886 of file gx11.c.

References pickup_mode, and send_command().

Referenced by get_menu_display().

+ Here is the call graph for this function:

+ Here is the caller graph for this function:

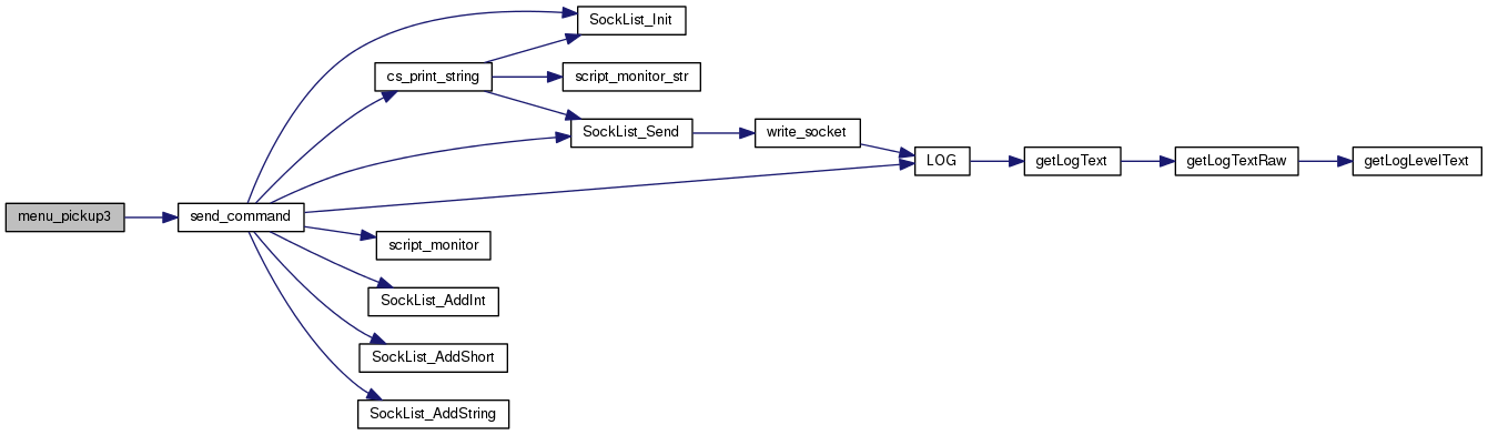
static void menu_pickup3 ( void  )
static

Definition at line 2891 of file gx11.c.

References pickup_mode, and send_command().

Referenced by get_menu_display().

+ Here is the call graph for this function:

+ Here is the caller graph for this function:

static void menu_pickup4 ( void  )
static

Definition at line 2896 of file gx11.c.

References pickup_mode, and send_command().

Referenced by get_menu_display().

+ Here is the call graph for this function:

+ Here is the caller graph for this function:

static void menu_pickup5 ( void  )
static

Definition at line 2901 of file gx11.c.

References pickup_mode, and send_command().

Referenced by get_menu_display().

+ Here is the call graph for this function:

+ Here is the caller graph for this function:

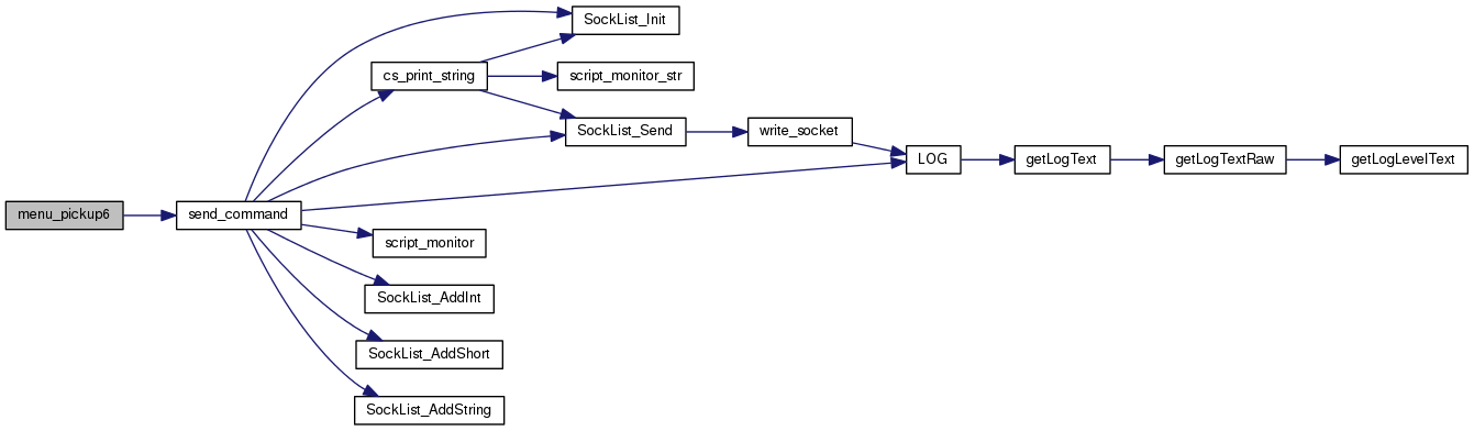
static void menu_pickup6 ( void  )
static

Definition at line 2907 of file gx11.c.

References pickup_mode, and send_command().

Referenced by get_menu_display().

+ Here is the call graph for this function:

+ Here is the caller graph for this function:

static void menu_pickup7 ( void  )
static

Definition at line 2912 of file gx11.c.

References pickup_mode, and send_command().

Referenced by get_menu_display().

+ Here is the call graph for this function:

+ Here is the caller graph for this function:

static void menu_search ( void  )
static

Definition at line 2937 of file gx11.c.

References extended_command().

Referenced by get_menu_display().

+ Here is the call graph for this function:

+ Here is the caller graph for this function:

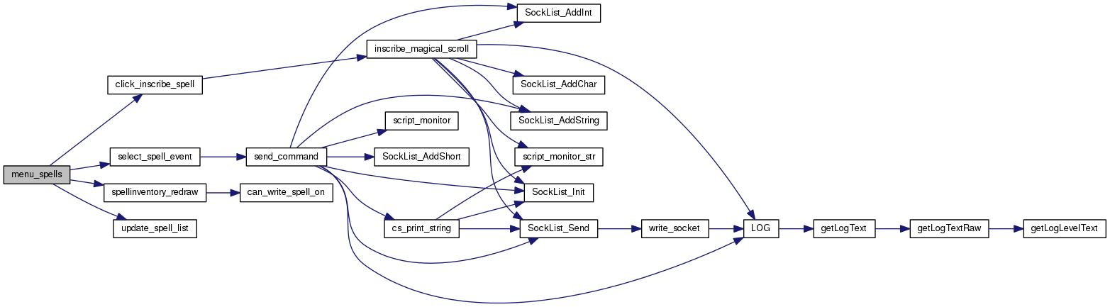
static void menu_spells ( void  )
static

Definition at line 3088 of file gx11.c.

References click_inscribe_spell(), command_inscribe, FALSE, gdk_black, gdk_grey, image_size, select_spell_event(), spellinventory_redraw(), TRUE, and update_spell_list().

Referenced by get_menu_display().

+ Here is the call graph for this function:

+ Here is the caller graph for this function:

static void menu_who ( void  )
static

Definition at line 2924 of file gx11.c.

References extended_command().

Referenced by get_menu_display().

+ Here is the call graph for this function:

+ Here is the caller graph for this function:

static void new_menu_pickup ( GtkWidget *  button,
int  val 
)
static

Definition at line 2847 of file gx11.c.

References draw_info(), NDI_BLACK, pickup_mode, pmode, PU_NEWMODE, and send_command().

Referenced by get_menu_display().

+ Here is the call graph for this function:

+ Here is the caller graph for this function:

void reset_stat_bars ( void  )

Definition at line 2264 of file gx11.c.

References draw_message_window(), gdk_green, gdk_red, Vitals::state, and Vitals::style.

Referenced by applyconfig().

+ Here is the call graph for this function:

+ Here is the caller graph for this function:

void resize_map_window ( int  x,
int  y 
)

Definition at line 5324 of file gx11.c.

void resize_resistance_table ( int  resists_show)

Definition at line 2350 of file gx11.c.

References fire_label, NUM_RESISTS, res_scrolled_window, resists, restable, and run_label.

Referenced by applyconfig(), and get_message_display().

+ Here is the caller graph for this function:

void save_winpos ( void  )

Definition at line 4804 of file gx11.c.

Referenced by get_menu_display().

+ Here is the caller graph for this function:

static void select_spell_event ( GtkWidget *  gtklist,
gint  row,
gint  column,
GdkEventButton *  event 
)
static

Definition at line 3003 of file gx11.c.

References Spell_struct::level, MAX_BUF, Spell_struct::message, Spell_struct::name, send_command(), Spell_struct::skill, and Spell_struct::tag.

Referenced by menu_spells().

+ Here is the call graph for this function:

+ Here is the caller graph for this function:

static void sendPassword ( void  )
static

Definition at line 1283 of file gx11.c.

References cpl, Player_Struct::input_state, Playing, and send_reply().

Referenced by draw_prompt().

+ Here is the call graph for this function:

+ Here is the caller graph for this function:

static void sendstr ( char *  sendstr)
static

Definition at line 992 of file gx11.c.

References cpl, dialog_window, Player_Struct::input_state, Playing, and send_reply().

Referenced by draw_prompt().

+ Here is the call graph for this function:

+ Here is the caller graph for this function:

void set_autorepeat ( const char *  s)

Definition at line 4448 of file gx11.c.

void set_scroll ( const char *  s)

Definition at line 4443 of file gx11.c.

void set_window_pos ( void  )

Definition at line 4865 of file gx11.c.

Referenced by create_windows().

+ Here is the caller graph for this function:

static void setUserPass ( GtkButton *  button,
gpointer  func_data 
)
static

Definition at line 1028 of file gx11.c.

References cpl, csocket, init_keys(), Player_Struct::input_state, Player_Struct::name, Playing, send_reply(), and ClientSocket::servername.

Referenced by logUserIn().

+ Here is the call graph for this function:

+ Here is the caller graph for this function:

static void sexit ( void  )
static

Definition at line 3264 of file gx11.c.

References extended_command().

Referenced by get_menu_display().

+ Here is the call graph for this function:

+ Here is the caller graph for this function:

static void shelpdialog ( GtkWidget *  widget)
static

Definition at line 2790 of file gx11.c.

References FALSE, gtkwin_shelp, text, and TRUE.

Referenced by get_menu_display().

+ Here is the caller graph for this function:

static void spellinventory_redraw ( GtkWidget *  list,
GdkEventVisibility *  event,
gpointer  view_x 
)
static

Definition at line 2945 of file gx11.c.

References can_write_spell_on(), cpl, item_struct::d_name, item_struct::face, PixmapInfo::icon_image, PixmapInfo::icon_mask, item_struct::inv, MAX_BUF, item_struct::next, and Player_Struct::ob.

Referenced by menu_spells().

+ Here is the call graph for this function:

+ Here is the caller graph for this function:

static void usage ( const char *  progname)
static

Definition at line 4942 of file gx11.c.

Referenced by init_windows().

+ Here is the caller graph for this function:

void x_set_echo ( void  )

Definition at line 4488 of file gx11.c.

Variable Documentation

uint8 bigmap =FALSE
static

Definition at line 200 of file gx11.c.

Referenced by create_windows(), and resize_map_window().

GtkWidget* bugtrack = NULL
static

Definition at line 290 of file gx11.c.

Referenced by bugdialog(), createBugTracker(), and gtkLogListener().

const char* cached_server_file

Definition at line 107 of file metaserver.c.

Referenced by main(), metaserver_load_cache(), and metaserver_save_cache().

GtkWidget* cclist

Definition at line 260 of file gx11.c.

Referenced by bind_callback(), cclist_button_event(), ckeyunbind(), and configdialog().

GtkWidget* ckentrytext

Definition at line 235 of file gx11.c.

Referenced by bind_callback(), cclist_button_event(), ckeyclear(), and configdialog().

GtkWidget * ckeyentrytext
GtkWidget * cmodentrytext
GtkWidget * cnumentrytext

Definition at line 235 of file gx11.c.

Referenced by cclist_button_event(), ckeyclear(), and configdialog().

const char* const colorname[]
static
Initial value:
= {
"Black",
"White",
"Navy",
"Red",
"Orange",
"DodgerBlue",
"DarkOrange2",
"SeaGreen",
"DarkSeaGreen",
"Grey50",
"Sienna",
"Gold",
"Khaki"
}

Definition at line 98 of file gx11.c.

Referenced by create_windows().

gint csocket_fd = 0
static

Definition at line 195 of file gx11.c.

Referenced by cleanup_connection(), disconnect(), do_network(), and event_loop().

int cur_history_position =0
static

Definition at line 191 of file gx11.c.

Referenced by enter_callback(), and gtk_command_history().

GdkPixmap* dark

Definition at line 250 of file gx11.c.

Referenced by configure_event().

GdkBitmap* dark1

Definition at line 249 of file gx11.c.

Referenced by configure_event().

GdkBitmap * dark2

Definition at line 249 of file gx11.c.

Referenced by configure_event().

GdkBitmap * dark3

Definition at line 249 of file gx11.c.

Referenced by configure_event().

GtkWidget* description = NULL
static

Definition at line 2981 of file gx11.c.

GtkWidget* dialog_window
static

Definition at line 255 of file gx11.c.

Referenced by dialog_callback(), draw_prompt(), and sendstr().

GtkWidget* dialogtext
static

Definition at line 254 of file gx11.c.

Referenced by dialog_callback(), and draw_prompt().

gboolean draw_info_freeze1 =FALSE
static

Definition at line 261 of file gx11.c.

Referenced by draw_info(), and draw_info_windows().

gboolean draw_info_freeze2 =FALSE
static

Definition at line 261 of file gx11.c.

Referenced by draw_info(), and draw_info_windows().

GtkWidget* drawingarea
struct FaceCache facecache[MAXPIXMAPNUM]
GtkWidget * fire_label

Definition at line 228 of file gx11.c.

Referenced by parse_key(), parse_key_release(), and resize_resistance_table().

GtkWidget * game_bar_vpane
static

Definition at line 298 of file gx11.c.

Referenced by create_windows(), resize_map_window(), save_winpos(), and set_window_pos().

GtkWidget* gameframe
static

Definition at line 273 of file gx11.c.

Referenced by create_windows(), and resize_map_window().

int gargc
static

Definition at line 197 of file gx11.c.

Referenced by init_windows().

char** gargv
static

Definition at line 186 of file gx11.c.

Referenced by init_windows().

GdkColor gdk_black = { 0, 0, 0, 0 }

Definition at line 240 of file gx11.c.

Referenced by menu_spells(), and new_inventory_viewer().

GdkColor gdk_green = { 0, 0, 0xcfff, 0 }

Definition at line 237 of file gx11.c.

Referenced by create_stat_bar(), and reset_stat_bars().

GdkColor gdk_grey = { 0, 0xea60, 0xea60, 0xea60 }

Definition at line 239 of file gx11.c.

Referenced by menu_spells(), and new_inventory_viewer().

GdkColor gdk_red = { 0, 0xcfff, 0, 0 }

Definition at line 238 of file gx11.c.

Referenced by create_stat_bar(), and reset_stat_bars().

GtkWidget* gtkwin_about = NULL
static

Definition at line 284 of file gx11.c.

Referenced by aboutdialog().

GtkWidget* gtkwin_bug = NULL
static

Definition at line 285 of file gx11.c.

Referenced by bugdialog().

GtkWidget * gtkwin_info

Definition at line 278 of file gx11.c.

Referenced by create_windows(), parse_key(), save_winpos(), set_window_pos(), and toggle_splitwin().

GtkWidget* gtkwin_info_text2
GtkWidget * gtkwin_inv

Definition at line 281 of file gx11.c.

Referenced by create_windows(), save_winpos(), set_window_pos(), and toggle_splitwin().

GtkWidget * gtkwin_look

Definition at line 281 of file gx11.c.

Referenced by create_windows(), save_winpos(), set_window_pos(), and toggle_splitwin().

GtkWidget* gtkwin_magicmap = NULL
static

Definition at line 288 of file gx11.c.

Referenced by draw_magic_map(), and magic_map_flash_pos().

GtkWidget * gtkwin_message

Definition at line 281 of file gx11.c.

Referenced by create_windows(), save_winpos(), set_window_pos(), and toggle_splitwin().

GtkWidget* gtkwin_shelp = NULL
static

Definition at line 287 of file gx11.c.

Referenced by shelpdialog().

GtkWidget* gtkwin_spell = NULL
static

Definition at line 2980 of file gx11.c.

GtkWidget* gtkwin_splash = NULL
static

Definition at line 286 of file gx11.c.

Referenced by create_splash(), and destroy_splash().

GtkWidget* gtkwin_stats

Definition at line 281 of file gx11.c.

Referenced by create_windows(), save_winpos(), set_window_pos(), and toggle_splitwin().

char history[MAX_HISTORY][MAX_COMMAND_LEN]
static

Definition at line 190 of file gx11.c.

Referenced by enter_callback(), gtk_command_history(), and init_windows().

int info1_max_chars =100000
static

Definition at line 209 of file gx11.c.

Referenced by draw_info().

int info1_num_chars =0
static

Definition at line 209 of file gx11.c.

Referenced by draw_info().

int info2_max_chars =100000
static

Definition at line 210 of file gx11.c.

Referenced by draw_info().

int info2_num_chars =0
static

Definition at line 209 of file gx11.c.

Referenced by draw_info().

GtkWidget * info_vpane
static

Definition at line 298 of file gx11.c.

Referenced by get_info_display(), save_winpos(), and set_window_pos().

GtkWidget* inv_hpane
static

Definition at line 298 of file gx11.c.

Referenced by create_windows(), save_winpos(), and set_window_pos().

GtkWidget * inv_look_vpane
static

Definition at line 298 of file gx11.c.

Referenced by create_windows(), save_winpos(), and set_window_pos().

char* last_str
static

Definition at line 305 of file gx11.c.

Referenced by draw_info(), draw_prompt(), and get_root_display().

GtkWidget* list = NULL
static

Definition at line 2982 of file gx11.c.

Referenced by alloc_items(), complete_command(), new_inventory_viewer(), and rebuild_our_widget().

GtkWidget* loginButtonCancel = NULL
static

Definition at line 1024 of file gx11.c.

GtkWidget* loginButtonOk = NULL
static

Definition at line 1023 of file gx11.c.

GtkWidget* loginMessage = NULL
static

Definition at line 1025 of file gx11.c.

GtkWidget* loginTabs = NULL
static

Definition at line 1022 of file gx11.c.

GtkWidget* loginWindow = NULL
static

Definition at line 1018 of file gx11.c.

GdkGC* magic_map_gc
static

Definition at line 246 of file gx11.c.

Referenced by draw_magic_map(), and magic_map_flash_pos().

GdkPixmap* magicgdkpixmap
static

Definition at line 245 of file gx11.c.

Referenced by draw_magic_map(), and magic_map_flash_pos().

GdkColor map_color[16]
static

Definition at line 242 of file gx11.c.

Referenced by draw_magic_map(), and magic_map_flash_pos().

int map_image_half_size =DEFAULT_IMAGE_SIZE/2

Definition at line 117 of file gx11.c.

Referenced by init_windows(), load_defaults(), and parse_args().

GdkGC* mapgc

Definition at line 258 of file gx11.c.

Referenced by configure_event().

GtkWidget* mapvbox
static

Definition at line 247 of file gx11.c.

Referenced by draw_magic_map(), and magic_map_flash_pos().

GdkPixmap* mapwindow

Definition at line 248 of file gx11.c.

Referenced by configure_event(), display_mapcell(), draw_pixmap(), and gtk_draw_map().

int maxfd

Definition at line 68 of file client.c.

Referenced by do_network(), event_loop(), and main().

GtkWidget * message_frame
static

Definition at line 273 of file gx11.c.

Referenced by create_windows(), and resize_map_window().

int misses =0

Definition at line 322 of file gx11.c.

GtkWidget* motdText = NULL
static

Definition at line 1019 of file gx11.c.

GtkWidget* newsText = NULL
static

Definition at line 1021 of file gx11.c.

char password[64] =""

Definition at line 1027 of file gx11.c.

GtkWidget* passwordText = NULL
static

Definition at line 1016 of file gx11.c.

GtkWidget* passwordText2 = NULL
static

Definition at line 1017 of file gx11.c.

int pickup_count = 0
static

Definition at line 3280 of file gx11.c.

Referenced by client_pickup(), and get_menu_display().

GtkWidget* pickup_menus[43]
static

Definition at line 3278 of file gx11.c.

unsigned int pickup_mode = 0
static
int pickup_value[43]
static

Definition at line 3279 of file gx11.c.

const char* const rcsid_gtk_gx11_c
Initial value:
=
"$Id: gx11.c 9581 2008-07-20 00:54:34Z kbulgrien $"

Definition at line 1 of file gx11.c.

uint8 redraw_needed =FALSE
GtkWidget* res_scrolled_window
static

Definition at line 230 of file gx11.c.

Referenced by get_message_display(), get_stats_display(), and resize_resistance_table().

GtkWidget* resists[NUM_RESISTS]
static

Definition at line 234 of file gx11.c.

Referenced by draw_message_window(), and resize_resistance_table().

GtkWidget* restable
static

Definition at line 229 of file gx11.c.

Referenced by get_message_display(), and resize_resistance_table().

GdkColor root_color[16]
GtkWidget* rulesText = NULL
static

Definition at line 1020 of file gx11.c.

GtkWidget* run_label

Definition at line 228 of file gx11.c.

Referenced by parse_key(), parse_key_release(), and resize_resistance_table().

int scroll_history_position =0
static

Definition at line 191 of file gx11.c.

Referenced by enter_callback(), and gtk_command_history().

guint signalLoginDialogClicked = -1

Definition at line 1261 of file gx11.c.

GtkWidget* skill_scrolled_window
static

Definition at line 231 of file gx11.c.

Referenced by get_stats_display().

GtkWidget* spellinventory = NULL

Definition at line 2984 of file gx11.c.

Referenced by item_event_item_changed(), and item_event_item_deleting().

GtkWidget* spelloptions = NULL
static

Definition at line 2983 of file gx11.c.

GtkWidget * stat_frame
static

Definition at line 273 of file gx11.c.

Referenced by create_windows(), and resize_map_window().

GtkWidget * stat_game_vpane
static

Definition at line 298 of file gx11.c.

Referenced by create_windows(), resize_map_window(), save_winpos(), and set_window_pos().

GtkWidget * stat_info_hpane
static

Definition at line 298 of file gx11.c.

Referenced by create_windows(), save_winpos(), and set_window_pos().

StatWindow statwindow
static

Definition at line 275 of file gx11.c.

GtkObject* text_hadj
static

Definition at line 271 of file gx11.c.

Referenced by draw_info_windows(), and get_info_display().

GtkObject* text_hadj2
static

Definition at line 272 of file gx11.c.

Referenced by draw_info_windows(), and get_info_display().

GtkObject * text_vadj
static

Definition at line 271 of file gx11.c.

Referenced by draw_info_windows(), and get_info_display().

GtkObject * text_vadj2
static

Definition at line 272 of file gx11.c.

Referenced by draw_info_windows(), and get_info_display().

uint8 time_map_redraw =FALSE

Definition at line 203 of file gx11.c.

Referenced by init_windows().

struct timeval timeout

Definition at line 194 of file gx11.c.

Referenced by do_network(), and event_loop().

GtkTooltips* tooltips

Definition at line 252 of file gx11.c.

Referenced by applyconfig(), create_windows(), get_inv_display(), and get_look_display().

int total =0

Definition at line 322 of file gx11.c.

uint8 updatekeycodes =FALSE

Definition at line 204 of file gx11.c.

Referenced by init_windows().

int updatelock = 0
GtkWidget* userText = NULL
static

Definition at line 1015 of file gx11.c.

Vitals vitals[4]
static

Definition at line 227 of file gx11.c.