Crossfire Client, Branches  R11627
external.h File Reference
+ This graph shows which files directly or indirectly include this file:

Go to the source code of this file.

Functions

void addsmooth (uint16 face, uint16 smooth_face)
 
int associate_cache_entry (Cache_Entry *ce, int pixnum)
 
void bind_key (const char *params)
 
void cleanup_connection ()
 
void client_pickup (uint32 pickup)
 
void client_tick (uint32 tick)
 
void close_container (item *op)
 
void command_show (const char *params)
 
int create_and_rescale_image_from_data (Cache_Entry *ce, int pixmap_num, uint8 *rgba_data, int width, int height)
 
void display_map_addbelow (long x, long y, long face)
 
void display_map_doneupdate (int redraw, int notice)
 
void display_map_newmap (void)
 
void display_map_startupdate (void)
 
int display_mapscroll (int dx, int dy)
 
int display_willcache (void)
 
void draw_color_info (int colr, const char *buf)
 
void draw_info (const char *str, int color)
 
void draw_magic_map (void)
 
void draw_message_window (int redraw)
 
void draw_prompt (const char *str)
 
void draw_stats (int redraw)
 
int get_info_width (void)
 
void get_map_image_size (int face, uint8 *w, uint8 *h)
 
void image_update_download_status (int start, int end, int total)
 
void menu_clear (void)
 
void MusicCmd (const char *data, int len)
 
void open_container (item *op)
 
uint8png_to_data (uint8 *data, int len, uint32 *width, uint32 *height)
 
void resize_map_window (int x, int y)
 
void save_defaults (void)
 
void save_winpos (void)
 
void set_autorepeat (const char *s)
 
void set_scroll (const char *s)
 
void set_show_icon (const char *s)
 
void set_show_weight (const char *s)
 
void set_weight_limit (uint32 wlim)
 
void Sound2Cmd (unsigned char *data, int len)
 
void SoundCmd (unsigned char *data, int len)
 
void unbind_key (const char *params)
 
void x_set_echo (void)
 

Function Documentation

void addsmooth ( uint16  face,
uint16  smooth_face 
)

Referenced from common/commands.c

Parameters
face
smooth_face

Definition at line 360 of file image.c.

Referenced by SmoothCmd().

+ Here is the caller graph for this function:

int associate_cache_entry ( Cache_Entry ce,
int  pixnum 
)

This functions associates image_data in the cache entry with the specific pixmap number. Currently, there is no failure condition, but there is the potential that in the future, we want to more closely look at the data and if it isn't valid, return the failure code.

Returns
0 on success, -1 on failure.

Definition at line 372 of file image.c.

void bind_key ( const char *  params)

Definition at line 648 of file keys.c.

void cleanup_connection ( void  )

Called from disconnect command - that closes the socket - we just need to do the gtk cleanup.

Definition at line 329 of file gx11.c.

Referenced by do_disconnect().

+ Here is the caller graph for this function:

void client_pickup ( uint32  pickup)

We get pickup information from server, update our status.

Definition at line 4524 of file gx11.c.

Referenced by PickupCmd().

+ Here is the caller graph for this function:

void client_tick ( uint32  tick)

X11 client doesn't care about this

Definition at line 4510 of file gx11.c.

Referenced by TickCmd().

+ Here is the caller graph for this function:

void close_container ( item op)

Open and close_container are now no-ops - since these are now drawn inline as treestores, we don't need to update what we are drawing were. and since the activation of a container will cause the list to be redrawn, don't need to worry about making an explicit call here.

Parameters
op

Definition at line 1342 of file inventory.c.

Referenced by item_actions().

+ Here is the caller graph for this function:

void command_show ( const char *  params)
Parameters
params

Definition at line 1153 of file inventory.c.

int create_and_rescale_image_from_data ( Cache_Entry ce,
int  pixmap_num,
uint8 rgba_data,
int  width,
int  height 
)

Takes the pixmap to put the data into, as well as the rgba data (ie, already loaded with png_to_data). Scales and stores the relevant data into the pixmap structure.

Parameters
cecan be NULL
pixmap_num
rgba_data
width
height
Returns
1 on failure.

Definition at line 252 of file image.c.

void display_map_addbelow ( long  x,
long  y,
long  face 
)
void display_map_doneupdate ( int  redraw,
int  notice 
)

Do the map drawing

If redraw is set, force redraw of all tiles.

If notice is set, another call will follow soon.

This is called after the map has been all digested. this should perhaps be removed, and left to being done from from the main event loop.

Parameters
redrawIf set, force redraw of all tiles.
noticeIf set, another call will follow soon.

If redraw is set, force redraw of all tiles.

If notice is set, another call will follow soon.

Definition at line 5300 of file gx11.c.

Referenced by Map2Cmd(), map_scrollCmd(), MapExtendedCmd(), and toggle_splitwin().

+ Here is the caller graph for this function:

void display_map_newmap ( void  )

The player has changed maps, so any info we have (for fog of war) is bogus, so clear out all that old info.

Definition at line 5319 of file gx11.c.

Referenced by mapdata_newmap().

+ Here is the caller graph for this function:

void display_map_startupdate ( void  )

This isn't used - it is basically a prequel - we know we got a map command from the server, but have digested it all yet. This can be useful if there is info we know we need to store away or the like before it is destroyed, but there isn't anything like that for the gtk client.

Definition at line 5428 of file gx11.c.

Referenced by Map2Cmd(), map_scrollCmd(), and MapExtendedCmd().

+ Here is the caller graph for this function:

int display_mapscroll ( int  dx,
int  dy 
)
Parameters
dx
dy

Definition at line 88 of file map.c.

Referenced by mapdata_scroll().

+ Here is the caller graph for this function:

int display_willcache ( void  )
void draw_color_info ( int  colr,
const char *  buf 
)

Display information in color. This function simply calls draw_info() with the parameter order swapped, and it provides no unique features. Since it is called from common, it is likely a legacy function that should probably be considered deprecated. Important: This function calls draw_info(), so if a color other than black is specified, the text is routed to both the primary and secondary (critical) message panes.

Parameters
colrThe color to use when displaying text.
bufThe text to display.

Definition at line 1851 of file gx11.c.

Referenced by DrawInfoCmd().

+ Here is the caller graph for this function:

void draw_info ( const char *  str,
int  color 
)

Add text to the informational message windows. Colored text implies some level of importance, and results in the messge being auto-routed to the critical message panel. Note that with the textbufs, it seems you need to manually set it to the bottom of the screen - otherwise, the scrollbar just stays at the top. However, this does not seem ideal if you are trying to scroll back while new stuff comes in. Question: Is there a good reason for draw_info() and draw_color_info() to write directly to the message panel when add_to_textbuf() does this? Does it really make sense to use color to determine if a message is critical?.

Parameters
strPointer to displayable text.
colorColor of the text.

Definition at line 1773 of file gx11.c.

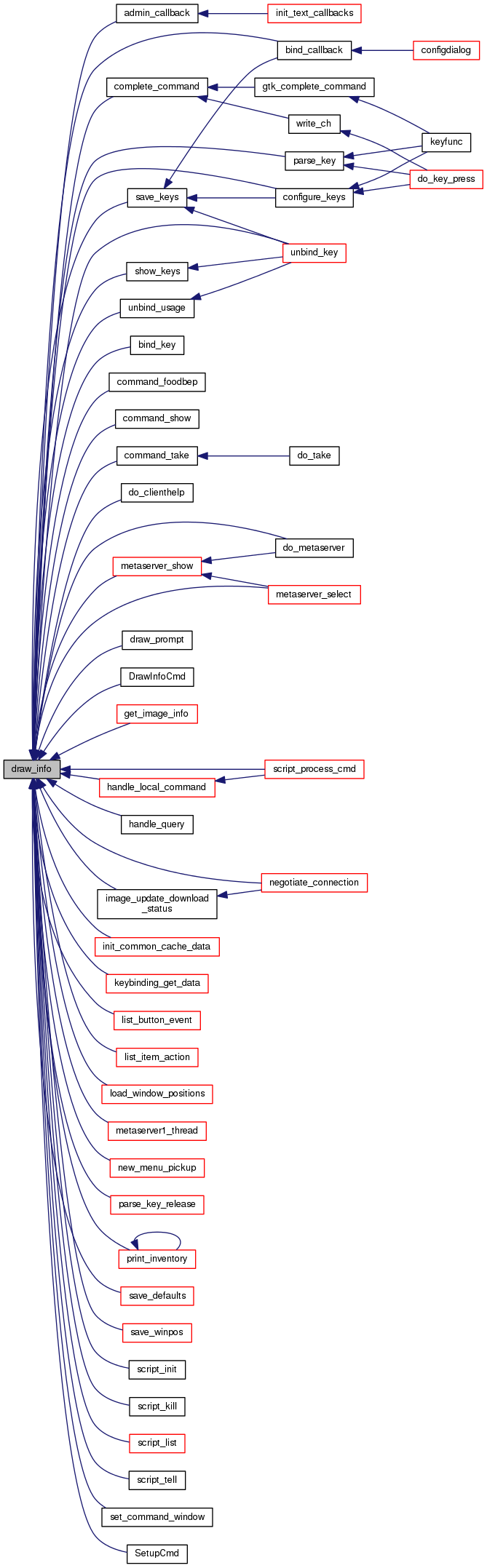
Referenced by admin_callback(), bind_callback(), bind_key(), command_foodbep(), command_show(), command_take(), complete_command(), configure_keys(), do_clienthelp(), do_metaserver(), draw_prompt(), DrawInfoCmd(), get_image_info(), handle_local_command(), handle_query(), image_update_download_status(), init_common_cache_data(), keybinding_get_data(), list_button_event(), list_item_action(), load_window_positions(), metaserver1_thread(), metaserver_select(), metaserver_show(), negotiate_connection(), new_menu_pickup(), parse_key(), parse_key_release(), print_inventory(), save_defaults(), save_keys(), save_winpos(), script_init(), script_kill(), script_list(), script_process_cmd(), script_tell(), set_command_window(), SetupCmd(), show_keys(), unbind_key(), and unbind_usage().

+ Here is the caller graph for this function:

void draw_magic_map ( void  )

Draws the magic map - basically, it is just a simple encoding of space X is color C.

Definition at line 4571 of file gx11.c.

Referenced by do_magicmap(), and MagicMapCmd().

+ Here is the caller graph for this function:

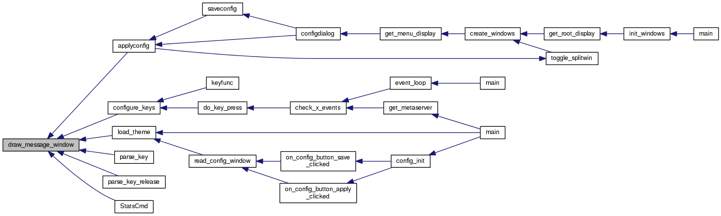
void draw_message_window ( int  redraw)

Updates the stats pain - hp, sp, etc labels

Parameters
redraw

Definition at line 2458 of file gx11.c.

Referenced by applyconfig(), configure_keys(), load_theme(), parse_key(), parse_key_release(), and StatsCmd().

+ Here is the caller graph for this function:

void draw_stats ( int  redraw)

Draws the stats window. If redraw is true, it means we need to redraw the entire thing, and not just do an updated

Definition at line 2015 of file gx11.c.

Referenced by load_theme(), read_config_window(), StatsCmd(), and toggle_splitwin().

+ Here is the caller graph for this function:

int get_info_width ( void  )

This is used by the common help system to determine when to wrap. Should be able to get width of window, and divide by character width - however, still not perfect if we are using a variable width font. Actually, gtk can do word wrapping for us, so maybe the real fix is to have it to the word wrapping and just run a sufficiently large value. FIXME: should be better than hardcoded value.

Returns
The width of the info window in characters.

Definition at line 4453 of file gx11.c.

Referenced by print_inventory().

+ Here is the caller graph for this function:

void get_map_image_size ( int  face,
uint8 w,
uint8 h 
)
Parameters
face
w
h

Definition at line 459 of file image.c.

Referenced by mapdata_get_image_size().

+ Here is the caller graph for this function:

void image_update_download_status ( int  start,
int  end,
int  total 
)

Draws a status bar showing where we our in terms of downloading all the image data. A few hacks: If start is 1, this is the first batch, so it means we need to create the appropriate status window. If start = end = total, it means were finished, so destroy the gui element.

Parameters
startThe start value just sent to the server.
end
totalThe total number of images.

Definition at line 419 of file image.c.

Referenced by negotiate_connection().

+ Here is the caller graph for this function:

void menu_clear ( void  )

Clears all the message panels. It is not clear why someone would use it, but is called from the common area, and so is supported here.

Definition at line 3241 of file gx11.c.

Referenced by do_clearinfo().

+ Here is the caller graph for this function:

void MusicCmd ( const char *  data,
int  len 
)

Definition at line 199 of file sound.c.

void open_container ( item op)
Parameters
op

Definition at line 1334 of file inventory.c.

Referenced by item_actions().

+ Here is the caller graph for this function:

uint8* png_to_data ( uint8 data,
int  len,
uint32 width,
uint32 height 
)
Parameters
*data
len
*width
*height

Definition at line 63 of file png.c.

Referenced by display_newpng(), and finish_face_cmd().

+ Here is the caller graph for this function:

void resize_map_window ( int  x,
int  y 
)

Resize_map_window is a NOOP for the time being - not sure if it will in fact need to do something, since there are scrollbars for the map window now. Note - this is note a window resize request, but rather process the size (in spaces) of the map - is received from server.

Definition at line 5324 of file gx11.c.

Referenced by SetupCmd().

+ Here is the caller graph for this function:

void save_defaults ( void  )

This function saves user settings chosen using the configuration popup dialog.

Definition at line 848 of file config.c.

Referenced by do_savedefaults(), and get_menu_display().

+ Here is the caller graph for this function:

void save_winpos ( void  )

Handles saving of the window positions when the Client | Save Window Position menu item is executed. All hpaned and vpaned widget settings have the information required, and the code automatically works for Glade XML layouts that follow the glade-2's default widget naming convention.

Definition at line 4804 of file gx11.c.

Referenced by do_savewinpos().

+ Here is the caller graph for this function:

void set_autorepeat ( const char *  s)

A stub function that does nothing. These are callbacks used by the common code, but they are not implemented in GTK, either because it makes no sense (set_scroll for example), or because it may not be technically possible to do so if we limit ourselves to proper GTK2 code (Eg, don't mess with the internals of X or platform specific issues)

Parameters
s

Definition at line 4448 of file gx11.c.

void set_scroll ( const char *  s)

A stub function that does nothing. These are callbacks used by the common code, but they are not implemented in GTK, either because it makes no sense (set_scroll for example), or because it may not be technically possible to do so if we limit ourselves to proper GTK2 code (Eg, don't mess with the internals of X or platform specific issues)

Parameters
s

Definition at line 4443 of file gx11.c.

void set_show_icon ( const char *  s)
Parameters
s

Definition at line 1303 of file inventory.c.

void set_show_weight ( const char *  s)
Parameters
s

Definition at line 1258 of file inventory.c.

void set_weight_limit ( uint32  wlim)

No reason to divide by 1000 everytime we do the display, so do it once and store it here.

Parameters
wlim

Definition at line 1245 of file inventory.c.

Referenced by StatsCmd().

+ Here is the caller graph for this function:

void Sound2Cmd ( unsigned char *  data,
int  len 
)

Definition at line 151 of file sound.c.

void SoundCmd ( unsigned char *  data,
int  len 
)

?

Parameters
data
len

Definition at line 130 of file sound.c.

Referenced by main().

+ Here is the caller graph for this function: