|
Crossfire Client, Branches
R11627
|
#include <config.h>#include <gtk/gtk.h>#include <gdk/gdkx.h>#include <gdk/gdkkeysyms.h>#include "client.h"#include "item.h"#include "gx11.h"#include "gtkproto.h"#include <ctype.h>
Include dependency graph for config.c:Go to the source code of this file.
Data Structures | |
| struct | CButtons |
Macros | |
| #define | CBUTTON 2 |
| #define | FLAG_MAPPANE 0x2 /* Display on the map/image pane */ |
| #define | FLAG_UPDATE 0x1 |
| #define | IS_DIFFERENT(TYPE) (want_config[TYPE] != use_config[TYPE]) |
| #define | MAX_BUTTONS 33 |
| #define | RBUTTON 1 |
| #define | SEPERATOR 3 /* Seperator in the window */ |
| #define | SPIN 0x100 |
| #define | SPIN_CWINDOW 0x103 /* Spin command window */ |
| #define | SPIN_MAP 0x102 /* Spin button that is map size */ |
| #define | SPIN_SCALE 0x101 /* Spin Button that is image scale */ |
Functions | |
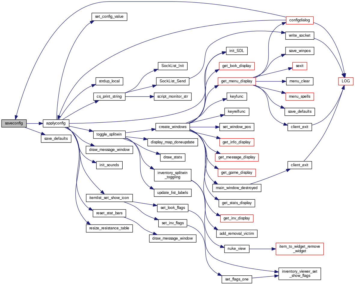
| static void | applyconfig (void) |
| void | configdialog (GtkWidget *widget) |
| void | load_defaults (void) |
| void | main_window_destroyed (void) |
| void | save_defaults (void) |
| static void | saveconfig (void) |
| static void | set_config_value (int cval, int value) |
| static void | toggle_splitwin (int newval) |
Variables | |
| static CButtons | cbuttons [MAX_BUTTONS] |
| static GtkWidget * | faceset_combo |
| static GtkWidget * | gtkwin_config = NULL |
| const char *const | rcsid_gtk_config_c |
| static int | splitwin_toggling = FALSE |
| #define CBUTTON 2 |
Definition at line 101 of file config.c.
Referenced by applyconfig(), and configdialog().
| #define FLAG_MAPPANE 0x2 /* Display on the map/image pane */ |
Definition at line 110 of file config.c.
Referenced by configdialog().
| #define FLAG_UPDATE 0x1 |
Definition at line 109 of file config.c.
Referenced by set_config_value().
| #define IS_DIFFERENT | ( | TYPE | ) | (want_config[TYPE] != use_config[TYPE]) |
Definition at line 257 of file config.c.
Referenced by applyconfig().
| #define MAX_BUTTONS 33 |
Definition at line 99 of file config.c.
Referenced by applyconfig(), and configdialog().
| #define RBUTTON 1 |
Definition at line 100 of file config.c.
Referenced by applyconfig(), and configdialog().
| #define SEPERATOR 3 /* Seperator in the window */ |
Definition at line 102 of file config.c.
Referenced by configdialog().
| #define SPIN 0x100 |
Definition at line 104 of file config.c.
Referenced by applyconfig(), and configdialog().
| #define SPIN_CWINDOW 0x103 /* Spin command window */ |
Definition at line 107 of file config.c.
Referenced by configdialog().
| #define SPIN_MAP 0x102 /* Spin button that is map size */ |
Definition at line 106 of file config.c.
Referenced by configdialog().
| #define SPIN_SCALE 0x101 /* Spin Button that is image scale */ |
Definition at line 105 of file config.c.
Referenced by configdialog().
|
static |
Definition at line 259 of file config.c.
References CBUTTON, CFG_DM_SDL, CButtons::config, CONFIG_DISPLAYMODE, CONFIG_FASTTCP, CONFIG_GRAD_COLOR, CONFIG_LIGHTING, CONFIG_RESISTS, CONFIG_SHOWICON, CONFIG_SOUND, CONFIG_SPLITWIN, CONFIG_TOOLTIPS, cs_print_string(), csocket, draw_message_window(), face_info, faceset_combo, ClientSocket::fd, init_SDL(), init_sounds(), inv_list, IS_DIFFERENT, itemlist_set_show_icon(), MAX_BUTTONS, RBUTTON, reset_stat_bars(), resize_resistance_table(), set_config_value(), SOL_TCP, SPIN, strdup_local(), toggle_splitwin(), tooltips, use_config, want_config, and Face_Information_struct::want_faceset.
Referenced by configdialog(), and saveconfig().
Here is the call graph for this function:
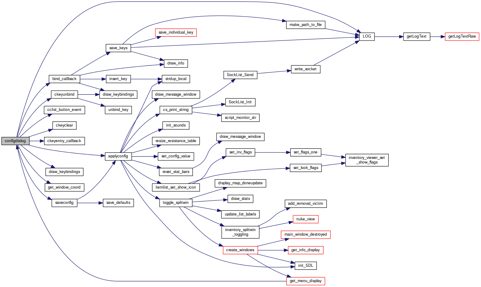
Here is the caller graph for this function:| void configdialog | ( | GtkWidget * | widget | ) |
Definition at line 379 of file config.c.
References applyconfig(), bind_callback(), CBUTTON, cclist, cclist_button_event(), ckentrytext, ckeyclear(), ckeyentry_callback(), ckeyentrytext, ckeyunbind(), cmodentrytext, cnumentrytext, CONFIG_LIGHTING, draw_keybindings(), face_info, faceset_combo, Face_Information_struct::facesets, FALSE, FLAG_MAPPANE, FaceSets_struct::fullname, get_window_coord(), gtkwin_config, gtkwin_root, Face_Information_struct::have_faceset_info, LOG(), LOG_WARNING, MAP_MAX_SIZE, MAX_BUTTONS, MAX_FACE_SETS, RBUTTON, saveconfig(), SEPERATOR, SPIN, SPIN_CWINDOW, SPIN_MAP, SPIN_SCALE, TRUE, want_config, Face_Information_struct::want_faceset, and CButtons::widget.
Referenced by get_menu_display().
Here is the call graph for this function:
Here is the caller graph for this function:| void load_defaults | ( | void | ) |
Definition at line 710 of file config.c.
Referenced by init_windows(), and parse_args().
Here is the caller graph for this function:| void main_window_destroyed | ( | void | ) |
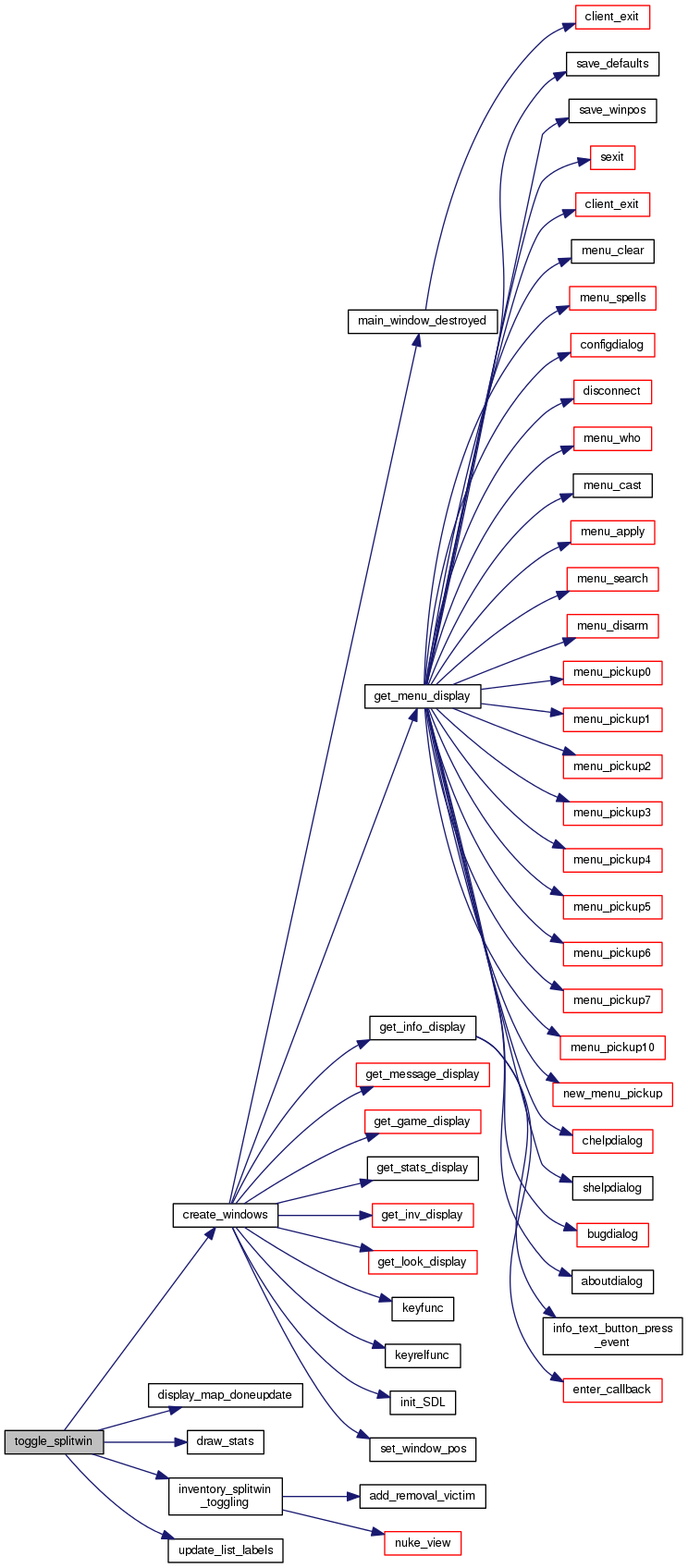
Definition at line 219 of file config.c.
References client_exit(), and splitwin_toggling.
Referenced by create_windows().
Here is the call graph for this function:
Here is the caller graph for this function:| void save_defaults | ( | void | ) |
Definition at line 848 of file config.c.
Referenced by on_config_button_save_clicked(), and saveconfig().
Here is the caller graph for this function:
|
static |
Definition at line 364 of file config.c.
References applyconfig(), and save_defaults().
Referenced by configdialog().
Here is the call graph for this function:
Here is the caller graph for this function:
|
static |
Definition at line 210 of file config.c.
References CButtons::config, FLAG_UPDATE, use_config, and want_config.
Referenced by applyconfig().
Here is the caller graph for this function:
|
static |
Definition at line 225 of file config.c.
References create_windows(), display_map_doneupdate(), draw_stats(), FALSE, gtkwin_info, gtkwin_inv, gtkwin_look, gtkwin_message, gtkwin_root, gtkwin_stats, inv_list, inventory_splitwin_toggling(), look_list, splitwin_toggling, TRUE, and update_list_labels().
Referenced by applyconfig().
Here is the call graph for this function:
Here is the caller graph for this function:
|
static |
|
static |
Definition at line 120 of file config.c.
Referenced by applyconfig(), and configdialog().
|
static |
Definition at line 120 of file config.c.
Referenced by configdialog().
| const char* const rcsid_gtk_config_c |
|
static |
Definition at line 217 of file config.c.
Referenced by main_window_destroyed(), and toggle_splitwin().